医用抗菌水凝胶怎么用四川大学华西医院骨科研究所解慧琪团队: 一种基于“点击”化学交联原位水凝胶通过抗菌、抗氧化和抗炎活性提高感染性伤口的治疗效果

新闻资讯2026-04-21 03:22:19

医用抗菌水凝胶怎么用四川大学华西医院骨科研究所解慧琪团队: 一种基于“点击”化学交联原位水凝胶通过抗菌、抗氧化和抗炎活性提高感染性伤口的治疗效果_https://www.jmylbn.com_新闻资讯_第1张


四川大学华西医院生物治疗国家重点实验室干细胞与组织工程研究室/骨科研究所解慧琪团队于2023年4月1日在Chemical Engineering Journal(影响因子15.1,JCR学科类别“ENGINEERING, CHEMICAL”140种期刊排名第5位,“ENGINEERING, ENVIRONMENTAL”55种期刊排名第3位)发表文章“Click-crosslinked in-situ hydrogel improves the therapeutic effect in wound infections through antibacterial, antioxidant and anti-inflammatory activities” (长按下方二维码即可阅读全文)。


医用抗菌水凝胶怎么用四川大学华西医院骨科研究所解慧琪团队: 一种基于“点击”化学交联原位水凝胶通过抗菌、抗氧化和抗炎活性提高感染性伤口的治疗效果_https://www.jmylbn.com_新闻资讯_第2张


细菌感染、氧化应激和持续炎症是导致感染创面延迟愈合的主要因素。如何有效地抑制创面感染,加速感染创面愈合是临床亟待解决的问题之一。常用的伤口敷料或药物功能单一,用药不便或有潜在的耐药风险。因此,迫切需要开发具有伤口自适应性和生物活性、能加速伤口愈合的功能敷料用于感染创面治疗。

机体在受到损伤和感染时,先天免疫系统被激活并募集免疫细胞到损伤部位并释放炎性介质,如细胞因子、趋化因子、黏附分子等,以杀灭细菌或病毒感染以及消除引起物理损伤的因素。免疫细胞在发挥免疫作用的同时耗氧增加,由“呼吸爆发”产生的活性氧(ROS)的积累可导致DNA损伤和细胞凋亡,进一步加重炎症,对组织造成损害,影响伤口愈合。

免疫反应中激活的促炎表型巨噬细胞(M1型)产生的各种细胞因子(IL-1、TNF-α等)、趋化因子等引发炎症,激活促进先天免疫以消除病原体。而持续的炎症激活会导致组织损伤和慢性炎症。因此,在慢性创面治疗中抑制持续感染和氧化应激,促愈合表型巨噬细胞(M2型)极化对恢复急性伤口愈合的有序过程和加速感染创面愈合至关重要。

本研究根据感染性伤口的病理学特征,设计了一种具有抗菌、抗氧化、免疫调节的和伤口自适应的原位水凝胶用于感染性创面治疗。该水凝胶由两种天然生物多糖,海藻酸钠(SA)和羧甲基壳聚糖(CMCS),经改性后的衍生物——马来酰亚胺基氧化海藻酸钠(AM)和巯基羧甲基壳聚糖(CS),基于“点击”化学反应、席夫碱反应等反应原理交联成胶AxCy (x, y=3, 4, 5, 6, 7; x+y=10)。水凝胶可通过抗菌、抗氧化和调节巨噬细胞极化特性发挥促感染创面愈合的作用。本研究水凝胶的设计、制备及在感染创面中应用与发挥促创面愈合的机制见图1。


医用抗菌水凝胶怎么用四川大学华西医院骨科研究所解慧琪团队: 一种基于“点击”化学交联原位水凝胶通过抗菌、抗氧化和抗炎活性提高感染性伤口的治疗效果_https://www.jmylbn.com_新闻资讯_第3张

图1 示水凝胶的制备及在大鼠皮肤感染创面模型中应用的促修复机制


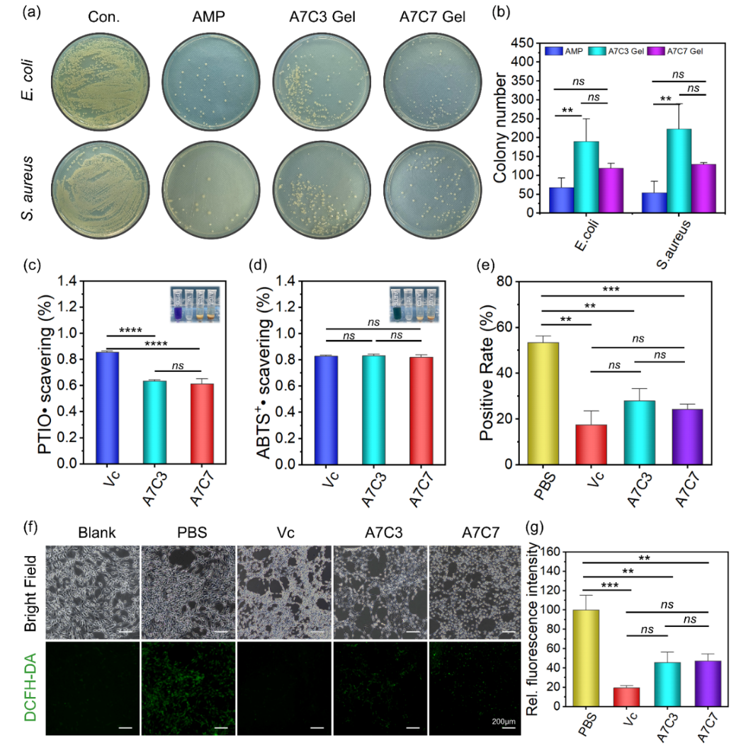
抑制创面的细菌感染可有效缓解炎症。该研究通过检测AxCy原位水凝对E. coliS. aureus的抑制作用,评价水凝胶的抗菌效果。检测结果显示,水凝胶表现出抑菌效果,且随着CS含量增加,抑菌效果更佳(图2a和2b)。此外,改性材料中引入的马来酰亚胺基、巯基等还原性基团,使得水凝胶表现出一定的活性自由基清除能力(图2c~2e)。通过将水凝胶与氧化应激模型细胞共培养,进一步证实了水凝胶对细胞内ROS的清除能力,水凝胶表现出较好的抗氧化能力(图2f和2g)。


医用抗菌水凝胶怎么用四川大学华西医院骨科研究所解慧琪团队: 一种基于“点击”化学交联原位水凝胶通过抗菌、抗氧化和抗炎活性提高感染性伤口的治疗效果_https://www.jmylbn.com_新闻资讯_第4张

图2 原位水凝胶的体外抗菌和抗氧化活性评价


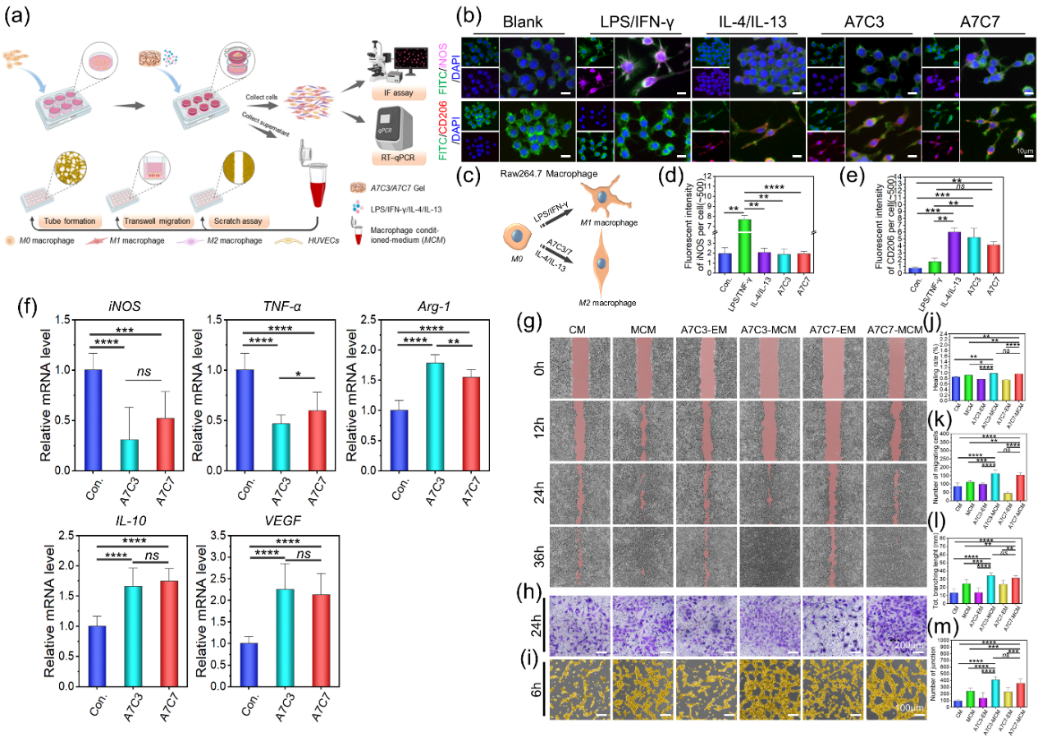
研究人员还评价了AxCy (x=7, y=3, 7) 水凝胶对Raw264.7巨噬细胞极化的影响及极化后的巨噬细胞对修复相关细胞行为(成管、迁移等)的影响(图3a)。用水凝胶刺激Raw264.7细胞后,免疫荧光结果显示巨噬细胞表面抗原CD206阳性表达(图3b~3e),且形态与IL-4/IL-13联合刺激后的巨噬细胞形态一致,表现出M2型巨噬细胞极化的趋势(图3f)。同时,qRT-PCR检测结果显示水凝胶刺激后巨噬细胞中Arg1、IL-10和Vegf基因转录水平升高,验证了巨噬细胞M2型极化趋势。将刺激巨噬细胞后的条件培养基用于HUVEC等修复相关细胞培养,条件培养基显示出可促进HUVEC细胞的成管和迁移行为(图3g)。


医用抗菌水凝胶怎么用四川大学华西医院骨科研究所解慧琪团队: 一种基于“点击”化学交联原位水凝胶通过抗菌、抗氧化和抗炎活性提高感染性伤口的治疗效果_https://www.jmylbn.com_新闻资讯_第5张

图3 原位水凝胶对巨噬细胞极化的影响以及极化巨噬细胞对HUVEC细胞行为的影响


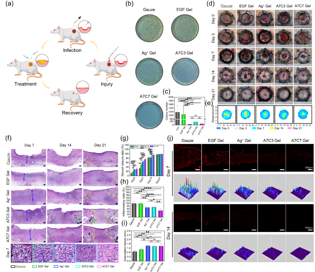
为验证水凝胶抗菌、抗氧化和免疫调节特性在创面修复中的作用效果,研究人员构建了大鼠皮肤全层损伤感染模型,并用水凝胶进行治疗(图4a)。在该模型中,水凝胶表现出良好的创面抑菌效果及促伤口收缩和愈合作用。组织学检测结果显示水凝胶减轻了感染创面的炎症,促进肉芽组织生成及加速伤口收缩,并能减轻伤口中ROS的累积(图4b~4j)。


医用抗菌水凝胶怎么用四川大学华西医院骨科研究所解慧琪团队: 一种基于“点击”化学交联原位水凝胶通过抗菌、抗氧化和抗炎活性提高感染性伤口的治疗效果_https://www.jmylbn.com_新闻资讯_第6张

图4 原位水凝胶在损伤-感染创面模型中的抗菌、抗氧化及促愈合效果评价


综上所述,本研究制备了一种具有伤口自适应性的原位水凝胶,水凝胶具有抗菌、抗氧化,以及促进巨噬细胞极化、血管生成等特性,在感染性创面治疗中表现出良好的促愈合效果。该研究有望为糖尿病足溃疡创面及感染创面治疗及术后护理提供新干预手段。 


专家点评


崔文国教授:目前包括糖尿病足溃疡和伤口细菌感染在内的慢性难愈性创面的治疗一直是临床治疗的一大挑战。慢性创面存在反复感染和持续炎症的情况,严重破坏了创面愈合的有序过程。改善创面免疫微环境,恢复创面急性愈合可能是慢性难愈性创面治疗的一种有效治疗策略。该研究团队根据感染性创面的病理学特征,以生物多糖衍生物为基材,基于“点击”化学和席夫碱反应原理制备了一种具有抗菌、抗氧化和免疫调节特性和伤口自适应的原位水凝胶用于感染性创面护理,并从分子、细胞和动物多层面、多角度阐述了水凝胶的生物学特性与构成关系,研究内容丰富,角度新颖,结果可信,可读性强。水凝胶是近年来的研究热点,被称为“敷料之星”,该团队紧跟热点,以临床需求为导向,开发的这一具有伤口自适应性水凝胶,一方面可作为创面护理敷料,另一方面根据不同疾病模型个性化负载药物后,则可有更大的应用场景。总之,该研究工作属于生物材料与分子生物学和基础应用相结合的多学科交叉领域的研究,对生物医学领域中新材料的开发具有较好的借鉴作用。


医用抗菌水凝胶怎么用四川大学华西医院骨科研究所解慧琪团队: 一种基于“点击”化学交联原位水凝胶通过抗菌、抗氧化和抗炎活性提高感染性伤口的治疗效果_https://www.jmylbn.com_新闻资讯_第7张

崔文国,教授、博士生导师,上海交通大学医学院附属瑞金医院/上海市伤骨科研究所。英国皇家化学学会会士(FRSC)、中国生物材料学会理事(FCSB)和副主任委员等。主持国家自然科学基金重点项目、国家重点研发课题、国家级青年人才项目、上海市科委和卫健委优秀学带等项目。主要从事再生医学材料研究,并促进临床转化,发表论文200余篇,H指数68,被引用1.6万余次,专利70项(转化13项)。主编Elsevier/Wiley著作2本。多次入选全球高被引学者,发表ESI高被引论文13篇,全球前2%顶尖科学家。


作者投稿心得


本研究团队一直着眼于挖掘临床问题,以临床问题和需求为导向,开发用于临床治疗的新材料和新方法。慢性创面的愈合是临床治疗面临的一大难题,笔者研究团队根据感染创面的病理学特征个性化地设计了这一具有伤口自适应性的功能水凝胶,用于改善创面免疫微环境,加速感染创面愈合。该研究工作发表在Elsevier旗下的期刊Chemical Engineering Journal,收录化工、环境和材料合成与加工领域的SCI论文。

CEJ作为本研究投稿首选,笔者团队深知该期刊对原创性研究的创新性、工作量和临床意义都有较高的要求。本研究最终得以成功发表,得益于编辑和3位审稿专家宝贵的意见。针对各位专家的意见笔者团队进行了逐条详尽的答复,对文字描述不充分和解释不清楚的地方增补了实验和文献加以说明。修改后的文章经团队成员反复讨论、确认,并详细、针对性回复了审稿意见。文章最终在经过1轮修改后得以顺利发表。本研究工作从投稿到Online历时58天,这得益于CEJ期刊一贯秉持的高效审稿和发表效率。该研究工作得到了国家自然科学基金(32171351和82000969)、四川省科技厅重点研发计划项目(2021YFS0216)、华西医院1·3·5学科项目(ZYJC18002)、华西医院专职博士后研发基金(2021HXBH005)等经费支持。


通信作者


医用抗菌水凝胶怎么用四川大学华西医院骨科研究所解慧琪团队: 一种基于“点击”化学交联原位水凝胶通过抗菌、抗氧化和抗炎活性提高感染性伤口的治疗效果_https://www.jmylbn.com_新闻资讯_第8张

解慧琪,研究员、博士生导师,四川大学华西医院生物治疗国家重点实验室干细胞与组织工程研究室主任,骨科研究所副所长。四川省学术与技术带头人,天府科技领军人才,首届转化医学创新奖获得者,国家重点研发计划项目首席。长期从事组织工程学研究,致力于组织修复再生及细胞外基质材料研究与转化。主持包括国家重点研发计划、国家自然科学基金等在内的30余项课题,以第一/通信作者发表学术论文100余篇,主编英文专著1部,参编10余部,国家发明专利授权30余项。带领研究团队的多项成果成功转化,5项产品获批国家Ⅲ类医疗器械注册证,在全国2 000多家综合医院广泛使用,疗效显著,惠及数百万患者。


第一作者


医用抗菌水凝胶怎么用四川大学华西医院骨科研究所解慧琪团队: 一种基于“点击”化学交联原位水凝胶通过抗菌、抗氧化和抗炎活性提高感染性伤口的治疗效果_https://www.jmylbn.com_新闻资讯_第9张

雷雄心,四川大学华西医院生物治疗国家重点实验室生物医学工程专业博士研究生,现于广东省佛山市第一人民医院从事博士后研究工作,主要从事功能水凝胶材料的开发与设计,以及水凝胶在消化道内镜治疗、创面止血、创面修复等方面的应用研究工作。以第一/共同第一作者在Bioactive Materials、Chemical Engineering Journal、Smart Materials in Medicine、Regenerative Biomaterial、Tissue Engineering Part C等期刊发表论文6篇。国家发明专利授权2项,实用新型专利授权1项。


第一作者


医用抗菌水凝胶怎么用四川大学华西医院骨科研究所解慧琪团队: 一种基于“点击”化学交联原位水凝胶通过抗菌、抗氧化和抗炎活性提高感染性伤口的治疗效果_https://www.jmylbn.com_新闻资讯_第10张

邹晨宇,四川大学华西医院生物治疗国家重点实验室硕士研究生。研究方向为水凝胶材料、止血材料和软组织修复材料。曾获国家奖学金、义翘神州奖学金。以第一/共同第一作者在Bioactive Materials、Chemical Engineering Journal、Materials Today Bio、Tissue engineering Part C等期刊发表论文5篇。申请国家发明专利3项,授权1项,相关成果被中国生物技术发展中心网站等媒体报道。



团队简介

本研究团队长期致力于:① 细胞外基质材料及复合材料与组织再生修复;② 成体干细胞研究和应用;③ 组织修复与实体器官再生及组织工程研究。团队密切结合组织再生修复的临床需求,通过对细胞外基质(ECM)材料基础科学问题的深入研究,成功建立了关键核心技术体系(脱细胞技术、构形优化技术、组织工程构建技术等)。发表系列论文400余篇,出版专著12部,获得专利42项,多项专利技术成果成功实施技术转移,形成了ECM再生修复材料研究及产品开发的转化研究链条。5项获得NMPA国家三类医疗器械产品注册证书,包括我国首个肌腱修复材料产品、首个脱细胞的骨修复产品,首个SIS生物疝修补片、首个脱细胞羊膜、首个SIS口腔可吸收生物膜。产品覆盖全国30个省市的2 000多家综合医院,疗效显著,惠及数百万患者,打造了具有国际竞争核心优势的中国自主生物医用材料品牌,具有良好的社会和经济效益。



版权声明:华西微家倡导尊重和保护知识产权。欢迎转载、引用,但需取得本平台授权。如您对文章内容版权存疑,请致电028-85422060,我们会与您及时沟通处理。本站内容及图片仅供参考、学习使用,不为盈利且不作为诊断、医疗根据。


编辑:罗云梅

排版:张洪雪


推荐阅读

1.四川大学华西医院干细胞与组织工程研究室/骨研所解慧琪研究员团队:琥珀酸盐为治疗尿路结石提供了一种新的选择

2.四川大学华西医院生物治疗国重解慧琪研究员和耳鼻咽喉-头颈外科杨慧教授团队:构建新型自融合水凝胶,为声门闭合不全治疗提供新方案

3.四川大学华西医院干细胞与组织工程研究室/骨研所解慧琪团队:复合BMP-2@SIS水凝胶序贯激活M1/M2型巨噬细胞加速骨缺损修复

4.四川大学华西医院干细胞与组织工程研究室/骨科研究所解慧琪研究员团队:干细胞来源外泌体增产技术——影响因素与方法应用

5.四川大学华西医院生物治疗国重干细胞与组织工程研究室/骨研所解慧琪团队:抗体偶联小肠黏膜下层补片捕获尿源性干细胞促进膀胱修复再生


医用抗菌水凝胶怎么用四川大学华西医院骨科研究所解慧琪团队: 一种基于“点击”化学交联原位水凝胶通过抗菌、抗氧化和抗炎活性提高感染性伤口的治疗效果_https://www.jmylbn.com_新闻资讯_第11张

寄 语

四川大学华西临床医学院/华西医院院长 李为民

早在1980年,当时的四川医学院附属医院精神科刘协和教授在British Journal of Psychiatry上发表题为“Mental-health Work in Sichuan”的论文,开启四川大学华西医院SCI论文发表之先河。2001年5月,华西医科大学附属第一医院更名为四川大学华西医院。此后,我院SCI论文发表数量逐年增长,2018年我院师生以第一作者身份发表SCI论文达到1504篇。2018年3月,四川大学临床医学学科领域首次排名进入前1‰行列,根据被引频次排序,排名世界第411位,国内第8位。2014~2018年期间,我院师生以第一作者身份发表在顶级期刊(NatureScienceCellNEJMJAMALancet)和学科排名前5%期刊的论文达308篇。经过近20年的发展,四川大学华西医院通过建制度、搭平台、聚人才走出了一条具有自身特色的科研创新之路。


为了进一步提升学科影响力,医院科技部牵头启动“大刊论文解读”项目。一为促进研究成果传播、转化与应用,提升华西研究的影响力;二为介绍研究在选题、设计、实施、分析、报告、投稿中的体会,促进全院师生提升研究能力,更多发表高水平论文;三为介绍研究团队、学科,促进院内外广泛的交流与合作。


该项目首期精选了我院师生2016~2018年期间发表在学科排名前5%期刊的论文,邀请作者团队进行解读,同时邀请国内外同行专家进行点评,挖掘研究的背景和意义、方法的创新与特色、成果的应用和转化价值。通过医院门户网站、“华西微家”、期刊社门户网站和“华西医学时间”公众号发布,并在《华西医学》杂志开辟专栏刊载优秀论文的深度解读。后期,还将通过组织学术沙龙、论坛等形式搭建面对面交流的平台,促进学术交流与学科交叉融合。


希望通过以上举措提升我院临床创新能力,特别是临床研究水平和加快转化应用,推进世界一流学科的建设步伐,更好应对国家经济社会发展的新需求和人民群众对医疗健康服务的新需要。

医用抗菌水凝胶怎么用四川大学华西医院骨科研究所解慧琪团队: 一种基于“点击”化学交联原位水凝胶通过抗菌、抗氧化和抗炎活性提高感染性伤口的治疗效果_https://www.jmylbn.com_新闻资讯_第12张






医用抗菌水凝胶怎么用四川大学华西医院骨科研究所解慧琪团队: 一种基于“点击”化学交联原位水凝胶通过抗菌、抗氧化和抗炎活性提高感染性伤口的治疗效果_https://www.jmylbn.com_新闻资讯_第13张




医用抗菌水凝胶怎么用四川大学华西医院骨科研究所解慧琪团队: 一种基于“点击”化学交联原位水凝胶通过抗菌、抗氧化和抗炎活性提高感染性伤口的治疗效果_https://www.jmylbn.com_新闻资讯_第14张


华西期刊社简介

医用抗菌水凝胶怎么用四川大学华西医院骨科研究所解慧琪团队: 一种基于“点击”化学交联原位水凝胶通过抗菌、抗氧化和抗炎活性提高感染性伤口的治疗效果_https://www.jmylbn.com_新闻资讯_第15张

四川大学华西医院华西期刊社成立于2006年,出版有14种医学科技期刊(9种中文和5种英文),其中SCI收录期刊2种,ESCI收录期刊1种,EI收录期刊1种、MEDLINE收录期刊4种、CSCD收录期刊7种、北大中文核心期刊要目总览收录期刊6种。华西期刊屡获“中国出版政府奖期刊奖”、“中国百种杰出学术期刊”、“中国精品科技期刊”、“中国最具国际影响力学术期刊”等殊荣。1种期刊入选“中国科技期刊卓越行动计划——领军期刊”项目,2种期刊入选“中国科技期刊国际影响力提升计划——D类(现:中国科技期刊卓越行动计划——高起点新刊)”项目。在国家双一流建设背景下华西期刊社加快推进英文期刊建设,目前已与Nature、Wiley-Blackwell、Oxford University Press、BMC等国际一流出版集团建立了合作关系。