冲击波治疗效果怎么样冲击波疗法作用部位精准高效、方法简单治疗疼痛的首选方式!

新闻资讯2026-04-21 02:18:35

上方关注:

氧治疗师联盟

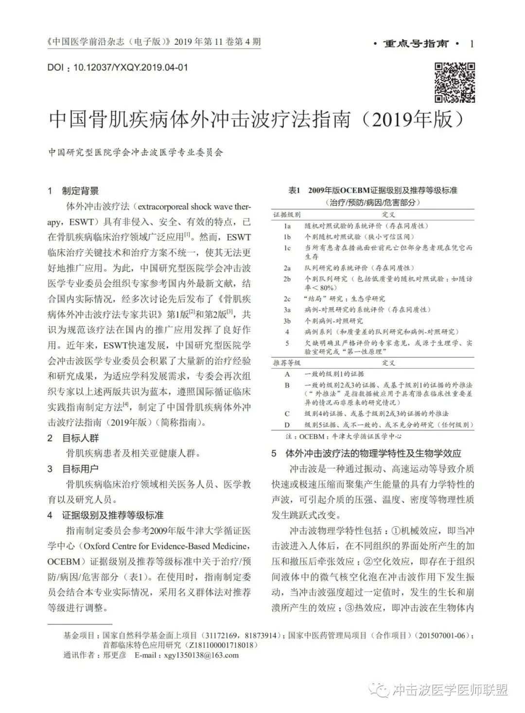
在这个快节奏的社会,仿佛996、加班等已经成为了日常生活中普遍的事情,但是长时间坐立或对着电脑保持同一姿势过长,这个过程大家多多少少都会遇到一些“要不了命”的烦恼,比如腱鞘炎、足跟痛、肩周炎、网球肘、跟腱炎…这些烦恼大多来源于生活中的不良姿势与习惯,还有一些运动损伤造成的。

面对这种种烦恼,很多人都选择了不同的治疗方式,买个膏药提贴贴、打个封闭或者去推拿等等。实际效果很一般,那么针对这些微健康的身体状况,有没有更有效的办法呢?今天跟大家聊一下——体外冲击波治疗。

体外冲击波,通俗讲就是隔山打牛,通过振动、高速运动等导致介质极度压缩而聚集产生能量的具有力学特性的声波,可引起介质的压强、温度、密度等物理性质发生跳跃式改变。


冲击波治疗效果怎么样冲击波疗法作用部位精准高效、方法简单治疗疼痛的首选方式!_https://www.jmylbn.com_新闻资讯_第1张


这种声波可以直接通过人体内的体液和组织到达患处,产生生物学效应,促进分泌止痛物质,减轻局部炎性反应,帮助组织修复,从而达到消炎镇痛、松解粘连等作用。


冲击波可以治哪些病呢? 

冲击波治疗效果怎么样冲击波疗法作用部位精准高效、方法简单治疗疼痛的首选方式!_https://www.jmylbn.com_新闻资讯_第2张
01
软组织慢性损伤疾病
  • 钙化型肌腱炎:岗上肌腱炎、肱二头肌长头肌腱炎、肩峰下滑膜炎等肩周炎症疼痛;

  • 肱骨外上髁炎(网球肘)、肱骨内上髁炎(高尔夫肘)

  • 髌前滑囊炎、髌腱炎等膝关节疼痛;

  • 弹响髋、胫骨结节骨骺炎、股骨大转子滑囊炎等腰骶部、髋周疼痛


02
骨组织疾病
  • 骨折延迟愈合

  • 骨不连

  • 股骨头缺血性坏死

  • 跟骨骨刺

  • 跟痛症:外伤或退行性病变导致的跟骨骨刺、跖腱膜炎、足部脂肪垫萎缩,足跟滑囊炎、跟腱膜炎、跟骨滑膜炎。

冲击波治疗效果怎么样冲击波疗法作用部位精准高效、方法简单治疗疼痛的首选方式!_https://www.jmylbn.com_新闻资讯_第3张

相比传统药物治疗,冲击波是物理治疗,没有药物的不良反应;相比外科手术治疗,冲击波疗法作用部位精准高效、方法简单、治疗周期短、治疗风险低、治愈概率高,已越来越受到普通老百姓欢迎。


冲击波治疗效果怎么样冲击波疗法作用部位精准高效、方法简单治疗疼痛的首选方式!_https://www.jmylbn.com_新闻资讯_第4张


但是并不是所有人都适合冲击波,不适应人群:

1、有严重心脏病、心律失常的患者、

2、各类肿瘤、血栓形成患者、出血性疾病、凝血功能障碍者、

3、孕妇

还有一种情况也不适合冲击波:当治疗局部有感染、皮肤有破溃,或者治疗焦点位于重要脏器(脑,脊髓,肺组织等)和重要神经血管时,也要避免使用冲击波。


冲击波治疗效果怎么样冲击波疗法作用部位精准高效、方法简单治疗疼痛的首选方式!_https://www.jmylbn.com_新闻资讯_第5张


随着医疗技术的不断进步,现在越来越多的医院、康复中心、体育俱乐部都逐步开展了冲击波治疗,其微创、安全、高效、恢复快、费用低的特点越来越受人推崇。相信该疗法必将成为治疗此类疾病的重要手段及首选方案。

近年来,随着RSWT基础和临床研究不断深入,该疗法已逐渐应用于心内科(用于治疗陈旧性心肌梗死)、泌尿外科(用于治疗慢性盆腔疼痛、勃起功能障碍)、烧伤整形外科(用于软化瘢痕)、肿瘤科(用于肿瘤靶向治疗)、口腔科(用于治疗牙周、颌骨病变)等,RSWT已展现出广泛的应用前景。

但是建议各位朋友还是要去正规专业医院进行问诊专业医生的评估,才可以明确是否需要进行“冲击波”。

冲击波治疗法
的优势


• 损伤轻微,可替代某些外科手术疗法;

• 非侵袭疗法,病人接受程度高;

• 不伤及正常组织只针对病变处尤其是坏死细胞起作用

• 一般不必麻醉;

• 治疗时间短,风险小,可在门诊进行治疗;

• 无需特殊治疗后处理,且恢复较快;

• 治疗费用远远低于手术;

• 效果好,疗效确切,治愈率达80%-90%;

• 并发症少;

• 效果立竿见影!!

冲击波适应症
有哪些?


软组织慢性损伤疾病

• 1、钙化型肌腱炎:岗上肌腱炎、肱二头肌长头肌腱炎、肩峰下滑膜炎等肩周炎症疼痛;

• 2、肱骨外上髁炎(网球肘)、肱骨内上髁炎(高尔夫肘)

• 3、髌前滑囊炎、髌腱炎等膝关节疼痛;

• 4、弹响髋、胫骨结节骨骺炎、股骨大转子滑囊炎等腰骶部、髋周疼痛

骨组织疾病

• 1、骨折延延愈合

• 2、骨不连

• 3、股骨头缺血性坏死

• 4、跟骨骨刺

• 5、跟痛症:外伤或退行变导致的跟骨骨刺、跖腱膜炎、足部脂肪垫萎缩,足跟滑囊炎、跟腱膜炎、跟骨滑膜炎。

冲击波治疗效果怎么样冲击波疗法作用部位精准高效、方法简单治疗疼痛的首选方式!_https://www.jmylbn.com_新闻资讯_第3张

冲击波治疗效果怎么样冲击波疗法作用部位精准高效、方法简单治疗疼痛的首选方式!_https://www.jmylbn.com_新闻资讯_第7张

冲击波治疗效果怎么样冲击波疗法作用部位精准高效、方法简单治疗疼痛的首选方式!_https://www.jmylbn.com_新闻资讯_第8张

匠心造精品“秒康冲击波”陕西秒康医疗科技有限公司出品!

冲击波治疗效果怎么样冲击波疗法作用部位精准高效、方法简单治疗疼痛的首选方式!_https://www.jmylbn.com_新闻资讯_第9张

冲击波治疗效果怎么样冲击波疗法作用部位精准高效、方法简单治疗疼痛的首选方式!_https://www.jmylbn.com_新闻资讯_第10张

【本文内容为转载,本公众号不对本文所包含内容的准确性、可靠性或者完整性提供任何明示或暗示的保证,不对本文观点负责。如转载内容涉及版权等问题,请立即与我们联系:4006828820,我们将迅速采取适当措施,以保障双方权益,谢谢。】【版权说明】:文章内部分图片及文字素材可能来源于公共网络,如对您构成侵权,请联系我们处理或删除,否则我方将不承担任何责任。

冲击波治疗效果怎么样冲击波疗法作用部位精准高效、方法简单治疗疼痛的首选方式!_https://www.jmylbn.com_新闻资讯_第11张

冲击波治疗效果怎么样冲击波疗法作用部位精准高效、方法简单治疗疼痛的首选方式!_https://www.jmylbn.com_新闻资讯_第12张

冲击波治疗效果怎么样冲击波疗法作用部位精准高效、方法简单治疗疼痛的首选方式!_https://www.jmylbn.com_新闻资讯_第13张