内窥镜市场怎么样一次性内窥镜技术突破与市场变革

新闻资讯2026-04-21 02:14:58
内窥镜市场怎么样一次性内窥镜技术突破与市场变革_https://www.jmylbn.com_新闻资讯_第1张
内窥镜市场怎么样一次性内窥镜技术突破与市场变革_https://www.jmylbn.com_新闻资讯_第2张
内窥镜市场怎么样一次性内窥镜技术突破与市场变革_https://www.jmylbn.com_新闻资讯_第3张


医用内窥镜是集中了传统光学、人体工程学、精密机械、现代电子、数学、软件等于一体的检测仪器,具有图像传感器、光学镜头、光源照明、机械装置等,可经口腔进入胃内或经其他天然孔道进入体内,看到X射线不能显示的病变。


医用内窥镜按其发展及成像构造,可大体分为硬管式内镜、光学纤维(软管式)内镜和电子内镜。临床上根据内窥镜镜身能否改变方向进行分类:分为硬质镜和弹性软镜两种。硬质镜为棱镜光学系统,成像清晰,可配多个工作通道,选取多个视角。


内窥镜市场怎么样一次性内窥镜技术突破与市场变革_https://www.jmylbn.com_新闻资讯_第4张

图片来源:  网络


弹性软镜为光导纤维光学系统,镜头部分可改变方向,扩大应用范围,但成像效果不如硬质镜好。电子内窥镜是用微型图像传感器的CCD器件取代了光导纤维传像束,影像质量好、亮度强、图像大,更加清晰直观,可检查出更细小的病变,外径更细,图像操作方便。


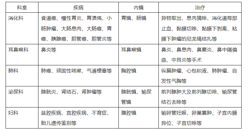
医用内窥镜主要种类和应用场景:


内窥镜市场怎么样一次性内窥镜技术突破与市场变革_https://www.jmylbn.com_新闻资讯_第5张

图片来源:  网络


内窥镜市场怎么样一次性内窥镜技术突破与市场变革_https://www.jmylbn.com_新闻资讯_第6张

巨大市场:医用内窥镜


从全球看,2019年,全球医疗器械市场规模4519亿美元,医用内窥镜以207亿美元的销售额占比4.57%。


全球内窥镜市场销售预计2022年将达到260亿美元, 2024年达到283亿美元。现有竞争格局中,波士顿科学的市场占有率为36%、奥林巴斯为34%,库克为13%,其余企业为17%。


其中,软镜壁垒极高,全球90%以上市场被奥林巴斯、宾得、富士等日企瓜分,其中,奥林巴斯占65%,富士和宾得分别占14%,其他企业有卡尔史托斯、史塞克、德国狼牌等。


2020年,奥林巴斯仅凭单一产品线,以58.9亿美元的营收蝉联全球医疗器械公司100强第21名,这极大得益于日本巨头对传统内窥镜领域的垄断。


从中国看,内窥镜市场年均增长率保持在20%左右,2020年市场规模254亿。


内窥镜市场怎么样一次性内窥镜技术突破与市场变革_https://www.jmylbn.com_新闻资讯_第7张

图片来源:  网络


其中,硬镜占内窥镜市场的50%,喉镜、鼻镜、子宫镜等主要应用于检查,尿道电切镜、高频电切手术用内窥镜在手术中有应用。而软镜(包括纤维内窥镜和电子内窥镜)市场份额占比均在25%左右,有上消化道镜、结肠镜、支气管镜等,还有用于息肉切除等腔内手术用内窥镜。受益于行业政策的支持、下游市场需求的增加及普及程度的快速,特别是随着微创手术和癌症早诊早治的发展,内窥镜在诊疗中的应用不断增多,中国内窥镜在医用领域的应用市场规模逐年增大,但严重依赖进口产品,2019年中国内窥镜行业进出口总额为11.29亿美元,其中进口金额为9.94亿美元,出口金额为1.35亿美元,贸易逆差为8.59亿美元,进口替代需求强烈。


内窥镜市场怎么样一次性内窥镜技术突破与市场变革_https://www.jmylbn.com_新闻资讯_第8张

正在突破:内窥镜耗材化


传统内窥镜由图像显示、照明和窥镜3个系统组成,核心在于图像采集,核心部件包括成像镜头、图像传感器、采集和处理电路。


传统内窥镜结构复杂,很难彻底清洗和消毒,在不同患者之间的应用容易导致交叉感染,严重的甚至导致死亡。


2018年12月,奥林巴斯因为十二指肠内窥镜感染问题,被罚款近6亿。相关研究显示,内窥镜在医疗器械交叉感染风险排行榜中位列第一,70%以上的内窥镜存在清洗不干净的问题,接近3/4的常用内窥镜被细菌污染。由此内窥镜使用安全成为不可回避的问题,一次性使用是主要解决办法。


首先,内窥镜实现一次性,与图像传感器的技术发展紧密相关。


图像传感器可分为电荷耦合原件(CCD)和金属氧化半导体元件(CMOS)两大类初期,CCD被广泛应用,但制造难度较大,核心技术和出口被国际巨头限制,价格高。随着CMOS技术发展,逐步实现CCD向CMOS转化。CMOS具有耗能低、噪声小的优势,影像质量正在向CCD靠近。同时,CMOS市场分散,技术壁垒相对低,国内厂商可自主产业化,价格不断下降,为一次性内窥镜带来了机会。


其次,设计制造变化,也为内窥镜实现一次性带来机会。


当内窥镜使用寿命缩短为1次,且无需考虑可维修性,其成本结构会发生剧烈变化,设计思路从精密的机械设备,转变为普通的一次性医用导管,材料选用上也有大幅变化,金属材质被塑料材质所取代,零配件数量大幅减少,从而大幅降低价格。


内窥镜市场怎么样一次性内窥镜技术突破与市场变革_https://www.jmylbn.com_新闻资讯_第9张

图片来源:  网络


以输尿管软镜手术为例,医院采购2条进口软镜和1台主机,进院价约200万元,而采购多条国产一次性软镜和1台主机,价格可以控制在10万元以内。从单次手术来看,传统复用式内窥镜成本(包括洗消、维修等成本)超过1.2万元,而一次性输尿管软镜入院价格一般在万元以下。


想要了解核心部件在内窥镜产品的创新设计和技术研发中的应用?Medtec China 2022 技术论坛J:高端有源医疗设备核心部件与技术论坛值得参与!议题包括高端影像设备分子影像探针的设计及光电器件在有源医疗装备中的应用、核心部件在内窥镜产品的创新设计和技术研发中的应用等。扫描👇二维码立刻预登记。

内窥镜市场怎么样一次性内窥镜技术突破与市场变革_https://www.jmylbn.com_新闻资讯_第10张

Medtec

预登记赢好礼

扫描左侧二维码立即完成预登记,尽享缤纷好礼!


内窥镜市场怎么样一次性内窥镜技术突破与市场变革_https://www.jmylbn.com_新闻资讯_第11张

江湖重整:一次性内窥镜替代


从全球看,一次性内窥镜开始逐步对复用镜替代。据预测,2024年医用内窥镜全球市场283亿美元,一次性内窥镜市场规模将达到20亿美元,大概占内窥镜市场7%左右,并将逐步加速替代。


从中国看,2020年内窥镜市场规模达到254亿元,被日系、德系厂商垄断,国产企业市占率低于10%。


由于传统软镜的感光元器件行业由日企推动发展,核心技术壁垒高,中国软镜市场主要由奥林巴斯、富士胶片和宾得三家日企垄断,市场份额超过95%。


国产软镜厂商有上医光、上海成运、上海澳华、深圳开立等,集中在低端市场,珠海迈德豪、浙江优亿等公司,逐渐实现了便携式喉镜、可视插管镜等低端产品的进口代替。


内窥镜市场怎么样一次性内窥镜技术突破与市场变革_https://www.jmylbn.com_新闻资讯_第12张

图片来源:  网络


而德国公司卡尔史托斯最早掌握硬镜的柱状镜体技术,德系厂商一直保持在硬镜领域的领先地位。硬镜市场上的公司有卡尔•史托斯、奥林巴斯、史赛克、狼牌等,市场份额超过90%以上。国产硬镜厂商有沈阳沈大、浙江天松、杭州好克光电等,产品处于低端市场,主要是二级医院及以下医院,作为非主力内窥镜使用。


从内镜发展看,购置、维修、消毒成本较高,单次使用时间较短,周转频率快的内窥镜,均有“耗材化”的潜力,这些镜种对应了中国市场近7,000万例的潜在诊疗量,这将是一片蓝海市场。


同时,一次性内窥镜比复用镜制造相对简单,中国产品物美价廉,欧美市场对一次性内窥镜已经较多使用,较容易获得欧美市场认可,所以,中国一次性内窥镜厂家同步甚至优先申请CE、FDA认证,同步甚至优先开拓国际市场,是非常好的策略。中国内镜厂商,借助一次性内窥镜,无论在国内市场,还是国际市场,将迎来最好的弯道超车机会


文章及图片来源:

创械圈


-end-

内窥镜市场怎么样一次性内窥镜技术突破与市场变革_https://www.jmylbn.com_新闻资讯_第13张

——“Medtec China官方视频号开通啦”——


已有通快、帝目、龙海化工、摩方精密、甬星、上海汉洁、贝斯特、科德宝等多家展商物料公布,快快点击关注了解更多展商&展品信息设计细节与制造难点~


内窥镜市场怎么样一次性内窥镜技术突破与市场变革_https://www.jmylbn.com_新闻资讯_第14张
内窥镜市场怎么样一次性内窥镜技术突破与市场变革_https://www.jmylbn.com_新闻资讯_第15张

独家 | 近红外和荧光内窥镜之透镜设计

内窥镜市场怎么样一次性内窥镜技术突破与市场变革_https://www.jmylbn.com_新闻资讯_第16张

独家 | 微创手术器械设计进步

内窥镜市场怎么样一次性内窥镜技术突破与市场变革_https://www.jmylbn.com_新闻资讯_第17张

独家 | 经济高效的电火花线切割技术


内窥镜市场怎么样一次性内窥镜技术突破与市场变革_https://www.jmylbn.com_新闻资讯_第18张
内窥镜市场怎么样一次性内窥镜技术突破与市场变革_https://www.jmylbn.com_新闻资讯_第19张
内窥镜市场怎么样一次性内窥镜技术突破与市场变革_https://www.jmylbn.com_新闻资讯_第20张
内窥镜市场怎么样一次性内窥镜技术突破与市场变革_https://www.jmylbn.com_新闻资讯_第21张

点击“阅读原文”进行预登记参观

遇见Medtec China 2022 800+参展商

内窥镜市场怎么样一次性内窥镜技术突破与市场变革_https://www.jmylbn.com_新闻资讯_第22张