中泰医疗怎么样【中泰医药|公司深度】海吉亚医疗:民营医疗新贵,领军千亿肿瘤市场

新闻资讯2026-04-21 01:30:30
中泰医疗怎么样【中泰医药|公司深度】海吉亚医疗:民营医疗新贵,领军千亿肿瘤市场_https://www.jmylbn.com_新闻资讯_第1张

点击上方蓝字 关注我们

中泰医疗怎么样【中泰医药|公司深度】海吉亚医疗:民营医疗新贵,领军千亿肿瘤市场_https://www.jmylbn.com_新闻资讯_第2张

投资要点

■ 本篇报告将着重从以下三层逻辑剖析海吉亚医疗:1)供需错配下的肿瘤医疗行业潜力有多大?2)肿瘤医院是否适宜复制扩张?3)如何看待海吉亚医疗的长期空间?

■ 深耕多年的国内肿瘤服务领军者。海吉亚成立于2009年,是中国最大的肿瘤医疗集团之一。目前公司拥有7家医院(3家自建+4家收购)、3家具有举办权的托管医院及15家第三方合作放疗中心。公司自2014年起稳健扩张布点医院业务,现已成为业务支柱,2019年贡献9.5亿收入(占88%)。公司近三年收入复合增速35%,预计至2023年将陆续完成3家医院的二期和5家医院的新建,老院爬坡+新院潜力释放,未来5年收入CAGR有望保持30%以上。

■ 供需错配提供行业机遇,肿瘤医疗市场规模有望达7000亿。我国癌症发病率居于全球首位,至2019年肿瘤服务市场规模约3700亿,预计仍将保持10%以上增速,有望在2025年达到7000亿。三线及以下城市需求旺盛,占据60%以上肿瘤市场,但其百万人放疗设备数量为2.4台,仅为一线城市的一半,供需矛盾突出。以基层市场为起点,海吉亚顺利切入肿瘤医疗广阔市场。作为民营肿瘤医疗龙头,公司当前市占率不足1%,提升空间广阔。

■ 高进入壁垒+强盈利能力,肿瘤专科易守难攻,海吉亚先发优势显著。肿瘤单体医院收入天花板可达10~20亿,但其进入壁垒较高。现存肿瘤专科医院中超25%为800张以上病床的大型医院,且从事手术和放疗的医生一般需10年左右培养时间,也因此对医院运营提出更高要求。海吉亚创始人朱义文先生为资深医生,拥有约30年临床经验,利用医生资源优势积累了一批肿瘤学高端人才。依靠优质医生资源和高端设备,公司逐步建立起自主医院品牌。公司自建医院开建后最快17个月开始营运(行业平均36~48个月),3~9个月达到月度收支平衡点(行业平均3年),经营效率显著优于同行。

■ 起于低线城市而不止于基层市场,自建+并购双轮驱动下2025E收入有望达60亿,逐步发展成为全国肿瘤医疗龙头。公司首家自建医院位于菏泽单县,依托优质医疗水平树立了当地肿瘤医疗的标杆,开业第三年即实现2.8亿收入;重庆海吉亚和苏州沧浪医院的成功运营,也相继验证了公司在二线城市的可复制性。未来3-5年,新建医院持续落地并实现快速盈利,叠加存量医院业务稳健发展有望驱动公司持续高速增长。根据老院爬坡和新院落地情况测算,2025E公司整体收入有望达60亿,收入CAGR约33%。长期来看,公司依靠自建和并购双轮驱动,在现已布局的山东、西南、华南、长三角等重点地区继续深耕发力,从三四线城市逐步向上渗透,形成多层级的医院梯队,最终有望实现全国性的覆盖,成为肿瘤民营品牌龙头。

■ 盈利预测与投资建议:我们预计2020-2022年公司实现营业收入14.07、19.05和25.51亿元,同比增长29.6%、35.4%、33.9%,归母净利润2.04(经调整2.75亿)、3.59和4.97亿元,同比增长411.6%、76.4%和38.5%。目前公司股价对应2021年81倍PE,2022年59倍PE,考虑到公司作为稀缺的肿瘤医疗服务龙头公司,行业长期空间广阔,公司管理精益、经营效率显著优于同行,未来有望通过自建+并购逐步覆盖全国,首次覆盖,给予“买入”评级。

■ 风险提示事件:医院扩张不及预期风险;医疗事故风险;政策扰动风险;市场规模不达预期风险 ;研究报告使用的公开资料可能存在信息滞后或更新不及时的风险。

中泰医疗怎么样【中泰医药|公司深度】海吉亚医疗:民营医疗新贵,领军千亿肿瘤市场_https://www.jmylbn.com_新闻资讯_第3张
中泰医疗怎么样【中泰医药|公司深度】海吉亚医疗:民营医疗新贵,领军千亿肿瘤市场_https://www.jmylbn.com_新闻资讯_第4张

报告正文

01

供需错配催生行业机遇,肿瘤医疗蓄势待发


1.1 肿瘤医疗需求旺盛,基层市场供需错配严重

■ 中国癌症负担居于全球首位,医疗需求旺盛。世界卫生组织国际癌症研究机构(IARC)最新数据显示,2020年中国新发癌症病例457万例,癌症死亡病例300万例,均居于世界首位。人口老龄化、环境污染、不良生活方式等多重因素驱动下,肿瘤发病率日益攀升,2015-19年国内癌症发病总数以年复合2.7%的速度增长,预计到2025年,癌症发病总数将会达到510万人次,癌症负担呈持续上升态势。

中泰医疗怎么样【中泰医药|公司深度】海吉亚医疗:民营医疗新贵,领军千亿肿瘤市场_https://www.jmylbn.com_新闻资讯_第5张

 低线城市肿瘤发病率更高、生存率更低。受健康意识、生活习惯等因素影响,低线城市癌症发病数居高不下,三线及以下城市占我国癌症发病总数的约75%,2019年癌症发病宗数330万人次,是一线城市的10倍。《国际癌症杂志》数据显示,2015年农村患者全部癌症的生存率为21.8%,仅约为城市患者的一半(39.5%)。对于主要的癌症,除食道癌外,城市地区各种癌症生存率均高于农村。

中泰医疗怎么样【中泰医药|公司深度】海吉亚医疗:民营医疗新贵,领军千亿肿瘤市场_https://www.jmylbn.com_新闻资讯_第6张

 优质医疗资源配置不均衡,低线城市供需矛盾尤为突出。根据《2019年度中国医院排行榜》,全国前50强医院中有将近一半医院集中在北京和上海,优质医疗资源向一线城市聚集的现象突出。与此同时,低线城市在肿瘤治疗领域的医疗资源供给严重不足,2019年三线及以下城市每百万人放疗设备仅为2.4台,不到一线城市的一半,每百万人肿瘤科床位数也远低于一线城市。也正因为此,长久以来低线城市肿瘤患者异地就医成为常态,形成了“癌症岛”、“癌症旅馆”等社会现象,给患者带来沉重负担。

中泰医疗怎么样【中泰医药|公司深度】海吉亚医疗:民营医疗新贵,领军千亿肿瘤市场_https://www.jmylbn.com_新闻资讯_第7张

 支付能力提升带动治疗可及性提高。从支付方来看,个人支付、国家医保和商业保险构成了肿瘤治疗的三大支付方,当前大病医保体系已在全国实现了全面覆盖,报销比例均在60%-70%以上,同时医保目录中抗肿瘤药物覆盖面也在不断拓宽。截止2020年11月,商业保险机构的健康险规模也已近8000亿,综合来看患者在治疗过程中个人负担有限。

中泰医疗怎么样【中泰医药|公司深度】海吉亚医疗:民营医疗新贵,领军千亿肿瘤市场_https://www.jmylbn.com_新闻资讯_第8张

 新技术迭代打开行业长期空间。肿瘤治疗的技术革新不断提高治疗的个性化和精确度,使不同症状的患者得到更好的医治。随着新技术的应用,柳叶刀数据显示,我国直肠癌、宫颈癌、儿童淋巴瘤等常见肿瘤患者五年生存率有显著提高。

中泰医疗怎么样【中泰医药|公司深度】海吉亚医疗:民营医疗新贵,领军千亿肿瘤市场_https://www.jmylbn.com_新闻资讯_第9张
中泰医疗怎么样【中泰医药|公司深度】海吉亚医疗:民营医疗新贵,领军千亿肿瘤市场_https://www.jmylbn.com_新闻资讯_第10张

 肿瘤医疗市场快速壮大,基层占据半壁江山。根据Frost & Sullivan的测算,2019年肿瘤服务市场规模约为3700亿(民营约占9%,344亿),在众多医疗服务细分市场中规模最大,整体市场规模有望在2025年达到7000亿,其中三线及以下城市占整体市场的60%。 

中泰医疗怎么样【中泰医药|公司深度】海吉亚医疗:民营医疗新贵,领军千亿肿瘤市场_https://www.jmylbn.com_新闻资讯_第11张


1.2 高进入壁垒+强盈利能力,肿瘤医疗尚待掘金

■ 肿瘤专科是进入壁垒最高的专科之一,对规模、设备、医生均有较高要求。从医院规模来看,由于恶性肿瘤的疾病特点,肿瘤医疗机构对床位数的要求远大于其他专科。现存的肿瘤专科医院中四分之一以上是具备 800 张以上病床的大型医院,对比其他专科医院仅有2%~3%。而此类大型肿瘤专科医院的绝对数量在过去10年呈现明显上升趋势。

中泰医疗怎么样【中泰医药|公司深度】海吉亚医疗:民营医疗新贵,领军千亿肿瘤市场_https://www.jmylbn.com_新闻资讯_第12张

 肿瘤专科医院对于医生的需求也高于其他专科。肿瘤治疗中的手术对于外科医生有较大需求,而化疗对于内科医生、放疗对于物理师及技师亦有较大需求。此类医生的培养年限都较长,从事手术和放疗的医生一般都需要10年左右培养时间,远高于其他治疗手段。因此我们认为,医生资源、尤其是高端专家资源将成为肿瘤医疗服务供给增加的瓶颈之一。

中泰医疗怎么样【中泰医药|公司深度】海吉亚医疗:民营医疗新贵,领军千亿肿瘤市场_https://www.jmylbn.com_新闻资讯_第13张

 高进入壁垒+强盈利能力,肿瘤医疗赛道尚待掘金。肿瘤医院的高进入壁垒决定了行业参与者有限,2019年国内肿瘤专科医院150家,其中民营占比约50%,与美容、眼科、骨科等专科相比,无论是医院数量还是民营占比都较低。另一方面,肿瘤医疗呈现高盈利性的特征,单体医院的收入体量与利润率位于各大专科首位。我们认为,肿瘤专科的高盈利能力主要源于其学科特点能够兼顾高利润率与高营运能力,对于深耕这一领域的参与者而言,高进入壁垒恰恰构成其竞争优势。 

中泰医疗怎么样【中泰医药|公司深度】海吉亚医疗:民营医疗新贵,领军千亿肿瘤市场_https://www.jmylbn.com_新闻资讯_第14张
中泰医疗怎么样【中泰医药|公司深度】海吉亚医疗:民营医疗新贵,领军千亿肿瘤市场_https://www.jmylbn.com_新闻资讯_第15张


1.3 放疗认知度正提升,民营配置显优势

 放疗是最常见的肿瘤治疗选择之一,贯穿整个治疗周期。放射治疗主要用于对抗快速生长分裂的癌细胞,疗效取决于组织对于放射线的敏感性,不同的组织器官受到照射后出现的变化各不相同,约70%的患者在不同阶段需要放疗。RadiotherOncol 2005的数据显示,55%的肿瘤患者可以治愈,其中手术贡献率为49%、放疗贡献率为40%、化疗贡献率为11%。相比手术和化疗,放疗副作用更小,对于身体机能的损伤也较小。放疗适用于绝大多数肿瘤,对局部实体肿瘤有明显效果,很多肿瘤可以起到根治效果,且对局部转移病灶的大部分止痛都有效。

中泰医疗怎么样【中泰医药|公司深度】海吉亚医疗:民营医疗新贵,领军千亿肿瘤市场_https://www.jmylbn.com_新闻资讯_第16张

 设备配置不足+跨科室协作问题,放疗在肿瘤治疗中渗透率较低。目前肿瘤的治疗选择主要包括手术、放疗、介入性放疗、化疗、靶向疗法及免疫疗法,手术和化疗仍然为目前主流的治疗方式,分别占40%、34%。由于设备配置不足和跨科室协作问题,目前国内放疗渗透率较低,在肿瘤治疗手段中占比仅12%。

中泰医疗怎么样【中泰医药|公司深度】海吉亚医疗:民营医疗新贵,领军千亿肿瘤市场_https://www.jmylbn.com_新闻资讯_第17张
中泰医疗怎么样【中泰医药|公司深度】海吉亚医疗:民营医疗新贵,领军千亿肿瘤市场_https://www.jmylbn.com_新闻资讯_第18张

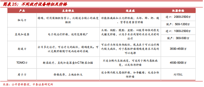
 主要放疗设备价格昂贵,民营医院配置优势明显。主要放疗设备价格极高,最为常见的伽马刀和直线加速器,进口设备价格均在千万级别,即便是国产,也需要数百万元。最高端的质子刀设备,价格约15亿元,国内仅三台质子治疗仪在运营。公立医院配置大型设备流程复杂,因而国内整体放疗设备资源稀缺,民营医院在资金和制度上更为灵活,可以有效补充公立医院的空缺。

中泰医疗怎么样【中泰医药|公司深度】海吉亚医疗:民营医疗新贵,领军千亿肿瘤市场_https://www.jmylbn.com_新闻资讯_第19张

02

深耕多年的国内肿瘤服务领军者


2.1 十年深耕,创始人奠定良好基因

■ 公司深耕放疗领域十余年,处于行业领先地位。公司自2009年起通过伽玛星科技的立体定向放疗设备,开展放疗中心合作共建业务;2011 年,公司收购邯郸仁和医院正式切入医院实体经营;2013 年公司首家自建医院单县海吉亚立项,随后相继建设收购了一系列以肿瘤专科为特色的综合性医疗机构并成功运营。2020年6月,海吉亚于港交所上市,同年9月进入港股通。根据 Frost & Sullivan,按 2019 年放疗相关服务收入及放疗设备数计算,公司排名第一;按肿瘤相关服务产生的收入,公司排名第二。

中泰医疗怎么样【中泰医药|公司深度】海吉亚医疗:民营医疗新贵,领军千亿肿瘤市场_https://www.jmylbn.com_新闻资讯_第20张

医生创业+职业高管团队,强强联合奠定发展基石。公司创始人兼控股股东为朱义文和朱剑乔,两者为父女关系,直接持股比例为44.86%。朱义文先生为资深医师,曾任中华医学会江苏分会第九届放射肿瘤治疗专科学会员,拥有约30 年临床经验,先后在徐州医科大学附属医院担任伽马刀中心主任以及神经外科及医务科副主任,以及中国人民解放军第四五五医院肿瘤放疗中心主任及全军胸部肿瘤中心副主任。此外,公司另聘请大量具有丰富行业经验和管理能力的人才,组成职业化管理团队助力公司发展。

中泰医疗怎么样【中泰医药|公司深度】海吉亚医疗:民营医疗新贵,领军千亿肿瘤市场_https://www.jmylbn.com_新闻资讯_第21张
中泰医疗怎么样【中泰医药|公司深度】海吉亚医疗:民营医疗新贵,领军千亿肿瘤市场_https://www.jmylbn.com_新闻资讯_第22张


2.2 快速成长期,医院业务铸就核心看点

■ 海吉亚目前分为医院业务、第三方放疗业务和医院托管业务三大板块。

■ 医院业务:经营自有的民营营利性医院及提供一系列肿瘤医疗服务及其他医疗服务,现有7家自营医院,定位于非一线城市。截止2020H1,住院医疗服务占医院业务的71%,门诊医疗服务占比为29%。

■ 第三方放疗业务:医院合作伙伴(民营医院)就其放疗中心提供服务,现有15家第三方合作放疗中心,华东、华南、中部地区均有分布。

■ 医院托管业务:指管理及经营持有举办人权益的民营非营利性医院并从中收取管理费,按收入的固定百分比收取。

中泰医疗怎么样【中泰医药|公司深度】海吉亚医疗:民营医疗新贵,领军千亿肿瘤市场_https://www.jmylbn.com_新闻资讯_第23张

公司正处在收入利润快速放量的阶段。2017-19年公司收入复合增长率 35%,其中医院业务贡献了主要增长。近三年,公司调整后净利润分别为4854万、9339万、1.72亿,三年复合年增长率为 88%,盈利能力亮眼。2020H1公司经调整净利润同比大增65.4%达1.24亿元,在新冠疫情影响之下展现出较强韧性。

中泰医疗怎么样【中泰医药|公司深度】海吉亚医疗:民营医疗新贵,领军千亿肿瘤市场_https://www.jmylbn.com_新闻资讯_第24张
中泰医疗怎么样【中泰医药|公司深度】海吉亚医疗:民营医疗新贵,领军千亿肿瘤市场_https://www.jmylbn.com_新闻资讯_第25张

 医院业务已成公司业务支柱,占比持续提升。自公司转型医院以来,医院业务收入、毛利占比持续提升。医院业务收入、毛利均快速提升,至2019年医院业务占收入比重为87%、毛利的72%;放疗中心业务稳健发展,2019年占收入的12%、毛利的26%。医院托管业务由于之前部分托管医院的费用豁免,2017-19年3年复合增速为141.2%。

中泰医疗怎么样【中泰医药|公司深度】海吉亚医疗:民营医疗新贵,领军千亿肿瘤市场_https://www.jmylbn.com_新闻资讯_第26张


2.3 高进入壁垒+强盈利能力,肿瘤医疗尚待掘金

肿瘤服务收入占比持续提升。2017-19年核心的肿瘤业务收入复合增速为38.9%,至2020年中,肿瘤相关服务收入占比为47.2%,占比呈持续提升态势。肿瘤服务又可以拆分为自有医院放疗服务、第三方放疗、以及其他肿瘤医疗服务,其中自有医院放疗服务收入占比从2017年的7%提高至2019年的20%。 

中泰医疗怎么样【中泰医药|公司深度】海吉亚医疗:民营医疗新贵,领军千亿肿瘤市场_https://www.jmylbn.com_新闻资讯_第27张

 以放疗为切入点,提供肿瘤全生命周期服务。公司最初通过放疗切入肿瘤医疗庞大市场,通过不断引入新兴技术和先进设备,现已提供包括肿瘤筛查诊断、手术、放化疗、免疫治疗、靶向治疗、康复治疗等全方位肿瘤医疗服务。从诊疗人次来看,2017-19年医院总就诊人次呈现稳定增长,复合增速17%左右;放疗中心就诊人次占比从8.3%逐步下降到6.3%,随着公司整体医技水平的提升,除放疗以外的其他医疗服务人次比重正在上升。

中泰医疗怎么样【中泰医药|公司深度】海吉亚医疗:民营医疗新贵,领军千亿肿瘤市场_https://www.jmylbn.com_新闻资讯_第28张

03

匠心经营,内外双轮驱动高速成长


3.1 优势构建+管理赋能,医院经营显著优于同行

■ 优秀的医疗服务连锁企业是良好单体经营和良好规模化经营的统一体。诊疗水平和品牌建设是决定单体医院盈利能力的核心要素,提高患者流量的同时亦可减少销售费用。医技和品牌是相辅相成的,围绕这两大要素,通过搭建医生梯队、应用新技术和设备、提升服务能力,从而实现患者流量与客单价的双赢。从医院经营的竞争要素来看,海吉亚已经在人才、设备、患者导流方面构建优势:

■ 人才优势:高薪吸引、试点股权激励。肿瘤业务对专业人才需求较高,同时也需要用高薪吸引更多人才。目前海吉亚储备有2386名医疗专业人员,其中副主任及以上级别医生251人,自有医院拥有180名全职肿瘤科专家。公司为医疗专业人员提供具有竞争力的薪酬待遇,2018 年公司推行了医院合伙人计划,并于单县海吉亚率先落地员工持股计划平台,核心员工通过该平台共持有单县海吉亚18.44%股份。

■ 设备优势:上下游产业链联动。陀螺刀设备是海吉亚独有的自主知识产权和独有品牌,公司有专业的技术研发团队,从采购放射源到设备制造、以及后续的安装维护,实现了一体化操作,也因此公司的设备采购成本远低于同行。当前中国肿瘤医疗服务市场参与者中海吉亚设备数最多。

■ 患者导流优势:深入患者、政府背书。肿瘤患者对不同治疗手段的学习程度远高于普通疾病患者,且呈现出社群集聚的特征,病友之间对于医生、药物使用、新型治疗方式等均有密切交流,因此优秀的医疗资源消息会传播的更快,带动周边地区患者向医院聚集。海吉亚通过深入病友群体,吸引患者方面成本较低。另一方面,海吉亚入驻低线城市多为招商引资,能为当地解决就业、贡献税收,当地政府持欢迎态度,公司在医保对接方面有直接的优势,医院开始经营即可立刻开通医保。

中泰医疗怎么样【中泰医药|公司深度】海吉亚医疗:民营医疗新贵,领军千亿肿瘤市场_https://www.jmylbn.com_新闻资讯_第29张
中泰医疗怎么样【中泰医药|公司深度】海吉亚医疗:民营医疗新贵,领军千亿肿瘤市场_https://www.jmylbn.com_新闻资讯_第30张

精细化运营,模块式管理输出帮助公司实现医院的连锁复制。海吉亚的财务分析系统能够统计各医院每个科室的每一项收入、成本,实时共享,管理者通过横向对比及时调整,杜绝商业贿赂。此外,海吉亚后勤板事业部的也进行精细化的考核细化到每平方米,包括保洁费用、物业费等。海吉亚将公司的众多业务医院的业务进行了标准化的详细的拆分,例如肿瘤MDT、检验、影像、药房等相对标准化的肿瘤业务中的手术、化疗、介入、辅助治疗、热疗、靶向药等都作为子模块被单独拆分,每个模块体系背后有专业的经营管理团队关注,从而保证了医院数量从1到100的可复制性。

中泰医疗怎么样【中泰医药|公司深度】海吉亚医疗:民营医疗新贵,领军千亿肿瘤市场_https://www.jmylbn.com_新闻资讯_第31张

强管理能力最终体现为海吉亚的医院建设、盈亏平衡期都远远快于同行。公司自建的医院在开始建设后最快17个月内即开始营运,行业平均水平下,综合医院一般需历时36至48个月方可投入营运。公司的自建医院一般在开始营运后3-9个月内达到月度收支平衡点,而行业平均水平一般为三年左右。

中泰医疗怎么样【中泰医药|公司深度】海吉亚医疗:民营医疗新贵,领军千亿肿瘤市场_https://www.jmylbn.com_新闻资讯_第32张


3.2 医院布局稳扎稳打,逐步做强肿瘤专科地位

海吉亚自有医院过往经营成绩优异。海吉亚目前有7家自营医院,其中3家为自建、4家为收购。三家自建医院中,单县海吉亚医院为首家自建医院,同时也是公司目前规模最大的医院,2019年实现收入2.8亿。重庆海吉亚医院于2018年中开业,2019年收入即达到1.7亿。菏泽医院于2018年底开业,目前正处于快速爬坡期。

中泰医疗怎么样【中泰医药|公司深度】海吉亚医疗:民营医疗新贵,领军千亿肿瘤市场_https://www.jmylbn.com_新闻资讯_第33张

单县海吉亚:第一家自建医院,放疗中心为先导,开业后7个月即实现月度净利润扭正。单县海吉亚于2016年5月正式开始运营,用时仅7个月就实现了月度净利润的扭亏为盈。单县医院目前注册床位400张, 2019年营业收入2.8亿元,假设三年维持复合20%左右增速,预计2022年将达到4.9亿元收入体量。

中泰医疗怎么样【中泰医药|公司深度】海吉亚医疗:民营医疗新贵,领军千亿肿瘤市场_https://www.jmylbn.com_新闻资讯_第34张

单县医疗资源相对匮乏,存在大量本地化治疗需求。单县隶属于山东省菏泽市,2018年末单县户籍总人口128万人,医疗需求旺盛。单县海吉亚成立之前,单县还有两家医院,分别是单县中心医院和单县东大医院,但肿瘤治疗资源相对缺乏。而根据菏泽市医保局数据,当地医保资金收支压力凸显,若肿瘤患者的放疗能够回归菏泽当地进行治疗,对居民医疗费用负担和医保资金都大有裨益。

中泰医疗怎么样【中泰医药|公司深度】海吉亚医疗:民营医疗新贵,领军千亿肿瘤市场_https://www.jmylbn.com_新闻资讯_第35张
中泰医疗怎么样【中泰医药|公司深度】海吉亚医疗:民营医疗新贵,领军千亿肿瘤市场_https://www.jmylbn.com_新闻资讯_第36张

单县海吉亚不止于单县。肿瘤的专科特性决定了单体医院的辐射半径较其他专科医院更广。以单县海吉亚为例,除了服务当地的130万人口外,周边一小时车程左右的曹县、丰县、金乡县等也都是百万人口级别的县级市。随着单县海吉亚的品牌建设与诊疗水平得到周边居民认可,通过医联体的合作导流,未来单县海吉亚的服务半径有望不断扩大。

中泰医疗怎么样【中泰医药|公司深度】海吉亚医疗:民营医疗新贵,领军千亿肿瘤市场_https://www.jmylbn.com_新闻资讯_第37张

 重庆海吉亚:体系内的标杆医院,做强肿瘤专科地位。重庆海吉亚为公司现阶段的标杆医院,人员设备配置均为公司体系内最优,辐射川渝贵等西南大省。1)设备上,配置了最先进的医疗设备,包括西门子 PET-CT、陀螺刀、医科达直线加速器等;2)服务上,提供从肿瘤早筛开始的全病程管理治疗;3)成立国际会诊中心,邀请日本知名肿瘤专家木村拓也教授加入。重庆海吉亚于2018年4月成立,医院一期注册床位200张,由于运营状况良好,二期计划注册床位近1000张,预计2022年投入使用。

中泰医疗怎么样【中泰医药|公司深度】海吉亚医疗:民营医疗新贵,领军千亿肿瘤市场_https://www.jmylbn.com_新闻资讯_第38张

 总结优秀的肿瘤单体医院呈现的特点:高收入天花板、高床位周转率、高增长弹性。肿瘤医院的收入天花板远高于其他专科医院,单县海吉亚开业三年已达到2.8亿收入,信邦制药旗下的贵州肿瘤医院年收入体量达10亿,而眼科牙科等其他专科最大的单体医院规模在5-6亿左右。肿瘤治疗医保覆盖率达60%-70%,但是肿瘤的刚需特性仍然会驱动客单价稳步提升。此外,肿瘤医院的爬坡期长于其他专科医院,在于初始设备、装修投入完成后,可以依靠不断增设床位扩充体量,以及通过提高床位周转率从而提高营运效率。

中泰医疗怎么样【中泰医药|公司深度】海吉亚医疗:民营医疗新贵,领军千亿肿瘤市场_https://www.jmylbn.com_新闻资讯_第39张
中泰医疗怎么样【中泰医药|公司深度】海吉亚医疗:民营医疗新贵,领军千亿肿瘤市场_https://www.jmylbn.com_新闻资讯_第40张

 自建+并购,扩张步伐稳健,有望逐步从区域走向全国。由于公司已经形成了可快速复制扩张的业务模式,公司可通过升级现有医院及建立新医院实现扩张。公司3年内的扩张计划包括单县、成武、重庆海吉亚的二期建设,以及聊城、德州、苏州、龙岩、无锡的自建医院。未来布局上,公司选择人口过百万、当地肿瘤医疗需求旺盛、以及过往有合作放疗中心的地区优先布局。长期来看,公司依靠自建和并购双轮驱动,在现已布局的山东、西南、华南、长三角等重点地区继续深耕发力,从三四线城市逐步向上渗透,形成多层级的医院梯队,最终有望实现全国性的覆盖。

中泰医疗怎么样【中泰医药|公司深度】海吉亚医疗:民营医疗新贵,领军千亿肿瘤市场_https://www.jmylbn.com_新闻资讯_第41张


3.3 放疗中心:轻量化运行,医院布局的先导站

 放疗中心为短平快的轻资产业务,盈利快速。公司的第三方放疗业务不仅投放设备,还提供咨询服务和技术支持。由于公司的设备先进性和专业服务壁垒,在与第三方医院合作的过程中保持了较高的议价能力,该部分毛利率高达 65%。第三方放疗中心公司只需投入自生产放疗设备,配备相应的维修和技术支持,因此投资少,回收快,部署时间短。

中泰医疗怎么样【中泰医药|公司深度】海吉亚医疗:民营医疗新贵,领军千亿肿瘤市场_https://www.jmylbn.com_新闻资讯_第42张
中泰医疗怎么样【中泰医药|公司深度】海吉亚医疗:民营医疗新贵,领军千亿肿瘤市场_https://www.jmylbn.com_新闻资讯_第43张

 放疗中心为先导、通过放疗中心了解当地市场,接触当地医生,提高医院布局的成功率。目前公司拥有15家第三方放疗中心,截止2020年中,公司已与26家第三方医院合作伙伴签署了协议。公司计划未来三年每年新开6-8家,放疗中心会在全国范围内扩散,进一步扩大第三方放疗业务收入规模。此前公司决定在单县和重庆自建医院,正是因为有第三方放疗中心做市场基础。放疗中心可以发挥先导作用,在当地观察市场、积累医生资源、培育政府关系,最终为自建医院铺路。

中泰医疗怎么样【中泰医药|公司深度】海吉亚医疗:民营医疗新贵,领军千亿肿瘤市场_https://www.jmylbn.com_新闻资讯_第44张

04

盈利预测与估值


4.1 收入预测模型

■ 核心假设:1)假设每家医院收入=客单价*诊疗人次,新开医院爬坡速度快于老院,随着规模效应体现,单体医院毛利率逐步提升,带动整体医院业务毛利率提升。2)假设公司根据招股书规划推进,床位数稳步扩张,单床位产出亦逐年提高。3)假设第三方放疗业务和托管业务保持稳健增长,毛利率分别保持在65%、70%。

中泰医疗怎么样【中泰医药|公司深度】海吉亚医疗:民营医疗新贵,领军千亿肿瘤市场_https://www.jmylbn.com_新闻资讯_第45张


4.2 盈利预测与估值

 根据上述盈利模型,我们预计2020-2022年公司实现营业收入14.07、19.05和25.51亿元,同比增长29.6%、35.4%、33.9%,归母净利润2.04(经调整2.75亿)、3.59和4.97亿元,同比增长411.6%、76.4%和38.5%。目前公司股价对应2021年81倍PE,2022年59倍PE,考虑到公司作为稀缺的肿瘤医疗服务龙头公司,行业长期空间广阔,公司管理精益、经营效率显著优于同行,未来有望通过自建+并购逐步覆盖全国,首次覆盖,给予“买入”评级。

中泰医疗怎么样【中泰医药|公司深度】海吉亚医疗:民营医疗新贵,领军千亿肿瘤市场_https://www.jmylbn.com_新闻资讯_第46张

05

风险提示

■ 医院扩张不及预期风险:公司升级自建的医院存在项目建设进展不及预期、盈利周期较长的风险,可能会对公司长期业绩产生影响。

■ 医疗事故风险:随着公司规模不断扩大,肿瘤医院数量增多,管理难度亦随之提高,一旦发生医疗事故则将对公司整体品牌形象产生影响。

■ 政策扰动风险:公司的业务模式对医保支付依赖度较高,若医保控费政策趋严,可能会对公司长期业绩产生影响。

■ 市场规模不达预期风险:市场空间测算基于一定前提假设,存在前提假设达不到,实际情况不及预期的风险。

■ 研究报告使用的公开资料可能存在信息滞后或更新不及时的风险:研究报告资料来源于公司招股说明书和2020年中报,存在更新不及时的风险。


中泰医疗怎么样【中泰医药|公司深度】海吉亚医疗:民营医疗新贵,领军千亿肿瘤市场_https://www.jmylbn.com_新闻资讯_第47张

END


更多内容,欢迎查看研报全文:

《20210314-中泰证券-海吉亚医疗(6078):

民营医疗新贵,领军千亿肿瘤市场


中泰医药团队

团队成员

中泰医疗怎么样【中泰医药|公司深度】海吉亚医疗:民营医疗新贵,领军千亿肿瘤市场_https://www.jmylbn.com_新闻资讯_第48张

祝嘉琦

医药行业首席分析师

医药行业总负责

执业编号:S0740519040001

中泰医疗怎么样【中泰医药|公司深度】海吉亚医疗:民营医疗新贵,领军千亿肿瘤市场_https://www.jmylbn.com_新闻资讯_第49张

谢木青

医药行业联席首席分析师

医疗器械、体外诊断产业链

执业编号:S0740518010004

中泰医疗怎么样【中泰医药|公司深度】海吉亚医疗:民营医疗新贵,领军千亿肿瘤市场_https://www.jmylbn.com_新闻资讯_第50张

赵   磊

医药行业联席首席分析师

疫苗、血液制品、生物药、创新药

执业编号:S0740518070007

中泰医疗怎么样【中泰医药|公司深度】海吉亚医疗:民营医疗新贵,领军千亿肿瘤市场_https://www.jmylbn.com_新闻资讯_第51张

高诚诚

医药行业研究员

创新药、港股

中泰医疗怎么样【中泰医药|公司深度】海吉亚医疗:民营医疗新贵,领军千亿肿瘤市场_https://www.jmylbn.com_新闻资讯_第52张

孙宇瑶

医药行业研究员

医疗服务、药店、商业、中药

中泰医疗怎么样【中泰医药|公司深度】海吉亚医疗:民营医疗新贵,领军千亿肿瘤市场_https://www.jmylbn.com_新闻资讯_第53张

崔少煜

医药行业研究员

CRO、CDMO

中泰医疗怎么样【中泰医药|公司深度】海吉亚医疗:民营医疗新贵,领军千亿肿瘤市场_https://www.jmylbn.com_新闻资讯_第54张

李   建

医药行业研究员

创新器械


特别声明

本订阅号为中泰证券医药团队设立的。本订阅号不是中泰证券医药团队研究报告的发布平台,所载的资料均摘自中泰证券研究所已经发布的研究报告或对已经发布报告的后续解读。若因报告的摘编而产生的歧义,应以报告发布当日的完整内容为准。请注意,本资料仅代表报告发布当日的判断,相关的研究观点可根据中泰证券后续发布的研究报告在不发出通知的情形下作出更改,本订阅号不承担更新推送信息或另行通知义务,后续更新信息请以中泰证券正式发布的研究报告为准。


本订阅号所载的资料、工具、意见、信息及推测仅提供给客户作参考之用,不构成任何投资、法律、会计或税务的最终操作建议,中泰证券及相关研究团队不就本订阅号推送的内容对最终操作建议做出任何担保。任何订阅人不应凭借本订阅号推送信息进行具体操作,订阅人应自主作出投资决策并自行承担所有投资风险。在任何情况下,中泰证券及相关研究团队不对任何人因使用本订阅号推送信息所引起的任何损失承担任何责任。市场有风险,投资需谨慎。


中泰证券及相关内容提供方保留对本订阅号所载内容的一切法律权利,未经书面授权,任何人或机构不得以任何方式修改、转载或者复制本订阅号推送信息。若征得本公司同意进行引用、转发的,需在允许的范围内使用,并注明出处为“中泰证券研究所”,且不得对内容进行任何有悖原意的引用、删节和修改。

中泰医疗怎么样【中泰医药|公司深度】海吉亚医疗:民营医疗新贵,领军千亿肿瘤市场_https://www.jmylbn.com_新闻资讯_第55张

微信号:ztyythree2020

长按二维码关注我们