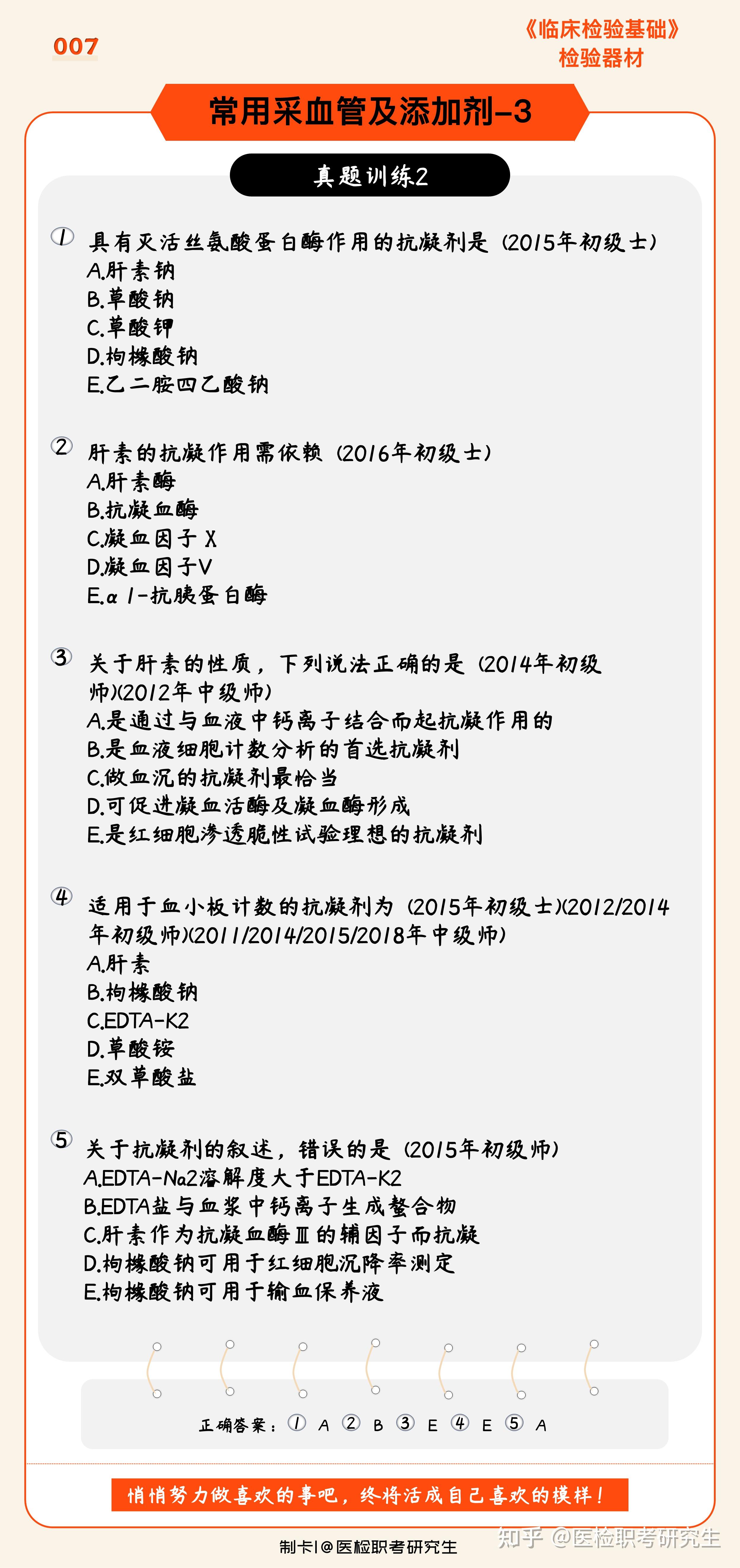
今天分享给大家的知识点是临床采血常用的采血管及其抗凝剂的相关知识。
为确保检验项目的可靠性,临床上对于不同的项目常用不同的采血管收集血液标本。
常见的采血管:
1.蓝色的凝血管
2.黑色的血沉管
3.红色的促凝管
4.深黄色的血清分离管
5.棕色的肝素钠抗凝管
6.深绿色的肝素锂抗凝管
7.紫色的血常规管
8.灰色的血糖管
不同采血管中的添加剂有所差异,常用抗凝剂包括枸橼酸盐、肝素、EDTA、双草酸盐等。
本次卡片以临床静脉采血的顺序依次介绍添加剂枸橼酸盐、促凝剂、肝素、EDTA的应用及作用机制等。
请相信慢慢来会更好,以阳光的心态用力拥抱每一天!大家一起加油吧!











产品分类:
1.普通血清管红色头盖,采血管内不含添加剂,用于常规血清生化,血库和血清学相关检验。
2.快速血清管橘红色头盖,采血管内有促凝剂,可激活纤维蛋白酶,使可溶性纤维蛋白变为不可溶的纤维蛋白多聚体,进而形成稳定的纤维蛋白凝块。快速血清管可在5分钟内使采集的血液凝固,适用于急诊血清系列化试验。
关注视频号:华雅思创生物制药事业部,获取更多产品消息
3.惰性分离胶促凝管金黄头盖,采血管内添加有惰性分离胶和促凝剂。标本离心后,惰性分离胶能够将血液中的液体成分(血清或血浆)和固体成分(红细胞,白细胞,血小板,纤维蛋白等)*分开并*积聚在试管中央而形成屏障,标本在48小时内保持稳定。促凝剂可快速激活凝血机制,加速凝血过程,适用于急诊血清生化试验。
4.肝素抗凝管绿色头盖,采血管内添加有肝素。肝素直接具有抗凝血酶的作用,可延长标本凝血时间。适用于红细胞脆性试验,血气分析,红细胞压积试验,血沉及普能生化测定,不适于做血凝试验。过量的肝素会引起白细胞的聚集,不能用于白细胞计数。因其可使血片染色后背景呈淡蓝色,故也不适于白细胞分类。
关注视频号:华雅思创生物制药事业部,获取更多产品消息