ivd外企怎么样医械大外企,被罚3438万!

新闻资讯2026-04-20 23:52:15

ivd外企怎么样医械大外企,被罚3438万!_https://www.jmylbn.com_新闻资讯_第1张

来源:医疗器械经销商联盟

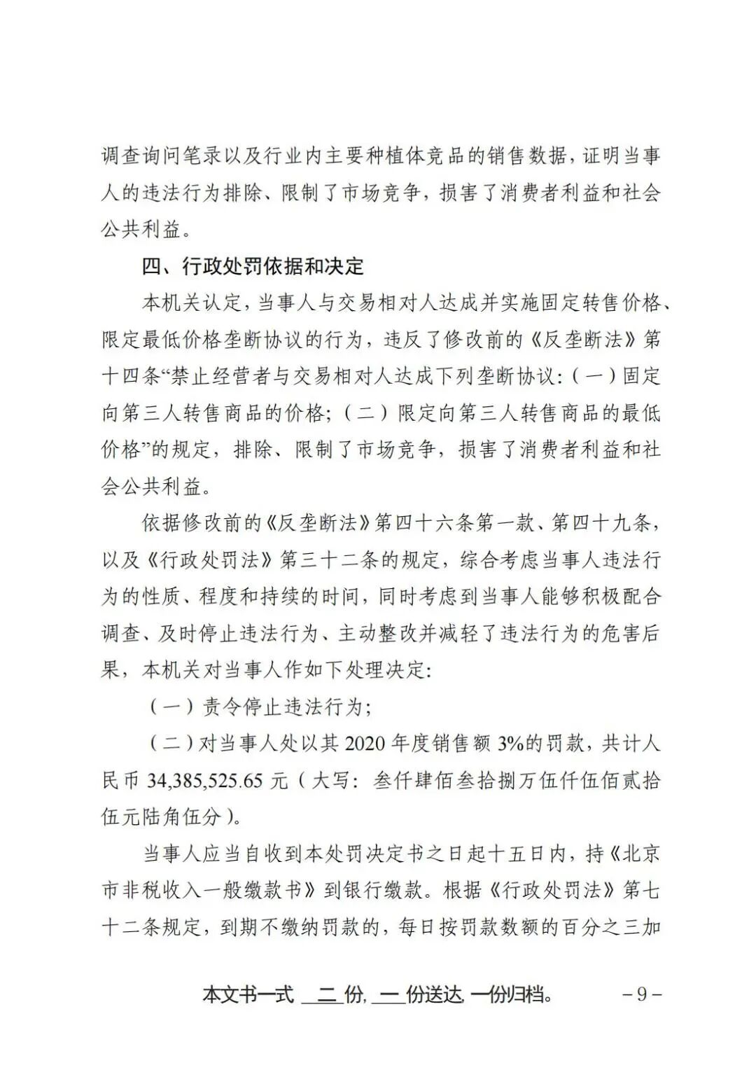
2022年12月30日,国家市场监督管理总局反垄断执法一司发布了《士卓曼(北京)医疗器械贸易有限公司垄断协议案行政处罚决定书》。


ivd外企怎么样医械大外企,被罚3438万!_https://www.jmylbn.com_新闻资讯_第2张


据《处罚决定书》了解,士卓曼(北京)医疗器械贸易有限公司,于2015年10月至2021年6月期间,与交易相对人在全国范围内达成并实施了“固定向第三人转售商品的价格”(以下简称固定转售价格)和“限定向第三人转售商品的最低价格”(以下简称限定最低价格)的垄断协议,排除、限制了市场竞争,损害了消费者利益和社会公共利益。


2021年7月27日,北京市市监局对士卓曼涉嫌达成并实施垄断协议的行为立案调查;2022 年12月20日,北京市市监局做出行政处罚决定:

(一)责令停止违法行为;

(二)对当事人处以其 2020 年度销售额 3%的罚款,共计人民币 34385525.65 元(大写:叁仟肆佰叁拾捌万伍仟伍佰贰拾伍元陆角伍分)。


据资料显示,士卓曼是全球种植牙的行业领袖,1954年成立于瑞士,1999年进入中国,2017年通过全资收购美国德州ClearCorrect进入正畸市场,其旗下正畸品牌包括美国可立瑞(ClearCorrect)、瑞速齐(Smyletec),德国Drsmile, 巴西Smilink。


其中,瑞速齐(Smyletec)品牌是于2019年与我国本土正丽科技联合打造,主要布局中国市场,定位于中高端诊所。


仅四款商品,年销售额达11亿元!


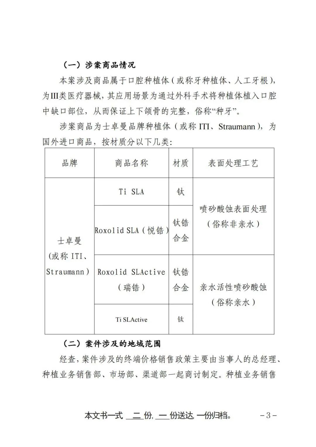
据悉,本次涉案商品为士卓曼品牌种植体(或称 ITI、traumann),为Ⅲ类进口医疗器械,属于口腔种植体(或称牙种植体、人工牙根),按材质分以下几类:


ivd外企怎么样医械大外企,被罚3438万!_https://www.jmylbn.com_新闻资讯_第3张


据士卓曼提供的审计报告,其2020年度销售额达到了11.46亿元。也就是说,仅上述四款产品一年销售额就达到了11.46亿元。


本案中,相关单位通过梳理近 5 年北京地区不同类型口腔机构多个种植体品牌的使用量数据,涉案商品的用量一直排名靠前,在部分口腔机构的用量占比高达80%以上;与行业内主要竞品相比,涉案商品在全国市场的销售量、销售额均处于前列,市场份额较高。


ivd外企怎么样医械大外企,被罚3438万!_https://www.jmylbn.com_新闻资讯_第4张


据相关数据了解,2021年全球种植牙市场容量约55亿美元,市场渗透率非常低。种植牙全球前五品牌的市场占比超过75%,分别是士卓曼Straumann(29%),Envista(20%),登士柏西诺德Dentsply Sirona(11%),奥齿泰Osstem(9.5%)和汉瑞祥Henry Schein(5.5%)。


值得一提的是,在高端市场中,仅士卓曼一家的占比就超过50%。旗下种植牙子品牌包括巴西Neodent,德国Medentika和法国Anthogyr。


2021年,士卓曼总营收22亿美元,同比增长42%。其中,中国区营收2.7亿美元,同比增长53.9%。


限定最低价、对经销商罚款...


据《处罚决定书》了解,其限定价格垄断行为涉及的地域市场为全国性市场,截至2021年6月,士卓曼共有55个一级经销商,销售范围覆盖全国所有省份。


与此同时,士卓曼还通过监控经销商销售价格、制定价格管理制度、处罚低价销售经销商等方式,强化了垄断协议的实施。


1.强化销售价格监控


2015年至2017年期间,当事人要求经销商以电子表格的形式向其报送产品销售价格信息。


2017年起,当事人强制要求在经销商销售系统中安装软件(DDI系统),用途包含搜集、监控经销商的销售价格。


2020年,当事人强化渠道部门职责,包括制定每个产品的市场指导价;收集分析市场最高价、最低价;稳定市场价格,避免终端诊所寻找低价;制定低价惩治措施加大对经销商及其销售价格的监督和管控力度。


2.制定低价惩罚措施


对于低价销售行为,当事人制定了关于经销商的惩罚措施,包括提高经销商进货价、缩小授权销售区域、取消经销商评级资格等。


2018年至2020年期间,因低价销售涉案商品,当事人对内蒙古、广东、北京、湖北等地的4个经销商进行了处罚。


当事人对经销商评估分级,从高到低分为钻石、铂金、金牌、普通四个级别,并于2021年3月调整了经销商评估分级规则,提高对低价销售行为的评估比重,强化惩罚措施。


对此,相关机关认定,士卓曼(北京)医疗器械贸易有限公司与交易相对人达成并实施固定转售价格、限定最低价格垄断协议的行为,违反了修改前的《反垄断法》第十四条“禁止经营者与交易相对人达成下列垄断协议,被责令停止违法行为并处以其2020年度销售额3%的罚款,共计人民币34385525.65元。


国家队多次出手:

“暴利”的种植牙,该降温了!


事实上,这已不是今年第一个被罚款的种植牙企业。


2022年2月28日,因违反《中华人民共和国反垄断法》,北京市市场监督管理局依法对盖思特利商贸(北京)有限公司与一级经销商在骨填充材料和可吸收生物膜医疗器械产品价格垄断协议行为作出行政惩罚,罚款912.3598万元。


这是国内种植牙领域最大跨国械企之一的瑞士盖氏制药在中国投资设立的全资子公司。


不得不说,一前一后,处罚的时机卡的尤其的准,不知道这两张超级罚单,能否对正在进行的种植牙集采带来意想不到的结果呢?让我们一起拭目以待。


据联盟菌了解,近日四川省医保局官网发布《口腔种植体系统省际联盟集中带量采购公告(第2号)》,确认本轮采购需求量达287万套,最高有效申报价仅2380元/套。


“暴利”已久的种植牙,也该是时候降降温了!


附:处罚决定书


ivd外企怎么样医械大外企,被罚3438万!_https://www.jmylbn.com_新闻资讯_第5张
ivd外企怎么样医械大外企,被罚3438万!_https://www.jmylbn.com_新闻资讯_第6张
ivd外企怎么样医械大外企,被罚3438万!_https://www.jmylbn.com_新闻资讯_第7张
ivd外企怎么样医械大外企,被罚3438万!_https://www.jmylbn.com_新闻资讯_第8张
ivd外企怎么样医械大外企,被罚3438万!_https://www.jmylbn.com_新闻资讯_第9张
ivd外企怎么样医械大外企,被罚3438万!_https://www.jmylbn.com_新闻资讯_第10张
ivd外企怎么样医械大外企,被罚3438万!_https://www.jmylbn.com_新闻资讯_第11张
ivd外企怎么样医械大外企,被罚3438万!_https://www.jmylbn.com_新闻资讯_第12张
ivd外企怎么样医械大外企,被罚3438万!_https://www.jmylbn.com_新闻资讯_第13张
ivd外企怎么样医械大外企,被罚3438万!_https://www.jmylbn.com_新闻资讯_第14张
左右滑动查看更多
ivd外企怎么样医械大外企,被罚3438万!_https://www.jmylbn.com_新闻资讯_第15张ivd外企怎么样医械大外企,被罚3438万!_https://www.jmylbn.com_新闻资讯_第16张ivd外企怎么样医械大外企,被罚3438万!_https://www.jmylbn.com_新闻资讯_第17张ivd外企怎么样医械大外企,被罚3438万!_https://www.jmylbn.com_新闻资讯_第18张声明:本微信注明来源的稿件均为转载,仅用于分享,不代表平台立场,如涉及版权等问题,请尽快系我们,我们第一时间更正,谢谢!