ge呼吸机怎么样30年深耕!GE医疗“国产化”走到哪一步了?

新闻资讯2026-04-20 23:36:14
       点击蓝字👆关注我们 回复“1”查看  CT MRI 影像设备 康复 骨创伤 等行业最新权威报告

来源:医疗器械商业评论

未经授权禁止转载!


近期,据中国政府采购网,中国中医科学院广安门医院2022年专用设备购置中标公告出炉,项目总包近千万,采购设备包含牙科综合治疗台、C型臂、超声、麻醉监护系统等大型医疗设备。


ge呼吸机怎么样30年深耕!GE医疗“国产化”走到哪一步了?_https://www.jmylbn.com_新闻资讯_第1张


值得注意的是,根据招标公告,C型臂、超声、麻醉监护系统明确表示不可采购进口产品,但从最后的中标结果来看,GE医疗旗下的麻醉工作站Carestation 620、B125M监护仪实现中标

ge呼吸机怎么样30年深耕!GE医疗“国产化”走到哪一步了?_https://www.jmylbn.com_新闻资讯_第2张

ge呼吸机怎么样30年深耕!GE医疗“国产化”走到哪一步了?_https://www.jmylbn.com_新闻资讯_第3张


近年来,为提高医疗设备国产化水平,国家出台多项政策扶持国产品牌,从基层到大三甲医院,众多采购项目中都明确要求“只采购国产设备”医疗设备国产化进程不断加速!

但从招采结果来看,依旧有大批国际品牌产品在“国产设备”采购项目中实现中标,国际品牌并没有受到排斥。

01

国际械企争相布局国产化

“GPS”竞争激烈


国家鼓励跨国器械企业将研发生产制造放在中国,有行业内人士指出:国产化并不是简单粗暴地保护本土品牌产品,驱逐国际品牌产品,而是鼓励各品牌厂家将生产制造放在中国境内,促进我国境内各生产要素的有效流通,取得国内国际双循环相互促进互利共赢的新格局。


2021年10月,财政部发布《关于在政府采购活动中落实平等对待内外资企业有关政策的通知》,明确提出:政府采购依法对内外资企业在中国境内生产的产品(包括提供的服务)平等对待。这实际也意味着外资企业在中国境内生产的产品同样属于“国产”范畴。


国家的界限正逐渐被淡化,取而代之的是,产品产地的标签正逐渐被市场看重,医疗领域的“国产”也因此被赋予了全新的定义,它不再是传统意义上的本土品牌的中国制造,而更多是广义上的中国制造。


长期深耕中国市场的GE医疗、西门子医疗、飞利浦医疗为例,如今均已进入“新国产”行列,都在加大“国产化”布局,国家药品监督管理局-境内医疗器械(注册)中搜索通用电气,共有95条记录,搜索西门子,共63条记录,搜索飞利浦65条记录。

ge呼吸机怎么样30年深耕!GE医疗“国产化”走到哪一步了?_https://www.jmylbn.com_新闻资讯_第4张
ge呼吸机怎么样30年深耕!GE医疗“国产化”走到哪一步了?_https://www.jmylbn.com_新闻资讯_第5张
ge呼吸机怎么样30年深耕!GE医疗“国产化”走到哪一步了?_https://www.jmylbn.com_新闻资讯_第6张

左右滑动查看更多(截图日期11月11日)

后疫情时代,竞争升级,在中国市场,GE医疗、西门子医疗、飞利浦医疗除了全球产品、技术的竞争,更多的则来到本土供应链、创新产品升级,以及更深的本土临床价值连接上的竞争。

02

以GE医疗为例

揭示国际械企国产扩张之路


2020年疫情之后,GE医疗将“全面国产化”确立为三大核心战略之一,“全面国产” 包括中国制造中国创新,将更多产品在中国生产制造,设备零部件在中国本土采购,将自身的技术与中国本土国情进行融合,助力中国整体医疗发展。


GE医疗中国总裁兼CEO张轶昊在接受媒体采访时表示:未来,GE医疗全领域、全线产品都会加速在中国落地和生产,响应国家号召,做全系列产品的国产化。


当前GE医疗推出的新品中,超过50%都是中国生产,包括零配件都实现了大部分国内生产与供货,目前在中国本土研发并投入市场的创新产品超过100款。从产品研发,到供应链生产,再到售后服务,GE医疗实际上已经形成了一个完整的国产服务链条。


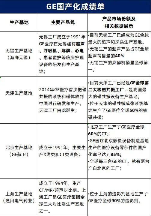
距离上世纪90年代,GE集团总部决定组建在中国的第一家合资企业----GE航卫医疗系统有限公司(北京生产基地的前身),十年过去了,如今GE医疗已经在中国建立了4大生产基地,培养了600多家供应链伙伴,在国产化的道路上,GE医疗扎扎实实走出了自己的路。


ge呼吸机怎么样30年深耕!GE医疗“国产化”走到哪一步了?_https://www.jmylbn.com_新闻资讯_第7张


无锡生产基地为GE医疗耗资巨大建立的产学研基地,将本土生产升级为本土研发,时至今日,已研发出70余款产品。包含麻醉、超声、呼吸机、心电、患者监护等多个临床护理设备。


目前无锡工厂已是GE医疗超声产品的主力生产基地累计发货超过100万支超声探头,超声主机年产量2万余台,探头产品年产量20万余支,目前GE已实现包括心脏、全身、妇产在内的全线超声系列在国内的生产。


如今,GE医疗无锡生产基地已打造出以无锡为圆心、200公里为半径的供应链同心圆,培养的中国供应商超300家,帮助上游企业提升生产和管理效率;天津生产基地携手中国供应商超52家,同时供货海外130多个国家和地区;北京生产基地也带动70多家合作伙伴打造独具优势的智慧供应链生态圈。


GE医疗正持续深化全面国产,数字赋能,合作共赢的三大核心战略,从产品、渠道、服务、供应链等全方位满足高端、基层和非公立医疗市场不断增长的多样化需求。GE医疗在中国已构建了从经济型到高端全覆盖的医疗设备研发和生产的能力。

03

从生命关爱事业部

看GE医疗国产化深度


九月初,全面覆盖公立和非公立医疗机构的重磅财政贴息政策,给每家医院提供了2000万的贴息贷款,政策刚出,GE医疗快速做出反应,生命关爱事业部为参加财政贴息的医院提供个性化的围手术期,重症,围产与新生儿以及数字化心电领域的专业解决方案。


尤其是全国妇幼机构整体解决方案手术患者诊疗全流程解决方案,将为公私立各级医院提供可靠优质的产品服务,值得注意的是:个性化解决方案里国产设备占比50%以上。


如前文所提,GE医疗“全面国产” 包括中国制造和中国创新,创新方面,今年生命关爱事业部多个创新产品接连入市,用创新引领国产化进程,支持国产产品推陈出新。


ge呼吸机怎么样30年深耕!GE医疗“国产化”走到哪一步了?_https://www.jmylbn.com_新闻资讯_第8张

图片摘自《中国医学装备杂志》


麻醉

麻醉机方面,截至目前,Carestation系列麻醉工作站7年达成30000台全球交付量,全球销量位于前列。


作为一款面向全球的中高端产品,Carestation系列麻醉机自诞生以来,频频开创纪录,不仅是发货量前三名的明星产品,同时代表着无锡工厂的国产化硬实力。




超声

2019年,无锡生产基地首次推出专业临床专用超声 Venue,在后来爆发的疫情中发挥重要作用;2021年,GE推出Venue Family第二款国产超声Venue Go;如今,全新Venue Family即将亮相,将实现全面国产,并带来更多AI技术。


同在无锡自主研发并生产的超声产品还有Vivid iq,专业心血管超声诊断系统,这款明星产品拥有一流的人体工程学结构设计,超大的触摸屏幕,轻量便携,数小时电池超长待机,提供出色的2D和4D图像质量,自面世以来深受好评。



呼吸机

9月27日,国产CARESCAPE R860呼吸机首台订单下线,作为GE医疗国产高端呼吸机的开端,CARESCAPE R860可以应用于ICU、急诊、新生儿科等多种科室。


在抗疫中,R860呼吸机也将发挥关键的作用。在对患者进行无创通气后,呼吸窘迫和/或低氧血症仍无法缓解的危重情况下,R860可为医生提供精准的功能残气量和能量代谢数据,直观评估肺部的可复张性以及肺复张效果,保证临床决策的准确。定制化的潮气量输送、根据间接测热法的营养评估,更可有效避免呼吸机和病患个体差异造成的肺损伤。




心电

中国心血管疾病患病率逐年上升,心电图是心血管疾病的重要诊断工具和疾病诊治管理过程中不可或缺的设备。但目前常规心电检查仍然面临设备操作复杂、不够精准、辅诊不足等挑战,而且临床医生缺口大。


为此,今年6月30日GE上市发布的两款国产数字化心电产品MAC 5 MUSE NX,为心血管疾病的精准诊治和疾病管理打造了心电一体化解决方案,实现诊断时心电数据的统一性、准确性、安全性,针对中国需求的“定制”解决方案,极大简化医师的工作流程,提高心血管类疾病诊疗效率。




04

有中国有世界

深度融合,互利共赢



可以预见的是,全面国产化将会是未来跨国企业在中国市场发展的经营准则。

就在刚刚闭幕的二十大,明确提出要坚持社会主义市场经济改革方向,坚持高水平对外开放,加快构建以国内大循环为主体、国内国际双循环相互促进的新发展格局。


“以国内大循环为主体”并不是封闭的国内单循环,新发展格局也不是关起门来自我循环,它是建立在高水平对外开放之上的国内国际双循环。改革开放40多年来,我国已与世界经济和国际体系深度融合,产业链供应链相互依存、相互促进,两个市场、两种资源高效利用,内外循环融会贯通,互利共赢。


从医疗器械市场来看双循环效应,即国际品牌国产化,国产品牌国际化的趋势,在全球一体化背景下,未来本土化与全球化也将进一步融合。


其次在疫情的冲击下,全球供应链出现了很大程度的变动,后疫情时代,企业的供应链面临着更为严峻的挑战,越来越多的企业意识到从全局视角来优化供应链结构以及加强运营整合能力的重要性。对于跨国企业来说,加速国产化本土化的进程无疑将进一步提升企业供应链的稳定性和抗风险能力。


最后,国际品牌国产化不是仅停留在口号上,而是需要在资金、人才、研发等多方面真金白银的投入,真正给整个医疗体系带来价值,如创新研发和国内临床价值的链接上,从中国患者需求出发,进行研发创新。


在经济全球化的浪潮下,中国已经从“世界工厂”向“世界市场”转变,以GE医疗为代表的深耕中国市场的医械巨头们,将在中国市场这片肥沃的土地创造更高的价值,深度融合,互利共赢,真正意义上实现 In China For Global。


ge呼吸机怎么样30年深耕!GE医疗“国产化”走到哪一步了?_https://www.jmylbn.com_新闻资讯_第9张
ge呼吸机怎么样30年深耕!GE医疗“国产化”走到哪一步了?_https://www.jmylbn.com_新闻资讯_第10张
ge呼吸机怎么样30年深耕!GE医疗“国产化”走到哪一步了?_https://www.jmylbn.com_新闻资讯_第11张
点击关注


商务合作|投稿爆料|授权转载|  

关注公众号,后台回复“2”

ge呼吸机怎么样30年深耕!GE医疗“国产化”走到哪一步了?_https://www.jmylbn.com_新闻资讯_第12张
点分享
ge呼吸机怎么样30年深耕!GE医疗“国产化”走到哪一步了?_https://www.jmylbn.com_新闻资讯_第13张
点收藏
ge呼吸机怎么样30年深耕!GE医疗“国产化”走到哪一步了?_https://www.jmylbn.com_新闻资讯_第14张
点点赞
ge呼吸机怎么样30年深耕!GE医疗“国产化”走到哪一步了?_https://www.jmylbn.com_新闻资讯_第15张
点在看