BD雾化器怎么样不同类型雾化器的区别在哪?

新闻资讯2026-04-20 22:51:43

点击蓝字 关注我们

2019年的《雾化专家共识》说到,雾化器就是雾化吸入的装置,是一种将药物转变为气溶胶形态,并经口腔(或鼻腔)吸入的药物输送装置。而根据发生装置特点及原理不同,目前临床常用雾化器又可分为射流雾化器(喷射雾化器、压缩气体雾化器)、超声雾化器和振动筛孔雾化器3种。那么,这主要的3种雾化器区别在哪?

BD雾化器怎么样不同类型雾化器的区别在哪?_https://www.jmylbn.com_新闻资讯_第1张

2016年的雾化专家共识对于目前临床上常用的3种雾化器有详细的阐述。

喷射雾化器,也叫射流雾化器、压缩气体雾化器,主要由压缩气源和雾化器两部分组成,压缩气源可采用瓶装压缩气体(如高压氧或压缩空气),也可采用电动压缩泵。雾化器根据文丘里喷射原理,利用压缩气体高速运动通过狭小开口后突然减压,在局部产生负压,将气流出口旁另一小管因负压产生的虹吸作用吸入容器内的液体排出,当遭遇高压气流时被冲撞裂解成小气溶胶颗粒,特别是在高压气流前方遇到挡板时,液体更会被冲撞粉碎,形成无数药雾颗粒。其中大药雾微粒通过挡板回落至贮药池,小药雾微粒则随气流输出。

2019年的《雾化专家共识》解释,射流雾化器适用于下呼吸道病变或感染、气道分泌物较多,尤其伴有小气道痉挛倾向、有低氧血症严重气促患者。

BD雾化器怎么样不同类型雾化器的区别在哪?_https://www.jmylbn.com_新闻资讯_第2张

超声雾化器,是雾化器底部晶体换能器将电能转换为超声波声能,产生振动并透过雾化罐底部的透声膜,将容器内的液体振动传导至溶液表面,使药液剧烈振动,破坏其表面张力和惯性,从而形成无数细小气溶胶颗粒释出。

BD雾化器怎么样不同类型雾化器的区别在哪?_https://www.jmylbn.com_新闻资讯_第3张

振动筛孔雾化器,结合了超声雾化的特点,采用超声振动薄膜使之剧烈振动,同时通过挤压技术使药液通过固定直径的微小筛孔,形成无数细小颗粒释出。

BD雾化器怎么样不同类型雾化器的区别在哪?_https://www.jmylbn.com_新闻资讯_第4张

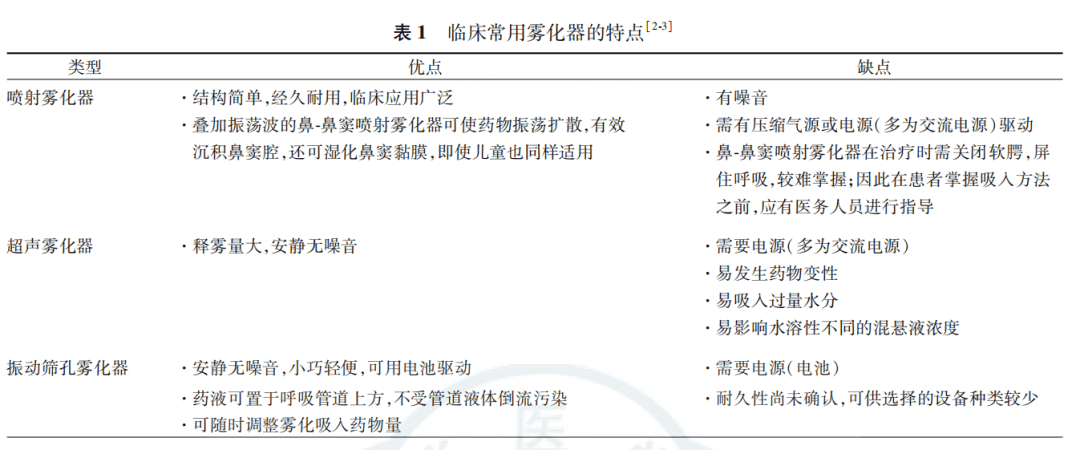
2016年的雾化专家共识对于以上3种雾化器除了工作原理上的区分外,还对每种雾化器进行了优缺点的分析,如下表:

BD雾化器怎么样不同类型雾化器的区别在哪?_https://www.jmylbn.com_新闻资讯_第5张

喷射雾化器

壁氧雾化器,因压力不稳定、崩管、二氧化碳中毒、环境风险、使用成本等原因,临床使用很谨慎。而压缩空气雾化器,使用很普遍,安全,治疗效果好,成本回收快,可医用和家用,具有无需呼吸协调、高肺部沉积率、低口咽沉积、适用于所有液体药物等特点,是目前临床主要的雾化吸入装置类型。

超声雾化器,由于超声的剧烈振荡可使雾化容器的液体加温,这对某些药物如含蛋白质或肽类化合物的稳定性可能不利。剧烈振荡还会导致某些药液的分层,不同液体的物理特性,如水溶性和脂溶性不同,对于这些液体的混合物,如糖皮质激素与水的混悬液,雾化释出比例和效果也不一样,因此超声雾化时可能导致溶液的浓缩。

振动筛孔雾化器,该装置无声且可产生更多的同质雾化颗粒,减少了超声振动液体产热的影响,对吸入药物的影响较少,是效率很高的一种雾化器。但随着使用时间长度的增加,微小的网孔可能被药物颗粒堵塞,出现雾化颗粒质量和数量下降的现象,为了保证雾化性能需要经常更换“网膜”,高质量的网膜成本比较高。且经常有不良商家混淆超声雾化器和振动筛孔雾化器。

BD雾化器怎么样不同类型雾化器的区别在哪?_https://www.jmylbn.com_新闻资讯_第6张

Earth Hour

微信号|共享雾化器