AED怎么检查维护AED及其“一体机”如何管理维护?这份指引记得收藏!

新闻资讯2026-04-20 22:38:10

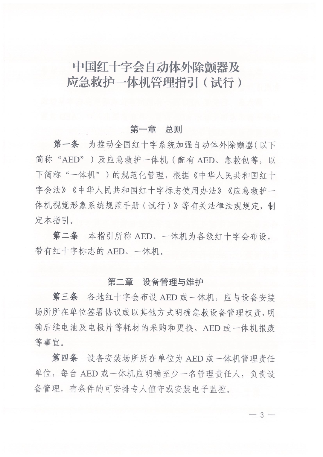
为推动全国红十字系统自动体外除颤器

(以下简称“AED”)
及应急救护一体机(配有AED、
急救包等,以下简称“一体机”)
的规范化管理
近日,中国红十字会总会印发
《中国红十字会自动体外除颤器及
应急救护一体机管理指引(试行)》
一起来了解指引内容
👇👇👇

AED怎么检查维护AED及其“一体机”如何管理维护?这份指引记得收藏!_https://www.jmylbn.com_新闻资讯_第1张







“注意:该指引所称AED、一体机为各级红十字会布设,带有红十字标志的AED、 一体机。


设备管理与维护

各地红十字会布设AED或一体机,应与设备安装场所所在单位签署协议或以其他方式明确急救设备管理权责,明确后续电池及电极片等耗材的采购和更换、AED或一体机报废等事宜。

AED怎么检查维护AED及其“一体机”如何管理维护?这份指引记得收藏!_https://www.jmylbn.com_新闻资讯_第2张

设备安装场所所在单位为AED或一体机管理责任单位,每台AED或一体机应明确至少一名管理责任人,负责设备管理,有条件的可安排专人值守或安装电子监控。

AED怎么检查维护AED及其“一体机”如何管理维护?这份指引记得收藏!_https://www.jmylbn.com_新闻资讯_第3张

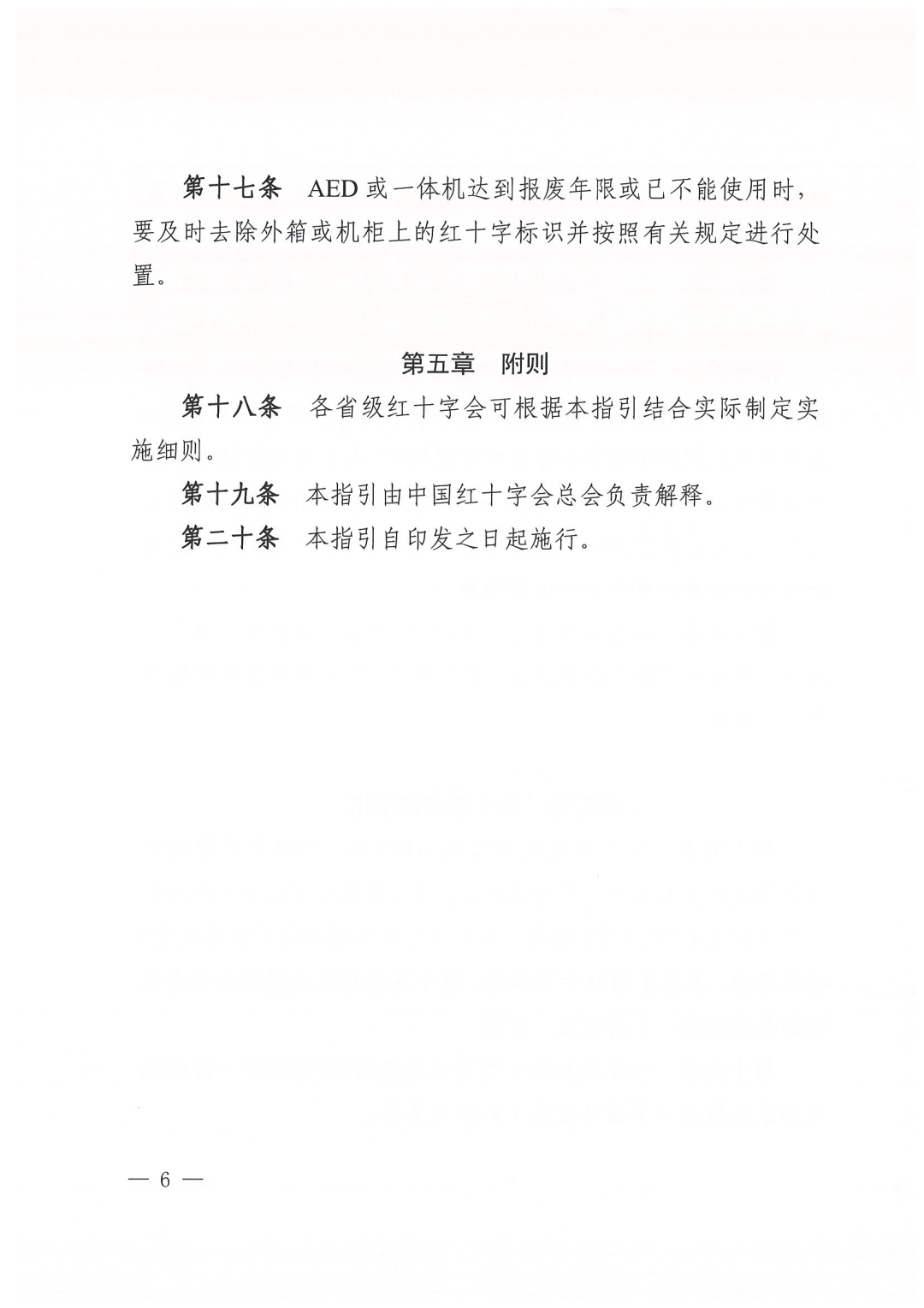
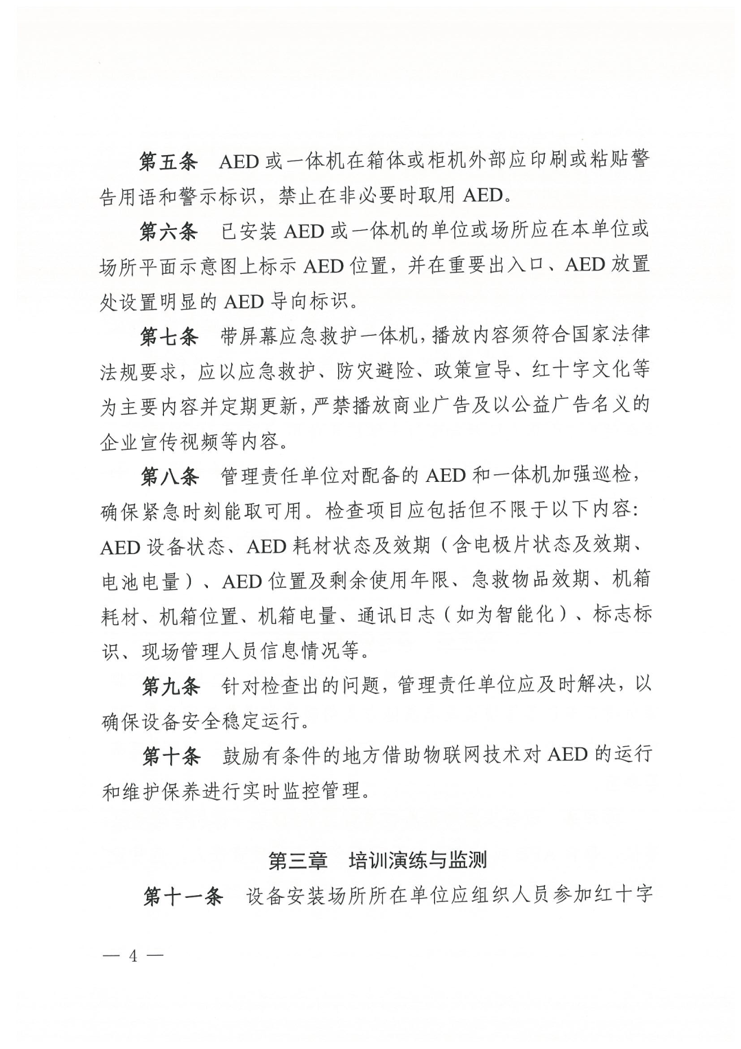
AED或一体机在箱体或柜机外部应印刷或粘贴警告用语和警示标识,禁止在非必要时取用AED。

AED怎么检查维护AED及其“一体机”如何管理维护?这份指引记得收藏!_https://www.jmylbn.com_新闻资讯_第4张

已安装AED或一体机的单位或场所应在本单位或场所平面示意图上标示AED位置,并在重要出入口、AED放置处设置明显的AED导向标识。

AED怎么检查维护AED及其“一体机”如何管理维护?这份指引记得收藏!_https://www.jmylbn.com_新闻资讯_第5张

带屏幕应急救护一体机,播放内容须符合国家法律法规要求,应以应急救护、防灾避险、政策宣导、红十字文化等为主要内容并定期更新,严禁播放商业广告及以公益广告名义的企业宣传视频等内容。

AED怎么检查维护AED及其“一体机”如何管理维护?这份指引记得收藏!_https://www.jmylbn.com_新闻资讯_第6张

管理责任单位对配备的AED和一体机加强巡检,确保紧急时刻能取可用。检查项目应包括但不限于以下内容:AED设备状态、AED耗材状态及效期(含电极片状态及效期、电池电量)、AED位置及剩余使用年限、急救物品效期、机箱耗材、机箱位置、机箱电量、通讯日志(如为智能化)、标志标识、现场管理人员信息情况等。

AED怎么检查维护AED及其“一体机”如何管理维护?这份指引记得收藏!_https://www.jmylbn.com_新闻资讯_第7张

针对检查出的问题,管理责任单位应及时解决,以确保设备安全稳定运行。

AED怎么检查维护AED及其“一体机”如何管理维护?这份指引记得收藏!_https://www.jmylbn.com_新闻资讯_第8张

鼓励有条件的地方借助物联网技术对AED的运行和维护保养进行实时监控管理。


培训演练与监测

01

设备安装场所所在单位应组织人员参加红十字救护员或心肺复苏(CPR+AED)等急救技能培训,并定期开展人员复训。

02

红十字会指导设备安装场所所在单位建立红十字救护志愿者队伍,平时加强训练演练,突发时刻及时响应。

03

红十字会定期向设备安装场所所在单位了解设备的管理和使用情况,包括但不限于以下内容:设备维护保养、标识规范使用和用电安全等日常管理情况;人员急救技能培训情况及需求、应急救护队伍建设、应急救护响应机制等急救能力建设情况;是否存在停用、挪用设备情况;对了解到的问题,应及时通报管理责任单位并督促其整改。

04

各级红十字会布设的AED或一体机相关信息、救护志愿者信息应及时在总会“救在身边·红十字应急救护服务平台”登记。


红十字标识使用

AED怎么检查维护AED及其“一体机”如何管理维护?这份指引记得收藏!_https://www.jmylbn.com_新闻资讯_第9张

红十字系统布设的AED和一体机应严格遵守《中华人民共和国红十字会法》《中华人民共和国红十字标志使用办法》以及《红十字(会)名称和红十字标志授权使用管理规定》相关要求,规范使用红十字标识。红十字标识应设置在外箱或机柜的显著位置,不得遮盖、污损。

AED怎么检查维护AED及其“一体机”如何管理维护?这份指引记得收藏!_https://www.jmylbn.com_新闻资讯_第9张

一体机视觉形象展示应遵循《应急救护一体机视觉形象系统规范手册(试行)》相关要求。

AED怎么检查维护AED及其“一体机”如何管理维护?这份指引记得收藏!_https://www.jmylbn.com_新闻资讯_第9张

AED或一体机达到报废年限或已不能使用时,要及时去除外箱或机柜上的红十字标识并按照有关规定进行处置。


左右滑动下图查看全文


AED怎么检查维护AED及其“一体机”如何管理维护?这份指引记得收藏!_https://www.jmylbn.com_新闻资讯_第12张
AED怎么检查维护AED及其“一体机”如何管理维护?这份指引记得收藏!_https://www.jmylbn.com_新闻资讯_第13张
AED怎么检查维护AED及其“一体机”如何管理维护?这份指引记得收藏!_https://www.jmylbn.com_新闻资讯_第14张
AED怎么检查维护AED及其“一体机”如何管理维护?这份指引记得收藏!_https://www.jmylbn.com_新闻资讯_第15张
AED怎么检查维护AED及其“一体机”如何管理维护?这份指引记得收藏!_https://www.jmylbn.com_新闻资讯_第16张
AED怎么检查维护AED及其“一体机”如何管理维护?这份指引记得收藏!_https://www.jmylbn.com_新闻资讯_第17张
AED怎么检查维护AED及其“一体机”如何管理维护?这份指引记得收藏!_https://www.jmylbn.com_新闻资讯_第18张





来源 :中国红十字基金会、“浙江红十字”公众号


AED怎么检查维护AED及其“一体机”如何管理维护?这份指引记得收藏!_https://www.jmylbn.com_新闻资讯_第19张

AED怎么检查维护AED及其“一体机”如何管理维护?这份指引记得收藏!_https://www.jmylbn.com_新闻资讯_第20张