医疗器械为什么要监管国浩视点 |《医疗器械监督管理条例》要点解读

新闻资讯2026-04-17 15:20:00
医疗器械为什么要监管国浩视点 |《医疗器械监督管理条例》要点解读_https://www.jmylbn.com_新闻资讯_第1张

目 录

一、医疗器械注册(备案)人(MAH)制度

二、加强医疗器械临床试验监管

三、不良事件监测和再评价

四、加强医疗器械网络销售监管

五、加强医疗器械广告监管

六、明确认可LDT的合法性地位

七、进口医疗器械

八、加强违法单位及相关责任人员的法律责任

2021年3月18日,国家药品监督管理局(以下简称“国家药监局”)正式发布了最新修订的《医疗器械监督管理条例(2021修订)》,并于2021年6月1日施行(以下简称“新《条例》”)。

我国医疗器械方面的立法最早可追溯到80年代末,当时尚未形成系统性的对医疗器械的法律法规,1996年9月,原国家医药管理局颁布了《医疗器械产品注册管理办法》,该部门规章对进口医疗器械产品的注册申请、医疗器械产品分类以及注册登记等制度进行了规定,针对三类医疗器械均进行注册登记管理。目前现行有效的《医疗器械监督管理条例》最早系由国务院于2000年发布,要求开办第二类、第三类医疗器械生产企业应当经过药品监督管理部门批准,并应当获得医疗器械生产企业许可证,这一管理制度一直沿用至2014年。在2014年、2017年及2021年又经历了3次修改,逐步细化了对研发、生产、经营、流通环节以及不良事故、召回等医疗器械全生命周期的监管。除《监管条例》外,医疗器械领域的其他法规及规范性文件还散见于各个层级的药监部门,并贯穿于医疗器械从研发、生产到上市、流通的各个环节。

医疗器械为什么要监管国浩视点 |《医疗器械监督管理条例》要点解读_https://www.jmylbn.com_新闻资讯_第2张

1

医疗器械注册(备案)人(MAH)制度

医疗器械注册人、备案人(Marketing Authorization Holder,“MAH”),是指取得医疗器械注册证或者办理医疗器械备案的企业或者研制机构。新《条例》最大的亮点,是从行政法规层面,在全国范围内确立MAH制度。

MAH制度于2017年12月在上海开始试点。2018年5月,国务院印发《进一步深化中国(广东)、(天津)、(福建)自由贸易试验区改革开放方案》,医疗器械MAH试点由上海扩展到广东和天津。2019年8月,国家药监局发布《关于扩大医疗器械注册人制度试点工作的通知》,进一步将医疗器械MAH试点扩展到包括上海、广东、天津在内的21个试点。2020年7月,国务院印发《关于做好自由贸易试验区第六批改革试点经验复制推广工作的通知》,最终将医疗器械MAH制度在全国范围内全面推广。

在MAH制度出台之前,我国对医疗器械实行生产与注册绑定模式,即只有医疗器械的生产企业方可作为医疗器械的注册申请主体,并成为医疗器械的持证人。但生产与注册绑定模式无法很好地调动医疗器械研发机构的创新动力,不利于相关监管机构对医疗器械全生命周期进行有效监管。相比之下,MAH制度大幅调动了医疗器械研发机构的创新动力,医疗器械质量显著改善。根据国家药监局2022年1月发布的《2021年度医疗器械注册工作报告》及2022年3月发布的《2021医疗器械注册大数据》,2021年国家药监局共批准医疗器械注册11314项,相较于2020年增长了14.9%,其中批准境内第三类医疗器械注册4596项,较2020年增加27.6%,批准进口医疗器械注册6718项,比2020年增加了7.6%。

新《条例》第13条规定,医疗器械注册人、备案人应当加强医疗器械全生命周期质量管理,对研制、生产、经营、使用全过程中医疗器械的安全性、有效性依法承担责任。与原《条例》相比,新《条例》要求MHA承担医疗器械质量的全生命周期法律责任,将原来由医疗器械生产经营企业、使用单位承担的部分义务,归属于MAH。

医疗器械为什么要监管国浩视点 |《医疗器械监督管理条例》要点解读_https://www.jmylbn.com_新闻资讯_第3张

另外,对于境外MAH,原《条例》要求境外MAH应通过其在中国境内设立的代表机构或者指定中国境内的企业法人作为代理人,配合境外MAH开展相关工作。但在代理人制度下,原《条例》未明确代理人未依法履行配合工作的法律后果,导致相关监管机构无法对代理人的违法行为追责。因此,新《条例》将代理人制度修改为指定人制度,并要求指定人协助境外MAH履行注册(备案)义务。否则,根据新《条例》第98条的规定,由省级药监局责令改正,给予警告,并处5万元以上10万元以下罚款;情节严重的,处10万元以上50万元以下罚款,5年内禁止其法定代表人、主要负责人、直接负责的主管人员和其他责任人员从事医疗器械生产经营活动。


2

加强医疗器械临床试验监管

新《条例》厘清了医疗器械临床试验与临床评价的关系。根据《医疗器械临床评价技术指导原则》第1条规定,医疗器械临床评价是指申请人或者备案人通过临床文献资料、临床经验数据、临床试验等信息对产品是否满足使用要求或者适用范围进行确认的过程。临床评价分为临床数据收集、临床数据评估及临床数据分析三个阶段。

目前,我国开展医疗器械临床评价主要有三种途径:

1. 针对列入《免于进行临床试验的医疗器械目录》的医疗器械产品,免于进行临床评价;

2. 对于已有同品种医疗器械临床文献资料、临床数据的医疗器械,通过对同品种医疗器械临床文献资料、临床数据进行分析评价;

3. 针对已有临床文献资料、临床数据不足以确认产品安全、有效的医疗器械,开展临床试验。

根据2020年修订的《医疗器械临床试验质量管理规范》(以下简称《医疗器械GCP》)第3条规定,医疗器械临床试验是指在经备案的医疗器械临床试验机构中,按照医疗器械临床试验质量管理规范的要求,对拟申请注册的医疗器械在正常使用条件下的安全性和有效性进行确认或验证的过程。由此可见,临床试验是医疗器械临床评价获得临床数据的途径之一。

根据新《条例》的规定,不同类别医疗器械的临床试验管理如下:

医疗器械为什么要监管国浩视点 |《医疗器械监督管理条例》要点解读_https://www.jmylbn.com_新闻资讯_第4张

另外,新《条例》在《医疗器械GCP》的基础上,吸收并增加了开展医疗器械临床试验的合规要求:

1. 医疗器械临床试验应当获得伦理委员会的同意,列入需进行临床试验审批的第III类医疗器械目录的,还应当获得国家药监局的批准,并且在符合要求的三级甲等医疗机构实施临床试验。

2. 医疗器械临床试验机构应当向受试者告知试验目的、用途和可能产生的风险等详细情况,获得受试者的书面知情同意;受试者为无民事行为能力人或者限制民事行为能力人的,应当依法获得其监护人的书面知情同意。


3

不良事件监测和再评价

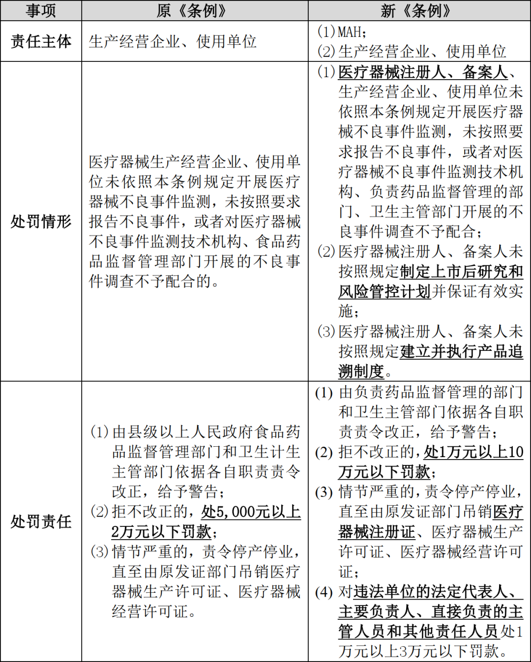
新《条例》第五章对医疗器械不良事件监测及再评价进行了修订,在行政法规层面进一步明确了医疗器械不良事件监测的主体责任及再评价结果应用等,具体如下:

(一) 不良事件监测的主体责任

新《条例》在原《条例》的基础上新增了MAH为医疗器械不良事件监测的责任主体。原《条例》第47条规定医疗器械不良事件监测的责任主体为医疗器械生产经营企业、使用单位,新《条例》全面落实MAH制度,由MAH对医疗器械的研制、生产、经营、适用活动全过程中医疗器械的安全性、有效性承担最终责任,因此,新《条例》将MAH新增为医疗器械不良事件监测的责任主体。

医疗器械为什么要监管国浩视点 |《医疗器械监督管理条例》要点解读_https://www.jmylbn.com_新闻资讯_第5张

对于医疗器械不良事件监测的主体责任,新《条例》明确MAH承担医疗器械不良事件监测的核心职责,负责建立医疗器械不良事件监测体系,配备与其产品相适应的不良事件监测机构和人员,对其产品主动开展不良事件监测,并按照国务院药品监督管理部门的规定,向医疗器械不良事件监测技术机构报告调查、分析、评价、产品风险控制等情况。生产经营企业、使用单位负有协助MAH对所生产经营或者使用的医疗器械开展不良事件监测的协助义务。其他单位和个人有权向不良事件监测技术机构报告医疗器械不良事件或者可疑不良事件。

另外,在法律责任方面,新《条例》第89条在原《条例》第68条的基础上,扩大了不良事件监测的违规处罚情形和责任,同时,特别明确了对违法单位及其法定代表人、主要负责人、直接负责的主管人员和其他责任人员采取双罚制。

医疗器械为什么要监管国浩视点 |《医疗器械监督管理条例》要点解读_https://www.jmylbn.com_新闻资讯_第6张

(二) 已上市医疗器械再评价

新《条例》在原《条例》的基础上新增了已上市医疗器械再评价的责任主体。原《条例》第51条规定省级以上食药监局对已上市医疗器械组织开展再评价,新《条例》第66条新增了MAH对已上市医疗器械组织主动开展再评价,实行MAH主动开展与药监部门组织开展并行的两种再评价方式。MAH应当根据再评价结果,采取相应控制措施,对已上市医疗器械进行改进,并按照规定进行注册变更或者备案变更。再评价结果表明已上市医疗器械不能保证安全、有效的,MAH应当主动申请注销医疗器械注册证或者取消备案;MAH未申请注销医疗器械注册证或者取消备案的,由药监部门注销医疗器械注册证或者取消备案。

医疗器械为什么要监管国浩视点 |《医疗器械监督管理条例》要点解读_https://www.jmylbn.com_新闻资讯_第7张


4

加强医疗器械网络销售监管

近年来,网购成为人们消费的主流渠道,医疗器械也进入了主流互联网药房或电商平台,甚至有网红产品以“械字号”作为促销引流噱头。新《条例》弥补了原《条例》对于医疗器械网络销售的监管空白,对医疗器械网络销售作出了明确规定:

在销售主体方面,从事医疗器械网络销售的,应当是医疗器械注册人、备案人或者医疗器械经营企业。

在信息备案方面,经营者及电商平台均有登记备案义务:

1. 从事医疗器械网络销售的经营者,应当将从事医疗器械网络销售的相关信息告知所在地设区的市级药监局(经营第一类医疗器械和另有规定的除外);

2. 为医疗器械网络交易提供服务的电商平台经营者应当对入网医疗器械经营者进行实名登记,审查其经营许可、备案情况和所经营医疗器械产品注册、备案情况,并对其经营行为进行管理。电商平台若发现经营者存在违法行为的,应当及时制止并报送经营者所在地设区的市级药监局,若违法行为严重的,应当立即停止提供网络交易平台服务;

3. 如MAH、经营企业从事医疗器械网络销售,但未告知相关药监局,相关药监局及卫生主管部门有权给予处罚,情节严重的,责令停产停业,直至由原发证部门吊销医疗器械注册证、生产许可证、经营许可证,同时,违法单位的法定代表人、主要负责人等相关责任人员也有可能受到罚款的处罚。


5

加强医疗器械广告监管

新《条例》在《药品、医疗器械、保健食品、特殊医学用途配方食品广告审查管理暂行办法》的基础上,对医疗器械广告审查的监管体系进行了修订,在行政法规层面明确了医疗器械广告的审查机关、监管机关及违法处罚依据等。

原《条例》由省级药监局对医疗器械广告内容进行审查,由省级市场监管局对医疗器械广告进行监督检查。这一职能划分将医疗器械广告的审查权与监查权分离,审查医疗器械广告的药监部门没有监查权,监查医疗器械广告的市场监管部门又没有审查权,容易出现两个部门对于同一医疗器械广告认知不一、重复执法的问题。

新《条例》明确由省级药监局和省级市场监管局对医疗器械广告内容进行审查,由省级市场监管局对医疗器械广告进行监督检查。发布医疗器械广告前,应当由省级药监局和省级市场监管局对广告内容进行审查,并取得医疗器械广告批准文号;发布医疗器械广告后,应当由省级市场监管局对医疗器械广告进行监督检查,并对违法医疗器械广告进行处罚。在这一监管体系下,药监部门和市场监管部门对于医疗器械广告的审查权和监查权权源明确,更有利于避免原监管体系下的监管困境。

与原《条例》相比,新《条例》明确违反本条例有关医疗器械广告管理规定的,依照《广告法》的规定给予处罚,从而大幅提高了违法医疗器械广告的法律责任。根据《广告法》第55条规定,发布虚假医疗器械广告的,将被责令停止发布广告、在相应范围内消除影响、处以一定数额或广告费用一定比例的罚款、吊销营业执照、由广告审查机关撤销广告审查批准文件、一年内不受理其广告审查申请等。相比于原《条例》规定,没收违法销售的医疗器械、处以2万元至5万元罚款的法律责任相比,违法成本大幅提高。


6

明确认可LDT的合法性地位

新《条例》第53条新增规定,对国内尚无同品种产品上市的体外诊断试剂,符合条件的医疗机构根据本单位的临床需要,可以自行研制,在执业医师指导下在本单位内使用。本条新增规定确立了实验室自主研发项目(Laboratory Developed Tests,“LDT”)的合法性地位,即仅在实验室内部使用、不外售给其他实验室或医疗机构、但结果可以用于指导临床诊疗的检测项目。

LDT的存在具有现实意义。实践中,由于罕见病、复杂疾病等病例稀少,导致体外诊断试剂的研发、生产企业研发、量产相关体外诊断试剂产品的意愿不强,在这种情况下,由医疗机构自行或委托医学检验实验室研发、使用未上市的自制体外诊断试剂对患者进行检测以满足临床需要,则成为一种低成本、高效率的替代方式。因此,LDT在美国已发展成为比较成熟的检测项目,根据美国的管理体系,经过《临床实验室改进修正法案》(Clinical Laboratory Improvements Acts,“CLIA”)认证的实验室即获得LDT经营许可权限。

LDT在我国经历了从限制到认可的发展历程。原《条例》自2000年4月1日施行以来,历经2014年、2017年及2021年三次修订,在2021年修订之前,均未明确认可LDT的合法性地位。2000年施行的原《条例》第10条,虽然规定“医疗机构根据本单位的临床需要,可以研制医疗器械,在执业医师指导下在本单位使用”,但在2014年和2017年修订的原《条例》中均删除了该条款。直至2021年修订的新《条例》,我国最终在行政法规层面认可了LDT的合法性地位。

根据新《条例》第53条新增规定,医疗机构进行LDT需要同时符合以下条件:

1. LDT针对国内尚无同品种产品上市的IVD试剂。体外诊断试剂(In Vitro Diagnostic Reagents,“IVD试剂”),指按医疗器械管理的体外诊断试剂,包括在疾病的预测、预防、诊断、治疗监测、预后观察和健康状态评价的过程中,用于人体样本体外检测的试剂、试剂盒、校准品、质控品等产品。根据原《条例》的规定,医疗机构不得使用未依法注册、无合格证明文件的IVD试剂。新《条例》施行后,国家市场监管局发布了《体外诊断试剂注册与备案管理办法》(以下简称《IVD试剂注册备案办法》),新增规定“国内尚无同品种产品上市,医疗机构根据本单位的临床需要自行研制,在执业医师指导下在本单位内使用的体外诊断试剂”,明确在国内尚无同品种产品上市的前提下,医疗机构可以进行IVD试剂的LDT。

2. 符合条件的医疗机构可以在执业医师指导下进行LDT。新《条例》并未明确进行LDT的医疗机构需要符合的条件。实践中,进行LDT的医疗机构主要包括医院和医学检验实验室,分别进行院内检测和院外检测,并需要符合《医疗机构管理条例》的规定,取得《医疗机构执业许可证》。

3. LDT仅在本单位内使用。新《条例》对于LDT的使用范围严格限制在本单位内,不得对外提供和销售,但并未对本单位进行明确界定。


7

进口医疗器械

根据原《条例》规定,进口的医疗器械应当已在境外获准上市销售,并由向我国境内出口医疗器械的境外生产企业在我国境内设立的代表机构或我国境内的企业法人作为代理人,向国家药监局提交注册(备案)申请资料和注册(备案)申请人所在国(地区)主管部门准许该医疗器械上市销售的证明文件。

相比于原《条例》,新《条例》针对进口医疗器械主要有以下两点变化:

1. 针对未在境外上市销售的创新医疗器械可以不提交相关证明文件。根据新《条例》第15条、第16条规定,未在境外上市的创新医疗器械,可以不提交注册申请(备案)人所在国(地区)主管部门准许该医疗器械上市销售的证明文件。这为我国加入医疗器械全球研发体系、同步进行国际多中心临床试验的医疗器械产品研发提供了便利,对于未在境外上市销售的创新医疗器械,将可以同步在中国申请注册(备案)。相应地,2018年11月2日发布的《创新医疗器械特别审批程序》也将进行新一轮修订,以适应新《条例》带来的这一变化。

2. 向我国境内出口医疗器械的境外注册申请人(备案人)需要指定我国境内企业法人作为代理人。根据新《条例》第15条、第16条规定,向我国境内出口医疗器械的境外注册申请(备案)人需要指定我国境内企业法人作为代理人,在我国境内设立的代表机构不再被允许作为代理人。作为代理人的我国境内企业法人需要履行以下职责:提交医疗器械注册申请(备案)材料,协助注册(备案人)建立与产品相适应的质量管理体系并保持有效运行、制定上市后研究和风险管控计划并保证有效实施、依法开展不良事件监测和再评价、建立并执行产品追溯和召回制度及国务院药品监督管理部门规定的其他义务。


8

加强违法单位及相关责任人员的法律责任

为落实“四个最严”要求,新《条例》还极大地加强了医疗器械违法行为的法律责任及处罚力度,主要体现在以下三个方面:

1. 加强医疗器械注册(备案)人的法律责任。新《条例》第89条、第98条新增规定,医疗器械注册(备案)人未履行作为医疗器械注册(备案)人的相关义务,境外医疗器械注册申请(备案)人指定的境内企业法人未履行作为代理人的相关义务,其自身及相关责任人员需要承担相应的法律责任。

2. 提高对医疗器械违法行为的处罚力度。新条例第81条、第84条修改规定,对于生产、经营未取得医疗器械注册证的第II类、第III类医疗器械,未经许可从事第II类、第III类医疗器械生产活动、第III类医疗器械经营活动,罚款数额由原来货值金额的10倍至20倍大幅提高到15倍至30倍。对于生产、经营未经备案的第I类医疗器械,未经备案从事第I类医疗器械生产,经营第II类医疗器械、应当备案但未备案,罚款数额由原来的1万元以下大幅提高到货值金额的5倍至20倍。

3. 加强对相关责任人员的处罚力度。新《条例》在处罚违法单位外,特别强调处罚到人。对于违法单位的法定代表人、主要负责人、直接负责的主管人员和其他责任人员,也将被没收违法行为发生期间自本单位所获收入,并处所获收入一定比例的罚款,及一定期限内禁止其从事医疗器械生产经营活动。

【 特别声明:本篇文章所阐述和说明的观点仅代表作者本人意见,仅供参考和交流,不代表本所或其律师出具的任何形式之法律意见或建议。】

作者简介


医疗器械为什么要监管国浩视点 |《医疗器械监督管理条例》要点解读_https://www.jmylbn.com_新闻资讯_第8张

刘军

国浩上海律师

业务领域:私募基金、股权投资

邮箱:liujunsh@grandall.com.cn

医疗器械为什么要监管国浩视点 |《医疗器械监督管理条例》要点解读_https://www.jmylbn.com_新闻资讯_第9张

杨奕琳

国浩上海律师

业务领域:私募基金、股权投资

邮箱:yangyilin@grandall.com.cn

医疗器械为什么要监管国浩视点 |《医疗器械监督管理条例》要点解读_https://www.jmylbn.com_新闻资讯_第10张

丁汀

国浩上海律师

业务领域:私募基金、股权投资

邮箱:dingting@grandall.com.cn

医疗器械为什么要监管国浩视点 |《医疗器械监督管理条例》要点解读_https://www.jmylbn.com_新闻资讯_第11张

李元婷

国浩上海律师

业务领域:私募基金、股权投资

邮箱:liyuanting@grandall.com.cn

  相关阅读 

  • 私募股权创投基金向投资者实物分配股票规则要点总结

  • 保险资金投资创业投资基金的监管与趋势

  • 从四个层次把握创业投资基金的优惠政策
  • 从五个维度了解基金强制清算及法律关注要点
  • 政府引导基金返投要求的方式、认定及机制
  • 关于PE基金反垄断申报与核查的四点误区
  • 新民促法实施条例后教育产业的PE投资新视点
  • 2021私募机构合规自查手册
  • 国有企业章程出新规定,私募基金如何应对?
  • “突击入股”新政下,PE入股拟IPO企业的锁定期及其变化
  • 战略配售:从中芯国际IPO谈PE基金的新机遇
  • 首例对赌条款IPO过会:谈PE基金如何处理对赌条款
  • PE基金作为拟上市企业第一大股东,应该关注哪些要点
  • 2020私募合规自查专项报告来了
  • 上海QFLP的最新发展:兼谈外资参与境内股权投资的路径选择
  • 上海市政府出资产业引导基金大盘点
  • 外商投资法对于私募基金行业的影响
  • 合伙型基金中有限合伙人财产份额转让关注要点
  • 新《备案须知》对PE基金的10大影响
  • 基金募集机构违反投资者适当性义务的三种民事赔偿责任
  • 一文掌握私募机构如何应对增值税缴纳
  • PE母基金与子基金间Side Letter的关注要点
  • 首单资管计划入股已获IPO通过,契约基金华丽转身尚待明晰
  • 浅谈有限合伙基金的委派代表
  • 从首例ABS处罚案看资产证券化与融资的区别
  • 首例有限合伙人派生诉讼落地,LP维权得到最高院支持
  • 从IPO核查角度,如何做好一名PE律师
  • 从两则案例的司法实践和私募基金监管角度看有限合伙人保底条款的效力
  • 外商投资私募管理机构资格申请之关注要点
医疗器械为什么要监管国浩视点 |《医疗器械监督管理条例》要点解读_https://www.jmylbn.com_新闻资讯_第12张