本文章作为月子中心行业相关专业从业者内部参考学习的专业文章,不作为无医学基础人员的诊断、治疗、康复等凭据,请在得到医疗机构专业医务人员指导下对自身健康作出循证支持的决策。
本文摘自:
张玉侠 主编著.实用新生儿护理学手册.人民卫生出版社.2019
第十五章
新生儿高胆红素血症的护理
第五节
新生儿光照疗法及换血护理

太阳光照对降低孩子黄疸有好处,应用光疗(phototherapy)治疗新生儿高胆红素血症最早是在1958年由英国Cremer及其同事提出。如今光疗已成为新生儿高胆红素血症的常规治疗。
光疗是高胆红素血症最普通的治疗,不仅可有效地降低胆红素并阻止进一步的上升,并能减少换血的需要,光疗也可减少超低出生体重儿神经系统的损伤。目前比较公认的是2004年美国儿科学会推荐的光疗参考标准(图15-5-1)。
图15-5-1新生儿光疗指征
各种原因所致的高未结合胆红素血症均可进行光疗,除应根据监测的胆红素浓度外,黄疸出现的时间及患儿的出生体重及临床症状是光疗指征的评估因素(表15-5-1,表15-5-2)。
表15-5-1 健康足月儿光疗血清总胆红素水平μmol/L(mg/dl)
*高危儿:围产期窒息、酸中毒、呼吸窘迫综合征、高碳酸血症、低蛋白血症
光疗通过光的能量来改变胆红素的形状和结构,将胆红素转换为光胆红素结构异构体。光胆红素结合体不需要结合并且可在胆汁和尿液中迅速排出。
常用的光疗光源有日光、白色或蓝色荧光管、卤素灯,发光二极管(LED)。最有效的光疗光源是蓝色荧光管或特别设计的发光二极管。特殊蓝光管比普通蓝光管提供更多的辐射。特殊蓝光管提供的光主要是蓝绿光谱,胆红素对蓝绿灯光谱的吸收最佳。特别在蓝色光谱区域接近460nm,当灯光的光谱在425~475nm光穿透皮肤良好而且最大程度的被胆红素吸收。光纤光疗毯也是有效的,他们利用高强度的卤素灯源通过光纤束传递光源。光纤光疗方便实用既不会影响母婴的接触,也可适用于门诊患儿的治疗。目前的光疗方法有单面光疗法(简称单光)、双面光疗(简称双光)、冷光源光疗床、毯式光纤治疗仪、密集型光疗。
光疗照射有连续照射和间断照射,后者照射6~12小时后停止2~4小时再照,也有照8~12小时后停16或12小时,临床以实际情况而定。若为Rh溶血病或黄疸较重的ABO溶血病则照光时间较长,需48~72小时,高胆红素血症需24~48小时可获得满意效果。
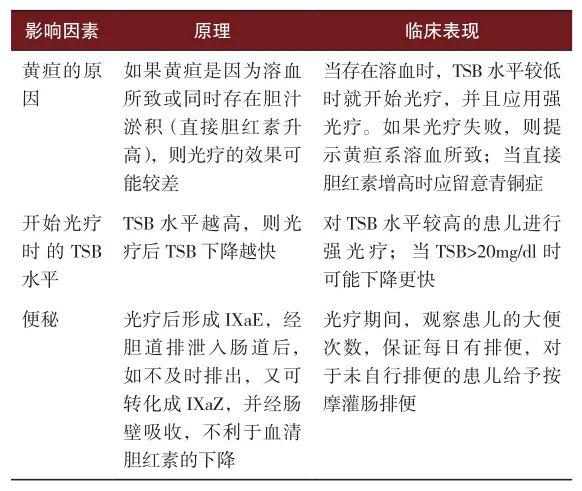
光疗的效果取决于光源能量的输出(光的辐射),从光源到新生儿的距离,新生儿在光源下暴露的区域。光疗的效力不仅仅取决于灯光的剂量,同时高胆红素的原因及严重程度也要考虑(表15-5-3)。
光疗的护理工作很重要,护理工作的质量对光疗的效果产生直接的影响。
任何新生儿光疗开始之前先进行实验室与体格检查评估,一旦光疗开始,每4~12小时监控血胆红素,因为视觉的评估不再可靠。新生儿溶血病还应检测血细胞比容。
普通灯管式光疗设备使用前应检查灯管是否全亮并擦去灯管上的灰尘,使用前及使用中发现有不亮的灯管应及时调换。
暖箱内或光疗箱内光疗时,待灯下温度在30℃时,将患儿放入,置远红外上光疗时,设置肤温36.5℃后给予光疗。光疗前在患儿的四周围上白色床单,既可以增加光的反射又可避免患儿与周围物体的碰撞。
光疗前,保持患儿皮肤清洁,根据患儿的疾病危重度选择擦身或沐浴,洗澡后不应扑粉,以免阻碍光线照射皮肤,患儿全身不要抹乳霜、油和任何液体防止光线的照射引起灼伤。患儿全身裸露,除会阴部给予大小合适的光疗尿布保护,尽可能多的暴露皮肤面积。光疗前剪短指甲,防止因哭闹或烦躁抓破皮肤。
光疗过程中应给予患儿心电监护,监测生命体征,预防意外发生。
光疗箱内光疗时,患儿的肘部,踝部给予透明敷贴保护以防止患儿烦躁与物体产生摩擦。光疗对视网膜会产生毒性作用,新生儿在接受光疗时需佩戴合适的眼罩。光疗时,患儿应处于全程心电监护中,便于病情变化的观察。
光疗前,患儿应置于床中央,确保患儿的全身皮肤可以被照射。若患儿烦躁、移动体位,巡回时应及时纠正,并及时调整光疗灯的位置。护理中传统的概念认为,翻身可以增加胆红素的暴露,但最近有研究结果显示光疗时定时翻身,并不增加光疗效果。
当患儿面对光疗时,皮肤面积最大化的暴露,此时处于全身裸露状态,睡在暖箱内的新生儿,由于光疗照射在暖箱的有机玻璃上,环境温度升高,因此新生儿的体温需要更好的被监测。每4小时测量体温一次,测量体温时应关闭光疗灯,减少误差。肤温≥37.5℃时<38℃给予下调环境温度0.5℃,当肤温≥38℃,遵医嘱给予降温处理。
光疗下的足月儿及近足月儿易哭闹、出汗,显性失水增加,早产儿在光疗下的不显性失水造成的体液平衡失调对其影响更大,因此每4小时必须监测患儿的公斤体重尿量,必要时给予体液补足。传统的光疗会产生新生儿热环境的急速变化,增加外周血流速度和不显性水分丢失,但LED灯管的热量输出相对较低,引起不显性失水的可能性较低。有研究提出对于足月儿只要给予足够的奶量,额外的静脉补液通常是不需要的。
光疗时,注意观察患儿的全身情况,有无抽搐、呼吸暂停及青紫的表现,对于烦躁的患儿应及时给予安抚及镇静防止意外的发生。观察时,应关闭光疗灯,结果更可靠。观察患儿的皮肤情况,如出现大面积的光疗皮疹或青铜征,通知医生考虑暂停光疗。
光疗能改变血胆红素的结果,当患儿接受光疗时,胆红素水平应该通过实时监测来评估光疗的效果,并决定是否需要换血。当护士抽取总胆红素时,应该关闭光疗灯。
光疗结束后应再次进行全身沐浴或擦身,并检查全身有无破损及炎症。如在暖箱内进行的光疗,患儿体温采用的是箱温控制,光疗停止后,应将暖箱温度上调同光疗前温度。光疗停止后,胆红素水平至少应随访24小时防止明显反弹的发生。
患儿在皮肤、血清、尿液会出现深灰棕色的变色。这种现象的发病机制不是完全清楚,可能的原因是光疗后产生的胆红素分解产物在皮肤上沉积,仅发生在伴有胆汁淤积的新生儿中,当光疗停止或胆汁淤积解除后,着色消失。
罕见的紫癜和大疱爆发被报道在伴有严重胆汁淤积的新生儿给予光疗时。近来有研究指出给予密集型光疗有可能会增加学生时代黑色素痣的数量。光疗时,由于组胺的释放,患儿的皮肤出现皮疹,暂停光疗后皮疹逐渐消退。
传统的光疗会产生新生儿热环境的急速变化,会增加外周血流速度和不显性水分丢失。暴露在光疗下,特别是低出生体重新生儿和辐射床上新生儿,不显性失水明显增加,严重者可出现脱水。在暖箱或伺服控制器中心的新生儿会出现体温过高,在婴儿床的新生儿会出现肢端凉和紧张。光疗中的新生儿同样会表现出大便水分丢失的增加,或出现暂时性的乳糖不耐症。因此新生儿的体温、体重、摄入和排泄每班监测。当足月儿给予足够的喂养护理时,通常不需要给予额外的静脉补液。
动物研究证明灯光存在潜在的视网膜毒性反应。新生儿在接受光疗时需佩戴合适的眼罩,完全覆盖但防止过多的压力在眼睛上,放置时避免把鼻子封住。每4小时去除眼罩并评估新生儿的眼睛,每次喂奶及家属探望时摘下眼罩,可以和患儿产生互动。
光疗灯管开启后会产生热能,患儿的体温会随着环境温度的上升而出现发热,因此,患儿应置于带有温度伺服器的暖箱或辐射台下光疗,每4小时测量体温,观察体温的变化,同时测量体温时应关闭光疗灯管,以防止灯管的照射引起的误差。
大便稀薄呈绿色,每日4~5次,主要原因与光疗分解产物经肠道排出时,刺激肠壁引起肠蠕动增加。注意观察患儿出入量的平衡,做好大便次数、形状、量的记录,观察有无脱水貌。大便后,及时更换尿布,涂抹鞣酸软膏,防止红臀的发生。
黄疸疾病及高胆红素血症的治疗会使家长感到不安或内疚。提供给家长和家庭始终一致的信息,心理支持十分必要,应该减轻父母的恐惧、内疚和害怕,同时帮助家庭度过他们的困难时刻。医护人员应强调高胆红素血症是每个新生儿生后的一个短暂现象,每个孩子都必须去适应。
家长经常会担心灯光会对新生儿的眼睛造成永久性的伤害。第一次使用光疗前,应向家长做好解释工作。暖箱,光疗灯会增加生理和情感的屏障,在父母和他的孩子之间产生分离感。父母亲可能会避免进入新生儿室与他们的孩子在一起,不情愿触碰或参与护理,因为他们害怕打断了孩子的光疗,潜在的妨碍了孩子的治疗进程。医护人员应该鼓励家长在光疗期间继续探视,在医护人员的指导下喂养和照护孩子。光疗休息时可以去除眼罩,让父母亲参与喂奶,与患儿有更多的社交活动和面对面交流。
换血在新生儿黄疸病史中占有独特的地位,除立即控制高胆红素血症,换血还可纠正严重的贫血,去除溶血性疾病的致敏红细胞和抗体,去除额外的非结合胆红素,防止核黄疸的发生。
如溶血病人积极光疗失败,TSB水平在4~6小时内下降达不到1~2mg/dl(17~34μmol/L),或TSB水平上升速率在48小时内达到25mg/dl(428μmol/L),就需考虑换血。目前比较公认的对晚期早产儿和足月儿可参考2004年美国儿科学会推荐的换血参考标准(图15-5-2)。
根据体重及孕周的新生儿高胆红素血症换血指征见表15-5-4及表15-5-5。
表15-5-4 新生儿高胆红素血症换血指征:胆红素水平μmol/L(mg/dl)
▼表15-5-5 基于出生体重的总胆红素和白蛋白(B/A)比例对低出生体重儿的换血指南
*高危儿:围产期窒息:Apgar评分5分钟内<3分;呼吸窘迫:PaO2<40mmHg;酸中毒:pH≤7.15≥1h;溶血;低蛋白血症:白蛋白≤2.5g/dl或总蛋白≤4g/dl

本文出处:
张玉侠 主编著.实用新生儿护理学手册.人民卫生出版社.2019
版权信息
COPYRIGHT
免责声明
图文来源于网络整理,本平台对转载、分享的内容、陈述、观点判断保持中立,不对所包含内容的准确性、可靠性或完善性提供任何明示或暗示的保证,仅供读者参考。如涉及版权问题,请联系平台管理员予以更改或删除。
您的支持与肯定是我们创作的动力,为了让您第一时间收到月子中心建设与质量评价的推送,请点击下方的【收藏+点赞+在看】哦!