麻醉有哪些厂家中国麻醉三巨头,如何做大的?

新闻资讯2026-04-26 09:32:39

麻醉有哪些厂家中国麻醉三巨头,如何做大的?_https://www.jmylbn.com_新闻资讯_第1张


麻醉用药主要分为全麻用药、局麻用药、肌松药、麻醉镇痛药、镇静催眠药等五大类。麻醉药具有专业性强、壁垒高的特征,国内市场竞争格局相对稳定,高端市场寡头垄断,总体来看,以外企和有影响力的国内企业主导市场。国内仿制药竞争力强劲,多个仿制药市场份额已超过原研产品,涌现出人福、恩华、恒瑞等领军企业。


麻醉有哪些厂家中国麻醉三巨头,如何做大的?_https://www.jmylbn.com_新闻资讯_第2张


2015-2019年(前三季度)重点省市公立医院终端麻醉剂厂家销售格局,图片来源于米内



麻醉有哪些厂家中国麻醉三巨头,如何做大的?_https://www.jmylbn.com_新闻资讯_第3张

宜昌人福


宜昌人福是国家麻醉药品定点研发生产企业之一,生产经营200多个品种品规的药品。麻醉产品包括枸橼酸芬太尼、盐酸瑞芬太尼、枸橼酸舒芬太尼、盐酸阿芬太尼、盐酸氢吗啡酮、盐酸纳布啡、苯磺酸瑞马唑仑、咪达唑仑等产品的原料及制剂。其中芬太尼系列、氢吗啡酮等产品为国家管制类药品,具有极强的专业性和较高的行业壁垒。


今年3月,宜昌人福药业的盐酸阿芬太尼注射液(商品名瑞吉欣)获批上市,这是阿芬太尼产品在中国的首次获批上市。盐酸阿芬太尼注射液作为麻醉性镇痛药,主要用于全身麻醉诱导和维持,特别是日间/短小手术,中长时程手术等。除宜昌人福外,恩华药业的盐酸阿芬太尼注射液也已申报生产并获CDE受理。


根据IQVIA统计,2018年盐酸阿芬太尼注射液全球销售额约为1400万美元。瑞吉欣的上市充实了公司麻醉类药品的产品线,其上市销售将对公司带来积极的影响。随着日间手术的快速发展,临床上对中短效的镇痛药物需求进一步扩大。阿芬太尼由于具备速效、短效、强效等特点,其上市将为日间手术提供“量身定制”的治疗方案。


至此,宜昌人福药业已拥有全系列四种芬太尼类药品,创立了中国麻醉镇痛药物发展的新里程碑。为临床医生提供更多的用药选择,更好的满足不同患者的用药需求。


7月,宜昌人福1类新药品种“苯磺酸瑞马唑仑”在中国上市,此品种由人福药业于2018年向国家药监局提交了上市申请,截止目前,对该项目的研发投入约为1亿元。同活性物质/不同盐型的江苏恒瑞“甲苯磺酸瑞马唑仑”于2019年底获批上市。无疑,苯磺酸瑞马唑仑的获批上市,将面临许多已知的市场挑战。


瑞马唑仑为一种短效GABAA受体激动剂。该靶点药物对应适应症主要集中于焦虑、失眠、癫痫、镇静、麻醉。目前该靶点全球上市药物超过70个,主要有Cenobamate(部分发作性癫痫)、Brexanolone(产后抑郁)、磷丙泊酚钠(镇静/麻醉性监护)、右佐匹克隆(失眠症)、扎来普隆(失眠症)、盐酸咪达唑仑(镇静)等。


截止2020上半年,宜昌人福麻醉药品实现销售收入约18亿元,与上年同期基本持平。芬太尼系列麻醉药品已在 10 多个国家或地区实现销售。

 

麻醉有哪些厂家中国麻醉三巨头,如何做大的?_https://www.jmylbn.com_新闻资讯_第4张

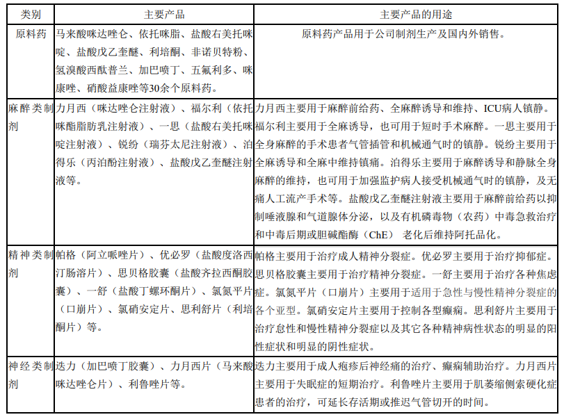
▲人福医药主要麻醉剂,截图于人福医药2020年半年度报告


宜昌人福药业和四川大学华西医院合作开发的磷丙泊酚二钠及注射用磷丙泊酚二钠提交上市申请,已获CDE承办,受理号CXHS1800028、CXHS1800029。本品是一种水溶性的丙泊酚前药,也是目前国外研究最先进的短效全身静脉麻醉药,起效快、恢复快。若成功上市将填补该药物在我国临床使用中的空白,逐步缩小中国与美国等发达国家用药水平差距。



麻醉有哪些厂家中国麻醉三巨头,如何做大的?_https://www.jmylbn.com_新闻资讯_第5张

恩华药业


恩华药业是一家专注于中枢神经药物细分市场的企业,研发领域覆盖了全部中枢神经系统药物,包括抗焦虑药和催眠药、抗癫痫药和抗惊厥药、抗抑郁药和抗躁狂药、抗精神病药、阿片类镇痛药及其拮抗剂、解热镇痛药和抗炎药、抗偏头痛药、全身麻醉药、局部麻醉药、抗帕金森病药、治疗中枢神经系统退行性疾病药、中枢兴奋药等药物。


从分类来看,主要包括原料药以及麻醉、精神、神经类的仿制药。麻醉类、精神类的药物是公司医药工业收入的主要构成部分,其次是神经类药物、最后才是原料药的销售。

 

麻醉有哪些厂家中国麻醉三巨头,如何做大的?_https://www.jmylbn.com_新闻资讯_第6张

▲恩华药业产品分类,截图于2019年报


2019年恩华麻醉类产品收入14.2亿元,占总收入比重34.29%。相比2018年,麻醉产品收入12.5亿元,占总收入比重32.45%。


在麻醉类药物中,静脉麻醉药物咪达唑仑(包括注射剂)、依托咪脂一直都是公司的拳头产品,国内市场地位第一、第二。


依托咪酯也是一种新型麻醉药,适用于全身麻醉诱导,具有循环稳定、无抑制作用等优点,安全性很高,原研厂家是强生集团,1981年强生放弃该产品,1986年依托咪酯乳剂诞生。国内首仿恩华药业牢牢占据依托咪酯市场第一的位置。


今年1月,恩华药业3个规格的盐酸戊乙奎醚注射液获注册批件。盐酸戊乙奎醚注射液为选择性抗胆碱药,可用于麻醉前给药以抑制唾液腺和气道腺体分泌,以及有机磷毒物(农药)中毒急救治疗和中毒后期或胆碱酯酶(ChE)老化后维持阿托品化。当前生产企业还包括奥鸿药业、华森制药和天台山制药。



麻醉有哪些厂家中国麻醉三巨头,如何做大的?_https://www.jmylbn.com_新闻资讯_第7张

恒瑞医药


恒瑞医药主营产品涵盖抗肿瘤药、手术麻醉类用药和造影剂等多领域,且市场份额均在行业内名列前茅。公司麻醉用药以吸入式全麻药和麻醉镇静药为主,代表药物有七氟烷、右美托咪定、阿曲库铵、布托诺啡等。详情参见文章《行业研究 | 中国麻醉药物市场回顾及机会分析》。


全麻药市场方面,2018年PDB样本医院销售额为22亿元,其中丙泊酚为占比最大品种,样本医院销售额达13.6亿元,预计终端规模约40亿元。镇静催眠药市场方面,2018年PDB样本医院销售额为12.8亿元,其中咪达唑仑为第二大品种,样本医院销售额为1.6亿元,预计终端规模约5亿元。


恒瑞2019年麻醉类产品收入55.1亿元,毛利率90.21%。


麻醉有哪些厂家中国麻醉三巨头,如何做大的?_https://www.jmylbn.com_新闻资讯_第8张


2019年12月27日,恒瑞医药1类新药注射用甲苯磺酸瑞马唑仑(商品名瑞倍宁)获批上市,用于常规胃镜检查的镇静。考虑到瑞马唑仑本身结合了咪达唑仑的安全性与丙泊酚的有效性,而恒瑞开发的瑞马唑仑的甲苯磺酸盐,其理化特性具有更多优点且毒性更低安全性更好。甲苯磺酸瑞马唑仑未来能够部分取代丙泊酚与咪达唑仑的市场。


恒瑞医药的甲苯磺酸瑞马唑仑与人福药业的苯磺酸瑞马唑仑在7个月内相继批准, 二者形成了最直接的竞争,如果瓜分市场,拭目以待。但是对患者来说,受益多多。从技术上来说,同一原型游离碱对应的两种盐型药物均已上市,到底会产生怎样的技术效果和临床疗效,也是很值得关注,并对后续药物开发直接形成借鉴意义!


9月,恒瑞医药按照3类申报的格隆溴铵注射液获批上市,属国内首次获批。


格隆溴铵注射液是一种抗胆碱能药物,其周围作用类似阿托品,可直接用于肌内或静脉注射,用于胃肠道疾病或麻醉,上市后预计将争夺阿托品的一部分市场。除恒瑞医药外,国内目前获得该药临床批件的还有7家,其中提交了上市申请的有海岸药业、嘉博制药以及苑东生物。此外,华海药业的格隆溴铵注射液新药简略申请在2018年获FDA批准,但还未在国内申请上市。



麻醉有哪些厂家中国麻醉三巨头,如何做大的?_https://www.jmylbn.com_新闻资讯_第9张

小结


人福现有产品线主要靠舒芬太尼、瑞芬太尼两大麻醉剂,在研管线值得期待;恒瑞医药是目前国内最全面的手术麻醉药品生产企业,麻醉系列产品涉及全身麻醉、麻醉镇静、麻醉止痛、肌松药等,吸入麻醉剂的优势及1类新药的上市,将带动公司整个麻醉板块的快速增长;恩华麻醉系列产品销售增长和毛利率稳定,新老产品布局较好,但在麻醉类产品后续研发储备上落后于人福和恒瑞。恒瑞能否逆袭人福,成为“麻醉一哥”?我们拭目以待!



推荐阅读:详情参见文章《行业研究 | 中国麻醉药物市场回顾及机会分析》



参考资料

1、 恩华、人福、恒瑞各公司年报

2、 米内数据




麻醉有哪些厂家中国麻醉三巨头,如何做大的?_https://www.jmylbn.com_新闻资讯_第10张



往期推荐

这款长效缓释剂,20亿重磅,金赛药业将填补行业空白?

麻醉有哪些厂家中国麻醉三巨头,如何做大的?_https://www.jmylbn.com_新闻资讯_第11张

资深评论 | 中国新药研发的几个窗口期:药企的机会也是时代的缩影

麻醉有哪些厂家中国麻醉三巨头,如何做大的?_https://www.jmylbn.com_新闻资讯_第12张

糖尿病特稿 | 诺和诺德、礼来、赛诺菲、默沙东四大霸主,谁主沉浮?

麻醉有哪些厂家中国麻醉三巨头,如何做大的?_https://www.jmylbn.com_新闻资讯_第13张


关于【美柏医健】


美柏医健 (MyBioGate) 以链接中国与海外医健创新为使命,专注中国企业持续性成长及国际化战略布局,围绕客户需求立足国际视野提供细分领域咨询服务,并无缝对接全球有竞争优势、高价值壁垒的项目标的。公司7个办公室分别位于美国旧金山、休斯顿、芬兰赫尔辛基、中国北京、深圳、南京、西安,多年摸索独创的“CDD服务模型”(Consulting咨询服务、Deal Sourcing全球项目对接、Deal Making交易促成) 契合客户需求,已为拜耳中国、阿斯利康中国、卫材中国、恒瑞医药、先声药业、泛谷药业、京新药业、誉衡药业、大博医疗、威高股份等50+客户提供战略咨询、管线优化、深度项目及人才对接和全球品牌曝光等多元化跨境服务。


了解更多美柏医健企业服务,请联系戴有文(微信:daiyouwen2)。



麻醉有哪些厂家中国麻醉三巨头,如何做大的?_https://www.jmylbn.com_新闻资讯_第14张


记得一定要点“在看”哟!

麻醉有哪些厂家中国麻醉三巨头,如何做大的?_https://www.jmylbn.com_新闻资讯_第15张