当不确定性成为新常态,成立34年的却交出了穿越周期的答卷:
自2018年上市以来,公司实现营收与归母净利润连续七年双增长,2024年的营收为2019年的2.2倍,归母净利润为2019年的2.5倍。
业绩的翻倍增长,无异于用5年时光“再造了一个迈瑞”,这在国内外宏观环境剧烈变化的挑战下尤其难得。
更难能可贵的是,在保持高强度研发投入(2024年研发支出占比10.91%)的同时,公司持续践行高比例分红承诺,最新年度现金分红金额蝉联行业榜首。当众多企业选择储粮过冬时,这种"既造血又输血"的双轨能力,恰恰折射出企业对未来发展空间的预判。
在产业变革与市场波动双重压力下,支撑迈瑞医疗从容前行的核心竞争力究竟是什么?
连续七年高比例分红 年派现规模突破76亿元
从最新披露的分红方案可以看出,迈瑞底气十足。
根据2024年度分红预案显示,公司拟向全体股东每10股派现5.6元(含税),延续其上市以来稳定的现金分红传统。数据显示,公司分红金额已实现七年连增,从2018年的12.16亿元持续攀升至2024年的76.02亿元(含税),分红比例由32.69%提升至65.15%,意味着超六成净利润用于回馈投资者。
此外,根据公司披露的2025中期分红预案,2025年拟实施首次中期分红,每10股派现14.10元(含税),单次派现规模达17.10亿元(含税)。
值得关注的是,迈瑞医疗在最新股东回报规划中明确:将持续通过高比例分红与股东共享经营成果,2025-2027年度在满足条件时,每年现金分红比例不低于当年可分配利润的65%,且每年至少实施一次分红,为投资者提供确定性预期。
统计显示,自上市以来公司累计分红金额(含20亿元股份回购)已达341.11亿元,相当于IPO募资总额的近6倍。据Wind数据,公司最新年度现金分红规模位列医疗健康行业首位。
机构分析指出,在低利率市场环境下,持续稳定的高股息资产配置价值凸显。研报认为,高股息资产标的既能提供分红收益安全垫,亦存在估值修复空间。华夏基金资产配置报告同样提示,当前市场环境下,高股息资产仍是组合防御性的重要配置方向。

营收与归母净利润双增长 高质量发展彰显韧性
迈瑞能够持续稳定分红,底层逻辑还是迈瑞医疗这份能打的成绩单,尤其是将时间拉长来看,公司能够穿越行业周期波动,一如既往的“稳”。
在收入端上,迈瑞医疗在外部环境挑战的背景下,营业收入表现稳健。2024年全年公司实现营业收入367.26亿元,同比增长5.14%,过往十年复合增长率达到18.43%。2025年一季度公司实现营业收入82.37亿元。
在支出端上,迈瑞医疗创新迭代,研发投入持续加大。2024年公司研发投入40.08亿元,同比增长6.07%,占营业收入比重10.91%。2025年一季度研发投入8.47亿元,占营业收入比重达到10.28%。
在盈利端上,迈瑞医疗持续保持经营业绩高质量发展。2024年,公司归母净利润116.7亿元,同比增长0.7%,剔除财务费用影响后归母净利润同比增长4.4%,过往十年复合增长率达到32.77%。2025年一季度归母净利润26.3亿元。

分业务板块来看,体外诊断领域正迎来关键发展期。国内市场中,进口品牌主导格局逐步松动,国产替代空间广阔;海外市场则显现持续突破态势,国际体外诊断业务连续三年保持超30%的复合增长率。
2024年体外诊断营收达137.65亿元,同比增长10.82%,首次超越生命信息与支持业务。技术突破推动市场地位显著提升:化学发光业务跻身国内前三,生化业务市占率突破15%并持续攀升。作为国产化率最低的领域,随着化学发光智能流水线等创新产品的全球竞争力逐步显现,体外诊断业务的长期成长空间正在打开。
在生命信息与支持业务领域,公司的技术水平已经跃居全球前列,其高端医院渗透率有望与海外市占率同步提升,展现出高质量增长韧性。
2024年该业务实现营收135.57亿元,其中微创外科业务延续30%以上高增速,海外市场依托达到国际一流水平的产品竞争力,首次实现双位数增长。尽管当前海外市占率仍具提升空间,但核心产品已进入全球多家顶级医疗集团采购体系,为后续市场拓展奠定基础。从市占率上来看,生命信息与支持产品在海外市占率仍处于较低水平,未来有望长期保持平稳且快速增长的态势。
在医学影像领域,公司的高端突破达到了新的高度,持续向超高端产品发力。
2024年公司在医学影像业务上取得74.98亿元收入,其中国际业务同比增长15%,超高端超声Resona A20上市首年即创收超4亿元。
值得一提的是,公司国内超声业务在艰难的市场环境下实现了持平,市场占有率首次超过30%,进一步巩固了市占率第一的行业地位。同时,高端及超高端型号占国内超声收入的比重达到了六成。2024年底,公司首款也是国产首款妇产超高端超声Nuewa A20的推出,标志着公司开始改写超高端领域进口垄断格局。随着在研心脏超高端机型即将面世,医学影像业务的国产替代进程正进入深水区。
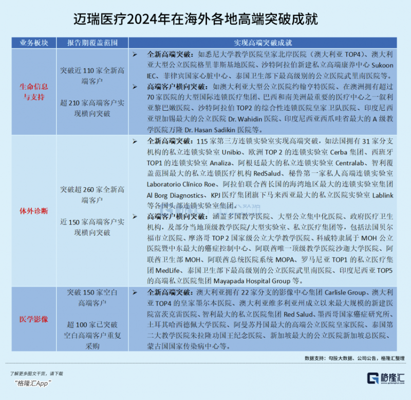
高端客户群突破加速 发展中国家成新引擎
值得关注的是,凭借在全球优质的产品、服务以及快速的交付能力,2024年迈瑞医疗无论是在国内市场还是国际市场都获得大量订单,在诸多当地顶尖医疗机构中实现高端客户群突破。
其中,在国内市场,公司已经实现从中低端到高端、从科室到全院的整体化、集成化、数智化解决方案全覆盖,包括近11万医疗机构以及99%以上三甲医院,并在多条业务线上市场份额位列TOP1,如:生命信息与支持领域的监护仪、呼吸机、除颤仪、麻醉机、输注泵、灯床塔等大部分子产品,体外诊断领域的血球、生化业务,医学影像领域的超声业务等,国产加速扩容效应显现。
在海外市场,公司长期进行市场耕耘和品牌建设,监护仪、麻醉机、呼吸机、除颤仪、血球、超声2024年全球市占率已实现市场前三的地位,2024年公司国际高端战略客户贡献收入占国际整体收入的比例进一步提升至14%,在高端突破客户群体的广度和深度上均有靓丽表现。
广度上来看,继2020至2023年分别实现超700家、超700家、超680家以及近950家全新高端客户群突破后,2024年公司再填补近520家海外全新高端客户群空白。伴随着新增高端客户群体不断提升,未来有望持续为公司带来新业务订单。
深度上来看,2024年公司在原有高端客户群体基础上,多产品业务条线发力,渗透率不断提升,海外市场上超过460家高端客户群实现横向突破,其中多个新兴市场实现大规模突破,正在成为业绩增长新引擎。

接下来,看哪里?
实际上,作为中国本土医疗器械公司,想要打开全球市场并非易事,更何况想要敲开当地顶级医疗机构的大门,拿到入场券,甚至与全球医疗器械巨头一决高下更是难上加难。而面对灰犀牛之下,迈瑞后续的发展又该如何看?
一方面,可以期待国内采购复苏带来的业绩增量。
2024年,国内业务承压主要源于三重因素叠加:1)地方财政支付能力阶段性收紧;2)医疗专项债发行规模收缩;3)医疗设备更新改造项目对常规招标形成短期挤出效应。值得关注的是,随着2025年政策窗口期的开启,行业有望迎来结构性拐点。
根据企业预警通的数据,2025年第一季度,地方专项债、尤其是用于支持医院新改扩建和设备采购的医疗专项债,其发行规模实现同比较快增长。国家也明确提出了要一次性增加较大规模债务限额、置换地方政府存量隐性债务,加大力度支持地方化解债务风险。
根据众成医械的数据,不同品类医疗设备的月度招标情况自2024年12月以来均在持续复苏,虽然从招标到收入确认需要一定时间,但这对于2025年公司国内业务的复苏有重要意义。同时,医疗行业整顿已经基本步入常态化阶段,更加合规、透明的采购环境也能帮助公司进一步提升招标的赢单率。
当前时点来看,医疗反腐形成的短期扰动已基本完成出清,规范化采购环境的形成反而强化了头部企业的竞争优势。在政策端(专项债放量)、需求端(设备更新周期启动)、支付端(财政健康度改善)三重利好共振下,2025年国内医疗设备采购市场的结构性复苏,国产替代加速,将为具备完整产品矩阵和本地化服务能力的厂商打开确定性增长通道。
另一方面,国际业务上,发展中国家市场也将成为公司新增长引擎。
在国际化战略布局中,新兴市场正崛起为战略级增长极。作为产品覆盖190余个国家和地区的全球医疗设备供应商,迈瑞已构建起横跨五大洲的运营网络——深圳总部辐射全球,40个国家设立63家境外子公司,配合国内36家子公司及30余个分支机构,形成研发-生产-服务的全链条全球化能力。
根据公开数据显示,当前发展中国家医疗设备可及市场规模约1300亿元,而公司2024年在该区域实现收入109亿元,市占率刚突破8%关口。
相较于成熟市场,这片蓝海展现出的战略纵深极具想象空间——若市占率每提升1个百分点,对应增量空间即超13亿元。随着“一带一路”沿线国家医疗基建投入持续加码,新兴市场对高性价比医疗设备的需求释放,将成为撬动全球份额的关键支点。
结语
回到最初的问题上来,当时代大考来临,如何穿越周期?迈瑞医疗给出了这样的答卷。
从一穷二白到能够在全球医疗器械PK中获得一席之地,这一路的发展是众多医疗器械厂商的缩影。
从公司发展的路径来看,自主创新驱动下,一路升级至高端乃至超高端的技术储备,使得公司拥有行业内最丰富的产品线与解决方案,在满足全球市场的需求的同时,不仅敲开了发达地区高端医院的大门,也在惠及更多发展中国家的居民,市场空间广阔。
对比起全球医疗器械TOP1全年营收高达300亿美元的企业,就知道迈瑞医疗367亿人民币的营收成绩单仅仅只是一个开始,后续的路还很长。