哪些设备需要消毒【分享】口腔诊所、医院必备的工作制度//口腔器械消毒灭菌工作管理制度

新闻资讯2026-04-26 02:36:49
点击上方"蓝字"
免费关注

口腔器械消毒灭菌工作管理制度是《口腔器械消毒灭菌技术操作规范》中要求的各医疗机构必备的工作制度。以下制度供参考!

一、总则

1.目的

为加强口腔器械的消毒灭菌管理,预防医源性感染,保障患者和医务人员的健康,根据《中华人民共和国传染病防治法》、《医院感染管理办法》和《口腔器械消毒灭菌技术操作规范》等相关法律法规,制定本制度。

2.适用范围

本制度适用于本院内所有口腔器械的消毒灭菌管理工作。

二、组织架构职责分工

感染控制委员会:负责制定和修订消毒灭菌管理制度,监督制度的执行。

感染控制部门:负责制定消毒灭菌操作规范,监督和检查消毒灭菌效果。

消毒灭菌小组:口腔科主任和消毒灭菌人员组成,负责具体实施消毒灭菌工作,定期进行培训和考核。

器械管理人员:器械科负责器械的采购、验收、储存、发放和回收。

消毒灭菌人员:负责按照规范进行器械的清洗、消毒、灭菌和记录。

三、口腔器械处理基本原则

1.口腔器械应一人一用一消毒和(或)灭菌。

2.高度危险口腔器械应达到灭菌水平。

3.中度危险口腔器械应达到灭菌水平或高水平消毒。

4.低度危险口腔器械应达到中或低水平消毒。

5.口腔器械危险程度分类与消毒灭菌要求见附录B

四、口腔器械处理操作流程

1回收

1.1口腔器械使用后应与废弃物品分开放置,及时回收。

1.2口腔器械应根据器械材质、功能、处理方法的不同进行分类放置。具体如下:

a)结构复杂不易清洗的口腔器械(如牙科小器械、刮匙等)宜保湿放置,保湿液可选择生活饮用水或酶类清洁剂。

b)牙科手机、电动牙洁治器和电刀应初步去污,存放于干燥回收容器内。

c)其他器械可选择专用回收容器放置。

1.3回收容器应于每次使用后清洗、消毒、干燥备用。

2清洗

2.1口腔器械清洗方法包括手工清洗和机械清洗(含超声波清洗)。手工、超声清洗操作方法应符合附录C要求;机械清洗方法应遵循生产厂家的使用说明或指导手册。

2.2非电源口腔器械可选择机械清洗方法。

2.3带电源口腔器械、精密复杂口腔器械宜选择手工清洗。

a)可拆的器械应拆开后分别清洗,如电动牙洁治器。

b)电动牙洁治器手柄宜选择手工清洗方法。

2.4牙科小器械及其他结构复杂的器械宜首选超声清洗,清洗方法见附录CC.2

2.5牙科手机清洗应符合附录D要求。

3干燥

3.1宜选用干燥设备对器械、器具进行干燥处理。根据器械、器具的材质选择适宜的干燥温度:金属类干燥温度70°C90°C;塑料类干燥温度65°C75°C

3.2无干燥设备和不耐热的器械、器具,可使用低纤维絮擦布进行干燥处理。

4检查与保养

4.1应采用目测或使用带光源放大镜对干燥后的口腔器械进行检查。器械表面、螺旋结构处、关节处应无污渍、水渍等残留物质和镑斑。对清洗质量不合格的器械应重新处理;损坏或变形的器械应及时更换。

4.2牙科手机的保养见附录D

5消毒方法选择

5.1物理消毒方法应首选湿热消毒,湿热消毒参数符合WS310.2要求;清洗消毒器消毒方法见附录CC.3

5.2化学消毒方法应符合WS/T367的要求。

6包装

6.1应根据器械特点和使用频率选择包装材料。

6.2低度、中度危险的口腔器械可不包装,消毒或灭菌后直接放人备用清洁容器内保存。

6.3牙科小器械宜选用牙科器械盒盛装。

6.4封包要求如下:

a)包外应有灭菌化学指示物,并标有物品名称、包装者、灭菌器编号、灭菌批次、灭菌日期及失效期,如只有1个灭菌器时可不标注灭菌器编号。

b)口腔门诊手术包的包内、包外均应有化学指示物。

c)纸塑袋包装时应密封完整,密封宽度>6mm,包内器械距包装袋封口处>2.5cm。纸袋包装时应密封完整。

d)医用热封机在每日使用前应检查参数的准确性。

2.器械储存

2..1储存区应配备物品存放柜(架)或存放车,并应每周对其进行清洁消毒。并注意以下事项:

a)灭菌物品和消毒物品应分开放置,并有明显标识;

b)采用灭菌包装的无菌物品储存有效期见表;

哪些设备需要消毒【分享】口腔诊所、医院必备的工作制度//口腔器械消毒灭菌工作管理制度_https://www.jmylbn.com_新闻资讯_第1张

c)裸露灭菌及一般容器包装的高度危险口腔器械灭菌后应立即使用,最长不超过4h;

d)中、低度危险口腔器械消毒或灭菌后置于清洁干燥的容器内保存,保存时间不宜超过7d

2.2储存室内环境应符合GB15982要求的Ⅲ类环境。

五、质量管理

1.培训与考核

消毒人员每年至少一次接受消毒灭菌知识的培训,至少是院级,最好是市级或国家级,并进行考核,保存培训记录,确保操作规范。

2.消毒灭菌监测

2.1消毒监测

2.1.1湿热消毒:每次应监测温度、时间,并记录。

2.1.2化学消毒:应根据消毒剂种类定期监测化学消毒剂的浓度、消毒时间,并记录。

2.1.3消毒效果监测:消毒后直接使用的物品宜至少每季度监测一次,监测方法及结果判读符合WS/T367的要求。

2.2灭菌监测

2.2.1小型灭菌器监测应符合附录E

2.2.2其他灭菌器灭菌方法的监测应符合WS310.3相关规定。

2.2.3每个灭菌周期运行均应形成文件记录,文件记录应保存3年,记录格式内容见图。 

哪些设备需要消毒【分享】口腔诊所、医院必备的工作制度//口腔器械消毒灭菌工作管理制度_https://www.jmylbn.com_新闻资讯_第2张

3.物品放行

3.1消毒物品放行

3.1.1机械热力消毒应检查额定参数(温度、时间),所得参数符合要求时,消毒物品方可放行。

3.1.2用化学消毒剂消毒物品时应检查其消毒时间、浓度,符合WS/T367的要求时,物品方可放行。

3.2灭菌物品放行

3.2.1每一灭菌周期结束后应检查所有物理参数、化学指示物,所得数据、指示物的显示与规定灭菌参数一致时,灭菌物品方可放行。

3.2.2灭菌周期的各种监测或参数不合格时不应放行,应查找灭菌失败原因,重新调整后再进行物理、化学监测,合格后灭菌器方可再次使用,必要时做生物监测,并应记录全过程。

4.小型灭菌器维护

4.1应根据生产厂家或供应商提供的使用说明对灭菌器进行维护。

4.2灭菌器操作人员应对灭菌器进行日常维护,包括检查灭菌门密封圈、排放滤网、灭菌舱内外表面的清洁、更换记录器打印纸等。

4.3灭菌器调试或更换消耗性的部件,如记录装置、过滤器、蒸汽阀、排水管、密封圈等应由经过专业培训的人员进行维护。

4.4灭菌器使用满12个月或使用中出现故障时应由专业人员进行全面维护。

4.5灭菌器的日常维护、年度维护、维修或调试均应形成文字记录。

4.6小型灭菌器每使用满12个月或维修后应同时进行物理监测、化学监测和生物监测,合格后灭菌器方可正常使用。

4.7小型灭菌器新安装或更换主要部件时应进行灭菌性能确认,验证方法应符合国家相关要求。

六、附则

1.制度修订

本制度由感染控制委员会负责修订,修订后的制度经机构负责人批准后实施。

2.制度执行

相关部门应严格执行本制度,对违反制度的行为进行严肃处理。

3.生效日期

本制度自发布之日起生效。

通过严格执行上述管理制度,本院将有效预防医源性感染,保障患者和医务人员的身体健康。

 

附录 A

(规范性附录)

培训内容与管理要求

1医疗机构应为消毒灭菌人员提供参加技术培训机会,培训应有文字记录或证明。
2专兼职消毒灭菌工作人员,每年应至少参加消毒灭菌专业技术培训1次。
3培训内容应包括《传染病防治法》、《医院感染管理办法》、WS/T 367、职业暴露的预防等相关知识 和表A.1所列培训内容和本标准内容。

哪些设备需要消毒【分享】口腔诊所、医院必备的工作制度//口腔器械消毒灭菌工作管理制度_https://www.jmylbn.com_新闻资讯_第3张

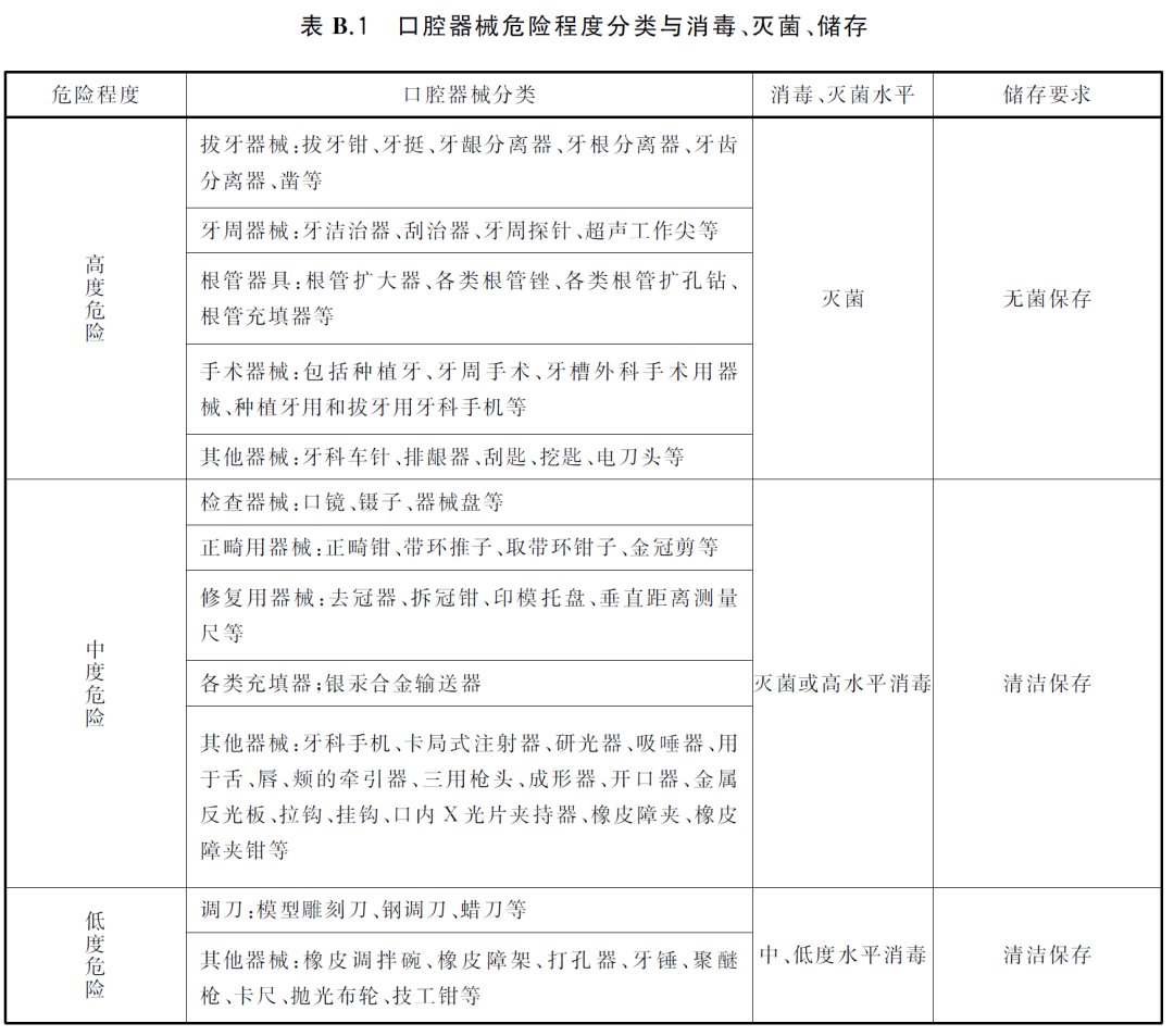
附录B
(规范性附录
口腔器械危险程度分类与消毒、灭菌、储存要求
口腔器械危险程度分类与消毒、灭菌、储存见表1.1。牙科手机灭菌后应清洁保存。

哪些设备需要消毒【分享】口腔诊所、医院必备的工作制度//口腔器械消毒灭菌工作管理制度_https://www.jmylbn.com_新闻资讯_第4张

附录C
(规范性附录)
器械、器具和物品的清洗操作方法

1手工清洗

1.1操作程序

1.1.1冲洗:将器械、器具和物品置于流动水下冲洗,初步去除污染物。

1.1.2冲洗后,应用酶清洁剂或其他清洁剂浸泡后刷洗、擦洗。

1.1.3漂洗:刷洗、擦洗后,再用流动水清洗。

1.2注意事项

1.2.1 手工清洗时水温宜为15°C〜30°C。

1.2.2去除干固的污渍宜先用酶清洁剂浸泡,浸泡时间和酶清洁剂使用液浓度参考生产厂家使用说 明书,浸泡后再行刷洗或擦洗。

1.2.3刷洗操作应在水面下进行,防止产生气溶胶。

1.2.4管腔器械应用压力水枪冲洗,可拆卸部分应拆开后清洗。

1.2.5应选用相匹配的刷洗用具、用品,避免器械磨损。

1.2.6清洗用具、清洗池等应每日清洁和消毒。

2超声清洗

2.1操作程序

2.1.1冲洗:流动水下冲洗器械,初步去除污染物。

2.1.2洗涤:清洗器内注入清洗用水,并添加清洁剂。水温应<45C。应将器械放入篮筐中,浸没于 水面下,管腔内注满水。

2.1.3终末漂洗:使用流动水进行漂洗。

2.1.4超声清洗操作,应遵循生产厂家的使用说明或指导手册。

2.2 注意事项

2.2.1清洗时应盖好超声清洗机盖子,防止产生气溶胶。

2.2.2应根据器械的不同材质选择相匹配的超声频率和时间。

2.2.3牙科小器械使用超声清洗时宜配备专用网篮。

3自动清洗消毒

3.1适用于耐湿热物品的清洗和消毒,如玻璃调拌板、金属调拌刀、橡皮碗等。

3.2根据器械的形状和特性选择适宜的清洗盛装架,精细和锐利器械应固定放置。

3.3清洗消毒器用水应符合清洗设备说明书要求,预洗阶段水温不应高于45C。

3.4消毒温度与时间应符合WS310.2要求。

3.5应定期检查设备的清洗消毒效果。

3.6注意事项如下:

a.可拆卸器械清洗时应拆开清洗,器械轴节应充分打开;

b.选择不同清洗消毒程序时应注意确认消毒参数;

c.应定时检查清洁剂泵、管是否通畅。

附录D
(规范性附录)
牙科手机清洗、保养方法

1牙科手机清洗保养原则

1.1牙科手机应根据内部结构或功能选择适宜的清洗保养方法。

1.2特殊用途牙科手机,应遵循生产厂家或供应商提供的使用说明进行清洗与保养。

2牙科手机清洗方法

2.1手工清洗方法

2.1.1牙科手机使用后在带车针情况下使用牙科综合治疗台水、气系统冲洗牙科手机内部水路、气 路30 s,如图D.1。

2.1.2将牙科手机从快接口或连线上卸下,取下车针,去除表面污染物,如图D.2。

带光纤牙科手机可用气枪吹净光纤表面的颗粒和灰尘,擦净光纤表面污渍;

带螺纹的牙科手机表面可用软毛刷在流动水下清洗,如图D.3。

2.1.3使用压力罐装清洁润滑油清洁牙科手机进气孔管路,或使用压力水枪冲洗进气孔内部管路, 然后使用压力气枪进行干燥。

2.1.4注意事项如下:

使用压力罐装清洁润滑油过程中使用透明塑料袋或纸巾包住机头部,避免油雾播散,如图D.4;

部件可拆的种植牙专用手机应拆开清洗;不可拆的种植牙专用手机可选用压力水枪进行内部 管路清洗;

使用压力水枪清洗牙科手机后应尽快使用压力气枪进行内部气路的干燥,避免轴承损坏;

压力水枪和压力气枪的压力宜在200 kPa〜250 kPa,不宜超过牙科手机使用说明书标注压力;

牙科手机不应浸泡在液体溶液内清洗;

 使用罐装清洁润滑油清洁内部的过程中,如有污物从机头部位流出,应重复D.2.1.3操作直到 无污油流出为止。

2.2机械清洗方法

2.2.1表面清洁应符合2.1.2。

2.2.2牙科手机放入机械清洗设备内,固定牙科手机,选择正确的清洗程序。

2.2.3机械清洗设备内应配有牙科手机专用接口,其清洗水流、气流符合牙科手机的内部结构。

2.2.4机械清洗设备用水宜选用去离子水、软水或蒸馏水。

2.2.5注意事项如下:

a.电源马达不应使用机械清洗机清洗;

b.牙科手机清洗后内部管路应进行充分干燥;

c.牙科手机不宜选用超声波清洗;

d.牙科手机不宜与其他口腔器械同时清洗。

3 牙科手机保养

3.1手工保养方法

3.1.1用压力罐装润滑油连接相匹配的注油适配器或接头对牙科手机注入润滑油,如图D.5。

3.1.2牙科手机夹持器械的部位(卡盘或三瓣簧)应每日注油,如图D.6。

3.1.3内油路式牙科手机宜采用油脂笔对卡盘或三瓣簧和轴承进行润滑,图D.7。

3.1.4低速牙科弯机和牙科直机注油可参考以上注油方式(若适用),特殊注油方式应参考厂家或供 应商使用说明书执行。

3.1.5注意事项如下:

清洁注油时应将注油接头与牙科手机注油部位固定,以保证注油效果;

避免油雾播散应符合D.2.1.4a)要求;

选择压力罐装清洁润滑油对牙科手机进行清洁的可以不用再次注入润滑油。

3.2机械保养方法

3.2.1将牙科手机连接相匹配的注油适配器或接头后插入自动注油养护机内进行注油。

3.2.2选择适宜的注油程序。

4其他方法

牙科手机可选择清洗注油灭菌一体机进行清洗、润滑保养。

哪些设备需要消毒【分享】口腔诊所、医院必备的工作制度//口腔器械消毒灭菌工作管理制度_https://www.jmylbn.com_新闻资讯_第5张

哪些设备需要消毒【分享】口腔诊所、医院必备的工作制度//口腔器械消毒灭菌工作管理制度_https://www.jmylbn.com_新闻资讯_第6张

附录E
(规范性附录)
小型灭菌器灭菌与监测要求

1灭菌要求

1.1灭菌周期

1.1.1根据待灭菌物品的危险程度、负载范围选择灭菌周期。小型灭菌器周期见表E.1。

1.1.2不同分类的灭菌周期和相关的设置只能应用于指定类型物品的灭菌。对于特定负载的灭菌 过程需要通过验证。 

哪些设备需要消毒【分享】口腔诊所、医院必备的工作制度//口腔器械消毒灭菌工作管理制度_https://www.jmylbn.com_新闻资讯_第7张

1.2 灭菌参数

灭菌参数见表E.2。

其使用中温度上限、相对压力波动范围可参考小型灭菌器使用说明书。 

哪些设备需要消毒【分享】口腔诊所、医院必备的工作制度//口腔器械消毒灭菌工作管理制度_https://www.jmylbn.com_新闻资讯_第8张

1.3 灭菌前准备

1.3.1每日设备运行前应进行安全检查,包括:压力表处于“零”的位置;记录打印装置处于备用状

态;灭菌柜门密封圈平整无松懈;柜门安全锁扣能够灵活开、关;柜内冷凝水排出口通畅;电源、水源等连

接妥当。

1.3.2打开电源,开机预热,选择相应灭菌周期。

1.3.3灭菌器用水应符合YY 0646要求。

1.4灭菌装载

1.4.1灭菌物品不能超过该灭菌器最大装载量。

1.4.2灭菌器应配有灭菌架或托盘,托盘应有足够的孔隙使蒸汽穿透。

1.4.3使用灭菌架摆放包装类灭菌物品,物品间应留有一定的间隙。

1.4.4使用托盘摆放纸塑包装器械和无包装器械应单层摆放,不可重叠。

1.4.5配套使用器械应分开灭菌,如牙科手机与车针、电动牙洁治器手柄与工作尖等。

E. 1.4.6待灭菌物品应干燥后装入灭菌器内。

1.5灭菌器维护

1.5.1应根据生产厂家或供应商提供的使用说明对灭菌器进行维护。

1.5.2灭菌器操作人员应对灭菌器进行日常维护,包括检查灭菌门密封圈、排放滤网、灭菌舱内外表 面的清洁、更换记录器打印纸等。

1.5.3灭菌器调试或更换消耗性的部件,如记录装置、过滤器、蒸汽阀、排水管、密封圈等应由经过专 业培训的人员进行维护。

1.5.4灭菌器使用满12个月或使用中出现故障时应由专业人员进行全面维护。

1.5.5灭菌器的日常维护、年度维护、维修或调试均应形成文字记录。

2灭菌器监测要求

2.1物理参数监测

2.1.1每一灭菌周期应监测物理参数,并记录工艺变量。

2.1.2工艺变量及变化曲线应由灭菌器自动监控,并打印。

2.1.3工艺变量结果应符合附录E中表E.2灭菌参数要求。

2.2化学监测

2.2.1每个灭菌周期应进行化学监测,并记录监测结果。

2.2.2化学监测应将包内化学指示物放置在常用的、有代表性的灭菌包或盒内,置于灭菌器最难灭 菌的部位。裸露灭菌的实心器械可将包内化学指示物放于器械旁进行监测。空腔器械可选择化学 PCD进行监测。

2.2.3应通过观察化学指示物颜色变化,判定是否暴露于灭菌工艺变量或达到灭菌要求。

E.2.3生物监测

2.3.1生物监测包应选择灭菌器常用的、有代表性的灭菌包制作,或使用生物PCD,置于灭菌器最难 灭菌的部位,且灭菌器应处于满载状态。

2.3.2使用中的灭菌器应每月进行生物监测。

2.3.3生物监测方法和结果判断应符合WS310.3标准要求。

E.2.4注意事项

2.4.1小型灭菌器每使用满12个月或维修后应同时进行物理监测、化学监测和生物监测,合格后灭 菌器方可正常使用。

2.4.2小型灭菌器新安装或更换主要部件时应进行灭菌性能确认,验证方法应符合国家相关要求。


【汇总】口腔相关标准、规范、PPT、感控制度

哪些设备需要消毒【分享】口腔诊所、医院必备的工作制度//口腔器械消毒灭菌工作管理制度_https://www.jmylbn.com_新闻资讯_第9张

点击‘阅读原文’更多感控资料

哪些设备需要消毒【分享】口腔诊所、医院必备的工作制度//口腔器械消毒灭菌工作管理制度_https://www.jmylbn.com_新闻资讯_第10张