产房医疗设备有哪些家庭式产房都有哪些必备设备设施及智能化系统,您了解吗?

新闻资讯2026-04-25 23:55:06
产房医疗设备有哪些家庭式产房都有哪些必备设备设施及智能化系统,您了解吗?_https://www.jmylbn.com_新闻资讯_第1张


公号热搜内容

阅读至文末查看


继上篇分享了家庭式产房的设置原则及家庭式产房的建筑设计后,本文将继续分享家庭式产房的设备设施、智能化系统、施工与验收的基本要求。


相关阅读

上篇丨家庭式产房如何设计?这个团体标准告诉你


设备设施


医疗设备


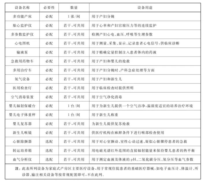
家庭式产房应配备满足基本医疗需求的医疗器械产品,其中包括用于产妇分娩和恢复的多功能产床,用于对产妇和新生儿的床旁监护系统,必要的生命抢救设备、器械等;用于常规住院患者的基础医疗器械,如电子血压计、体温计、听诊器等;医疗设备带上使用的相关设备等。根据患者临床情况和需求,医疗设备分为必配医疗设备和选配医疗设备。必配医疗设备为家庭式产房区为开展基本诊疗服务所必须配置的设备;选配医疗设备为家庭式产房区进行业务提升所需要的设备。医疗设备的数量可根据助产机构的目标和孕产妇的实际情况进行增减。


家庭式产房医疗设备配置清单

产房医疗设备有哪些家庭式产房都有哪些必备设备设施及智能化系统,您了解吗?_https://www.jmylbn.com_新闻资讯_第2张


助产设施


家庭式产房区宜配备助产相关设施,包括待产摇椅、挂墙式沐浴椅、分娩镜、分娩球、助产士座椅等。


生活设施


家庭式产房应配备满足基本生活需求的设施,包括衣橱、床头柜、跨床桌、餐桌椅、婴儿沐浴盆、电视机、电冰箱、微波炉、热水器、家庭陪护者用的坐卧两用沙发等。


智能化系统


支撑体系


家庭式产房智能化系统的网络布线宜充分考虑医疗设备、信息交互终端、智能管理终端的网络接入需要。满足接口类型和数量的需要。


家庭式产房的智能化系统的数据管理应符合规范化数据标准。实现分层、分类、分级管理,实现各类管理数据的标准化。


宜建立家庭式产房数据平台,或将家庭式产房数据融入本机构数据平台中,并利用大数据与人工智能综合分析数据,提升家庭式产房的医疗管理水平。


系统配置


1

新生儿防盗系统


为家庭式产房必备系统。新生儿防盗系统应具备以下功能:


01

通过给新生儿和产妇同时佩戴RFID标签(或其他识别方式),物联网平台系统能实时接收新生儿的RFID标签信号,获取新生儿状态信息;

02

当新生儿未经授权被抱出病区时,系统自动报警,如病区有门禁系统,可实现门禁联动锁门;

03

当标签被非法摘除或非法剪断时,系统能够自动识别,并通过护士站管理窗口提供图文信息报警;

04

系统还具备母婴识别功能,当新生儿和产妇的身份不匹配时,标签会自动发出提示音,从而提高新生儿安全管理,让家人和医护人员安心。


2

智能输液管理系统


为家庭式产房必备系统。智能输液管理系统应具备以下功能:


01

利用输液监控器对临床静脉输液的参数进行实时监测,并通过网络实时回传给数据采集平台。

02

输液监控系统根据采集到的数据,提供实时可视化的统一监控界面,使得护士站的医护人员可实时掌握输液进度和输液的详细信息,包括药物、所需时间等。


3

感觉式产房系统


为家庭式产房可选系统。感觉式产房系统应用智能化的声波和光波的视听干预技术,通过特定光线、音乐以及影像组合,匹配产妇在待产和分娩过程中的各种陪产场景,增强产妇在分娩过程中的安全感,充分放松,能够减轻产妇分娩疼痛,促进自然分娩。


4

母婴生命体征管理系统


为家庭式产房可选系统。系统应具备以下功能:


01

分别将产妇及新生儿的生命体征数据通过终端监护设备汇集到中心护理站,并和值班护理人员移动护理终端连接,当产妇和新生儿在监护过程中发生生命体征报警时,可以第一时间提醒医护人员,并可在中央站予以记录;

02

有条件的家庭式产房也可以将此信息终端展示于门外,医护人员可以减少对产妇及新生儿的影响从而获得母婴生命体征信息。


5

移动护理系统


为家庭式产房可选系统。护士利用移动终端,随时了解产妇及新生儿动态,可以做到第一时间的响应,避免由于人力短缺导致的服务延迟,也可合理调配医疗资源。


6

智能环境监测与管理系统


为家庭式产房可选系统。智能化监测和管理家庭式产房区的温湿度、照度、空气质量等。


7

床旁交互系统


为家庭式产房可选系统。用于产妇及家属与医护人员实时联系,医疗数据共享,产妇可以通过床头智能终端与医护人员进行实时沟通。


施工与验收


室内装饰施工与验收


1

墙面工程


涂料样品确认及材料报验:应按设计要求提交小样,确定涂装效果,确定小样封存。材料进场按照相关标准进行检测。涂刷涂料装饰工程的质量要求:所用材料品种和颜色应符合设计要求,涂装的色彩效果应符合选定样品的要求。涂刷施工期间应做好周边材料、设施的成品保护。


饰面砖的品种、颜色和图案必须符合设计要求。饰面砖粘贴工程的找平、防水、粘结和填缝材料及施工方法应符合设计要求及国家现行标准的有关规定。饰面砖粘贴应牢固。


医疗板的排板和效果应经设计师和甲方确认后方可施工。埋件和龙骨安装位置应准确,固定应牢固。医疗板的安装效果应符合设计要求。


墙面工程施工质量验收应按照 GB 50210 的要求。


2

地面工程


橡胶地板、PVC地板地面的基层表面应平整、坚硬、干燥、密实、洁净、无油脂及其他杂质,不得有麻面、起砂、裂缝等缺陷。橡胶地板、PVC地板无色差,表面无损伤、折痕、划痕等;PVC地板间的缝隙横平竖直,烧焊后焊线应平整、光滑、牢固;橡胶地板、PVC地板与地基粘接牢固,无气泡、翘边现象,裸露部分及常进水的边缘应有填缝胶填实,无漏胶、脱胶现象;踢脚线高度一致平齐、牢固;镶边用料应尺寸准确、边角整齐、拼缝严密、接缝顺直。


铺设陶瓷砖地面层时,其水泥类基层的抗压强度不得小于1.2MPa。结合层和陶瓷砖面层填缝的胶结材料应符合现行有关标准的规定和设计要求。当结合层和填缝材料使用水泥砂浆时,在陶瓷砖铺设后应覆盖、湿润,养护时间不少于7d。当陶瓷砖的水泥砂浆结合层的抗压强度达到设计要求后,方可正常使用。


地面工程施工质量验收应按照 GB 50209 的要求。


产房医疗设备有哪些家庭式产房都有哪些必备设备设施及智能化系统,您了解吗?_https://www.jmylbn.com_新闻资讯_第3张

▲ 点击查看:【德品医疗股份】为中国医院打造更智慧的护理系统整体解决方案


3

吊顶工程


整体面层吊顶工程的标高、尺寸、起拱和造型应符合设计要求。面层材料的材质、品种、规格、图案、颜色和性能应符合设计要求及国家现行标准的有关规定。吊杆、龙骨和面板的安装应牢固。石膏板、水泥纤维板的接缝应按其施工工艺标准进行板缝防裂处理。安装双层板时,面层板与基层板的接缝应错开,并不得在同一根龙骨上接缝。


板块面层吊顶工程的标高、尺寸、起拱和造型应符合设计要求。吊杆和龙骨的材质、规格、安装间距及连接方式应符合设计要求。金属吊杆和龙骨应进行表面防腐处理;木龙骨应进行防腐、防火处理。板块面层吊顶工程的吊杆和龙骨安装应牢固。面板的安装应稳固严密。面板与龙骨的搭接宽度应大于龙骨受力面宽度的2/3。

吊顶工程施工质量验收应按照 GB 50210 的要求。


4

门窗工程


木门窗的品种、类型、规格、尺寸、开启方向、安装位置、连接方式及性能应符合设计要求及国家现行标准的有关规定。木门窗含水率及饰面质量应符合国家现行标准的有关规定。木门窗的防火、防腐、防虫处理应符合设计要求。木门窗框的安装应牢固。木门窗扇应安装牢固、开关灵活、关闭严密、无倒翘。


金属门窗的品种、类型、规格、尺寸、开启方向、安装位置、连接方式及门窗的型材壁厚应符合设计要求及国家现行标准的有关规定。金属门窗框和附框的安装应牢固。金属门窗应安装牢固、开关灵活、开关灵活、关闭严密、无倒翘。


塑料门窗的品种、类型、规格、尺寸、性能、开启方向、安装位置、连接方式和填嵌密封处理应符合设计要求及国家现行标准的有关规定。塑料门窗框、附框和扇的安装应牢固。窗框与洞口之间的伸缩缝内应采用聚氨酯发泡胶填充,发泡胶填充应均匀、密实。


门窗工程施工质量验收应按照 GB 50210 的要求。


5

生活家具与设施


根据设计要求,预留生活家具及设备设施的水电。配合生活家具及设备设施的进场、安装及调试。


建筑设备安装施工与验收


1

通风与空调工程


空调水系统设备与附属设备的性能、技术参数、管道、管配件及阀门的类型、材质及连接形式应符合设计要求。管道系统安装完毕,外观检查合格后,应按设计要求进行水压试验。阀门的安装位置、高度、进出口方向应符合设计要求,连接应牢固紧密。


风管系统支、吊架的预埋件位置应正确、牢固可靠,埋入部分应去除油污,且不得涂漆。风管系统支、吊架的形式和规格应按工程实际情况选用。当风管穿过需要封闭的防火、防爆的墙体或楼板时,必须设置厚度不小于1.6mm的钢制防护套管;风管与防护套管之间应采用不燃柔性材料封堵严密。


空调末端设备产品的性能、技术参数应符合设计要求。风机盘管机组、变风量与定风量空调末端装置及地板送风单元等的安装,位置应正确,固定应牢固、平整,便于检修。风机盘管的性能复验应按照 GB 50411 的规定执行。


通风与空调工程施工质量验收应按照 GB 50243 的要求。


2

给水排水工程


给水管道必须采用与管材相适应的管件。生活给水系统所涉及的材料必须达到饮用水卫生标准。室内给水管道的水压试验必须符合设计要求。当设计未注明时,各种材质的给水管道系统试验压力均为工作压力的1.5倍,但不得小于0.6MPa。给水系统交付使用前必须进行通水试验并做好记录。


 隐蔽或埋地的排水管道在隐蔽前必须做灌水试验,其灌水高度应不低于底层卫生器具的上边缘或底层地面高度。排水塑料管必须按设计要求及位置装设伸缩节。排水主立管及水平干管管道均应做通球试验。


热水供应系统安装完毕,管道保温之前应进行水压试验。试验压力应符合设计要求。热水供应管道应尽量利用自然弯补偿热伸缩,直线段过长则应设补偿器。热水供应系统竣工后必须进行冲洗。


消防水泵、消防水箱、消防水池、消防气压给水设备、消防水泵接合器等供水设施及其附属管道安装前,应清除其内部污垢和杂物。消防供水设施应采取安全可靠的防护措施,其安装位置应便于日常操作和维护管理。管道的安装应采用符合管材的施工工艺,管道安装中断时,其敞口处应封闭。


自动喷水灭火系统施工前,应对系统组件、管件及其他设备、材料进行现场检查,检查不合格不得使用。系统调试应在系统施工完成后进行。与系统配套的火灾自动报警系统处于工作状态。


给水排水工程施工质量验收应按照 GB 50242、GB 50974及GB 50261 的要求。


3

建筑电气工程


金属梯架、托盘或槽盒本体之间的连接应牢固可靠。电缆梯架、托盘和槽盒转弯、分支处宜采用专用连接配件,其弯曲半径不应小于梯架、托盘和槽盒内电缆最小允许弯曲半径。


金属电缆支架必须与保护导体可靠连接。电缆敷设不得存在绞拧、铠装压扁、护层断裂和表面严重划伤等缺陷。当电缆敷设存在可能受到机械外力损伤、振动、浸水及腐蚀性或污染物质等损害时,应采取防护措施。


灯具固定应牢固可靠,在砌体和混凝土结构上严禁使用木楔、尼龙塞或塑料塞固定。灯具安装位置应有较好的散热条件,且不宜安装在潮湿场所。


对于单相两孔插座,面对插座的右孔或上孔应与相线连接,左孔或下孔应与中性导体连接;对于单相三孔插座,面对插座的右孔应与相线连接,左孔应与中性导体连接。


家庭式产房区等电位联结的范围、形式、方法、部位及联结导体的材料和截面积应符合设计要求。需做等电位联结的外露可导电部分或外界可导电部分的连接应可靠。


 建筑电气工程施工质量验收应按照 GB 50303 的要求。


4

智能建筑工程


信息网络系统所用材料、设备和系统构架应符合设计要求,系统施工完成后,应对计算机系统及网络系统进行检测,检测项目可包括连通性、传输时延、丢包率、路由、容错功能、网络管理功能和无线局域网功能等。


信息化应用系统的应用软件测试应按软件需求规格说明编制测试大纲,并确定测试内容和测试用例,宜采用黑盒法进行。信息化应用系统检测时,应检查设备的性能指标,结果符合设计要求的应判定为合格。


建筑设备监控系统检测应以系统功能测试为主,系统性能评测为辅。建筑设备监控系统检测应采用中央管理工作站显示与现场实际情况对比的方法进行。


火灾自动报警系统的施工,应按照批准的工程设计文件和施工技术标准进行施工,不得随意更改。火灾自动报警系统施工前,应对设备、材料及配件进行现场检查,检查不合格者不得使用。火灾自动报警系统施工过程结束后,施工方应对系统的安装质量进行全数检查并进行系统调试。


安全技术防范系统应在施工完成后进行系统检测,各子系统功能应符合设计要求,对摄像机、探测器、出入口识读设备、电子巡查信息识读器等设备进行抽检,抽检结果全部合格的判定为系统合格。


智能建筑工程施工质量验收应按照 GB 50339 和 GB 50166 的要求。


5

医用气体工程

医用气体器材设备安装前应开箱检查,产品合格证应与设备编号一致,配套附件文件应与装箱清单一致,设备应完整,应无机械损伤、碰伤,表面处理层应完好无锈蚀,保护盖应齐全。所有压缩医用气体管材、组成件进入工地前均应已脱脂,不锈钢管材、组成件应经酸洗钝化、清洗干净并封装完毕。


医用气体系统应进行验收。验收时应确认设计图纸与修改核定文件、竣工图、施工单位文件与检验记录、监理报告、气源设备与末端设施原理图、使用说明与维护手册、材料证明报告等记录,且所有压力容器、压力管道应已获准使用,压力表、安全阀等应已按要求进行检验并取得合格证。


医用气体工程施工质量验收应按照 GB 50751 的要求。


竣工验收


随助产机构整体进行的建设工程,其家庭式产房区的竣工验收应纳入工程项目整体中进行考虑。单独进行的家庭式产房区工程建设,其竣工验收应按照 GB 50300 和相关标准进行。


工程质量控制资料应齐全完整。当部分资料缺失时,应委托有资质的检测机构按有关标注进行相应的实体检验或抽样试验。


家庭式产房的室内环境质量验收,应在工程完工后至少7天以后、工程交付使用前进行。室内环境质量应按照 GB 50325 的要求。


建筑工程竣工验收应在所含全部分部分项工程验收合格的基础上进行。对于不合格项,经返修或加固处理仍不能满足安全或重要使用要求的分部工程及单位工程,严禁验收。


建设单位收到工程竣工报告后,应由建设单位项目负责人组织监理、施工、设计、勘察等单位项目负责人进行单位工程验收。



附:关于家庭式产房建设标准T/CAME 1-2019


本标准起草单位:


中国医学装备协会医院建筑与装备分会、中国医学装备协会妇幼医学装备与技术专业委员会、中国疾病预防控制中心妇幼保健中心、苏州市立医院、北京医院、复旦大学附属中山医院、甘肃省妇幼保健院、江苏省妇幼保健院、山西省妇幼保健院、无锡市人民医院、中衡设计集团股份有限公司(北京睿谷联衡建筑设计有限公司)、中国中元国际工程有限公司、北京筑医台科技有限公司、上海柯渡医学科技股份有限公司


本标准主要起草人:

(排名不分先后)


李宝山、俞康民、狄江丽、杨琦、潘玮华、沈崇德、谷 建、刘晓雷、高晓东、蔡葵、刘宏程、赵奕华 、国强 、刘 建、邹康生、李一斐、木雯华 、蒋焱、王森、郭磊 、陈立东、邓颖、刘祺


产房医疗设备有哪些家庭式产房都有哪些必备设备设施及智能化系统,您了解吗?_https://www.jmylbn.com_新闻资讯_第4张



筑医台研究院面向行业主管部门、各类医疗机构、行业企业,在区域和医院发展规划、医院基本建设管理、医疗设备配置、医院后勤运维、医院信息化建设相关领域提供专项委托课题研究和标准编制服务。致力于以行业研究推动业界发展,为客户提供兼具专业性和创新性、基于经济技术现状水平、面向未来发展趋势的、能够指导实际工作的应用型研究服务。助力先进技术应用和优质产品推广,为中国建设更好的医院!


联系方式

刘老师 :13810217851     

邓老师 :13439145589


为了帮助医院建设者在项目建设过程中,少走弯路、不走弯路;同时为新建医院建筑“治未病”打下医院建设全生命周期的良性循环的基础,筑医台联合北京建筑大学格伦工作室推出【医院建设“寻医问诊”】直播栏目。栏目通过深入浅出地剖析不同场景下的医院建筑“问诊案例”,并站在第三方角度提出切实可行的解决方案,帮助医院建设者为正在负责的项目难题找到正确适合的解决方案,助力医院项目实现“实用、适用、好用”的目标。7月6日下午15:00,在【医院建设“寻医问诊”】直播栏目,我们一起用科学方法和评估工具为项目找到最适合的解决方案。


产房医疗设备有哪些家庭式产房都有哪些必备设备设施及智能化系统,您了解吗?_https://www.jmylbn.com_新闻资讯_第5张



产房医疗设备有哪些家庭式产房都有哪些必备设备设施及智能化系统,您了解吗?_https://www.jmylbn.com_新闻资讯_第6张


END


产房医疗设备有哪些家庭式产房都有哪些必备设备设施及智能化系统,您了解吗?_https://www.jmylbn.com_新闻资讯_第7张
产房医疗设备有哪些家庭式产房都有哪些必备设备设施及智能化系统,您了解吗?_https://www.jmylbn.com_新闻资讯_第8张
产房医疗设备有哪些家庭式产房都有哪些必备设备设施及智能化系统,您了解吗?_https://www.jmylbn.com_新闻资讯_第9张


热搜内容

产房医疗设备有哪些家庭式产房都有哪些必备设备设施及智能化系统,您了解吗?_https://www.jmylbn.com_新闻资讯_第10张


深度报道

手 术 室

国内案例

国外案例

胡国庆课堂

医建风向标

医家之

大咖分享

青年医建圈

物流系统

医疗养老

企业风采

大湾区医建

传染病医院

绿色医院

抗疫手册

洗涤系统

医院后勤

医学影像

病房空间


产房医疗设备有哪些家庭式产房都有哪些必备设备设施及智能化系统,您了解吗?_https://www.jmylbn.com_新闻资讯_第11张

戳”阅读原文“,查找更多您需要的内容

产房医疗设备有哪些家庭式产房都有哪些必备设备设施及智能化系统,您了解吗?_https://www.jmylbn.com_新闻资讯_第12张