超声探头消毒用什么医用超声探头如何消毒?相关标准有了~

新闻资讯2026-04-24 08:38:23

超声探头消毒用什么医用超声探头如何消毒?相关标准有了~_https://www.jmylbn.com_新闻资讯_第1张

编辑:清修 禅定    爱·多多


这是【我们是平凡人】第1107篇原创文章

2022年09月08日


超声探头消毒用什么医用超声探头如何消毒?相关标准有了~_https://www.jmylbn.com_新闻资讯_第2张 超声探头消毒用什么医用超声探头如何消毒?相关标准有了~_https://www.jmylbn.com_新闻资讯_第2张


嗨,亲爱的小伙伴,你好呀~

医用超声在透析中心血管通路的管理中是非常重要的工具。越来越多的指南及SOP都提出在超声下引导穿刺,在K/DOQI2006版及SOP中都有提到推荐进行超声引导下的中心静脉穿刺置管术;

内瘘首次使用或是遇疑难情况时建议超声引导下穿刺,另外血管通路的介入治疗推荐在超声实时引导下进行穿刺;

超声引导下穿刺究竟有什么优势呢?

第一超声引导可更精确评估血管的位置、充盈程度、实时显示针尖位置,观察导丝/导管的置入情况,是否到达目标血管内;第二可以降低血管穿刺误穿风险,提高穿刺成功率,减少操作的次数,降低反复操作导致损伤的几率;总体来说,较盲穿超声引导下穿刺会更安全,在可视化和精准化方面是有着独到的优势。

超声探头是贵重且精密的仪器,在日常操作中两名患者之间使用还需要做好感控管理,注意探头污染带来的问题。关注超声探头的污染

超声探头消毒用什么医用超声探头如何消毒?相关标准有了~_https://www.jmylbn.com_新闻资讯_第4张

既往并没有相关的标准可参考临床应用,多是咨询设备厂家建议如何消毒如何处理,日前,上海市市场监督管理局办公室发布地方标准DB31/T1343-2022《医用超声探头消毒卫生标准》发布,也算是有了一个可参照的标准,今天我们编辑整理分享给各位:
超声探头消毒用什么医用超声探头如何消毒?相关标准有了~_https://www.jmylbn.com_新闻资讯_第5张
超声探头消毒用什么医用超声探头如何消毒?相关标准有了~_https://www.jmylbn.com_新闻资讯_第6张

在文件中,将医用超声探头分为以下三类:

超声探头消毒用什么医用超声探头如何消毒?相关标准有了~_https://www.jmylbn.com_新闻资讯_第7张
超声探头消毒用什么医用超声探头如何消毒?相关标准有了~_https://www.jmylbn.com_新闻资讯_第8张
超声探头消毒用什么医用超声探头如何消毒?相关标准有了~_https://www.jmylbn.com_新闻资讯_第9张


通读一遍拎个重点
如有遗漏欢迎补充

相关术语先学习,正确理解的前提

清洁消毒和灭菌,低危中危和高危


医疗机构应制订探头清洁消毒制度流程

超声探头采取谁使用谁负责的管理措施


高度危险性超声探头专用清洁消毒场所

中度危险性超声探头专用清洁槽或设备

低度危险性超声探头可在床旁清洗消毒

医用超声探头应一人一用一消毒或灭菌

不应使用含消毒作用的耦合剂代替消毒


如何消毒需培训,高危探头消毒需专人

消毒时严格落实标准预防做好个人防护

中高危探头操作注意无菌避免交叉感染


消毒产品要合格,符合产品消毒标准

消毒方法要正确,符合说明书的要求

消毒原则要掌握,先去除再清洁消毒

不明原因的污染,参照规范要求执行


探头戴和不戴保护套消毒流程有不同

附录表格有汇总,高中低危各不相同

操作柄和导线含氯消毒剂或消毒湿巾


日常储存有要求,清洁干燥是基本

灭菌探头应密闭,包装完整不过期


消毒效果需评价,定期监测不可少
具体监测的频率,至少每季度一次
高危探头最严格,无菌无菌要无菌
中危菌落总数不大于20CFU/100cm2
低危菌落总数不大于200CFU/100cm2
不得检出致病性微生物或目标微生物


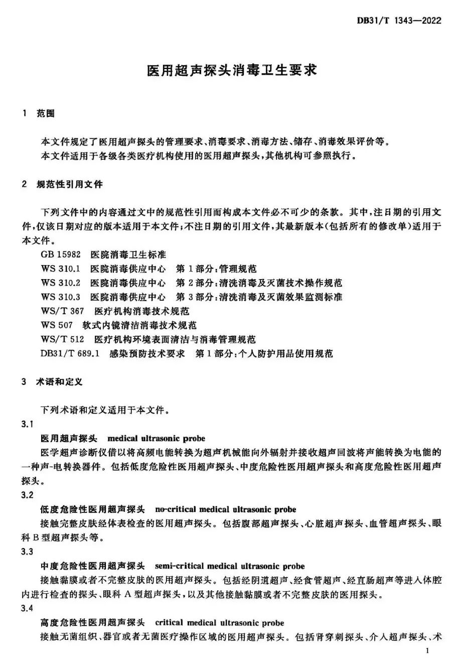
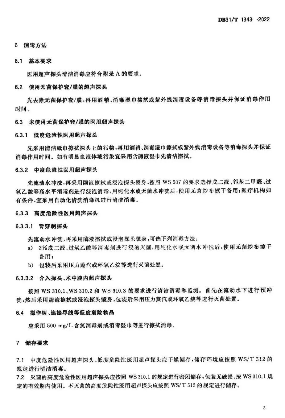
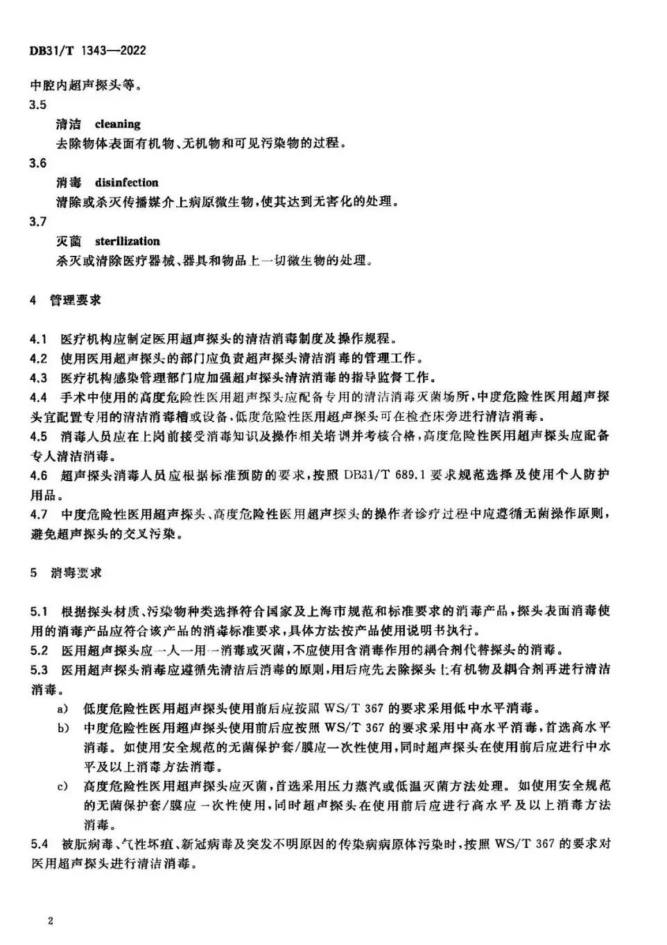
全文/原文如下:

超声探头消毒用什么医用超声探头如何消毒?相关标准有了~_https://www.jmylbn.com_新闻资讯_第10张
超声探头消毒用什么医用超声探头如何消毒?相关标准有了~_https://www.jmylbn.com_新闻资讯_第11张
超声探头消毒用什么医用超声探头如何消毒?相关标准有了~_https://www.jmylbn.com_新闻资讯_第12张
超声探头消毒用什么医用超声探头如何消毒?相关标准有了~_https://www.jmylbn.com_新闻资讯_第13张
超声探头消毒用什么医用超声探头如何消毒?相关标准有了~_https://www.jmylbn.com_新闻资讯_第14张
超声探头消毒用什么医用超声探头如何消毒?相关标准有了~_https://www.jmylbn.com_新闻资讯_第15张


超声探头消毒用什么医用超声探头如何消毒?相关标准有了~_https://www.jmylbn.com_新闻资讯_第16张


超声探头消毒用什么医用超声探头如何消毒?相关标准有了~_https://www.jmylbn.com_新闻资讯_第17张


来源:文件来源:感控新青年


我们是平凡人】用心写文,欢迎大家转发,如需转载请联系我们,并请注明出处。图片来源于网络,不做商业用途,向图片原作者致谢。