行业主要上市公司:康基医疗(09997.HK)、(688029)、(300760)、天松医疗(430588)、爱科凯能(430351)等。
本文核心数据:微创外科手术器械产业链、吻合器市场规模、内窥镜市场规模
行业概况
1、定义
微创外科(Minimally Invasive Surgery MIS 、Minimal Access Surgery MAS)是通过微小创伤或微小入路,将特殊器械、物理能量或化学药剂送入人体内部,完成对人体内病变、畸形、创伤的灭活、切除、修复或重建等外科手术操作,以达到治疗目的的医学科学分支,与传统手术相比其特点是创伤小、恢复快、痛苦小。微创外科手术主要包括腹腔镜、胸腔镜、宫腔镜和关节镜手术,并广泛用于普外科、妇产科、泌尿外科、胸外科和骨科五个外科专科手术科室。微创外科手术器械即为在微创外科手术期中使用的主要医疗器械。
微创外科手术器械的分类方式较多,根据功能分类,可大体分为内窥镜系统,配套器械等,其中配套器械主要包括穿刺类器械、钳类器械、剪类器械、结扎类、缝合类器械、其他相关器械。

2、产业链剖析:中游为产业链核心环节
微创外科手术器械行业的上游主要包括电子制造、机械制造、系统软件、生物化学原料、其他材料等行业。电子行业为医疗器械行业提供电子元件、电路板、显示屏等零部件,系统软件行业提供医疗系统数据存储、分析等软件,生物行业主要为医疗器械行业提供生物信息检测技术,化学行业为医疗器械行业提供检测试剂等产品,其他材料行业则主要为满足医疗器械设备的生产和制造提供特殊材料需求。中游行业即为微创外科手术器械研发、生产和销售的企业。下游行业为医疗卫生行业,包括医院、体检中心等。


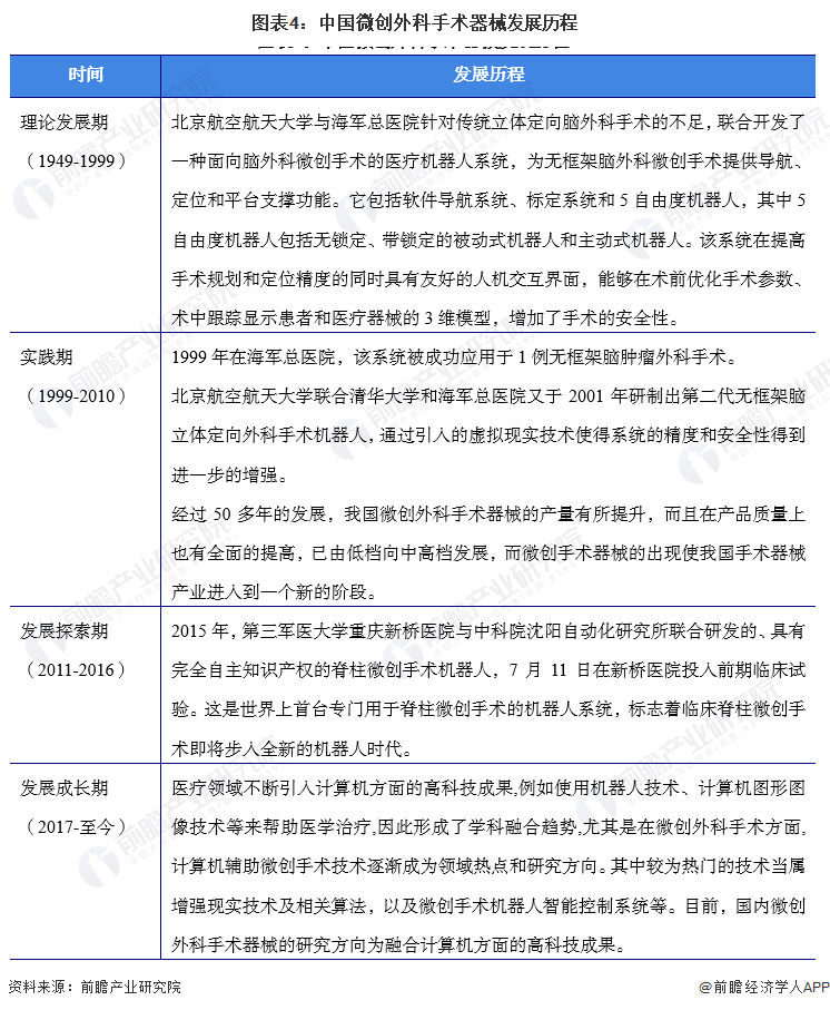
行业发展历程:行业进入智能化发展阶段
中国微创外科手术器械从无到有,发展历经六十多年,从最开始的理论体系发展,到理论应用于实践中得到初步发展的实践成果,到2010年前后,发展进入探索时期,其中值得一提的是2015年自主创新研发的微创手术,这标志着中国正在逐渐掌握微创外科手术器械相关技术,并逐渐摆脱国外技术垄断的局面。如今,中国微创外科手术器械已经进入智能化发展阶段,微创外科手术器械与信息技术相融合正在逐渐成为行业的研究热点。

行业政策背景
近年来,国家出台了较多关于微创外科手术器械行业相关的政策,包括带量采购政策、医疗器械管理规范等。

行业发展现状
1、 中国吻合器市场分析
吻合器主要分为智能吻合器、开放吻合器以及腔镜吻合器。根据弗若斯特沙利文数据,中国各类吻合器市场规模均呈现上升趋势,2021年中国智能吻合器、腔镜吻合器以及开放吻合器市场规模分别为15.65亿元、49.92亿元以及17.31亿元,较2020年分别增长58.4%、14.0%和13.43%。

2、 中国超声刀市场分析
2016-2021年,中国超声刀市场规模持续增长。2020年中国超声刀市场规模首次超过20亿元,达到20.08亿元,2021年初步估算为25.13亿元,较2020年增长25.15%。

3、 中国微创手术机器人市场分析
2016-2021年中国腹腔镜手术机器人市场规模持续增长,尤其是2019年以来,市场规模出现爆发式上涨,2020年达到21.97亿元,2021年初步估算为38.51亿元,较2020年增长超过75%。

4、 中国内窥镜市场分析
2016-2021中国医用内窥镜市场规模持续增长,2020年达到263亿元,2021年初步估算为284亿元,较2020年增长约7.98%。

5、 中国微创外科手术器械市场市场分析
中国微创外科手术器械市场(不含内窥镜)规模保持持续增长,从2016年117.72亿元增长至2021年的228.93亿元,年复合增长率约为13%。

下游:
——中国医疗机构数量:2021年总数增长
2021年年末全国共有医疗卫生机构103.1万个,其中医院3.7万个;基层医疗卫生机构97.7万个,其中乡镇卫生院3.5万个,社区卫生服务中心(站)3.6万个,门诊部(所)30.7万个,村卫生室59.9万个;专业公共卫生机构1.3万个,其中疾病预防控制中心3380个,卫生监督所(中心)2790个。与2020年相比,医院增加0.16万个,基层医疗卫生机构增加0.7万个,专业公共卫生机构减少0.15万个。

——中国医疗机构就诊人数:2021年逐渐恢复
从全国诊疗人次看,2016-2021年呈现波动趋势,2020年以前诊疗人次不断上升,2020年受疫情影响出现较大的下降。2021年起,全国总诊疗人次为85.3亿人次,较2020年增长10.21%,医院诊疗服务逐渐恢复。

——微创外科手术数量:逐年提升
中国人口接受微创外科手术的数量及微创外科手术的渗透率分别从2015年的5.8百万台增至2021年的15.7百万台左右。随着患者负担能力的提高,医生对微创外科手术的认知和接受程度的提高以及能够进行微创外科手术的医院和医生的增加。

行业竞争格局
1、 区域竞争:中国代表性微创外科手术企业主要分布于沿海地区
中国代表性微创外科手术器械企业主要分布于沿海地区,如江苏、上海、浙江、广东等地域,包括康基医疗、迈瑞医疗、、等。其他省市如北京,也分布着一些微创外科手术器械生产企业。

2、企业竞争:外资品牌仍占据主导地位
目前,中国微创外科手术器械市场主要参与者为国外企业,国内企业在产品技术和质量方面相较于外资企业有一定差距。近年来,国产品牌经过长时间积累,在个别细分领域成功切入市场。随着国产产品技术发展和国产替代的大趋势下,本土品牌在国内市场获取了更多的市场份额。2021年,中国微创外科手术器械行业外资企业占据了80%-85%的市场份额,国内企业仅有15%-20%的市场份额。

行业发展前景及趋势预测
1、发展趋势分析:
全球以及中国的微创外科领域方兴未艾,未来的微创手术甚至无创手术,将会在越来越多的新型医疗器械的帮助下,实现手术时间更短,并发症更少,创伤或出血的比率更加低微,并且还有望实现远期隐患清除更彻底,愈后更好的目标。
未来,一次性产品的使用将增加。与重复性产品相比,一次性产品对患者来说可减低感染风险,对医院而言灭菌负担将减轻。
随着国产微创外科手术器械的产品技术及质量的提升,国产化替代将加快,国产品牌的竞争力也将提升,中国微创外科手术器械市场的竞争格局将发生调整。

2、市场前景预测:
2022-2027年中国微创外科手术器械行业(不含内窥镜)市场规模预期仍将保持上升趋势。结合历史趋势以及行业发展潜力分析,到2027年中国微创外科手术器械行业市场规模将达到587亿元,行业发展潜力较大。

以上数据参考前瞻产业研究院《中国微创外科手术器械行业市场前瞻与投资战略规划分析报告》,同时前瞻产业研究院还提供产业大数据、产业研究、产业链咨询、产业图谱、产业规划、园区规划、产业招商引资、IPO募投可研、IPO业务与技术撰写、IPO工作底稿咨询等解决方案。
更多深度行业分析尽在【前瞻经济学人APP】,还可以与500+经济学家/资深行业研究员交流互动。