血糖规是什么小测量,大学问! 糖尿病患者的规范血糖监测

新闻资讯2026-04-24 08:16:57


血糖规是什么小测量,大学问!  糖尿病患者的规范血糖监测_https://www.jmylbn.com_新闻资讯_第1张

小测量,大学问!

糖尿病患者的规范血糖监测

血糖规是什么小测量,大学问!  糖尿病患者的规范血糖监测_https://www.jmylbn.com_新闻资讯_第2张

糖尿病是一组以高血糖为特征的代谢性疾病,一旦被确诊,监测血糖是必不可少的;同时糖尿病是一种需要自我管理的慢性病,血糖受到饮食、运动、情绪等多方面的影响而波动,因此进行合理的血糖自我监测,不仅能了解血糖控制情况,还可以作为医生调整用药或者饮食运动处方的依据;也是糖尿病综合治疗的要点之一。



No.1

自我血糖监测(SMBG)


血糖规是什么小测量,大学问!  糖尿病患者的规范血糖监测_https://www.jmylbn.com_新闻资讯_第3张


自我血糖监测(SMBG)是指糖尿病患者在家中用便携式血糖仪监测自己血糖的变化情况。大部分糖友对此并不重视,只有在身体感到不适时才去测血糖值。大量循证医学证据充分证明定期监测血糖并控制血糖使之达标,可有效降低糖尿病相关并发症的发生风险。


血糖规是什么小测量,大学问!  糖尿病患者的规范血糖监测_https://www.jmylbn.com_新闻资讯_第4张
血糖规是什么小测量,大学问!  糖尿病患者的规范血糖监测_https://www.jmylbn.com_新闻资讯_第5张

SMBG的原则:


血糖监测的时间点通常包括空腹、餐前、餐后2小时、睡前及夜间(一般为凌晨 2:00-3:00)等。


血糖规是什么小测量,大学问!  糖尿病患者的规范血糖监测_https://www.jmylbn.com_新闻资讯_第6张


1. 仅仅采用生活方式干预的糖尿病患者,可根据需要有目的地通过血糖监测了解饮食控制和运动对血糖的影响程度来调整。


血糖规是什么小测量,大学问!  糖尿病患者的规范血糖监测_https://www.jmylbn.com_新闻资讯_第7张


2. 使用口服降糖药者可每周监测 2~4 次空腹血糖和/或餐后2小时血糖,或在就诊前 1 周内连续监测 3天,每天监测7个点血糖(早餐前后、午餐前后、晚餐前后和睡前)。

3.使用胰岛素治疗者可根据治疗方案进行相应的血糖监测:

  • 使用基础胰岛素的患者应监测空腹血糖,根据空腹血糖调整睡前胰岛素的剂量;

  • 使用早晚餐前预混胰岛素者应监测空腹和晚餐前血糖,根据空腹血糖调整晚餐前胰岛素剂量,根据晚餐前血糖调整早餐前胰岛素剂量,如果空腹血糖达标后,注意监测餐后血糖以优化治疗方案;

  • 使用餐时胰岛素者应监测餐后或餐前血糖,并根据餐后血糖和下一餐餐前血糖调整上一餐餐前的胰岛素剂量。

4.特殊人群(围手术期患者、低血糖高危人群、危重症患者、老年患者、1型糖尿病、妊娠期糖尿病患者等)的监测:应遵循以上血糖监测的基本原则,实行个体化的监测方案。

血糖规是什么小测量,大学问!  糖尿病患者的规范血糖监测_https://www.jmylbn.com_新闻资讯_第8张

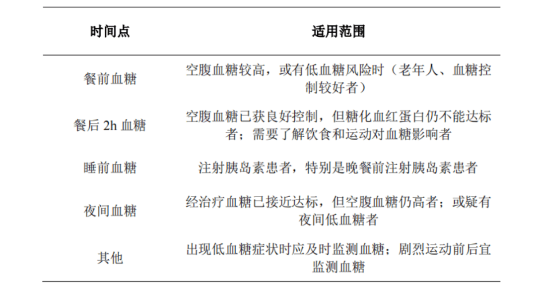
各时间点血糖的适用范


严格地讲,空腹血糖是指隔夜禁食8~12小时之后于次日早餐前所测的血糖(通常不超过早晨8点),午餐和晚餐前的血糖不在此列。空腹血糖正常值为3.9毫摩尔/升~6.1毫摩尔/升,它反映胰岛b细胞功能,一般代表基础胰岛素的分泌功能。


血糖规是什么小测量,大学问!  糖尿病患者的规范血糖监测_https://www.jmylbn.com_新闻资讯_第9张


餐前血糖是指各主餐前的血糖值,有助于观察疗效,指导用药,有利于检测出低血糖。

餐后血糖是指进餐后2小时的血糖值(从吃第一口食物开始计时),有利于检出高血糖,餐后血糖正常值应该<7.8毫摩尔/升。


血糖规是什么小测量,大学问!  糖尿病患者的规范血糖监测_https://www.jmylbn.com_新闻资讯_第10张


睡前血糖反映胰岛β细胞对进食晚餐后高血糖的控制能力,主要是为了指导夜间用药或注射胰岛素剂量,以避免夜间发生低血糖。

血糖规是什么小测量,大学问!  糖尿病患者的规范血糖监测_https://www.jmylbn.com_新闻资讯_第11张

SMBG的频率:


具体血糖监测的频率和时间要根据患者病情的实际需要来决定。

  1. 一般病情稳定期可以1周之内测空腹血糖及餐后2小时血糖各1次,每隔2~3周测1次全天7个点(即三餐前及三餐后2小时和睡前)血糖;

  2. 病情波动期则需根据实际病情每天测量4~7次或每周2~3天全天血糖,直到病情稳定为止。

  3. 在某些特殊情况下,如运动或饮酒之后容易发生严重低血糖,这个时候测血糖很有必要。再如,在感冒发烧、情绪波动、自我感觉不适时也需要加测随机血糖。

血糖规是什么小测量,大学问!  糖尿病患者的规范血糖监测_https://www.jmylbn.com_新闻资讯_第12张

血糖测量的方法:


测量血糖的方法是否正确对结果会有很大的影响,这就要求糖尿病患者及家属掌握合理准确的血糖测量方法和熟悉其注意事项。


血糖规是什么小测量,大学问!  糖尿病患者的规范血糖监测_https://www.jmylbn.com_新闻资讯_第13张


注意事项如下:

首先,要定期对血糖仪进行校准,特别是当血糖监测结果与患者临床症状或糖化血红蛋白值明显不符时,此时建议到医院抽取静脉血测定血糖。

其次,测量血糖前用温水或中性肥皂洗净双手。用75%的酒精消毒指腹,待干后再进行采血。

正确的采血方法是选择指尖两侧皮肤较薄处采血,无名指指腹两侧取血最好,因为其两侧血管丰富,而神经末梢分布较少;在这个部位采血不仅不太痛而且出血充分,不会由于出血量不足而影响结果。采血过程中避免过分按摩和用力挤压针扎部位,缘由是这样不仅会挤出血,还会挤出一部分皮肤的组织液,对血液标本造成稀释,使得血糖的测试结果偏低。

最后,要控制好血糖仪开机和采血的时间,待血糖仪出现滴血标记后将血滴于/吸入试纸条上,血量过多或过少都会对测量结果有一定的影响。


血糖规是什么小测量,大学问!  糖尿病患者的规范血糖监测_https://www.jmylbn.com_新闻资讯_第14张
血糖规是什么小测量,大学问!  糖尿病患者的规范血糖监测_https://www.jmylbn.com_新闻资讯_第15张



No.2

动态血糖监测系统(CGM)


血糖规是什么小测量,大学问!  糖尿病患者的规范血糖监测_https://www.jmylbn.com_新闻资讯_第16张


通过指血检测血糖水平的优点是血糖监测的频率和时间可以根据患者实际需求制定,可以及时反映当时血糖情况。缺点为监测的血糖反映的是瞬间血糖水平,很难反映全天血糖控制水平。对于血糖波动大或者反复低血糖,或者经常出现空腹高血糖的患者,血糖调整困难的,仅监测7~8个点血糖,有时发现不了低血糖或高血糖。


血糖规是什么小测量,大学问!  糖尿病患者的规范血糖监测_https://www.jmylbn.com_新闻资讯_第17张


动态血糖监测系统(CGM)能持续、动态地检测血糖变化;该系统在日常生活状态下检查记录血糖数据,每5分钟自动记录血糖数据一次,一般检测24小时内的动态血糖变化,绘制出精确的每日血糖变化曲线,在曲线上标有饮食、运动等事件;通过这张全面、详细、完整的血糖图谱为临床及时诊断和合理治疗提供重要线索。

血糖规是什么小测量,大学问!  糖尿病患者的规范血糖监测_https://www.jmylbn.com_新闻资讯_第15张


No.3

糖化血红蛋白(HbA1c)

糖化血清白蛋白(GA)

HbA1c在临床上已经作为评估长期血糖控制状况的金标准。在治疗之初建议每3个月检测1次,一旦达到治疗目标可每6个月检查一次。优点是不受饮食、运动、情绪、用药等外部环境影响,可以反映近3个月血糖平均水平,是目前公认的评估长期血糖控制水平的 “金标准”。缺点是不能反映血糖实时波动情况,对于期间是否出现低血糖、高血糖等异常血糖情况无从而知。

另外,糖化血清白蛋白(GA)是反应最近2~3周的平均血糖水平的,是短期血糖监测的良好指标;可以协助糖尿病的诊断,评估降糖方案的疗效,糖尿病性高血糖和应激性高血糖的鉴别。

血糖规是什么小测量,大学问!  糖尿病患者的规范血糖监测_https://www.jmylbn.com_新闻资讯_第19张





综上所述


SMBG是每天数次的指尖血糖

检测的是当时的血糖情况

称为“点血糖”


CGM把血糖连成血糖图谱

“线血糖”


糖化血红蛋白及糖化血清白蛋白

反映2~3个月或2~3周的

平均血糖水平

“面血糖”


血糖监测需要“点、线、面”的三者结合,才能全方面评价血糖控制情况,了解进食、运动等对血糖的影响,制定合理的降糖方案,反映治疗效果并为医生调整用药提供科学的依据。

如果您对血糖监测方面有疑问或者想更多地了解糖尿病自我管理的相关知识,请至上海市中西医结合医院内分泌代谢病科的周一~周五的内分泌或糖尿病教育门诊,一定能得到满意的答案!

血糖规是什么小测量,大学问!  糖尿病患者的规范血糖监测_https://www.jmylbn.com_新闻资讯_第20张




撰写 冯皖芬

吴   坚