血小板660有什么危害指南解读 │《儿科重症监护输血和贫血专家倡议-控制/防止出血:危重儿童血浆和血小板输注实践的建议和专家共识》解读

新闻资讯2026-04-24 07:59:01

点击上方"中国实用儿科杂志"关注我们

血小板660有什么危害指南解读 │《儿科重症监护输血和贫血专家倡议-控制/防止出血:危重儿童血浆和血小板输注实践的建议和专家共识》解读_https://www.jmylbn.com_新闻资讯_第1张



指南解读 《儿科重症监护输血和贫血专家倡议-控制/防止出血:危重儿童血浆和血小板输注实践的建议和专家共识》解读

孟 坤,夏姗姗,丁亚平,张晨美

中国实用儿科杂志  2022 Vol.37(9):650-655


摘要

  危重症患儿出血风险高,血小板及血浆输注是儿科重症监护病房(pediatric intensive care unit,PICU)常用治疗措施之一,在挽救患儿生命的同时,也带来输血相关性不良反应。为促进危重症患儿合理输注血浆和血小板,儿科重症监护输血和贫血专家倡议-控制/防止出血(transfusion and anemia expertise initiative,TAXI)专家组于2022年制订了危重儿童血浆和血小板输注实践的建议和专家共识。共识由7篇独立文章组成,包括共识推荐意见汇总1篇,涉及严重创伤、颅内出血或创伤性脑损伤、体外循环(cardiopulmonary bypass,CBP)手术、体外膜氧合、肿瘤性疾病和造血干细胞移植、急性肝功能衰竭或肝移植、非心脏手术、手术室外侵入性手术、脓毒症和(或)弥漫性血管内凝血共8类特殊危重人群的血浆和血小板输注的专家共识4篇及2篇补充内容分别为实验室检查、血浆和血小板的选择与处理、危重儿童血浆和血小板输注策略的研究优先事项,最终形成53项推荐意见,其中4项基于循证医学证据,5项良好实践声明及44项基于专家共识。该文仅介绍临床推荐意见。


关键词

  儿童;危重症;血浆输注;血小板输注
作者单位:浙江大学医学院附属儿童医院儿童重症监护室  国家儿童健康与疾病临床医学研究中心,浙江  杭州  310052
通讯作者:张晨美,电子信箱: chzcm@zju.edu.cn
危重患儿出血风险增加,血小板和血浆输注常作为危重症的治疗措施之一。在挽救患儿生命的同时,血制品输注本身可能引起潜在的危及生命的不良反应。为促进危重症患儿合理输注血浆及血小板,由来自5个国家和9个儿科亚专业(包括重症监护、心脏重症监护、麻醉学、急诊医学、外科、心胸外科、神经外科、血液学/肿瘤学和输血医学)的29名专家组成的儿科重症监护输血和贫血专家倡议(transfusion and anemia expertise initiative,TAXI)专家组检索了2020年12月前在Ovid MEDLINE、Ovid EMBASE和 Cochrane Library (Wiley)三个数据库的文献,采用加州大学洛杉矶分校(University of California,Los Angeles,UCLA)的适当性方法取得共识,按照推荐分级的评估、制订与评价(grading of recommendations assessment,development and evaluation,GRADE)方法制订了危重症患儿血浆和血小板输注专家共识。该共识由7篇独立文章组成,包括共识推荐意见汇总1篇,涉及严重创伤、颅内出血或创伤性脑损伤、体外循环(cardiopulmo-nary bypass,CBP)手术、体外膜氧合、肿瘤性疾病和造血干细胞移植、急性肝功能衰竭或肝移植、非心脏手术、手术室外侵入性手术、脓毒症和(或)弥漫性血管内凝血共8类特殊危重人群的血浆和血小板输注的专家共识4篇及2篇补充内容,分别为实验室检查、血浆和血小板的选择与处理、危重儿童血浆和血小板输注策略的研究优先事项,最终形成53项推荐意见,其中4项基于循证医学证据,5项良好实践声明及44项基于专家共识。每一项都以专家同意的比例和投票分数的中位数[四分位数范围(IQR)]表示。所有的建议都适用于婴儿、儿童、青少年和新生儿,早产儿除外,疾病不涉及患有血红蛋白疾病、先天性出血或凝血障碍、遗传性血小板异常、血栓形成或固体器官移植受者的儿童。
1 适用于所有危重患儿的良好实践声明

当决定向危重患儿输注血浆和(或)血小板时,推荐不仅要监测止血(凝血系统功能障碍和血小板计数),还要考虑整体临床情况(如症状、体征、生理指标、实验室结果),评估输血的风险和获益,以及有无替代治疗方案(专家委员会投票88%同意。下文仅列出同意的比例,即仅表示专家投票结果;基于循证医学证据者同时标明证据等级和推荐强度)[1]。

对于危重患儿使用血浆扩容可能并无益处(88%同意)[1]。

对于危重患儿需考虑采取措施尽量减少供体暴露的数量(88%同意)[1]。

上述推荐意见实际上可作为危重患儿血浆及血小板输注的一般原则,即非紧急情况下,应在充分评估血浆与血小板输注的适应证、风险和获益后作出决定。输注血浆不作为扩容剂使用。

2 输注血浆与血小板的实验室检查

(1)对于危重患儿尚无足够证据对血小板输注或预防输注阈值作出推荐(92%同意)。(2)对于危重患儿尚无足够证据对血浆输注或预防输注阈值作出推荐(96%同意)[1-2]。

儿科重症监护病房(PICU)中超过50%的血小板输注,30%~50%的血浆输注都是预防性。对血小板及血浆输注实验室检查目前无可推荐的阈值,儿科重症专业医生需要综合评估患儿整体健康状况、敏感性及权衡危重患儿耐受凝血异常或血小板减少的风险/收益比与输注血浆或血小板的风险/收益比来决定是否需要输注血小板和血浆。

3 严重创伤、创伤性脑损伤和(或)颅内出血的危重患儿血浆和血小板输注指征

3.1    良好临床实践声明    (1)对于严重创伤、创伤性脑损伤(TBI)和(或)颅内出血(ICH)的危重患儿,目前尚不能作出最佳的血浆和血小板输注策略建议,建议密切监测出血包括脑出血潜在可能性,评估一系列凝血功能包括凝血功能——血浆凝血酶原时间/国际标准化比值(PT/INR)、活化部分凝血活酶时间(APTT)、纤维蛋白原和(或)血小板计数、血栓弹力图(83%同意)[1,3]。
3.2    专家共识    (1)对于创伤后失血性休克的危重患儿,建议采用大量输血策略,并依据经验按红细胞∶血浆∶血小板为2∶1∶1~1∶1∶1的比例输注红细胞、血浆和血小板,直到出血不再危及生命为止(90%同意)。(2)血栓弹力图可作为标准实验室止血检查的辅助手段,为输血血浆和(或)血小板的决定提供信息(95%同意)。(3)神经功能稳定的危重患儿中,如血小板计数大于100×109/L,输注血小板可能无益(91%同意)。(4)对于神经功能恶化的TBI和(或)ICH患儿,如必须置入颅内压(ICP)监测装置,血小板计数小于100×109/L时建议考虑输注血小板(96%同意)。(6)神经功能恶化的危重患儿必须置入ICP监测装置,如INR≤1.5可能无益(87%同意)[1,3]。

本输注指征中严重创伤是指由任何类型的物理意外和非意外创伤造成的急性身体损伤,包括钝性和穿透性创伤(例如躯干严重出血性创伤),未将严重烧伤纳入严重创伤。TBI是指由任何形式的物理意外和非意外创伤引起的急性脑损伤,包括钝性和穿透性创伤。溺水、窒息或急性呼吸功能不全引起的缺氧性脑损伤及中毒因素引起的脑损伤未被纳入。ICH是指有急性颅内静脉或动脉血肿或脑出血,由外伤或颅内血管破裂引起。

4 CBP术后危重患儿血浆或血小板输注指征

4.1    临床推荐    (1)对于新生儿和儿科接受体外循环心脏手术的危重患儿,血栓弹力图可作为出凝血监测辅助手段(在手术室复温和鱼精蛋白中和后,以及在ICU治疗中),以决定预防性和治疗性血浆和(或)血小板输注[弱推荐、证据质量中等水平(2B),82%同意)]。(2)对于新生儿和儿科接受CBP心脏手术的危重患儿,CBP后(包括复温、鱼精蛋白、在ICU)基于医疗机构特异性输血算法的输血管理策略可减少个体病例和全球血制品总体使用量[弱推荐、证据质量中等水平(2B),96%同意][1,4]。
4.2    专家共识    对于接受心脏手术的新生儿和儿童危重患者,尚无足够的证据就直接输注血浆或血小板的具体适应证或输血策略提出建议(87%同意)[1,4]。

5 体外膜氧合支持的危重新生儿或其他年龄危重患儿血浆或血小板输注指征

5.1    良好临床实践声明    对于接受体外膜氧合支持的危重新生儿或其他年龄危重患儿,除非发生危及生命的出血,否则建议在血小板和血浆输注前测定血小板计数和凝血相关参数(92%同意)[1,4]。
5.2    专家共识声明    (1)目前尚无足够的证据对接受体外膜氧合支持的危重新生儿或其他年龄危重患儿作出最佳的血浆和血小板输注策略建议(96%同意)。(2)在临床上无明显出血的情况下,如果血小板计数大于100×109/L,对接受体外膜氧合支持的危重新生儿或其他年龄危重患儿预防性输注血小板可能无益(91%同意)[1,4]。

6 患有肿瘤性疾病或接受造血干细胞移植的危重患儿血浆和血小板输注指征

专家共识声明:(1)对于患有肿瘤性疾病或接受造血干细胞移植的危重新生儿或其他年龄危重患儿,尚无足够证据就输注血浆或血小板的具体适应证或输血策略作出推荐(95%同意)。(2)当血小板计数小于10×109/L时,可考虑预防性输注血小板(100%同意)。(3)对于中度或重度出血可能需要考虑行治疗性血小板输注(82%同意)。(4)除非在关键部位(如眼眶、脑、面神经、脊柱等)进行手术,否则轻微凝血障碍(INR≤1.5,APTT≤1.5)预防性血浆输注无益(86%同意)[1,5]。

7 急性肝功能衰竭或肝移植后危重患儿血浆或血小板输注指征

专家共识声明:(1)对于患有急性肝功能衰竭和(或)接受肝移植术后的危重患儿,尚无足够的证据就输注血浆或血小板的具体适应证或输血策略作出推荐(96%同意)。(2)如果没有中重度出血,预防性输注血浆和血小板可能无益(87%)。(3)对于患有急性肝功能衰竭和(或)接受肝移植术后的危重患儿,采用限制血浆和血小板输注策略,不应仅考虑实验室数值,而应考虑患儿整体的凝血状态(96%同意)[1, 5]。

8 非心脏手术危重患儿血浆或血小板输注指征

专家共识声明:(1)对于非心脏手术且无活动性或最小出血的危重患儿,尚无足够的证据就输注血浆或血小板的具体适应证或输血策略作出推荐(100%推荐)。(2)对非心脏手术伴有中度出血的危重症患儿,尚无足够的证据就输注血浆或血小板的具体适应证或输血策略作出推荐(96%同意)。(3)对于非心脏手术且无活动性出血或出血很少时,常规凝血检查可能无益(87%同意)。(4)对于非心脏手术且无活动性出血或出血很少时,仅依据PT、INR或APTT值异常预防性输血可能无益。推荐通过血液学或输血医学的正式评估来确定病因(86%同意)。(5)对于非心脏手术伴有中度出血危重患儿,推荐考虑进行凝血试验,以确定可能的出血病因,并允许适当的针对性干预(87%同意)。(6)对于非心脏手术伴有中度出血危重患儿,血浆输注可考虑纠正PT、INR或APTT值≥参考值的2.0倍(如可用则与基线比较,或当地机构的正常上限)。输血风险应根据临床情况、手术时机、手术类型、出血部位及相关风险、出血模式或出血轨迹进行权衡,并考虑凝血参数,如血浆纤维蛋白原、血小板计数、血栓弹力图监测结果等。除了对手术部位出血的临床评估外,如果出血的病因不明,建议由血液学或输血医学专家进行正式评估(87%同意)。(7)对于非心脏手术如无活动性出血或少量出血的危重患儿,血小板计数≤20×109/L时可考虑血小板输注。输注血小板的风险应根据临床情况、手术时机、手术类型和潜在出血风险进行权衡(96%同意)。(8)对于非心脏手术伴有中度出血危重患儿,血小板计数≤50×109/L时可考虑输注血小板。输注血小板的风险应根据临床情况、手术时机、手术类型、出血模式或轨迹、出血部位及相关风险等凝血参数进行权衡(96%同意)[1, 6]。

9 对于手术室外接受侵入性手术的危重患儿血浆和血小板输注指征

专家共识声明:(1)对于手术室外接受侵入性手术的危重患儿,尚无足够的证据就输注血浆或血小板的具体适应证或输血策略作出推荐(100%同意)。(2)对于手术室外接受侵入性手术的危重患儿如INR≤1.5,血浆输注可能无益(91%同意)。(3)对于手术室外接受侵入性手术的危重患儿,当INR在1.6~2.4,不确定输注血浆是否有益。血浆输注风险需综合评估包括评估临床情况、出血症状、其他凝血异常,手术过程及出血的风险(85%同意)。(4)对于手术室外接受侵入性手术的危重患儿,当INR大于2.5,可以考虑输注血浆,但应权衡输血的风险和临床情况(91%同意)。(5)对于手术室外接受侵入性手术的危重患儿,当血小板计数大于50×109/L时,预防性输注血小板可能无益处(83%同意)。(6)对于手术室外接受侵入性手术的危重患儿,血小板计数在(20~50)×109/L,是否预防性输注血小板的益处尚不明确。输注血小板风险应根据临床情况、出血症状的存在、任何其他凝血异常、手术过程、与手术相关的风险以及出血风险进行权衡(86%同意)。(7)对于手术室外接受侵入性手术的危重患儿,血小板计数≤20×109/L时可考虑输注血小板(87%同意)。(8)预防性血小板输注在小手术(如外周静脉插管插入、中央静脉导管拔除、骨髓抽吸和骨髓活检)之前可能无益(85%同意)。(9)危重患儿择期行腰椎穿刺操作时,血小板计数在(20~50)×109/L 时,是否需预防血小板输注益处尚不明确。输注血小板风险应根据临床情况、其他凝血异常、手术过程、与手术相关的风险以及出血风险进行权衡(90%同意)。(10)择期行腰椎穿刺的危重患儿,当血小板计数≤20×109/L时可考虑输注血小板(84%同意)[1,6]。

10 脓毒症和(或)DIC危重患儿输血血浆或血小板输注指征

专家共识声明:(1)对于患儿脓毒症和(或)DIC的危重症患儿,尚无足够的证据就输注血浆或血小板的具体适应证或输血策略作出推荐(95%同意)。(2)对于患有脓毒症和(或)DIC的危重症患儿如无合并中重度出血,预防性血浆输注可能无益(83%同意)。(3)对于患有脓毒症和(或)DIC合并中度出血的危重患儿,如INR≤1.5输注血浆可能无益(96%同意)。(4)对于患有脓毒症和(或)DIC的危重症患儿如无合并中重度出血,血小板计数<10×109/L 时可考虑输注血小板(87%同意)。(5)对于患有脓毒症和(或)DIC合并中度出血的危重患儿,当血小板计数<50×109/L 时可考虑输注血小板(87%同意)[1, 5]。

11 危重症患儿输注的血浆和血小板成分的选择和处理

11.1    临床推荐    (1)危重新生儿和其他年龄患儿,建议使用去白细胞的细胞血液成分[强烈推荐、低质量儿科证据(1C),96%同意]。(2)对于RhD阴性的危重新生儿、婴儿或需要输注血小板的患儿,如果RhD阴性血小板不易获得,则应使用RhD阳性血小板[强烈推荐、低质量儿科证据(1C),95%同意)][1-2]。
11.2    专家共识声明    (1)在考虑血浆输注的病原体减少和产品选择时,产品的选择可能需要平衡输血传播感染的风险、止血效果和临床结果及可行性(92%同意)。(2)在考虑减少血小板输注病原菌和选择输注产品时,可能需要在输注传播感染风险、止血效果、临床结果和可行性之间进行权衡(87%同意)。(3)当危重患儿输注血小板后血小板计数持续下降时,应进行临床和实验室血小板不耐性评估,以阐明原因(96%同意)[1- 2]。

12 结语

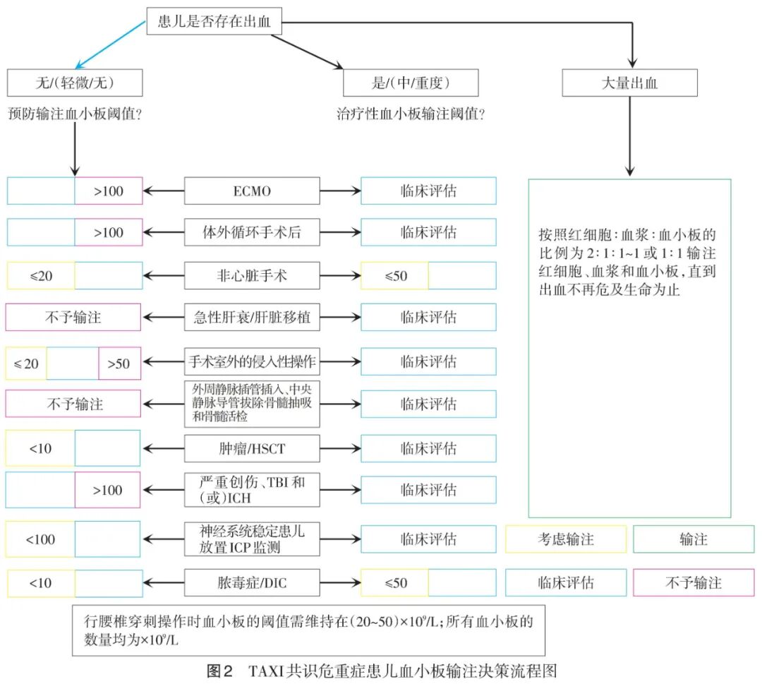
以上是TAXI对危重患儿血浆与血小板输注临床推荐意见的主要内容,并建立了临床决策树,用于指导儿科危重症患者血浆和血小板输注,见图1和图2。同时使用《危重症患儿出血评估量表》(BASIC)对危重症患儿出血的定义来区分轻度、中度和重度出血,见表1。在危重患儿血小板或血浆输注方面,没有足够的证据支持将特定的实验室数值作为预防性或治疗性输血阈值。目前临床上常评估的凝血参数 INR/PT、APTT和血小板计数,无论是单独使用还是联合使用,都不足以指导危重患儿输注血浆和血小板。故推荐意见认为应更加重视危重患儿整体临床出凝血状态的评估(如出血体征和生理标志物),以及其他实验室结果(如纤维蛋白原),这是决定整体止血能力的关键因素。其目标是在保证治疗效果的同时,尽量减少血浆与血小板输注,节约用血,并减少输血相关性严重危害。由于目前尚缺乏危重患儿血浆及血小板输注的循证医学证据,所以大部分推荐意见以专家共识的方法形成,这些推荐意见尚需大量的高质量研究验证,随着研究的深入和证据的增加,共识的内容将进行相应的修改。共识中关于儿童危重症血浆与血小板输注研究的推荐意见是今后临床研究的重点,提供更多的证据来指导危重患儿血制品输注的临床实践。

利益冲突:所有作者均声明不存在利益冲突。
血小板660有什么危害指南解读 │《儿科重症监护输血和贫血专家倡议-控制/防止出血:危重儿童血浆和血小板输注实践的建议和专家共识》解读_https://www.jmylbn.com_新闻资讯_第2张
血小板660有什么危害指南解读 │《儿科重症监护输血和贫血专家倡议-控制/防止出血:危重儿童血浆和血小板输注实践的建议和专家共识》解读_https://www.jmylbn.com_新闻资讯_第3张
血小板660有什么危害指南解读 │《儿科重症监护输血和贫血专家倡议-控制/防止出血:危重儿童血浆和血小板输注实践的建议和专家共识》解读_https://www.jmylbn.com_新闻资讯_第4张

参考文献 (略)


(2022-06-16收稿)