自粘伤口敷料有什么用快来GET!盘点伤口愈合不一样的表征手段,你用过几种?

新闻资讯2026-04-24 07:45:25


伤口愈合敷料是一个不断发展和创新的领域,其背后的研究方法也在不断演进。传统的研究方法,如细胞实验、抗菌实验和全皮层伤口愈合实验,无疑已经为我们提供了坚实的基础和深刻的见解。这些表征手段均已经过时间的检验在众多研究中得到应用,证明了其可靠性和有效性。


然而,面对日益复杂的临床需求和多样化的伤口类型,单一或传统的研究方法可能无法满足所有的研究需求和目标。在这一背景下,探索和引入新的表征手段成为了必要。新的表征手段不是要替代传统方法,而是为了提供更多元的视角,揭示伤口敷料的不同层面和特性,增强研究的深度和广度。


为此,本期EFL盘点和探讨了5种有价值且值得借鉴的表征手段,主要从材料学角度(看点1-3)和细胞(看点4)、基因层次(看点5)来对相关表征进行进一步的优化,这些方法可能并不被广泛使用,但却具有独特的优点和价值。通过了解和应用这些新的表征手段,研究者们可以从不同的角度审视伤口敷料,发现其未被充分挖掘的潜力和价值,从而为伤口敷料的创新和优化提供新的思路和方向。


• 看点1 粘附性:合理选用对照组(组织),全方位多角度评估粘附性

• 看点2 循环力学性能测试:实验数据结合实际应用图片直观表达材料性能

• 看点3 继发性损伤评估:评估材料对伤口的二次伤害

• 看点4 上皮细胞层、成纤维细胞评分和炎症细胞评估:从细胞水平评估

• 看点5 转录组学分析测试:从基因层次评估


1. 粘附性

粘附性测试对于评估伤口敷料在临床应用中的实用性至关重要,它能够衡量敷料贴合皮肤的能力,以确保敷料在穿戴期间保持稳定。如果伤口敷料本身具有足够安全且有效的粘附性,那么它就可以避免使用传统创可贴中常见的额外粘合剂。自粘性的敷料不仅使用更方便,还可以减少皮肤过敏反应的风险,这对于敏感皮肤或需要频繁更换敷料的患者来说尤其重要。


虽然很多文献对粘附性作了一些基础的测试,但对于全面评估材料粘附性仍缺乏一些多角度的方法,此部分我们列举了两篇文献供大家参考:


案例1——Nature Biomedical Engineering(IF 28.1):一种用于糖尿病伤口愈合的应变程序贴片

该文由MIT赵选贺团队2022年发表在Nature子刊,报告了一种应变编程贴片的发展和临床前治疗性能,这种贴片可以快速而牢固地粘附在糖尿病伤口上,并促进伤口愈合和再上皮化。为了评价应变程序贴片对湿伤组织的粘附性能,本文以湿猪皮为模型组织,对组织粘接剂进行了三种标准力学试验,并与市售的组织粘接剂和伤口敷料作为对照,分别测量界面韧性(180°剥离试验)、剪切强度和伤口收缩强度。该应变编程贴片可以在接触和轻压(1 kPa)应用不到5秒的情况下迅速建立牢固的粘附,通过对其粘附性的测试表明了该应变编程贴片具有显著的强粘附力,便于达到其物理收缩伤口的目的。


自粘伤口敷料有什么用快来GET!盘点伤口愈合不一样的表征手段,你用过几种?_https://www.jmylbn.com_新闻资讯_第1张


案例2——Nature communications(IF 16.6):用于伤口修复的天然生物粘合剂

该研究由吴明一团队在2023年发表在Nature communications上,报道了一种利用蜗牛粘液凝胶开发的天然生物粘合剂(SMG),由带正电的蛋白质和聚阴离子糖胺聚糖网络组成,可以通过多种相互作用粘附到湿组织上。为了评估了其粘附湿组织的能力,使用新鲜的SMG(~200 mg)与湿的新鲜器官接触时立即粘附并且可以承受它们的重量。根据美国材料试验协会(ASTM)标准,通过测试两种湿纸巾之间的剪切强度、拉伸强度和界面韧性来评估SMG的生物粘附性能,选择纤维蛋白胶作为主要对照。


自粘伤口敷料有什么用快来GET!盘点伤口愈合不一样的表征手段,你用过几种?_https://www.jmylbn.com_新闻资讯_第2张


2. 循环力学性能测试

循环力学性能测试是评估伤口敷料在反复应力下性能的关键抗疲劳测试。通过模拟日常活动中敷料可能遭受的拉伸、弯曲和压缩等力学应力,这种测试对于保证敷料的实用性和耐用性至关重要。特别是在某些特定应用场景下,如大活动关节(例如膝盖、肘部)附近的伤口敷料,需要适应频繁且多变的动作。因此,敷料不仅需要具有良好的粘附性,还必须具备足够的弹性和抗拉伸能力,以防在频繁的动作中破裂或脱落。循环力学性能测试能够帮助研究人员优化敷料的材料和设计,使其既能贴合皮肤,又能承受连续的机械应力,从而保持稳定和舒适。下面我们将举例介绍在这方面做出详细研究的工作。


案例1——Nature Materials(IF 41.2):快速固化的强韧物理水凝胶

该文由林秋宁团队在2023年发表在Nature Materials上,报道了一种快速水凝胶制备策略,该策略同时实现了光交联和仿生软硬材料界面微结构的建立。这些仿生界面结合纳米复合水凝胶可在几秒钟内制备出来,具有清晰分离的相,但具有牢固的结合界面。由于有效的相间负载转移,仿生界面粘合纳米复合材料凝胶实现了超高韧性(138 MJm -3)和卓越的拉伸强度(15.31 MPa),同时保持了与常用弹性体(非水合弹性体)相媲美或超过的结构稳定性。为了评估水凝胶的抗疲劳能力,对其在大负载(3 MPa)下数千次循环中保持机械稳定性,并且在恒湿柜中进行 100000次加载-卸载测试(1 MPa)循环时表现出出色的抗疲劳性(下图a)。相比之下,即使使用小一个数量级的负载,共价DN水凝胶也无法保持其结构完整性或多个循环的机械稳定性。通过对其循环力学性能的测试表明了该水凝胶具备较强的韧性。


自粘伤口敷料有什么用快来GET!盘点伤口愈合不一样的表征手段,你用过几种?_https://www.jmylbn.com_新闻资讯_第3张


案例2——Biomaterials(IF 14):具有快速自愈性、延伸性和压缩性,可作为关节皮肤创面愈合的注射型抗菌胶粘剂水凝胶敷料

该文由郭保林团队在2018年发表在Biomaterials上,报道了一种具有自愈功能的可注射胶束/水凝胶复合材料用于关节皮肤损伤的创面敷料。以季铵盐壳聚糖(QCS)和端苯甲醛Pluronic®F127 (PF127-CHO)为原料,制备了具有粘附性、抗菌性、pH依赖性、可生物降解的多功能水凝胶。为了验证其循环力学性能,通过50次连续加载-卸载循环来评价水凝胶的机械稳定性,水凝胶的拉伸应力只下降了约20%,证明了水凝胶的抗疲劳性能(图d)。在较低应变(60%)下(图h),水凝胶既没有发生严重的塑性变形,也没有发生强度下降,表明其具有良好的鲁棒性和回弹性。此外,水凝胶在压缩和松弛过程中具有良好的可逆性(图i)。最后,将其应用于肘部时,实验者可以自由弯曲肘部(相交角度为0°~ 180°),没有任何阻力,验证了该水凝胶作为关节皮肤创面敷料的实际用途。


自粘伤口敷料有什么用快来GET!盘点伤口愈合不一样的表征手段,你用过几种?_https://www.jmylbn.com_新闻资讯_第4张


3. 继发性损伤评估

由于成本效益高和出色的止血性能,纱布在伤口敷料中仍被广泛使用。然而,纱布在换药时可能带来的问题不容忽视。特别是在更换纱布的过程中,由于新生组织往往与纱布紧密粘连,纱布的移除有时会对正在愈合的伤口造成二次伤害。这种继发性损伤不仅会延长伤口的愈合时间,还可能增加感染的风险,对患者造成额外的痛苦。因此,评估和最小化换药时的继发性损伤是优化伤口治疗方案的关键部分。


案例1——Science China Materials(IF 8.1):用于伤口愈合的保水可分离粘合水凝胶敷料,不会造成二次损伤

该文由中国科学院苏州纳米技术与纳米仿生研究所的张雅洁、王金娥和来自中国科学技术大学的裴仁军团队合作2023年发表在Science China Materials,报告了一种基于双键化丝素蛋白、单宁酸和聚氨酯二丙烯酸酯的具有保水性能和可撕断性能的粘附水凝胶敷料。本文对换药时的继发性损伤进行了如下评估:下图b显示本文报道的水凝胶组的继发性出血与其他敷料更换时相比都是最低的。此外,相关炎症因子(TNF-α和IL-1β)在新损伤后约12小时显著增加。采用实时定量聚合酶链反应(RT-qPCR)检测首次换药后12 h TNF-α和IL-1β的相对基因表达。结果显示本文报道的水凝胶组中两种炎症因子的相对基因表达最低。通过对换药时的继发性出血和炎症因子进行评估,证明了本文报道的水凝胶基本不会引发继发性损伤,有利于伤口愈合进程。


自粘伤口敷料有什么用快来GET!盘点伤口愈合不一样的表征手段,你用过几种?_https://www.jmylbn.com_新闻资讯_第5张


4. 上皮细胞层、成纤维细胞评分和炎症细胞评估

在伤口愈合的研究中,对上皮细胞层、成纤维细胞和炎症细胞的评估不仅揭示了敷料对伤口愈合过程中关键细胞类型的影响,还提供了敷料促进或抑制愈合的直接证据。上皮细胞层的完整性反映了伤口闭合的进展,成纤维细胞的活性则与组织重建和愈合质量直接相关。同时,炎症细胞的评估则有助于理解敷料如何影响伤口愈合的早期阶段,包括炎症反应的调节。因此,这些评分不仅是评价敷料效果的重要指标,也是优化敷料设计和提高其疗效的关键参考。


案例1——Chemical Engineering Journal(IF 15.1):基于脱细胞肌腱和GelMA的生物活性伤口敷料

该文由来自华中科技大学同济医学院附属协和医院的陈江海、比利时布鲁塞尔自由大学的Amin Shavandi以及来自武汉理工大学的樊李红团队在2023年合作发表在Chemical Engineering Journal上,报道了一种由脱细胞细胞外基质(ECM)、GelMA和载有聚多巴胺的积雪草苷(AC@PDA)纳米颗粒制备的生物活性复合水凝胶,可用作可促进愈合的伤口敷料。在第5天、第10天和第15天,使用组织病理学评估对上皮细胞层、成纤维细胞评分和炎症细胞进行了评估,基于ECM的水凝胶(ECM-G、PDA/ECM-G和AC@PDA/ECM-G)处理组的评分高于空白组和GelMA处理组。显然,与基于ECM的水凝胶处理组相比,在空白组和GelMA水凝胶处理组中观察到更多的炎症细胞。从第5天到第15天,每组的炎症细胞评分均有所降低,并且基于ECM的水凝胶治疗组的评分低于其他组。此外,在第10天明显观察到毛细血管,并且从第10天到第15天新形成的毛细血管数量大大增加。这项研究不仅证实了该复合水凝胶敷料在促进伤口愈合方面的潜力,也突显了其在减轻炎症反应方面的优势。


自粘伤口敷料有什么用快来GET!盘点伤口愈合不一样的表征手段,你用过几种?_https://www.jmylbn.com_新闻资讯_第6张


5. 转录组学分析测试

转录组学分析测试是一种强大的工具,用于深入了解伤口敷料如何在分子层面影响细胞的反应。这种分析通过评估敷料对基因表达的影响,揭示了其促进或抑制伤口愈合过程的分子机制。该测试特别适用于大规模筛查,能够对大量的基因活动进行快速评估,从而为实验设计和敷料开发提供宝贵的指导。通过转录组学分析,研究人员可以识别哪些基因在敷料作用下被上调或下调,这有助于揭示敷料对伤口愈合关键途径的潜在影响。此外,这种方法在文章中的应用可以大幅提升研究的学术深度和创新程度,对于发表在高影响因子期刊上的论文尤其有利。


Tips:

转录组学分析也有其局限性,其中最显著的是成本问题,高昂的测试费用可能会限制一些研究团队的使用,特别是对于那些预算有限的实验室;虽然这种分析能提供丰富的数据,但解读这些数据需要高度专业的知识,且有时候结果的生物学意义并不总是直接明了,可能为一些研究团队带来额外的挑战。


尽管如此,转录组学分析提供了一个独特的视角,可以帮助研究人员更全面地理解伤口敷料如何影响细胞层面的生物学过程,这对于设计出更高效的敷料产品是非常宝贵的。下面我们将举例介绍在这方面做出详细研究的工作。


案例1——Nature communications(IF 16.6):用于伤口修复的天然生物粘合剂

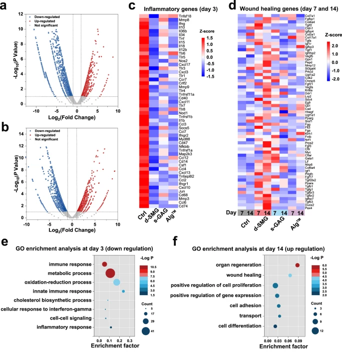
例如前文中提到的吴明一团队在2023年发表在Nature communications上的工作中,为了系统地评估SMG治疗后持续性慢性炎症的逆转,在第 3、7 和 14 天对伤口组织的转录组进行了分析,其中涵盖了炎症和增殖阶段。用SMG处理后,使用edegR分析分别在第3、7和14天鉴定出855、236和728个差异表达基因(DEG)(错误发现率<0.05)(下图a,b)。具体而言,用SMG治疗后第3天,炎症相关基因的表达均下调(下图c)。此外,在第7天和第14天接受SMG处理后,与伤口愈合和血管生成相关的基因的表达上调(下图d)。基因本体(GO)分析显示第3天有648个与免疫反应、代谢过程和氧化还原过程相关的基因下调(下图e)。对240个上调基因的GO分析表明,SMG处理在第14天增强了器官再生、伤口愈合和细胞增殖(下图f)。


自粘伤口敷料有什么用快来GET!盘点伤口愈合不一样的表征手段,你用过几种?_https://www.jmylbn.com_新闻资讯_第7张


案例2——Nature Biomedical Engineering(IF 28.1):一种用于糖尿病伤口愈合的应变程序贴片

再例如前文中提到的赵选贺团队在2022年发表在Nature Biomedical Engineering上的工作中,为了更好地理解观察到的伤口愈合加速的机制,对第10天的伤口组织进行了大量RNA测序。在编程贴片与未经贴片处理的伤口上,log(fold change) <1或>1且错误发现率(false discovery rate, FDR) <0.05的差异基因表达分析发现,3581个基因显著修饰(1681个上调)(下图b),在编程贴片与未经编程的贴片处理的伤口对比下,62个基因(14个上调)(下图c)。此外,对顶级差异表达基因的过度表达分析强调了与肌肉收缩相关的多个过程的富集,侧面验证了该贴片对于伤口收缩的可行性(下图d-g)。


自粘伤口敷料有什么用快来GET!盘点伤口愈合不一样的表征手段,你用过几种?_https://www.jmylbn.com_新闻资讯_第8张


在本文中,我们探讨了伤口愈合领域中几种不同的表征手段,包括粘附性测试、循环力学性能测试、换药时的继发性损伤评估、上皮细胞层、成纤维细胞评分和炎症细胞评估以及转录组学分析测试。通过具体的研究实例,我们看到这些方法不仅为传统的伤口敷料研究提供了新的视角和深度,还拓宽了敷料开发的范围和可能性。我们期待看到这些研究方法能够促进至少一些创新敷料产品的开发,能够满足日益增长的医疗需求,改善伤口患者的康复质量和生活质量。


注:以上内容仅供大家参考,如有表述不对或需要补充的内容欢迎大家留言补充