AAV在肝脏组织中的应用
简介
肝脏是最先被用于基因治疗的器官之一,随着分子生物学的发展,国内外越来越多的科研单位和企业开始探索各种新技术对肝脏疾病进行基因水平上的治疗,力图走出对症治疗的常规思路,从根本上阻断肝脏疾病的发生发展。然而,随着研究的不断深入,人们发现肝细胞是最难转化的细胞之一。幸运的是,病毒载体的出现,使这一难题的解决成为可能。其中重组腺相关病毒(rAAV)以其安全性好、免疫原性低、宿主范围广、携带外源基因长期稳定表达等优点而备受关注,被认为是目前最好的基因转移与治疗载体。
一、 AAV在肝脏中的基础应用研究现状
慢病毒、腺病毒和腺相关病毒等病毒工具均能靶向肝脏,其中慢病毒特异性最差,由于它会随机整合到宿主基因组中诱发插入突变而引起其他疾病的风险性高,因此使用相对较少。腺病毒(Ad5亚型等)具有明显嗜肝的特性,常常被用于肝脏基因的递送表达,但是由于腺病毒毒性较大,会产生较强的免疫反应,引起明显的肝损伤,并对肝脏代谢等产生不可忽略的影响,因而腺病毒的使用也越来越受到局限。腺相关病毒由于安全性高、长期稳定表达携带的基因等优势,越来越受到广泛的关注。其中,
AAV8能够高效靶向肝脏表达。虽然也有其他血清型如AAV5、AAV9等在肝脏中的报道,但综合各方面数据分析,AAV8更适合在肝脏中长期表达(表1)。总而言之,AAV8是从小鼠到临床试验都被广泛采用的血清型。AAV感染表达的时间比较持久,可以持续6个月甚至1年以上的时间。但是如果细胞增殖较快,其表达也会随着细胞分裂而不断丢失。
表1.静脉注射AAV 120天后体内各组织的分布情况 (Molecular Therapy. October,2009)

肝脏特异性启动子一般可以使用Alb启动子,但是这个启动子与增强子(Enhancer)一起使用时片段较大,不适合AAV载体的构建,但可应用于转基因小鼠的制备。广谱型启动子(如CMV、CAG、CBA、EF1α等)和组织特异性启动子(如TBG)等均能在肝脏中高效表达,目前用的比较多的是肝脏特异性启动子—TBG。
二、 AAV在肝脏中的应用研究实例
1、AAV应用于动物肝脏疾病模型构建
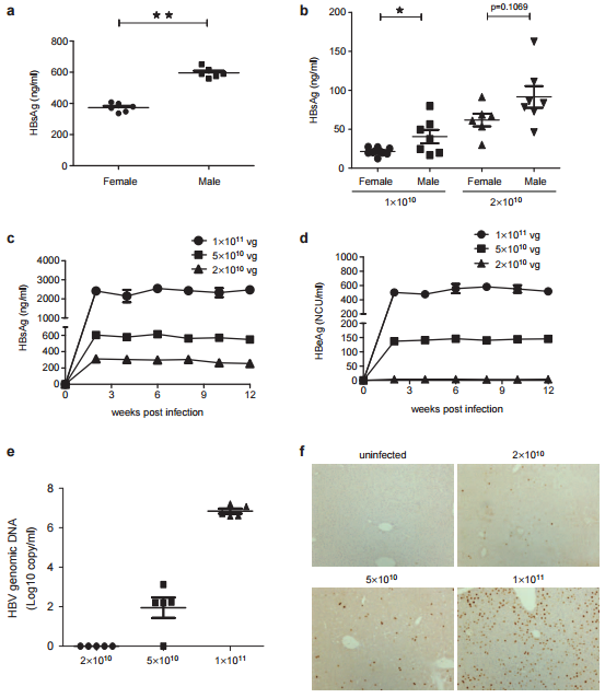
目前,乙型病毒性肝炎小鼠模型是AAV应用于动物肝脏疾病模型构建最成功的案例之一。乙型病毒性肝炎是由乙肝病毒 (Hepatitis
Bvirus,HBV) 引起的、以肝脏炎性病变为主并可引起多器官功能障碍的传染病。利用8 型腺相关病毒携带1.3
拷贝HBV基因组(rAAV8-1.3HBV)建立了一种持续感染的HBV小鼠模型,此AAV介导的成模方法不仅成模效率高,HBV
感染能够维持较长时间,而且具有可在肝细胞中形成类似HBV cccDNA
结构的特点,为HBV的感染或致病机制与抗病毒药物或疫苗的筛选等研究提供了新的动物模型。

图1. AAV-HBV1.3感染的小鼠体内几乎不引起免疫反应
2、AAV应用于肝脏疾病致病机制的研究
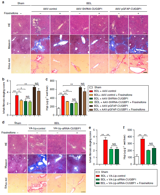
肝纤维化是慢性肝病发展到肝硬化必经之阶段,是慢性病毒性肝炎及肥胖相关的脂肪肝病导致死亡的主要原因。迄今为止,对于肝纤维化仍缺少理想的治疗方法和治疗药物,究其原因,人们对于肝纤维化发生发展机理的认识不足,治疗肝纤维化缺少合适的切入点。针对这一难题,研究人员针对肝纤维化的关键细胞——肝星状细胞(HSC),发现了调控其活化和稳态的关键节点之一——CUGBP1-IFN-γ
mRNA相互作用。通过用AAV过表达或者干扰CUGBP1的表达来证明其与肝纤维化的关系,在肝脏细胞中用AAV-shRNA-CUGBP1敲低CUGBP1的表达,而在HSCs中则用vitamin
A偶联的脂质体载体转入siRNA-CUGBP1来敲低CUGBP1的表达,
使用AAV-pGFAP-CUGBP1在HSCs中过表达CUGBP1。结果显示AAV-shRNA-CUGBP1和VA-Lip-siRNA-CUGBP1可以缓解肝纤维化,而AAV-pGFAP-CUGBP1则加剧了肝纤维化(图2)。另外,在HSCs中过表达CUGBP1几乎完全消除了fraxinellone对于肝纤维化的改善作用(图2
a-c)。而通过VA-Lip-siRNA-CUGBP1敲低CUGBP1可以改善小鼠的肝纤维化而且fraxinellone无法继续提升这种改善(图2
d-f).

图2. HSCs中CUGBP1促进BDL小鼠肝纤维化。(Nat Commun. November 2016)

图3. CUGBP1调节BDL小鼠肝星形细胞中α-SMA和IFN-γ的表达
3、AAV应用于肝脏疾病的基因治疗
目前,大多数rAAV在肝病研究中的应用是利用病毒的高感染性将目的基因带入细胞进行表达。研究表明,rAAV载体可通过肝内注射或静脉注射的方法进入实验动物体内,可实现对肝细胞的稳定转染及外源基因在血液循环和靶组织中治疗水平的表达。系统性给药之后,rAAV显示出显著的肝脏趋向性。研究表明,从大鼠门静脉和尾静脉给予rAAV都可以观察到肝脏中较高水平的目的基因表达,而且大多数文章报道这种表达可以持续至少6个月,没有发现炎症等不良反应,从门静脉注射比尾静脉的表达水平高50%左右。
血友病(Hemophilia)是一种由于血液中某些凝血因子的缺乏而导致患者产生严重凝血障碍的遗传性出血性疾病。世界血友病联盟报告称,血友病在男性人群中的覆盖率达1/10000~2/10000,其中A型79.80%,B型14.10%,丙型和血管性甲血友病占6.10%,目前大多数基因治疗的研究集中于前两者。2007年,Nathwani
等指出,携带目的基因FIX的rAAV5或rAAV8通过静脉注射非人灵长类动物模型后,可经门静脉循环后进入肝脏发挥作用,对先天性血友病B的治疗有一定的效果。其中也发现scAAV在肝脏中的转移效率比常规的AAV高至少20倍。肿瘤的发生、发展和转移过程都依赖于肿瘤新生血管的形成,抑制肿瘤血管生成的方法已成为主要研究方向之一。AAV载体携带肿瘤坏死因子相关凋亡诱导配体(TRAIL)、干扰素(IFN)、内皮抑制素(ES)和血管抑制素(AG)等基因,在结肠癌和肝癌等模型动物实验中显示了很好的抑制肿瘤发生和肿瘤血管形成,提高了动物的抗肿瘤免疫功能及其生存率。2004年,Hong等指出AAV表达内皮抑素并结合拓扑异构酶抑制剂预处理是抗癌基因疗法的有效方式,可以让肝脏肿瘤模型小鼠存活更长的时间;2007年,Liang
等报道了rAAV介导的次级淋巴组织趋化因子在实验模型体内的局部表达可刺激瘤床,产生强抗肿瘤免疫作用;rAAV介导的RNA干扰也是一种很好的肿瘤治疗方法,有研究者将miRNA26a/rAAV
通过尾静脉注射入肝癌模型鼠体内,发现肿瘤细胞增殖受到抑制,并发生特异性凋亡。乙型肝炎病毒(HBV)的免疫清除主要依赖于特异性的CD8+
HBV和适当的CD4+辅助性T淋巴细胞。通过体外特异性地抗原刺激DC,活化CTL可以达到杀伤HBV感染的宿主细胞的作用。Shimizu等用DNA疫苗免疫HBV转基因小鼠时,仅产生抗HBs而不产生对HBV特异的CTL反应。当输入体外活化的DC时,不仅产生抗HBs,而且也产生针对HBV表面抗原特异的CTL反应,提示活化的DC比DNA疫苗更有效地介导细胞免疫应答,从而达到清除HBV的作用。与其他血清型AAV载体相比,AAV8载体转导肝脏的效率提高了10~100倍,并使得外源基因在肝内高丰度表达。在病毒载体中添加特异靶向肝细胞相关基因以及可使外源基因特异或高效表达的调控序列元件等,为rAAV特异性靶向肝组织的研究拓展方向。
4、AAV介导CRISPR/Cas9在肝脏中的应用
CRISPR/Cas9系统展现出了高效的基因编辑功能,不仅能够在同源模板存在下介导同源重组,可以被广泛用于制备Knock-in小鼠,而且能够修复突变的基因位点,用于基因治疗。文献报道,一个命名为Fah5981SB的突变小鼠品系,其HT1基因在8号外显子处的最后一个碱基发生突变G—>A,导致RNA剪接时跨越了8号外显子,从而使编码的蛋白FAH截短不稳定,不能有效代谢酪氨酸,在肝脏中积累了有毒的代谢物,造成严重的肝损伤。研究人员利用流体力学进样的方法将CRISPR/Cas9元件和修复模板DNA递送到突变的小鼠肝脏,
如图3,获得了0.25%肝细胞的精准修复。由于肝细胞能够增殖,这部分修复的细胞可以不断增殖而使得数目逐渐扩大,最终明显改善了肝损伤疾病。

图4. CRISPR修复肝脏缺陷的基因(Nature Biotechnology, March 2014)
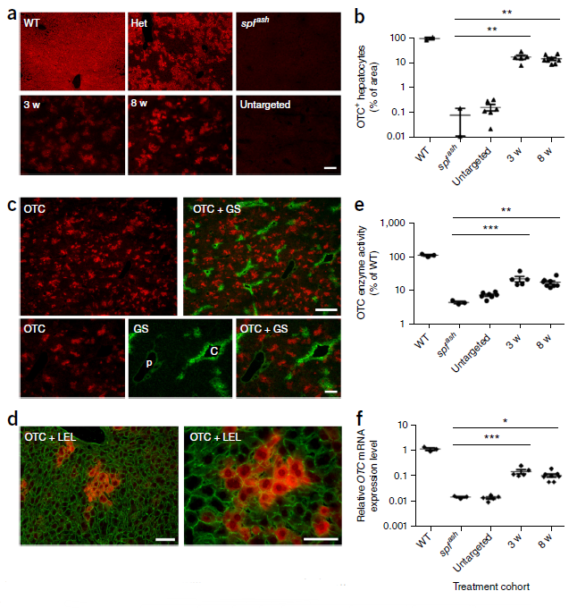
X染色体遗传的高血氨症是由OTC基因突变引起的。该基因第四外显子最后一个碱基发生G—>A的突变,导致RNA剪接不能正常进行,使得mRNA和蛋白表达水平只有正常的5%。这种突变小鼠只能在基础饲料喂养下存活,在高蛋白饲料喂养下会产生高血氨症并致死。研究人员通过尾静脉注射将装载了SaCas9和sgRNA及修复突变位点模板的AAV8载体递送到基因缺陷小鼠中进行实验,如图5。

图5. AAV8-CRISPR系统修复小鼠OTC基因突变 (Nature Biotechnology, March 2016)
随后,研究人员检测发现,通过AAV8递送CRISPR/Cas9元件能够获取大约10%精准修复的肝细胞,大大高于此前通过其他递送方式治疗的效果。由此可见,AAV8对于肝脏递送非常高效,并能够帮助研究人员获取高效可靠的实验结果,如图6。

图6. AAV8-CRISPR系统修复小鼠OTC基因突变并恢复OTC酶活性 (Nature Biotechnology, March 2016)
三、枢密科技提供的应用于肝脏的AAV血清型及优势
合适的血清型:AAV8, AAV9
特异性启动子: TBG
滴度:高滴度
AAV-TBG-CRE通过尾静脉注射入带有LOXP的小鼠体内,即可实现肝脏特异性表达并将目的基因敲除,从而快速获取肝脏特异性基因敲除小鼠。
AAV在肝脏中的应用信息由武汉枢密脑科学技术有限公司为您提供,如您想了解更多关于AAV在肝脏中的应用报价、项目、资质、周期、参考标准等信息,欢迎来电或留言咨询。