细胞分析检查什么我院检验科开展“外周血形态学分析”检查

新闻资讯2026-04-24 06:43:04

细胞分析检查什么我院检验科开展“外周血形态学分析”检查_https://www.jmylbn.com_新闻资讯_第1张


应我院发展要求,我院检验科于去年三月份特派遣一名检验科工作人员,从2020年3月至2021年3月,于“中国医学科学院血液病医院”进修“骨髓及外周血形态学工作”,为期一年。目前检验科正在筹备逐步大力开展骨髓及外周血形态学检查相关工作,以期满足临床对于血液系统相关疾病的诊疗基本需要。

 

(一)外周血细胞形态学检查主要有两方面临床意义:

 

①临床医师对疾病诊治的需求,通过血涂片检查可以诊断白血病、某些特殊感染性疾病、多发性骨髓瘤及各种贫血患者的鉴别等;

 

②血细胞分析仪检验结果异常的审核(主要为血细胞形态学方面),以及评价仪器白细胞分类的准确性等。

 

北京协和医院检验科张时民教授:“在当今以各种血细胞分析仪作为血常规主流检验设备的大环境下,在现有的技术条件下,如何能有效地补充血细胞分析仪在性能和能力上的不足,特别是异常细胞形态分析上的不足,有针对性地进行形态学检验和复检,是临床检验中的一个基本原则和做法,也是一个医院、科室和个人能力的重要体现。”

 

温州医学院附属第一医院检验科王霄霞教授:“血液常规检验(俗称血常规)是疾病诊断和治疗最常用的检验项目。检验内容主要包括血细胞数目和血细胞形态学检查两个方面。从某种意义讲,血细胞形态学检查更具价值。例如,白细胞检查,可以了解机体被感染的病因及感染程度、血液系统恶性疾病(白血病、淋巴瘤)的诊断和疗效评估,甚至某些遗传性疾病诊断;红细胞检查,对于贫血的鉴别诊断和病因分析、血液寄生虫(疟疾、巴贝斯虫病、附红细胞体病等)有确诊或一定的临床意义;血小板检查也有助于血栓病的诊断。”

 

(二)临床血涂片检查指征


1.长时间不明原因反复发热。 

2.贫血查因。 

3.白细胞明显增高或减低,临床不明原因。

4.三系细胞减少或一系两系细胞减少,临床不明原因。

5.血液分析仪提示异常,不出结果。

6.血液系统疾病诊断,疗效观察,预后判断。

7.怀疑血液寄生虫。

 

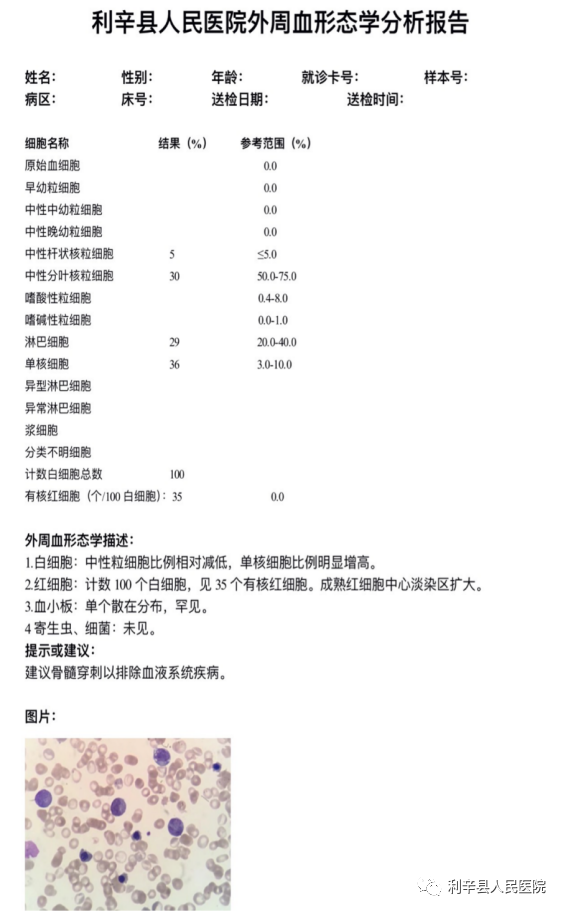
(三)报告单格式举例


细胞分析检查什么我院检验科开展“外周血形态学分析”检查_https://www.jmylbn.com_新闻资讯_第2张


(四)应用举例:


本人根据多位专家学者编撰的专业书籍(张时民《血象》、王霄霞《临床骨髓细胞检验形态学》及《外周血细胞形态学检查技术》、丛玉隆《检验医学高级教程》、张之南《血液病学》等)制作了一份《外周血细胞等有形成分的临床诊断价值汇总》,以供医生及相关检验工作人员下载及参考查阅。当诊断不明确时,可依据此表,结合病史、临床症状及其他各项检查,获得明确诊断。

以下是本院近期收集的真实案例。

 

 例一:此例患儿,医生高度怀疑“传染性单个核细胞增多症”,经外周血涂片发现“异型淋巴细胞”增多达15%,辅助证实了医生的诊断。


虽然“异淋”多见于“传染性单个核细胞增多症”,结合临床表现,明确诊断不难。但异型淋巴细胞的检出并不仅限于此病,也可见于以下疾病。


细胞分析检查什么我院检验科开展“外周血形态学分析”检查_https://www.jmylbn.com_新闻资讯_第3张

 

 例二:此例患者为确诊的急性髓系白血病,但可能由于该患者的个体差异(存在某些预后不良的基因),外周血仍可检出大量原始细胞。

外周血检出原始细胞多见于恶性血液病。

 

 例三:此例患者静脉血采集的血小板仅19✖10^9/L,涂片镜检发现血小板聚集,紫管复抽后仍然聚集,换蓝色血凝管抽血,仍有部分聚集,故判断该患者为“抗凝剂依赖的血小板聚集”。为保证仪器对该患者血小板计数的准确性,今后可以对其采用末梢血,或者选用带有“网织红通道解聚功能”的血常规检测仪器(例如我科的迈瑞6800/6900)检测。


血小板聚集多见于“抽血不畅”,以及上述的“抗凝剂依赖的血小板聚集”。通过涂片检查可以发现聚集,从而避免血小板计数假性减低。

 

 例四近期检出一例门诊患者,白细胞、单核细胞、有核红细胞明显增多,该患者曾有外院诊断“骨髓增生异常综合征”病史,目前疾病似乎发生进展,具有了“慢性粒单核细胞白血病”的特点。但需确诊,还需要进一步检查,例如骨髓涂片检查及基因突变等检查。


细胞分析检查什么我院检验科开展“外周血形态学分析”检查_https://www.jmylbn.com_新闻资讯_第4张


就单核、有核红增多,可分别见于以下疾病,医生可以根据此表格快速检索排查。


细胞分析检查什么我院检验科开展“外周血形态学分析”检查_https://www.jmylbn.com_新闻资讯_第5张

 

 例五:此例患儿曾诊断为“遗传球形红细胞增多症”,此次发生肺部感染,外周血轻度黄疸,临床怀疑“遗传球”复发,但此次外周血球形红细胞增多不明显。


细胞分析检查什么我院检验科开展“外周血形态学分析”检查_https://www.jmylbn.com_新闻资讯_第6张

 

 例六:此例患者为长期酗酒导致的营养缺乏性贫血,根据仪器测得MCV增大,镜下可见较多大红细胞,推测巨幼细胞性贫血的可能。可进一步检查维生素B12及叶酸以明确。

 

 

细胞分析检查什么我院检验科开展“外周血形态学分析”检查_https://www.jmylbn.com_新闻资讯_第7张

 

 

 例七:此例患者MCV、MCHC均减低,为小细胞低色素红细胞性贫血,此种情况多见于缺铁性贫血。更多可能的疾病诊断见下。

 

细胞分析检查什么我院检验科开展“外周血形态学分析”检查_https://www.jmylbn.com_新闻资讯_第8张

 

 

 例八:此例患者为溃疡性结肠炎,血常规检查时,发现采血管管壁有红细胞凝集,且机器检测MCHC异常增高,达正常参考值上限的2倍,红细胞、白细胞计数均假性减低。经血涂片证实存在凝集现象。检验科电话通知患者复查末梢血,MCHC基本恢复正常。


红细胞冷凝集可见于以下情况。


细胞分析检查什么我院检验科开展“外周血形态学分析”检查_https://www.jmylbn.com_新闻资讯_第9张

 


 例九:此例患者为车祸导致严重创伤,住院后血小板数值由150逐日下降至45、15(✖10^9/L),D二聚体亦有升高。涂片发现红细胞碎片增多,约1%。检验科备注建议排查血栓性微血管病,如弥散性血管内凝血(DIC)等疾病。


红细胞碎片可见于以下疾病,结合患者其他表现可诊断。尤其是对于血栓性疾病,及时诊断和治疗可以挽救患者生命。


细胞分析检查什么我院检验科开展“外周血形态学分析”检查_https://www.jmylbn.com_新闻资讯_第10张

 

 例十:本院近期一位老年患者因脑梗死住院,外周血检出较多泪滴红、幼稚粒细胞、有核红细胞。因泪滴红细胞可见于以下疾病,检验科工作人员立即电话给予临床医生相关提示,引起了医生的高度重视与肯定,后经进一步排查,发现该患者为前列腺癌,并可能发生了骨髓转移。


细胞分析检查什么我院检验科开展“外周血形态学分析”检查_https://www.jmylbn.com_新闻资讯_第11张

 

利辛县人民医院检验科位于行政楼2层,检验科团队热诚为您提供及时准确的检验服务。




细胞分析检查什么我院检验科开展“外周血形态学分析”检查_https://www.jmylbn.com_新闻资讯_第12张


文图/窦睿  审核/韩佳佳 编辑/刘嘉


细胞分析检查什么我院检验科开展“外周血形态学分析”检查_https://www.jmylbn.com_新闻资讯_第13张