疫情凸显的产业痛点、加速的产业趋势、影响的消费习惯
此次新冠防疫战,凸显了战略物资储备、生化安防体系、医疗检测承载力等三个产业痛点。与此同时,受疫情的影响,云计算、社区信息化、生鲜电商、餐饮供应链、仓储信息化、装配式建筑等产业的趋势或加速。在防疫战期间,居民可能逐步形成:口罩文化、分餐制与生鲜O2O、短视频与游戏等消费习惯,从而促进相关产业的发展。借鉴2003年SARS疫情带来的启示,我们认为生鲜电商未来有望复制2003年的“电商+物流”的逻辑,或替代部分传统菜场,同时或拉动冷链物流产业。
新冠防疫战凸显的三个产业痛点
三个产业痛点包括:1)口罩等战略物资的短缺,在产能上低端产线储备不足,高端产线自主可控程度低;2)国家生化安全防卫体系建设方面,我国在疫情上报和披露机制上存在不足,而医疗体系全球排名第一且人口密集度高的日本的三级行政体系+法律强制披露可能是很好的借鉴;3)医疗检测承载力不足,核酸检测有着流程复杂、准确率不高等缺点,因此需要发展多样化检测体系,其中:未来有可能加快以CT为代表的医疗器械自主可控,同时或大力发展大分子诊断技术。
新冠防疫战加速的六个产业趋势
六个产业趋势包括:1)复工难问题或加速办公云化和生产自动化,ToB企业或迎来发展机遇;2)社区在排查时存在难题,加速社区信息化和城市智慧化或是高密度城市的必然趋势;3)长时间居家隔离,疫情加速生鲜产业电商化和集中化,到家业务持续放量:4)疫情加速餐饮供应链格局的成熟化和集约化,食材领域重要性提升;5)“最后一公里”问题突出,或加速仓储信息化和物流配送无接触化;6)装配式建筑大显身手,或加速建筑装配化和基建出海影响力。
新冠防疫战影响的四大消费习惯
四大消费习惯包括:1)借鉴人口高密度国日本的经验,口罩习惯以及文化的养成,口罩市场规模或增长;2)分餐制的培养和生鲜O2O客群的扩展,或使网购生鲜的渗透率提升;3)分级诊疗+远程医疗的接受度提升,未来医疗资源分配是大趋势;4)全民宅家下宅经济用户的扩张,短视频&游戏产业为大赢家。
SARS疫情对产业趋势的影响回顾
2003年非典疫情下以淘宝和京东为代表大力发展线上业务,电商开始崛起,其中居民上网习惯的养成是关键一环,而电商的发展随后又带动了第三方民营物流的快速崛起。对于当前的启示:与2003年对比,我们认为最接近的趋势是生鲜电商是对于传统菜场模式的变革,相较来看,更加环保、卫生,有望复制2003年的电商,并带动冷链物流的发展。
配置启示:从中周期和长周期维度看疫情对行业的影响
从中周期来看,疫情或加速口罩、防护服、医疗器械等战略物资的库存回补,对于战略物资相关的公司来说市场规模有望明显提升,同时利好中游生产设备类企业。从长周期来看,生产端方面,疫情的冲击或有利于在线办公、云计算、工业等产业趋势加速;消费端方面,疫情的隔离有助于对于新的消费习惯的养成,如:外卖、生鲜O2O、游戏、短视频等,借鉴SARS疫情带来的启示,我们认为生鲜电商相比于菜场模式更加环保卫生,未来有望替代传统菜场,同时进一步拉动冷链物流产业。
风险提示:
下行风险是疫情控制情况低于预期,疑似病例、重症病例仍持续上升;上行风险是疫情控制情况好于预期、元宵节后复工正常。
正文目录
新冠防疫战凸显的三个产业痛点
战略物资储备的痛点:低端产线储备不足,高端产线自主可控程度低
生化安防体系的痛点:日本三级行政体系+法律强制披露的启示
医疗检测承载力的痛点:完善多途径的医疗检测体系
完善多途径的医疗检测体系
加速以CT为代表的医疗器械自主可控
分子诊断应用未来市场前景可期
新冠防疫战加速的六个产业趋势
疫情加速办公云化和生产自动化:ToB企业的发展机遇
服务业:云办公及其上游的发展机遇
制造业:工业互联网软硬件共同推进
疫情加速社区信息化和城市智慧化:高密度城市的必然趋势
疫情加速生鲜产业电商化和集中化:到家业务持续放量
疫情加速餐饮供应链格局的成熟化和集约化:食材领域重要性提升
疫情加速仓储信息化和物流配送无接触化:“最后一公里”问题突出
疫情加速建筑装配化和基建出海影响力:两大医院建设的展示
新冠防疫战影响的四大消费习惯
口罩文化和家居消毒习惯的形成:人口高密度国日本的借鉴
分餐制的培养和生鲜O2O客群的扩展:网购生鲜的渗透率提升
分级诊疗+远程医疗的接受度提升:医疗资源分配的大趋势
全民宅家下宅经济用户的扩张:短视频&游戏产业为大赢家
SARS疫情对产业趋势和消费文化的影响与借鉴
以淘宝和京东为代表的电商行业崛起
电商平台巨头淘宝崛起历史
电商自营巨头京东的崛起历史
民营物流行业的崛起
借鉴:“生鲜O2O+冷链物流”有望复制2003年“电商+快递”
风险提示
01
新冠防疫战凸显的三个产业痛点
战略物资储备的痛点:低端产线储备不足,高端产线自主可控程度低
医疗战略物资的紧缺是本次疫情中社会广泛关注的热点问题,新冠病毒感染受体为下呼吸道(→与普通流感感染上呼吸道不同,病例的康复更倚赖于治疗设备的完备性),且传播性大概率高于SARS(→口罩、防护服、护目镜等防护设备的需求程度高于SARS时期),口罩、防护服、CT机、氧气瓶、呼吸机、ECMO等防疫战略物资的严重紧缺导致湖北地区的致死率显著高于全国其他地区及海外。工信部发文称,全国口罩年产能超过50亿只,占全球口罩产能50%以上。表观上口罩生产能力应当能够应对疫情的冲击,本次疫情期间口罩短缺问题或可归咎于爆发时点恰逢春节,企业复工困难。我们从口罩储备量、口罩产量两个角度来再度审视当前中国口罩的储备与产能能否覆盖疫情的冲击。
日本与中国类似的地方在于,两者均为高人口密度国家,一旦传染病爆发,其冲击性和感染力应大于欧美等相对低人口密度的地区,从这一角度上来说,我们认为日本的医疗战略物资储备与产能是相对合理的参照。
1)口罩产量角度,2018年日本医用口罩国内产量+海外进口量达7.9亿只,假定医用口罩进口/自产的配比与整体相当(根据日本卫生材料工业联合会数据,日本整体口罩资产比率约为25%左右),因而医用口罩国内产量约为2.0亿只,人均医用口罩产量约1.6只/年,2018年中国医用口罩产量约为27亿只,人均医用口罩产量约为1.9只/年,虽然中国口罩产能显著高于日本,但人均医用口罩产量中国与日本大致相当;
2)口罩储备量角度,2018年日本医用口罩储备周期至少为1.9个月(按照储备量/消费量估算,由于消费量=产量+进口-出口,实际储备周期应当略大于1.9个月),根据工信部发言,国内很多医院的医用外科口罩库存量大概在一个星期左右(即不到0.3个月),从医用口罩储备角度中国与日本的差距较为明显。
结合以上分析来看,口罩生产短期难以复工或可解释“全民口罩购买潮”下的医疗资源挤兑问题,但全国范围内医疗机构普遍存在的口罩短缺,反映其医用口罩的储备量并未达到随时应对疫情的标准。


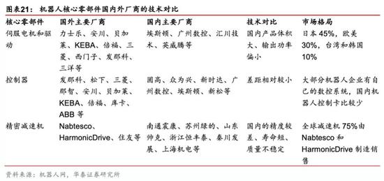
除口罩、防护服等日用医疗消费品外,CT等医疗影像设备的紧缺亦在本次疫情中尤为突出。根据OECD统计和中国医学装备协会数据,截至2017年底,中国每百万人CT机、MRI保有数量分别为14.3台、5.8台,在全球主要国家中排名靠后,绝大多数发达国家CT机保有量为15-50台/百万人,MRI保有量为10-40台/百万人,其中,日本、韩国等与中国有可比性的高人口密度国家的医疗影像设备储备更为充足,日本每百万人CT机/MRI保有量位居全球第一,且远高于排名第二的国家,分别达111.5/55.2台,韩国每百万人CT机/MRI保有量亦超过绝大多数发达国家,分别达38.2/29.1台。由于新冠疫情的诊断依赖于医疗影像设备与核酸检测的配合使用,国内医疗影像设备储备量与渗透率的短缺问题在短期被显著放大。

医疗耐用设备储备紧张的背后部分源于国产设备在这一领域自主可控化程度较低。由于医疗影像设备投资资金需求较高+研发及生产周期长/技术要求严苛,对生产企业的综合能力要求高,国内CT市场份额主要集中在几家企业。根据中国医学装备协会数据,2017年通用医疗(GE)、西门子、飞利浦、东芝合计CT市场份额达到62%左右,国内领先品牌东软、联影、安科仅占比34%。中高端CT市场主要由通用医疗、西门子、飞利浦和东芝4家占领。低端CT市场主要是GE、西门子、飞利浦、日立、东芝、东软等6家企业。

目前国内CT机厂商与发达国家厂商相比之间仍存在较大差距。本土可生产的CT机产品多为低端产品,高端产品的核心技术大多掌握在国外公司手中,这一现状也导致我国CT机市场,特别是高端市场对外资品牌依赖度较高,自主可控化建设道阻且长。
生化安防体系的痛点:日本三级行政体系+法律强制披露的启示
本次新冠事件中,疫情预警机制与国家生化安全体系的漏洞显现。以医疗体系全球排名第一且人口密集度高的日本(2019年WHO发布的报告《World Health Report》中日本医疗体系综合排名全球第一)在国家生化安防领域的体系建设为例,行政体系+法律强制披露是日本防疫与预警制度的核心。日本对于国家生化安全建立了较为完备的三级防疫行政体系——厚生劳动省、都道府县卫生保健主管部门和市盯村保健福利课。厚生劳动省是卫生保健的最高主管部门,负责制定国家的卫生政策等多项工作,并领导全国47个都道府县推行卫生保健计划。47个都道府县中44个独立设置卫生保健主管部门,如保健福利部、健康福利部、福利环境部等,一般设有医务、药务、保健预防等5—8个课,分管有关工作。在日本最基层的市盯村级政府一般设有保健福利课,下设民生系、保险系、卫生系等,主管当地的医疗卫生保健工作。
传染病分类的完备性+逐级上报制是日本生化安全方位体系的关键法律要素。按照日本《传染病预防及传染病患者医疗法》的规定,传染性疾病分为4类:第一类传染病包括埃博拉出血热、克里米亚刚果出血热、鼠疫、拉萨热、马尔堡病等;第二类传染病包括急性霍乱、细菌性痢疾、白喉、肠霍乱、副伤寒等;第三类传染病包括肠出血性大肠菌感染症等;第四类传染病包括流感、病毒性肝炎、黄热病、Q热、狂犬病、后天性免疫不全症候群、梅毒、疟疾等。第五类包括2003年SARS等未知领域的新型感染症。
按照日本《关于感染症预防及感染症患者医疗的法律》规定,对第一、二、三、五类感染症患者,只要发现其带有病原体(无症状病毒携带者)或怀疑有症状,必须在1天之内经最近的保健所长向都道府县知事报告其姓名、年龄、性别等厚生劳动省政令规定的事项。对第四类感染症,必须在7天之内经最近的保健所长向都道府县知事报告其姓名、年龄、性别等厚生劳动省规定的事项。各都道府县的知事接到报告后,对第一种情况,必须立即向厚生劳动大臣报告,对第二种情况,在厚生劳动省政令规定时间内向厚生劳动大臣报告。如患者不在本都道府县区域内,应立即向患者所在地区都道府县知事报告。
日本防疫最高行政体系厚生劳动省将就逐级上报的信息整合成定期报告(主要为周报和月报),并通过下属国立感染症研究所向社会公开发布。此外,国立感染症研究所信息中心亦负责对世界其他区域的传染病动向进行调查,并与世界卫生组织及美国疾病预防控制中心(CDC)协作,进行相关信息的收集、分析与不定期播报。

医疗检测承载力的痛点:完善多途径的医疗检测体系
疫情反映出目前我国医疗检测承载力的不足。新冠病毒的检测机构以定点医院、疾控中心为主,而在疫情情况日益严峻的阶段,反映出来现有检验机构的检测能力尚不足以满足检测需求的问题,需要依赖其他的第三方实验室承接检测样本。以湖北为例,在1月31日疫情发酵的初期,湖北全省单日可检测量为4000例,由于武汉疫情较为严重、标本量较大,第三方实验室也参与其中,外送样本的承接方以武汉华大为主,武汉金域、武汉凯普、武汉康圣达等多家检验机构参与其中。北京方面,2月4日,北京市卫健委发布文件,北京凯普、北京金域、北京博奥等共5家检验所成为北京市第三方检测机构开展新型冠状病毒检测的机构,面向北京市发热门诊收取标本,检测结果可直接发给医院或疾控。
医疗检测承载能力不足的部分原因在于国内对于疫情的报告和披露有所滞后。从国内的疫情报告与披露机制来看,当前国内对于传染病的防治规则主要依据《中华人民共和国传染病防治法》,对于已知传染病按照严重程度递减的顺序分为甲、乙、丙三类。若出现甲类、乙类传染病病例或当地传染病爆发、流行时,需按照“地方疾病预防控制机构——地方卫生行政部门——地方人民政府/上级卫生行政部门/国务院卫生行政部门”的上报顺序进行疫情报告,传染病暴发、流行时,国务院卫生行政部门向社会公布并可以授权省、自治区、直辖市人民政府卫生行政部门向社会公布本行政区域的传染病疫情信息。
我们认为国内在疫情上报与披露机制方面存在三个方面的不足:
1)对于新型传染病的分类与上报机制欠缺:当前国内对于新型传染病没有明确分类,仅在当地传染病已经出现蔓延情形时才进行上报,而日本将新型传染病单独分为一类并作为上报级别最高的第一、第二类传染病标准进行上报;对于新冠疫情这类尚未分类的强传播力的传染病,当疫情已经在当地爆发、流行时再强制上报,将错失最佳防疫时间。
2)对于上报的时效性没有做出明确的法律强制规定,而日本明文规定不同级别的传染病的强制报告时限(第一/二/五类为1天,第三/四类为7天);对于上报时间窗口的模糊性设置,亦可能造成疫情防控的时效性受损。
3)疫情信息公布主体设置带来的结构性问题:按照《中华人民共和国传染病防治法》,国务院卫生行政部门是疫情信息发布主体,并向省级卫生行政部门授权发布疫情,但对于新冠这类显著聚集于某一区域的疫情,疫情公布主体适当降低为市级卫生行政部门,可有效缩短上报与披露的流程时间。
完善多途径的医疗检测体系
核酸检测的准确率尚有提高空间。2020年2月5日,在央视《新闻1+1》节目中,中国工程院副院长、呼吸与危重症医学专家王辰教授提到:目前(对新型冠状病毒)的检测方式主要还是对于病毒核酸的检测,但新冠病毒有一个特点,并不是所有感染的患者都能测出核酸阳,核酸检测对于阳性病人,最高有30~50%的阳性率,换句话说,有些患者核酸检测结果为阴性,却在临床上被确认为疑似新冠肺炎,属于“假阴性”。一般而言,对临床检测的评价有2个重要的指标:特异性和灵敏度。通俗地说,特异性反映了检测时的假阳性率(将非此病患者误诊为患此病的概率),特异性越高则误诊率越低;灵敏度则反应了检测的假阴性率(将此病患者漏诊为未患此病的概率),灵敏度越高则漏诊率越低。目前新冠肺炎病毒核酸检测的具体假阴性率和假阳性率未见文章统计报道,存在假阴性的问题与多方原因有关。
核酸检测虽然是金标准,但不适用于快速诊断,操作复杂,实验成本高,阳性检出率低。一是目前大多数新型冠状病毒检测试剂都是靶向新型冠状病毒的特定区域,通过RT-PCR扩增病毒的ORF1ab基因和N基因等进行荧光定量检测,然而,新型冠状病毒属于RNA病毒,很不稳定,容易产生变异。二是国家卫健委发布的《新型冠状病毒感染的肺炎诊疗方案(试行第五版)》中指出,在鼻咽拭子、痰、下呼吸道分泌物、血液、粪便等标本中可检测出新型冠状病毒核酸。因为病毒性肺炎患者在下呼吸道具有更高的病毒载量,所以下呼吸道分泌物的检出率会更高一些,但获取肺泡灌洗液等下呼吸道样本操作上要求较高,且易喷溅,传播风险高,比较耗时。因此,在这样的情况下,我们认为需要借助多种途径的检测手段(包括CT等),从而达到检测效率的优化。

加速以CT为代表的医疗器械自主可控
在新冠疫情的检测中,核酸检测承载力不足,疫区采用CT诊断查漏补缺。日前,国家将“疑似病例具有肺炎影像学特征者”作为湖北省临床诊断标准。相关领域专家认为,目前新型冠状病毒核酸检测特异性高、敏感性偏低,不排除存在部分假阴性。医学上严格而言,CT无法代替核酸检测,但临床而言,CT对新冠肺炎临床表现的反映较为明显,因此建议将CT诊断作为辅助手段进行查漏补缺。可以预见在疫情及疫情结束后的防控,都将增加对CT、MRT、X光等医学影像设备的需求。
我国医用医疗设备未来市场处于上升期。据医械研究院测算,2018年医用医疗设备市场规模约为2065亿元,同比增长17.26%。

我国国产品牌已取得一定突破。改革开放之前,我国医用医疗设备发展水平较低,大多数医疗设备尤其是大型医用医疗设备严重依赖于进口,国产化水平低,但随着改革开放的深入,外国先进技术不断涌入,我国医疗设备制造技术有了巨大的突破,并率先在中小型医疗设备市场实现了国产化。得益于近年来国家出台大量鼓励国产医疗器械创新的政策,在大型高端设备领域我国也取得了较大的突破,涌现了一批优秀的国产品牌,如迈瑞、联影、东软等,不仅在国内市场获得越来越多的市场份额,在全球市场也占据一席之地。
目前进口品牌仍占据较大市场份额。虽然我国国产医疗设备发展飞速,但目前而言,无论是全球还是中国市场,大型高端市场依然还是国外大品牌的天下,其中GE、西门子、飞利浦占据绝大多数的市场份额。

CT产业尚未达到自主可控,关键在于核心原件:对于大型医学影像设来说,我国的技术发展已进入平台期。国产厂商中,东软医疗是较为领先的CT厂商,实现了从第一台全身CT到第一台16层、 64层、 128层CT等一系列CT零突破。 其他公司主要有联影、 安科等。国产CT已基本满足临床需求,但超高端领域仍与国外厂商有较大差距,关键在于其核心原件。

关注推动CT产业自主可控的标的。国内CT设备已可满足中低端市场临床检查需求,但高端领域尚需技术突破。目前能够达到64排CT设备的厂家有东软医疗与联影医疗。推动CT产业自主可控的标的可关注东软医疗(暂未上市)。此外,可关注涉足医疗影像设备的医疗龙头企业。
分子诊断应用未来市场前景可期
此外,核酸检测属于分子诊断的一种,我们认为未来分子诊断应用或进一步推广。分子诊断主要是指编码与疾病相关的各种结构蛋白、酶、抗原抗体、免疫活性分子基因的检测,是当代医学发展的重要前沿领域之一。分子诊断技术主要包括核酸检测类的聚合酶链式反应(PCR)、荧光原位杂交(FISH)、基因芯片和基因测序技术。目前,PCR技术发展较为成熟,应用也更为广泛。根据智研咨询的资料,2018年我国PCR的市场规模约占整个分子诊断市场的40%。以NGS技术为代表的基因测序技术目前已在无创产前诊断(NIPT)领域有了较大规模的应用,未来有望拓展应用到肿瘤检测等更多领域。

我们认为在疫情影响下未来分子诊断行业前景可期。根据智研咨询发布的《2019-2025年中国分子诊断行业发展动态调研及前景趋势分析报告》,2018年中国分子诊断行业市场规模104.6亿元,同比增长28.03%,受益于人均医疗支出水平增长、国家产业政策大力支持、医药卫生体制改革不断深化,未来中国分子诊断行业发展前景广阔,预测2025年中国分子诊断市场规模将达到260亿元。

02
新冠防疫战加速的六个产业趋势
疫情加速办公云化和生产自动化:ToB企业的发展机遇
复工困难或推进信息技术ToB端长足发展。由于这次病毒的传播力更强,所以不少城市均采取延长假期、延迟复工或非现场办公的举措。复工困难主要影响两个产业趋势——办公云化(服务业)和生产自动化(制造业)。
服务业:云办公及其上游的发展机遇
根据新浪新闻,2月5日,阿里旗下云办公应用“钉钉”首次超过微信,跃居苹果App Store排行榜第一,目前用户规模超过两亿。在此次疫情发生后,阿里、腾讯、百度、华为等纷纷加快了云办公服务的布局与推广。本次疫情或大概率加速企业云化的进程。当前国内云办公业务主要供应商多为互联网巨头,如腾讯、阿里、华为、字节等,全面布局云办公服务;部分A股上市公司,如等,则集中精力深耕垂直细分领域。

但根据智联招聘的调查,今年春节假期后,17.8%的公司倾向于在家办公,34.8%的公司尚未决定工作模式,但仍有42.3%的公司仍倾向于在公司办公。采用在家办公模式的企业中,IT/通信/电子/互联网公司采取在家办公的占比最高,为32.1%;其次为商业服务,占28.3%。我们认为,疫情结束后会恢复公司办公为主的情况,云办公的比例不会有显著提升。但对于企业而言,其云化进程得到了切实推进;而对于互联网巨头而言,云办公服务的布局推广已经展开,并且布局可能会延伸至整个云服务市场。
中国云服务市场有较大潜力。Canalys发布最新调研数据显示,2019年全球云服务市场规模1071亿美元,同比增长37.6%,预计2020年全球云服务市场规模达1410亿美元,同比增长32%。根据福布斯数据,中国作为全球第二大云服务市场,阿里云在国内份额超过四成,最新一季度营收规模同比增长64%。推动阿里云高速增长核心在于庞大的云生态,具有丰富的应用服务,凭借强大的云计算能力构建云、管、边、端全链路布局。
英国调研机构Canalys发布了2019年第二季度中国公有云服务市场报告。报告显示,在第二季度市场份额方面,阿里云排名第一。腾讯云、亚马逊AWS、百度智能云分列第2-4名。报告还显示,在第二季度,百度智能云增速高达92%,而同期行业第一的阿里云增长率仅为47%,百度智能云增速遥遥领先其他三家。在报告中,Canalys表示,百度智能云大举投资云计算业务,并专注于开发人工智能平台,其AI与云业务在中国电信行业、制造业和自动驾驶领域均有成熟落地项目。这些都为百度智能云提供了显著的增长机会。因此建议关注阿里、百度云服务产业链相关的企业标的。

云上游需求增长以满足下游需求。我们认为,中国企业云化的进程与互联网巨头对云服务市场的布局,是对云基础设施需求的长期驱动因素,云基础设施(服务器等)需求将持续加速释放。服务器方面,2014年来浪潮服务器出货量占比不断上升,目前已经是国内市场服务器龙头,戴尔、华为、新华三、曙光与联想市场份额亦占比较高。

制造业:工业互联网软硬件共同推进
由于新冠疫情的严重传染性,疫情期间大量人力资源集中型制造业企业难以复工,工业互联网的线上线下结合可能成为新趋势,工业互联网软件(工业APP)与硬件(工业机器人)或将成为工业互联网发展的突破口。
软件方面关注工业软件与产业互联网平台。在生产端,新冠疫情有望加速国产工业软件互联网化;在销售端,疫情期间,工厂供应链配送遭遇挑战,疫情结束后,又可能出现产能集中爆发,二者可能推进产业互联网平台进一步建设。潜在的三大趋势包括:
(1)新冠疫情有望加速国产工业软件互联网化。我们认为新冠疫情有望加速B端企业从线下向线上的迁移。目前大多数工业企业的信息化水平仍停留在本地部署阶段。从未来发展趋势来看,IT系统上云和形成工业互联网应用生态是大势所趋。而从我国工业企业的信息化基础而言,相较于基础工具型软件,中国工业软件企业在系统平台和云应用领域与国外厂商起步时间更为接近,技术水平差距较小,因此有望形成中国自主的工业应用生态。新冠疫情下,研发、管理等环节远程实施成为刚需,工业APP大规模免费试用有望短期内提升工业APP普及率,培养用户习惯,为未来工业互联网的进一步建设打下基础。
根据,在工信部信息技术发展司指导下,工业互联网产业联盟等机构征集了240款工业APP供企业在一定期限内免费使用,助力工业企业复产复工。具体包括研发设计类52个,生产制造类75个,经营管理类46个,运维服务类37个和疫情防护类30个。政策普及工业APP目的在于降低疫情对工业企业复工的影响。而从长期看,工业APP的普及是工业互联网大规模应用的初步尝试,未来可能推动工业信息化生态向云端迁移。
此次新冠疫情有望加速工业软件互联网化进程,工业软件细分龙头标的可能迎来发展机遇。建议关注国产ERP龙头,拥有国内领先工业互联网平台Cloudiip的东方国信,钢铁行业信息化龙头,高端ERP咨询实施龙头,大型企业智能制造解决方案提供商,制造业ERP定制化服务商,制造业信息化解决方案提供商,智能物流信息化龙头。
(2)疫情将促进产业电商平台业务。疫情的严峻性,将迫使和促进许多传统企业更加重视和积极通过电子商务平台来开展采购和销售,更加广泛的使用信息化工具来提升自身运营效率。这将对推动产业互联网平台发展,提高传统企业的数字化经营带来重大积极影响。
(3)疫情后需求大幅增长要求高速高效处理订单能力。企业的产能将出现一个集中式的爆发,对于那些以交易为主的产业互联网平台而言,由于有数字化处理大规模订单的能力,将更有机会承接订单,企业也将更加愿意通过此类平台直接进行交易。各个垂直赛道的产业互联网平台,特别是强交易属性的B2B交易平台,或将会在疫情之后得以更加快速的发展。建议关注国内上市的、等强交易属性平台,、、等企业信息化及信息服务导向平台。

硬件方面关注工业机器人。疫情使得人力集中的生产风险提高,与此同时,疫情暴露出人力成本过高的冲击问题,或使得一些具备条件的公司,在未来主动推动生产自动化与工业机器人普及,从而降低生产成本。
国内机器人市场规模保持良好的发展态势,工业机器人占据主要份额,但国产品牌仍需进一步提升。2019世界机器人大会上发布的《中国机器人产业发展报告2019》显示,国内机器人市场呈现高增长的态势,2014至2019年平均增长率约为20.9%,而同期全球机器人市场的平均增长率为12.3%。而工业机器人更是占据其主要份额。2019年8月,世界机器人大会上发布的《中国机器人产业发展报告(2019年)》的数据显示,2019年,中国机器人市场规模预计将达到86.8亿美元,其中工业机器人市场规模约为57.3亿美元,占据了2/3的市场份额。此外,中国已经连续五年成为全球第一大工业机器人应用市场,其规模约占全球市场份额的三分之一。总结而言,国内机器人市场发展良好,其中工业机器人占据重要地位。
从国产机器人自主品牌来看,近年来经济型低成本的国产工业机器人新增装机的比例显著提升,未来国内机器人市场仍存在较大发展空间。根据我国相关部门对制造业的规划,2020年、2025年和2030年国内工业机器人销量的目标分别是15万台、26万台和40万台。但目前国产机器人品牌一方面在国内市场还是占比较低(仅32.2%左右),据中国机器人产业联盟统计,2019年上半年国产自主品牌工业机器人累计销售1.9万台,同比下降13.6%,为自统计以来的首次下降。另一方面受制于核心零部件的技术瓶颈,产品依然偏低端化。为了实现目标,必须进一步加大研发投入与推进自主创新。

国内工业机器人自主可控过程持续推进,但仍与国际有较大差距。在核心零部件方面,中国在关键零部件的自主可控进程上逐渐推进,如减速器、伺服电机、控制器等。需求影响供给,近年来随着工业机器人下游需求火爆,本体生产制造商规模日益增大,核心零部件国产化趋势开始显现。在技术层面,目前中国已将突破机器人关键核心技术作为重要战略,国内厂商已攻克部分难题,正在稳步推进减速器、伺服电机等零部件的国产化核心零部件的技术突破有助于降低国产机器人的成本,提升国产机器人在新增装机中的占比。但总体来说,零部件国产品牌质量可靠性与稳定性仍有待提高,与国际行业巨头还有很大差距。


疫情等提升市场需求、自主创新政策扶持、5G等技术革新,预测我国机器人产业将高速进步。市场需求角度而言,一方面,受疫情影响,工业企业短期需求工业机器人,长期规划受到影响,可能将提升工业自动化程度,这都提升了工业机器人的市场需求;此外,实力较强的制造业龙头企业中,工业机器人有望率先通过技术改进来降低劳动力成本,而机器人产业则有望受益于龙头企业的资本开支提升。在国内政策的大力扶持下,我国的机器人产业国产化替代有望加速。而从技术的推进来看,随着5G技术周期的演进,工业互联网可以提升全要素生产率是各国必争的战略高地,机器人产业或受益于云、AI等技术的成熟而在生产和生活等方面全方位普及。
国产企业在工业机器人的布局方面,我们通过对机器人产业链的国内上市公司梳理,如下表所示,相对来看核心零部件技术壁垒较高,尤其在高端的零部件环节短期国产化替代的难度较高,需要密切关注技术研发的推进;在本体制造以及系统集成方面,我国已经具备一定的产业规模优势,关注已经初步形成规模的龙头企业;在自主化工程方面,未来有赖于云和AI技术的突破;在下游应用方面,则主要看点在于一些龙头制造公司通过并购或研发而开展的智能化转型,短期或提升估值。因此,综合来看,建议关注、、、、机器人等。除此之外,在整个工业互联网产业链中,建议关注标的(服务器)、能科股份(边缘计算)。

疫情加速社区信息化和城市智慧化:高密度城市的必然趋势
相比SARS疫情,本次新冠疫情相对更为特殊,导新冠疫情的排查难度更高。本次疫情的特殊性体现在三个方面:一是潜伏期更长,通常约5-14天,对比之下SARS病毒潜伏期通常为2-7天;二是隐蔽性更强,目前已出现多例患者检测初为阴性,后为阳性的情况;三是本次疫情爆发时间在春节假期前后,返乡返工人流量较大,这就致使新冠疫情的传播性较广较强。其特殊性为病毒防治带来更严峻的挑战,1月中下旬以来疑似和确诊病例大增的部分原因在于疫情排查的高难度,数据显示节前武汉、湖北人口主要迁出省市即为疫情的主要扩散地,因此对人流追踪、人员隔离能力提出了更高的要求,需要更为先进与高效的应对措施。

社区是疫情信息排查的基本单元,社区信息化的渐趋成熟使得本次新冠疫情排查更为便捷高效。排查疫情形势之下,排查方式也在不断严厉化和基层化,各社区各村等基层单位均在此承担了主要的排查责任。重疫区武汉采取大规模的不漏一户、不漏一人的社区排查,严格控制传染源。社区信息人力排查一向存在较高难度:一是部分社区缺乏信息统计的人力和物力基础条件,统计及时性和透明度不高;二是存在人员有侥幸心理和瞒报漏报甚至拒不配合的情况,导致核实和纠正难度加大;三是春节期间人口流动性强,基层工作负担陡增,短时间内难以疏解。但部分社区的信息化程度已较为完善,群防群治、网格化防控成为本次疫情排除的重要方式,排查手段强力有效,相关信息采集技术的应用使得上述困难得到有效克服,部分社区表现亮眼。比如,南京社区信息化的建设使得疫情防控也更加信息化、快捷化,南京某街道的智慧社区系统采用大数据、云计算等技术,该系统通过录入居民身份证号、手机号以及面部信息等,在此次疫情防控中通过居民进出小区面部识别、门禁系统识别等可实时追踪居民出入情况尤其是外来居民出入情况。

社区信息化在智能化以提高办事效率、优化社区生活体验方面较传统社区有很多改进。与传统社区信息技术应用较为落后、部门之间联系不紧存在隔阂、信息流通效率较低等特点不同,社区信息化利用相关计算机网络技术、数据库资源,整合社区基础设施等多方面社区生活信息,可包括物业管理、卫生医疗、社会保障、养老、教育等多样化的应用模式,在优良化社区服务、高效化社区管理等方面或有关键性的作用和广阔的发展前景。
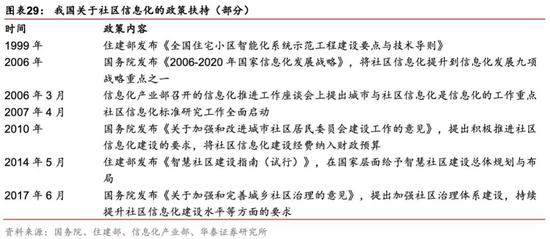
当前我国社区信息化水平区域间发展还不够平衡。自智慧城市试点建设确定后,社区信息化作为智慧城市的重要标准之一,已在各试点城市开展。各地区通过政企间特许经营和BOT融资方式等扩展建设资金渠道,也已基本实现网格化的管理平台建设。然而由于区域经济和技术基础的不平等性,北京上海的社区信息化发展相对成熟,而中西部等城市中则有所欠缺。据统计年鉴数据,截至2016年1月,北京市建成1672个智慧社区,覆盖969万居民。这样的社区信息化发展结构性差异在此次疫情排查工作中也有所体现,例如部分地区是由基层工作人员亲历亲为上门拜访,用人力逐一排查,耗时耗力且准确性、全面性难以保证。
社区信息化未来十年市场空间广阔,疫情排查或进一步增强其发展趋势。社区信息化建设当前仍存在一定问题,如由于各项基础设施的维护成本较高,导致部分信息化社区存在压力;部分社区服务优越性不显著,还未能让居民感受到信息化的优势等。相较我国,国外的社区信息化建设较为成熟,1957年联合国即开始倡导社区发展,历经几十年部分国家已建成较完备的社区组织管理体系,且明确其核心为改善公众服务。当前社区信息化已成为我国信息化发展的战略重点,并与智慧城市建设相互辅就,同时借由此次疫情获得更高的关注度与增长动力。新型智慧城市已纳入《国民经济与社会发展“十三五”规划》,其中指出要“加强现代信息基础设施建设,推进大数据和物联网发展,建设智慧城市”。根据中国信通院数据,当前我国超90%以上的省级城市、超70%的地级市、超20%的县级市等提出建设新型智慧城市,伴随社区信息化、智慧城市的投资、建设,未来社区信息化的市场空间十分广阔。


大数据、云计算、信息基础设施等相关产业链将受益。从社区信息化、智慧城市基本框架看,我们认为信息基础设施、大数据、云计算、物联网、信息安全等相关产业链或将受益。

疫情加速生鲜产业电商化和集中化:到家业务持续放量
封城、居家隔离等导致人们面临基本生活物资采购难等问题。鉴于新冠疫情的高传染性和春节时期的高人员流动性,自1月23日,前所未有的封城、封村乃至隔离封户政策逐一实施,且在深度、广度上均逐日拓展,人口流动量大幅下降,这几乎将春节期间的人们“禁足在家”。除企业停工后可能的失业潮外,交通停运后基本生活需要难以满足、食物供应或有紧缺等更为急迫的问题也因而显现。居家隔离的人们面临着难以轻易出门采购基本生活物资、社交生活严重不足等问题。

疫情之下外卖、生鲜电商模式逆势上扬,我们认为本次新冠疫情或可成为这些产业发展的契机。近年来,中国生鲜电商市场交易规模在不断扩大,虽前期历经一些波折,但粗放式发展阶段过后,随着应用大数据、物联网、人工智能等技术精准把握市场需求、协调运输仓储、成熟化供应链管理提高竞争力从而提升行业整体质量,加之疫情或进一步推动生鲜电商需求提升,或有望成为生鲜电商拐点的可能。
20C10S以来,生鲜电商市场呈现高速增长,近年来行业正处于洗牌过程中,头部生鲜电商平台优势愈发显著。根据欧睿数据,2018年我国生鲜市场规模近5万亿元,根据艾瑞咨询数据,2019年,生鲜电商市场规模接近3000亿元,2013-2019年CAGR接近70%,近三年(2017-2019)CAGR超过45%。经过2013-2016年的野蛮生长,2017年以来行业进入洗牌期,头部企业先发优势愈发优势。2019年,部分尾部的生鲜电商平台步入困境,比如呆萝卜、我厨生鲜等平台面临经营困境,行业竞争格局不断优化,每日优鲜、永辉生活、盒马等排名靠前的生鲜电商APP月活均过150万。

我们认为疫情或加速生鲜供应链商业模式的变革,到家模式或将突出重围。生鲜电商主要通过向生产经营单位进行集约化采购降成本,运用冷链物流技术冷藏、运输食材,最终线上销售并及时向消费者进行短距离配送生鲜产品而获利。生鲜电商商业模式较为多样,要可分为传统生鲜电商模式和新型生鲜电商模式:前者由于长期积累的品牌优势和用户惯性因而获客能力较强,但配送时间过长高度依赖资金链;后者具有离消费者较近的优势,且平台、自营前置仓、到店+到家、社区拼团等创业模式层出不穷。其中前置仓模式有效减少配送损耗、降低冷链运送成本,缺点是前期投入较大;到店+到家模式能有效降低损耗、提供一体化的良好服务体验,缺点是对门店和人力成本要求高。当前,我国生鲜电商模式处于多元化时期,传统电商、自营前置仓模式、到店+到家模式、社区拼团模式等多种业态并存,但目前尚未有占据市场主导的模式。我们认为在本次疫情影响的催化下,消费者对即时性需求、到家需求、线上加工需求等将日益增多,前置仓模式、到店+到家模式等或更能顺应未来市场需求的发展趋势,大概率可以突出重围,成为生鲜电商的主导商业模式。当然,这两者模式仍存在一些缺陷,比如渠道下沉不足、仓储前提投入大、模式过重等问题,未来或将持续优化,更加贴近消费者的需求和消费体验。

我们认为,在本次疫情的催化下,生鲜电商产业或将加速洗牌,其中供应链能力较强的头部企业大概率制胜。首先疫情模式下用户纷纷将目光投向生鲜电商市场,加速用户网购生鲜习惯的养成,在需求端对生鲜行业有大幅推动作用。同时机遇之下也是挑战,需求大增的情况下,生鲜产品保鲜、食品安全、货源稳定、产品损耗、物流成本等供应链痛点将凸显,这将加速行业内部洗牌,大型生鲜企业尤其是供应链能力较强的企业,由于供货、配送的稳定性和及时性将大概率脱颖而出。据数据,其春节期间粮油储备为平时的3倍,饮水为2.5倍,民生肉类增5倍,奶类商品为2-3倍,大米为1-2倍,蔬菜为3倍。

可适当关注生鲜产业相关标的:永辉超市、、等。
疫情加速餐饮供应链格局的成熟化和集约化:食材领域重要性提升
虽然我国当前餐饮企业供应链整体开始向有序化发展,但仍存在食材过多成本偏高、交易流通环节复杂、供应链思维模式尚有欠缺等问题。餐饮供应链成熟度一直是餐饮企业集中化标准化生产管理、保障食材安全与质量的关键,其连通整合了采购、生产、物流等环节。餐饮企业供应链可分为自营和第三方经营模式,大型餐饮集团通常采用自营供应链模式以保证原料质量效率和降低成本。据调查,我国餐饮企业供应商数量在35个以下/36-70个/71-100个/100个以上的分别占11%/9%/10%/70%,选择普遍偏多;在物流模式方面,93%的餐饮企业选择与第三方物流合作,7%的则自建物流团队。

本次疫情或可能带来餐饮企业供应链格局变化:在B端为餐饮企业提供安全度较高的原材料、在C端为消费者提供安全度较高的速冻食品的大型食品商的优势凸显。该类企业通常包揽采购物流存储等多个过程,具备足够安全性的自动化生产设备、足够的物流能力等,其人员间接触少、安全系数高的特性将获得消费者的青睐。而大型企业运作效率和规模优势也将助其把握疫情窗口期机会。虽然此类重资产模式对资金、冷链物流要求较高,但在下游餐饮企业标准化程度提高、人工成本上升等背景之下,加之当前疫情特殊时期有所催化,速冻标准类食材将在低成本、高效率方面展现出较强竞争力,也将打开供应链格局优化的阀门。
餐饮供应链成长性好,产业链重心由中下游往上游转移。餐饮供应链供应的食材按照产品所属种类可以分为肉类、蔬菜类、粮油类、调味品类、饮料和酒类、卫生纸等耗材类;按照产品形态可分为生鲜类、标品及冻品类。从行业规模来看,根据中国饭店协会《2019 中国餐饮业年度报告》,中国餐饮企业2018年各项成本比例中,原料进货占据41%,则中国4.3万亿的餐饮业市场对应大概1.76万亿的餐饮原料供应链市场。根据亿欧智库《2019 餐饮供应链 B2B 服务行业研究报告》,2010年前餐饮供应链主要集中在中下游(即从餐饮企业、餐饮门店至消费者的过程),而在2015年后,针对供应链上游提供服务的企业开始快速发展,主要服务涉及生鲜品、半制品、冻品等。

生产能力、仓储和物流能力以及客户的需求挖掘能力是餐饮供应链行业的重要竞争维度。据中物联冷链委发布的《2018年餐饮供应链研究报告》中的餐饮供应链调查问卷,餐饮供应渠道多元,餐饮企业采用多供应商模式,超过70%的餐饮企业拥有100个以上供应商;且餐厅与供应商有建立稳定关系的诉求,73%的采购通过长期合同形式。同时,餐厅最看重的前3要素是:食品安全(41%)、质量(20%)和信誉(9%)。

相关标的可关注:(1):速冻火锅料龙头,餐饮渠道维持高增长,后周期提价显弹性;(2):B端餐饮高增长,C端着力利润率改善。
疫情加速仓储信息化和物流配送无接触化:“最后一公里”问题突出
新冠疫情下,仓储物流最后一公里问题变得更加突出。由于新冠病毒的飞沫直接传播、接触传播等高传染效力,致使人人自危,开始尽可能避免接触甚至碰面,外卖、快递等多寄存在保安处。此次疫情反映出:虽然2003年SARS疫情以来我国的仓储物流业得到迅猛发展,当前物流实力较为强劲,然而本地仓储管理和最后一公里配送仍可能是这次疫情中凸显的更值得关注的问题。
接触传播带来的配送问题在政策面和需求端上或对无接触配送行业带来利好机会。政策面上,2月6日,商务部联合国家卫生健康委印发《零售、餐饮企业在新型冠状病毒流行期间经营服务防控指南》即要求外卖配送员需按无接触配送服务规范标准,避免配送过程中面对面与顾客接触;2019 年7月19日国家邮政局即发布《智能快件箱寄递服务管理办法》规范智能快递柜建设。从需求端来看,无接触要求对无接触配送服务起到推动作用,疫情也使春节期间快递量同比上升,京东智能配送机器人驰援武汉,顺丰、苏宁等已逐步开启无接触送达的新业务模式。据美团外卖《无接触配送报告》,1月26日至2月8日,无接触配送订单占比逾80%,无接触异地单占比增74.6%。从供给端来看,通常最后一公里的配送对人力要求较高,因此物流智能化降成本增效益也成为行业竞争中的关键。同样以丰巢快递柜为代表的智能快件箱模式也逐渐备受关注,但快递柜数量远远未达上限。疫情对电商的发展带动了对配送行业无接触模式的需求,在快件量快速提升的背景下,未来快递柜铺设或成趋势,存在较强利好。

无接触配送行业处于巨头间竞争阶段。2013年起我国智能快递柜行业即开始快速增长,物流业和电商业以及多方龙头企业亦开始逐步布局智能快递柜行业:物流业中以丰巢科技为代表,布局智能柜以延展自身产业链,降成本且顺应无接触配送发展趋势;电商业中以京东和苏宁为代表,用以配合自身主营电商产业发展;其他则以速易递等为代表,作为专门型企业以寻求上下游合作。
无接触配送行业市场空间广阔,有望扩容加速。目前市场智能快递柜约36万个,丰巢占比超60%,我国快递数量以每年25%以上的速度增长,2019年约为635.2亿件,合1.74亿件/天。由于最后一公里配送对人力的巨大消耗,智能快递柜的需求与日俱增,现有的快递柜覆盖率远未达到饱和水平。

可关注智能柜等相关产业链标的:(1):专业从事自动寄存柜及系统领域的技术开发、生产、销售及市场服务,运营商中市占率超过50%,是丰巢第二大智能柜的供应商,且是亚马逊唯一快件柜的供货商。(2):业务相对多元,聚焦金融、物流、新零售等战略业务,是丰巢智能柜第一大供应商。
疫情加速建筑装配化和基建出海影响力:两大医院建设的展示
两周内交付两座医院,我国基建能力大显身手。这次防疫战中,火神山和雷神山医院的建设进度让人惊叹。火神山医院1月24日开工,到1月31日,火神山医院项目板房区域场地平整、砂石回填、HDPE膜铺设全部完成,基础混凝土浇筑完成100%;集装箱进场1650套(其中现场拼装完成1400套,场外拼装完成250套),完成约90%;活动板房(医技楼、ICU病房)骨架安装完成3000平方米,完成约70%。管线沟槽开挖、埋设及回填完成70%;污水处理间设备吊装完成,管道安装完成80%;调蓄水池底板混凝土浇筑完成。到2月2日已经完工交付,仅仅用了10天时间,短时间内迅速完工。
火神山医院总建筑面积3.39万平方米,功能主要为病房、接诊室、ICU、医技部、网络机房、供应库房、垃圾暂存间、救护车消洗间等,总床位数为1000床。为了快速施工需要,施工方采用集成化部品,装配式施工,一栋双层病房区钢结构已经搭建起来,地下管网铺设同步全面展开。
与此同时,雷神山医院目前也已经完成交付。1月25日,武汉市决定建造武汉雷神山医院。1月28日,中国铁塔完成了武汉雷神山医院通信基站基础设施新建及改造任务。1月29日18时,国家电网武汉供电公司按期完成全部电力配套工程建设。1月30日,武汉雷神山医院项目总体建设进度完成40%。2月1日,武汉雷神山医院隔离病区首个完整病房样板正式完成。该类病房面积16.5平方米(3米×5.5米),分为卫生间、缓冲区和病房区三大区域。病房单元设计以“洁污分流、医患分流、人物分流”为原则,采用“三区两通道”设计,严格区别污染区及非污染区。2月8日,武汉雷神山医院交付使用,当晚收治了首批患者。

中国基建速度背后的装配式建筑再次显露头角。装配式建筑是指由预制部品部件在工地装配而成的建筑,根据建筑材料与建筑工艺的不同,装配式建筑分为预制混凝土(PC)、预制钢结构(PS)和相对小众的预制木(竹)结构。与传统浇灌混凝土建筑相比,装配式建筑的优势在于节省现场施工时间、减少扬尘污染,节约人力;而在装配式建筑中,轻钢结构建筑的建筑工期、人工消耗、抗震效果优势更加突出,这也是此次医院建设采用该结构的重要原因。根据住建部的测算,相对于传统现浇建筑,装配式建筑可缩短施工周期25~30%,节水50%,减低砌筑抹灰砂浆约60%,节约木材约80%,降低施工能耗约20%,减少建筑垃圾70%以上,并显著降低施工粉尘和噪声污染。

政策支持下,装配式建筑未来发展前景可期。装配式建筑将部分或所有构件在工厂预制完成,然后运到施工现场进行组装,预制构件运到施工现场后,会进行钢筋混凝土的搭接和浇筑,所以拼装房较为安全。所以,这种“产业化”、“工业化”的建筑在欧美及日本已经广泛采用。从国内来看,从中央到地方,政府主管部门都在加快推进装配式建筑的步伐。为大力发展绿色建材,推动建筑工业化,加大政策激励,2013年国务院签发了《绿色建筑行动方案》。同年,为推广钢结构在建设领域的应用,提高公共建筑和政府投资建设领域钢结构使用比例,国务院又签发了《关于化解产能严重过剩矛盾的指导意见》。2016年,国务院发布了《关于进一步加强城市规划建设管理工作的若干意见》,为大力推广装配式建筑,减少建筑垃圾和扬尘污染,缩短建造工期,提升工程质量给予强力的政策支撑。该《意见》指出,力争用10年左右时间,使装配式建筑占新建建筑的比例达到30%。2017年12月,在住房城乡建设部举行“推进装配式建筑平稳健康发展”的新闻发布会上,住建部提出:到2020年和2025年,装配式建筑占比要达到15%、30%,我们认为未来市场增量可期。

装配式建筑或助力我国基建产能出海。中国的“基建速度”受到广泛的关注,我们认为未来装配式建筑的优越性或助力我国的基建企业出海,进行产能输出。早在2013年,习近平主席在出访中亚和东南亚国家期间,先后提出共建“丝绸之路经济带”和“21世纪海上丝绸之路”的重大倡议,至其目的是加强与沿线有关国家的沟通磋商,在基础设施互联互通、产业投资、资源开发、经贸合作、金融合作、人文交流、生态保护、海上合作等领域,推进了一批条件成熟的重点合作项目。我国基建企业的海外收入占比有所提升。是我国大型的基建央企,其在2012年海外收入仅为364亿元人民币,占比6.4%,而到2018年海外收入规模达到903亿元人民币,收入占比达到7.5%,中国建筑的海外收入有明显的提升。我们认为,此次防疫战大展身手的装配式建筑,有望凭借其快速、便利、环保等优势,未来或加速国内基建产能的输出,A股相关标的包括:、、等。

03
新冠防疫战影响的四大消费习惯
这次疫情与SARS的重要差异之一即是传播力强,可能带来人们生活习惯和消费文化的一系列改变。
口罩文化和家居消毒习惯的形成:人口高密度国日本的借鉴
传染病、环境污染等倒逼高密度聚居国家日本逐步形成“口罩文化”。日本人通常有佩戴口罩的习惯和较强的消毒意识:据日本朝日电视台调查显示,约14.4%的人全年佩戴口罩,25.7%冬天佩戴,33.5%则是生病后佩戴;而日本的带有“消毒”、“除菌”等功能的日用品也几乎随处可见,数据显示2000年日本每户家庭医疗保健年消费支出即达到14万日元,且呈现不断上涨的态势。究其原因主要有两点:一方面自上世纪20年代西班牙流感肆虐以来,日本历经关东大地震后瘟疫、H1N1等多次疫情和工业化过程中的环境污染,越发认识到公共卫生的重要性,同时日本花粉症盛行,因而逐渐养成戴口罩和及时消毒杀菌的习惯;另一方面,日本官方调查研究表明当前日本年轻人多半是出于遮脸美容或者消除心理不安等目的而佩戴口罩,因此在日本口罩意象也已向敏感心态、社交礼仪等方面逐渐深化。
本次新冠疫情或可成为推动国内形成日本类似的口罩、家庭消毒用品消费习惯的契机。对比日本,中国也是高密度聚居国家,数据显示2018年,日本人口密度为335人/平方公里,中国人口密度为144人/平方公里,各大城市群人口密度则更高,因此对聚居区卫生消毒情况会有更高的要求。据日本卫生材料工业联合会统计,2018年日本全国的年产量约为55亿只,其中家用口罩近43亿只。2018年日本总人口约1.27亿,每人年均口罩数约为43只。2018年我国口罩行业产量约为45.4亿只,总人口约为13.95亿,每人年均口罩数约为3只。相比可见,我国尚有较大的口罩行业市场空间,而并非疫情一时的需求。并且我国口罩行业产能较高,据发改委数据,截至2月3日,我国全国22个重点省份口罩日产量已达1480万只,且仍存上升空间,在需求端刺激之下通过提高产能利用率将具备可观的发展潜力。与此同时,我国家用医疗器械规模也处于逐年增长的阶段,居民人均医疗保健消费支出基数相比日本同类数据偏低,现呈成长趋势,具有广阔的成长空间。



分餐制的培养和生鲜O2O客群的扩展:网购生鲜的渗透率提升
欧洲各国自文艺复兴时期便开始有分餐制的习惯,主要出于食品卫生和餐桌礼仪的考虑:欧洲经历中世纪黑死病的肆虐,对公共卫生问题颇为忌惮,过去贵族接受公勺布菜的模式也成为分餐的传统,而个人主义的文化思潮同样使得分餐习俗更为兴盛;中国则在唐宋时期由分餐制逐渐转变为合餐制并延续至今。
分餐制和合食制各有优劣。分餐制通常有着更为卫生,阻断病毒传播的优势,也便于把控计划量,较大可能地杜绝浪费,同时有利于各负其责的独立思想潜移默化中形成;但或有无形中拉远人际距离和助长过于自我的观念的缺憾。合食制则更有利于形成亲近的餐桌氛围,有助于集体观念和社会道德价值观念的产生;同样其主要存在埋下健康隐患,容易出现交叉传染,模糊个人隐私边界等问题。
疫情的出现将加深人们对于合食制缺点的认识,分餐制习惯有进一步在我国扩展的可能,新消费习惯的演进叠加家庭结构的小型化趋势或为生鲜零售产业带来机会。天猫数据显示,2018年100克装大米,200毫升红酒在同类产品中销量增速最高,一人食餐品热度已现端倪。在此时机之下,永辉超市、大润发等将生鲜产品单份份额改小,并逐步推出线上线下一人食形式的餐品。
本次新冠疫情期间,到家服务平台、生鲜电商平台等需求端大增,销售数据亮眼。特殊情形下(春节+疫情+居家隔离),大量居家人群从原来线下采购转为线上采购米面蔬果等基本生活物资,电商生鲜平台等受重大利好。据微信小程序官方数据,除夕至初七,小程序生鲜果蔬业态交易笔数增长149%,社区电商业态交易笔数增长322%。据各平台官方报告,各大到家服务平台、生鲜平台春节期间销售数据亮眼:京东到家全平台春节期间销售额同比增长470%,每日优鲜除夕至初四实收交易额较去年同期增长321%,叮咚买菜除夕至初七整体订单量增长80%。

伴随生鲜电商渗透率提升,生鲜电商未来市场空间广阔。生鲜电商市场空间仍有扩张余地,从需求端看,消费者网购生鲜的习惯在逐步养成并深化,体现在用户数量和行业规模逐年上升;从供给端看,随着供应链管理完善和冷链物流技术提升,生鲜电商产能将得到进一步释放。相比于消费电子、服饰及鞋类等产品的电商渗透率(30%以上),生鲜电商的渗透率仍处于较低水平(不到5%),我们认为在本次疫情的催化下,叠加电商平台的布局、竞争以及市场下沉等,电商渗透率有望逐步提升,生鲜电商的市场空间有望逐步扩大。


分级诊疗+远程医疗的接受度提升:医疗资源分配的大趋势
“分级诊疗”并非新兴概念,早在2015年国务院即发文《关于城市公立医院综合改革试点的指导意见》(2015.5.17),首次将分级诊疗上升到制度层面,此后又发文《关于推进分级诊疗制度建设的指导意见》(2015.9.11),全面部署分级诊疗。但时隔四年多之久,本次疫情爆发期间,三甲医院“人满为患”,二级医院/一级医院/基层医疗机构等泛基层医疗机构“门可罗雀”的局面仍然严重。
从医疗基础设施、医疗人员、医疗服务三个方面来看,1)医疗基础设施:三级医院床位数占比从2015年的29%稳步提升至2017年的30%;2)医疗人员:三级医院卫生人员占比从2015年的25%提升至2018年的27%;3)医疗服务:三级医院的就诊人次占比从2015年的19%提升至2019年的23%(截至11月),三级医院床位使用率长期处于满载甚至100%以上的超负荷运转状态,而二级医院以下的医疗机构床位空置率较高。由此见得,无论是从基础设施、人员配置还是民众的就诊意愿来看,2015年分级诊疗顶层设计出台以来,制度显然并未落实到基层,医疗需求向顶级医疗机构集中的态势并未得到扭转。


远程医疗在本次疫情爆发期间关注度显著上升,toB与toC端远程医疗服务呈现爆发式增长,toB端,武汉协和医院、火神山医院、同济医院通过华为云系统与北京协和医院等其他区域的顶级三甲医院开展远程视频会诊,toC端,阿里(阿里健康)、平安(平安好医生)、腾讯(微医)、京东等科技巨头均推出互联网医疗模块入口。远程医疗的关键价值在于:
1)toB端的远程会诊:解决日常期间顶级医疗资源分布不均,或疫情期间顶级医疗资源结构性紧张的问题,三甲医院作为国内顶级医院的代表,在各省份的渗透率存在显著差异,以每百万人三甲医院个数来看,河南、河北、甘肃、安徽、湖南的顶级医疗资源较为紧张,从本次疫情的病例分布来看,湖北与环湖北都市圈的顶级医疗资源较为紧缺。通过远程会诊设施,实现日常与疫情时期顶级医疗资源的互补,是较为明晰的中长期产业趋势。
2)toC端远程问诊:利用大数据优化市内医疗资源配置,或疫情期间减少人员流动,避免交叉感染,亦有助于防控高传染性疫情期间社会大众的恐慌情绪蔓延。
2月3日,国家卫健委办公厅发布《关于加强信息化支撑新型冠状病毒感染的肺炎疫情防控工作的通知》,要求充分发挥各省份远程医疗平台作用,鼓励包括省级定点救治医院在内的各大医院提供远程会诊、防治指导等服务。武汉火神山医院远程医疗系统亦于2月3日前就位。中国移动、中国电信、、中国铁塔公司、华为、中兴等企业联合完成了火神山5G基站的建设。三大运营商基于5G和千兆网络,在火神山医院上线了数套远程医疗会诊系统,为全国不同地区的专家集中、实时会诊提供了便利。我们认为,5G技术周期开启+本次疫情远程医疗的初步规模化使用催化下,远程医疗有望在制度+技术双红利节点上加速推进。
全民宅家下宅经济用户的扩张:短视频&游戏产业为大赢家
本次新冠疫情期间,文娱方面有两个事例值得关注:
一是,长短视频用户活跃度大幅提高。在春节档全部撤档的背景下,字节宣布以6.3亿元的价格买下《囧妈》,并于大年初一正式在西瓜、头条等平台免费独家播出。鉴于《囧妈》本身与其他头部电影相比具有的小成本特性,头条系收购的流量引导、品牌宣传目的,此次线下改线上对其他大制作头部电影而言可能并不具备广泛可类比性。然而这一划时代举动仍意味着院线多年来培养的线下付费观影模式受到挑战,加之近年来院线营业压力上升,或将对同等小成本电影有所示范,开启线上电影首映的新模式,院线分销向平台分销转变,成为电影行业渠道的重要变革。
二是,游戏行业成为大赢家。极光大数据显示,疫情下春节期间《王者荣耀》日活突破1.09亿,同比往年增长58.9%,《和平精英》日活达6710万,同比往年增长115%,活跃度均大幅度提升,预估流水或创历史新高,全民宅家模式使得以手机游戏为代表的线上产业大幅受益,受供给端制约,头部企业或为其中翘楚。
线上产业近年来一直处于蓬勃发展状态,宅经济已具备一定基础,疫情之下宅消费的渗透率将进一步提升。宅文化盛行并非昙花一现,当前宅经济月活用户数逾8亿,且逐步向高年龄层次蔓延,用户黏性高,以游戏为代表的子板块均处于快速成长阶段。而此特殊阶段也对疫情冲击经济起到缓冲作用,游戏、线上视频、直播、电商、线上教育等均有亮眼表现。疫情平息后,宅文化或将更受关注,引致宅经济用户基础的进一步扩张和泛娱乐商业模式的变革。


游戏类相关标的包括:、、、、、、等;视频类相关标的包括:、等。
04
SARS疫情对产业趋势和消费文化的影响与借鉴
以淘宝和京东为代表的电商行业崛起
2003年的非典疫情对服务业造成了很大的冲击,当月社会消费零售总额同比增速下滑至4.3%,而后随着疫情的逐渐消退消费又快速复苏,但这短短几个月的冲击对于一些线下零售企业产生了很大的影响,由于受到业务中断、现金流不足等问题冲击,不少企业开始反思并谋求转型,这其中的典型代表就是淘宝和京东。虽然从长期来看,电商无疑是未来的趋势所在,但对于如今以淘宝和京东为代表的电商巨头来说,2003年的无疑是个转折点。

非典后电商行业的崛起不是偶然,而是大势所趋。一方面是线下零售企业由于本身在经营上受到冲击,因而部分企业开始主动谋求转型,行业格局发生改变。另一方面,我们认为居民上网习惯的养成是电商行业崛起的关键一环。在非典期间,由于长达数月的隔离,人们逐步养成了居家上网的习惯,而我国的网民规模也是自非典之后快速增长,2002年底我国网民数量仅为5900万,而到2003年底,我国网民数量更是达到8000万,在一年的时间里增长了2100万,而在此后我国网民数量呈现快速增长态势,截至2019年6月底,我国网民的规模已经达到8.54亿。

电商平台巨头淘宝崛起历史
2003年5月5日,阿里一位从广交会回来的女员工经医生诊断为“非典疑似病例”,并48小时内确诊,在出现确诊病例后,阿里的创始人马云当即决定公司全员隔离,回家办公。2003年5月7日(阿里巴巴杭州全体人员在家办公的第一天),仅仅阿里巴巴中文网站的买卖商机就突破12500条,创了新纪录。在隔离时期,马云预测,非典出现后,中国经济往下滑,电子商务一定会兴起。
根据吴晓波著书《激荡三十年》(中国企业1978-2008,浙江人民出版社出版)的描述,整个非典期间,以“中国供应商”为主的每日新增供求信息量比上一年同期迅猛增长3~5倍。在阿里巴巴140万中国会员抽样调查中,在非典时期三个月内达成交易的企业占总数的42%,业绩逆势上扬,每个月的访问量达到1.6亿人次,每天有100多万元的现金收入。而在2001—2002年的相当长的时间内,每天在阿里巴巴网站上发布的商业机会数量只有3000条左右。但从2003年3月开始,阿里巴巴每天新增会员3500人,比上一季度增长50% ,而大量的老会员也强化了网上贸易的使用频率和程度;每日发布的新增商业机会数达到9000—12000条,比2002年增长了3倍。
非典期间供应商需求大幅增长。在非典时期,“中国供应商”客户数比2002年同期增长了两倍,每月有1.85亿人次浏览,240多万个买卖询盘(反馈),来自全球的38万专业买家和190万会员通过阿里巴巴寻找商机,进行各种交易。以2003年4月17日为例,当日阿里巴巴中国站发布的会员企业买、卖、代理、合作等商业机会信息6890 条,国际站达2354条,两个网站加起来超过9000条。虽然正常的商务交往均被不同程度地取消,但一大批企业通过阿里巴巴与客户进行了“零接触”洽谈,在非常时期做了非常好的线上生意,如浙江慈溪市海兴轴承有限公司在非典时期就签订了300万元的销售大单。
2003年5月10日,阿里正式推出了淘宝网,而此后每一年的5月10日都被定义为阿里日。从5月10日到7月10日,在两个月的时间里,淘宝快速成长。非典期间,由于人们不能和客户进行面对面的联系,联系几乎完全依靠电子邮件、电话和网上即时通信工具来维持,不少中小型企业和它们的国外客户也被迫采用互联网工具,人们开始广泛地接受电子商务。7月10日,马云宣布阿里巴巴投资1亿做淘宝。淘宝只用了6个月就在全球排名前100,9个月排名前50,12个月排名前20。2005年初,做了不到两年的淘宝的会员数突破600万,此时做了5年的eBay易趣的会员数是1000万。但除了这一个指标,其他三个指标:商品量、浏览量、成交额,淘宝全部超过eBay易趣。在这样的契机下,淘宝横空出世,至今已经成长为我国的电商平台巨头,截至2018年底,阿里巴巴营业收入(包括淘宝、天猫等)规模已经达到3768亿元,毛利达到1699亿元。

电商自营巨头京东的崛起历史
京东成立于1998年,从海沙市场一个几平米的小小柜台起步,用4年多的时间,成为全国最大的光磁销售商,一度占到全国光磁产品60%的市场份额。2003年,京东全名叫“京东多媒体”,主要卖CD光盘和刻录机,京东多媒体已经开到12家店,京东的创始人刘强东年初规划,2003年要把门店数量开到18家,然而2003年的非典疫情使得京东的线下扩张计划终结。
2003年3月6日,北京通报了第一例非典病例,所有线下商城开始变得冷清,此前生意正在高速发展的京东多媒体,存货积压而卖不出去。随着疫情越来越严重,生意完全冻结,而人员在柜台还有感染的风险,不得已之下,刘强东把12家店全部关闭,大部分人员暂时回家。当时,京东多媒体的账面有两千多万资金,但是北京非典爆发21天,就亏掉了800多万,换句话说,京东在当时只能支撑三个月。在员工的启发下,刘强东决定利用论坛和QQ等网络工具,开始转向线上销售。
非典后京东全面转型电商。2004年1月1日,“京东多媒体网站”正式上线,可以售卖一百多种产品,当时还是很原始的电商模式,只是一个粗糙的产品网页目录,每种产品配上两、三张图片,员工需要用纸、笔记下已经汇款的客户;在产品寄出之后,再发短信告知客户快递号,如果客户距离中关村不远,则会安排员工自己开着小货车上门送货。但正是这个模式,慢慢清理了因非典造成的库存,京东的生意日渐好转。这时,刘强东做出了另一个意义重大的决定:砍掉线下业务,全面转型电商。在当时,这是一个令人意外的决定,京东6个部门经理中,有4人持反对意见,毕竟在非典期间,从线下转向线上出货的店主不少,但大多将此视为非常时期的过渡,当非典结束后便回归线下。但刘强东依然态度坚决,在资源不足以同时支撑线上、线下同时发展,坚定选择了电商方向。
在转型电商后,京东发展进入快速轨道。2005年11月,京东多媒体网日订单处理量稳定突破500个;2007年6月,京东启动全新域名www.360buy.com,正式更名为京东商城;2007年8月,京东赢得国际著名风险投资基金——今日资本的青睐,首批融资千万美金;2009年3月,京东商城单月销售额突破2亿元,成为国内首家也是唯一一家月销量突破2亿元大关的B2C电子商务公司。截至2018年底,京东已经实现营业收入4620亿元,毛利660亿元,成为我国电商自营的巨头。

民营物流行业的崛起
非典带来另一个行业格局的大变迁就是物流行业。物流行业原本是一个低门槛、低技术、劳动密集型产业,起初国内的物流行业以国有企业为主导,但非典后,随着电商的快速发展,国有物流无法满足日益庞大的快递需求,民营物流企业因而快速崛起,至今已经形成了多家代表性的巨头企业。
物流行业并非直接受益于2003年的非典疫情,而是受益于电商行业的崛起。非典疫情后,淘宝和京东快速崛起,带动了网上购物的热潮,物流业随后在2007年(滞后3年)迎来增速的高峰。以北京、上海、江苏、浙江、广东等发达省市为代表,整体快递业务量2007年的增速达到528%,全年快递业务量达到7.5亿件,整个市场规模很快扩大,而此后,整个快递行业迎来高速增长的时期。

如今的快递行业已经成为一个举足轻重的产业,不仅因为其本身的市场规模已经较大,更是因而快递行业带动了广泛的就业,改变了原有的就业结构,使得我国经济结构中,服务业的占比得到提升。在快递业务量出现高速增长拐点的2007年以后,快递行业的就业人数规模也快速增长,以北京、上海、江苏、浙江、广东等发达省市为例,2013年的顶峰,邮政业就业人员数超过40万人,与此同时也带动了仓储、运输等行业的人员的就业增长,对我国经济的发展起到了正向推动作用,而这其中民营物流的崛起起到了重要作用。

不同于全球快递行业的发展进程,中国快递业尤其是民营快递快运业起步很晚。1980年,中国邮政开办了国内特快专递业务,EMS,由于技术含量低,市场需求大,在利润的驱动下,民营快递企业开始成长,广东的表现最为明显。1993年,小平同志南方谈话之后,香港近8万多家制造工厂移到中国大陆,其中珠三角占了5万多家。香港与珠三角之间的函件、货运业务量暴增。顺丰创始人王卫把握机遇,在香港旺角租下几十平方米的店面,专门收揽港企运送到珠三角的信件、样品;并在顺德注册了顺丰速运,成立之初,连老板带员工仅6人。1996年,会计出身的崔维星下海开始自营货运业务,在南航老干广东货运处,以“4个人,8平米”的规模起步,创办了德邦快递。由于创业门槛低,一时间,大批民营的货运、零担和快递业务如雨后春笋般涌现。在较长时期,民营快递业没有大资金的支持,没有政策的扶持和认可,在相当一段时期处于较为艰难的状态。
非典后网购量增大带动第三方物流民营快速公司崛起。非典疫情给民营快递带来了意外的契机。非典时期,国内旅游、餐饮、零售业等遭遇重创,却触发了网络购物的兴起。为了生存和激发员工斗志,德邦提出了“别人停工,德邦人不停工”的口号,并承揽了许多写字楼、家属院、商场等收货送货的业务,给原已萎缩的业务带来新的增长。身处“非典”重灾区的顺丰也迎来了业务量的猛增,顺丰创始人王卫瞄,冒险抵押了9次家产,与扬子江快运航空签订了5架737全货机的包机协议,往返于广州、上海、杭州的3个集散中心之间,第一个将快递行业带上天空,通过租用飞机,顺丰实现了全天候、全年365天无节假日派送。凭借革命性的服务改造,2003年之后,顺丰的货量以每年50%左右迅速增长。迅速增长的货量形成的规模优势,抵消了包机增加的成本。这种良性循环,又进一步巩固了顺丰在速度方面的优势。
电商行业发展进一步改变了物流行业的经营模式。2003年非典疫情下中国电子商务的发展在拉动快递业发展的同时也倒逼快递快运业实现内部管理和运作模式的转型。而此时占到电商业务半壁江山的快递对电商也开始主动改革,一些快递企业甚至开始启动“去电商化”,来推动自身转型发展。为了维持电商与快递业务的平衡,德邦快递将销售模式转为直营模式,吸引不少电商行业的支持与加盟。这一时期,除EMS外,国内快递快运行业几乎均以“加盟制”开拓市场。之后,顺丰收回网点直营,其余企业则以“中心直营+网点加盟”的改良方式运营。2009年9月,《快递业务经营许可管理办法》颁布,随着物流、快递等企业的上市使得整个产业有了充足的资本支持,龙头快递企业还积极展开与科技企业合作,将科技引入产业,实现了“小黄人”快递分拣,无人机送货等惊艳的转型与转变。在此背景下,龙头快递公司崛起,市场份额进一步扩大,当前国内快递行业格局已经基本稳定,大致形成了“顺丰+三通一达”的市场份额格局。
借鉴:“生鲜O2O+冷链物流”有望复制2003年“电商+快递”
O2O在经历行业低迷和大洗牌阶段后,有望借机遇崛起。O2O是指将线下的商务机会与互联网结合,让互联网成为线下交易的平台。2013年O2O进入高速发展阶段,开始了本地化及移动设备的整合和完善,于是O2O商业模式横空出世,成为O2O模式的本地化分支。但2015年,随着资本市场寒冬到来,O2O企业间的过度竞争导致行业的大洗牌,大批O2O公司资金链断裂而出现倒闭,据亿欧网的数据资料,2015年上半年只有大约四分之一的O2O项目拿到了B轮融资,大多数的O2O创业项目很可能会饿死,成为阵亡名单上的先驱。在非常时期,2015年9月,国务院颁布《关于推进线上线下互动加快商贸流通创新发展转型升级的意见》文件,表示O2O的发展道路还很长,创业者不必耿耿于怀,要整理思绪、收拾行装再出发。2015年以来,在经历4年多的市场出清以及行业整合,以生鲜O2O为例,能够存活再来的公司已经有了成熟且固定的商业模式,其中不少公司已经开始有了稳定的现金流。

新冠疫情期间,生鲜O2O新合作模式出现。据东方新闻报道,叮咚买菜某分选中心部分员工返乡未归,据叮咚买菜内部人士介绍,小年夜人手是原来的60%,但订单量却增长了一倍,员工开始24小时轮班。于是,一种新的线上线下合作模式应运而生——由线上平台向餐饮店借员工,目前叮咚买菜已与十多家餐饮企业达成合作意向,人员报酬由叮咚与餐厅结算,再由餐厅支付给员工。类似的,盒马也通过与餐饮企业合作,来解决特殊时期外卖人员的短缺问题,此前盒马和云海肴、青年餐厅等餐饮企业对接,待岗员工来盒马临时上班,2月2日开始,北京、上海等城市已经有超400人陆续到位,还有30多家餐饮企业正在与盒马沟通合作。
生鲜O2O未来产业链融合或加速。我们认为此种模式可能开创生鲜产业链上下游合作模式的先河。由于下游餐饮企业的营业量存在峰值效应,从一天来看,晚上营业额高、一周来看,周五-周日营业额高,而平时大多数时间相对空闲,而配送方的峰谷则大致错位(因为当在外用餐的人增加时,在家用餐则相应减少,需要的配送也减少)。因此,生鲜O2O产业链上下游可以尝试共享员工池,一方面可以节约劳动力成本;另一方面对于员工来说由于业务量增大,收入可以相应增加。员工的融合可能只是产业链融合的一种方式,从长远来看,我们认为生鲜O2O产业链未来各个方面的融合可能进一步加深,包括线下原材料市场、线下加工市场、线上平台融合等。

生鲜电商市场总规模较大,渗透率上升,但仍处于初级阶段。近年生鲜电商市场高速增长,行业市场规模年增长率均在20%以上,活跃用户数已过2500万,将开启激烈竞争的阶段。目前多数生鲜电商企业仍在初级阶段,43%企业的销售规模在1000万-1亿元间,76%的企业门店数在50家以下。2009年至2018年生鲜电商渗透率从0.1%上升至3.7%。

借鉴SARS疫情后电商和物流崛起的逻辑,我们认为生鲜O2O有望重焕生机,同时关注冷链物流。与传统菜场模式相比,生鲜O2O避免了居民集中扎堆菜场,可以有效阻断病毒的传染,与此同时节约了城市用地面积,更加环保卫生。而早在2015年那轮资本市场的寒冬,生鲜O2O一度遭遇重创。中国农业生鲜电商发展论坛数据显示,2014年全国4000多家生鲜电商企业中,仅有1%实现盈利,4%勉强持平,88%亏损,剩下的7%巨额亏损,到了2015年,生鲜电商95%仍然亏损。目前生鲜电商同样在经历4年多行业大洗牌后格局已经基本稳定。2003年SARS疫情下的最大产业趋势为电商,以及其带动下的物流,而此次新冠疫情有助于培养消费者“线上下单—快速配送到家”的消费习惯,类比2003年非典时期电商和物流崛起的经验,我们认为生鲜电商有望重新焕发生机。我们按照电商-物流的逻辑关系进行推演,我们认为未来随着生鲜O2O模式的流行,冷链物流同样有望迎来良好的发展机遇。

免责声明:自媒体综合提供的内容均源自自媒体,版权归原作者所有,转载请联系原作者并获许可。文章观点仅代表作者本人,不代表新浪立场。若内容涉及投资建议,仅供参考勿作为投资依据。投资有风险,入市需谨慎。