壳聚糖治什么病《Carbohydr. Polym.》:可注射自愈合的壳聚糖杂化水凝胶敷料促进糖尿病伤口愈合

新闻资讯2026-04-24 01:31:45
糖尿病是一个严重的世界健康和经济问题,促进糖尿病伤口的愈合仍然是当今科学研究的主要挑战。近日,来自湖北大学的卢翠芬和华中科技大学同济医学院附属协和医院的陈振兵教授团队合成了苯甲醛封端聚乙二醇的星状八臂交联多面体低聚倍半硅氧烷(POSS-PEG-CHO),并通过席夫碱反应与羟丙基三甲基氯化铵壳聚糖(HACC)交联,得到壳聚糖基杂化水凝胶。所设计的复合水凝胶具有很强的机械强度、可注射性、优异的自愈合效率、良好的细胞相容性和抗菌性能。相关论文“Injectable self-healing chitosan-based POSS-PEG hybrid hydrogel as wound dressing to promote diabetic wound healing”于2022年10月10日在线发表于期刊《Carbohydrate Polymers》上。

1. POSS-PEG-CHO和HACC的合成与表征
首先,研究者从POSS-8SH开始合成苯甲醛封端的聚乙二醇的星形八臂交联剂八官能化POSS(POSS-PEG-CHO)。POSS-8SH与烯丙基-PEG-OH通过硫醇烯点击反应得到POSS-PEG-OH,POSS-PEG-OH与4-甲酰基苯甲酸通过酯化反应得到POSS-PEG-CHO。红外光谱(图1A)、核磁共振氢谱(图1B)和核磁共振碳谱(图1C)证明了POSS-PEG-CHO的成功制备。TEM图像显示,POSS分散在四氢呋喃中,而POSS-PEG-CHO在水溶液中呈水泡形貌,其原因可能是POSS纳米颗粒作为疏水分子倾向于相互作用产生大的聚集体,最后形成POSS-PEG-CHO胶束(图1D)。红外(图1A)和核磁共振氢谱(如1E)证实了HACC的成功合成。

壳聚糖治什么病《Carbohydr. Polym.》:可注射自愈合的壳聚糖杂化水凝胶敷料促进糖尿病伤口愈合_https://www.jmylbn.com_新闻资讯_第1张
图1 POSS-PEG-CHO和HACC的合成与表征

2. POSS-PEG/HACC水凝胶的制备与表征
然后,研究者通过POSS-PEG-CHO与HACC水溶液的席夫碱反应形成可逆的亚胺键,制备了三种不同固含量的POSS-PEG/HACC水凝胶,图1F证实了由于POSS-PEG-CHO的醛基与HACC的氨基反应,在水凝胶网络中形成了亚胺键。POSS-PEG/HACC水凝胶形成的图像和示意图如图2所示。

壳聚糖治什么病《Carbohydr. Polym.》:可注射自愈合的壳聚糖杂化水凝胶敷料促进糖尿病伤口愈合_https://www.jmylbn.com_新闻资讯_第2张
图2 POSS-PEG/HACC水凝胶形成和自愈合过程的示意图

通过SEM观察水凝胶的形态,水凝胶具有均匀的网络结构和相互连接的多孔性水凝胶的孔径为200-300 μm(图3A)。元素分布图表明POSS纳米颗粒已成功掺入水凝胶中且分布均匀(图3B)。随着POSS含量的增加,水凝胶的溶胀率增加(图3C),高膨胀率将使水凝胶在伤口愈合方面具有出色的性能。从图3D可以看出,水凝胶具有相对稳定的性能。

壳聚糖治什么病《Carbohydr. Polym.》:可注射自愈合的壳聚糖杂化水凝胶敷料促进糖尿病伤口愈合_https://www.jmylbn.com_新闻资讯_第3张
图3 POSS-PEG/HACC水凝胶的基础表征

3. 水凝胶的机械性能和自愈合性能
通过流变测试探索了POSS-PEG/HACC水凝胶的粘弹性,结果如图4A所示。可以看出,损失模量(G′′)始终低于储能模量(G′),表明所有水凝胶均主要表现出弹性。将POSS-PEG / HACC-5.5%水凝胶倒入注射器中,可以穿过内径为0.45 mm的针头而不会堵塞(图4C-a),表明其具有良好的注射性。宏观自愈测试进一步表明水凝胶具有良好的自愈能力(图4)。

壳聚糖治什么病《Carbohydr. Polym.》:可注射自愈合的壳聚糖杂化水凝胶敷料促进糖尿病伤口愈合_https://www.jmylbn.com_新闻资讯_第4张
图4 水凝胶的机械性能和自愈合性能

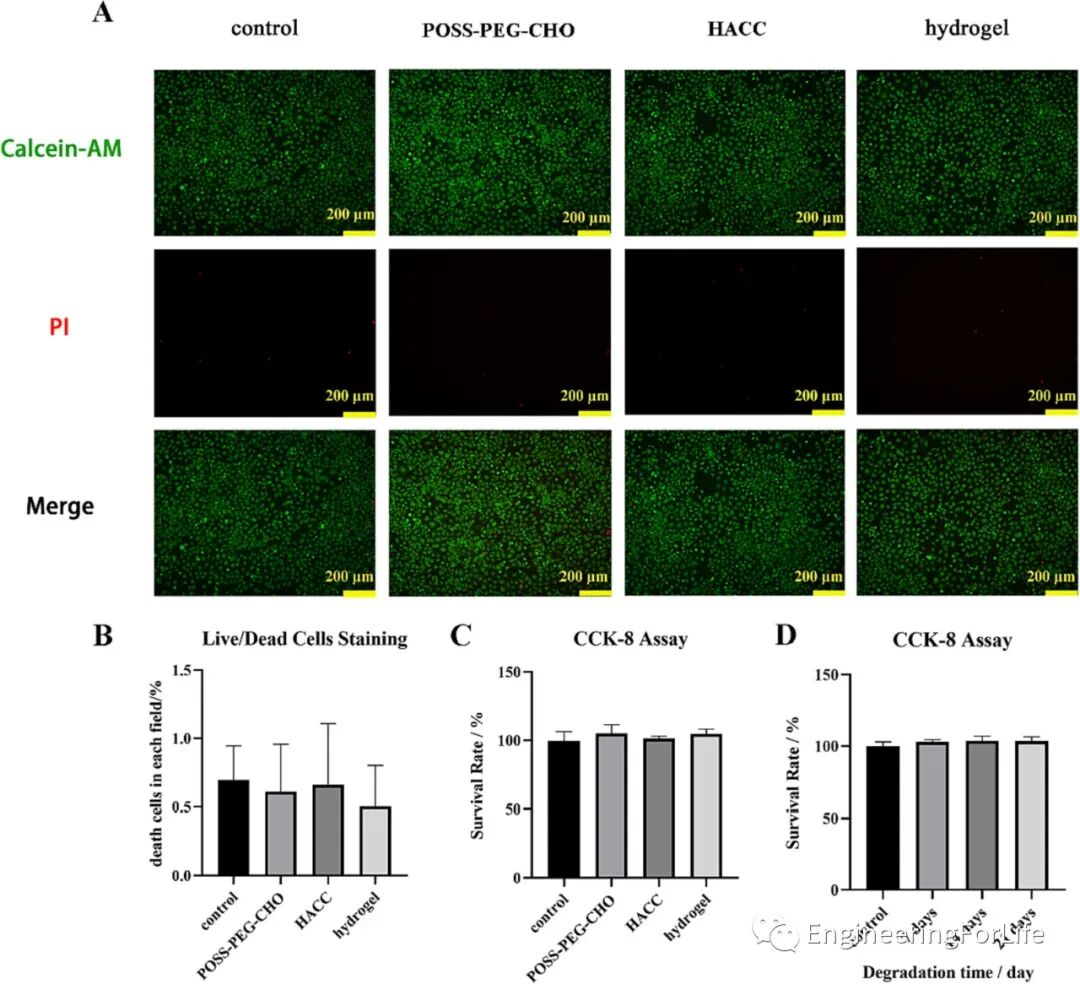
4. 水凝胶的细胞相容性评估
为了评估水凝胶的细胞相容性,通过活/死细胞染色和CCK-8测定法测量了POSS-PEG / HACC-5.5%水凝胶上人永生化表皮(HaCAT)细胞的活力。如图5A所示,LIVE/DEAD染色显微照片显示水凝胶和原料均无细胞毒性。所有结果表明,不仅水凝胶及其原料,而且水凝胶的降解产物都没有细胞毒性(图5)。

壳聚糖治什么病《Carbohydr. Polym.》:可注射自愈合的壳聚糖杂化水凝胶敷料促进糖尿病伤口愈合_https://www.jmylbn.com_新闻资讯_第5张
图5 水凝胶的细胞相容性评估

5. 细胞迁移能力和抗菌特性
使用划痕测试来评估水凝胶对细胞迁移的影响。图6A是伤口划痕的典型图片,可以清楚地看到,与水凝胶共培养后细胞迁移增加。图6B显示了划痕测试中愈合区域的统计分析,证明水凝胶提高了细胞迁移能力,对伤口修复具有重要意义。至于水凝胶提高细胞迁移速度的原因,研究者推测可能是水凝胶的疏松多孔结构,可以有效地运输氧气和营养物质,吸附代谢废物,进而促进细胞迁移和增殖。抗菌实验表明,水凝胶对两种细菌均有明显的抑制作用(图6)。

壳聚糖治什么病《Carbohydr. Polym.》:可注射自愈合的壳聚糖杂化水凝胶敷料促进糖尿病伤口愈合_https://www.jmylbn.com_新闻资讯_第6张
图6 细胞迁移能力和抗菌特性

6. 糖尿病小鼠模型伤口愈合评估
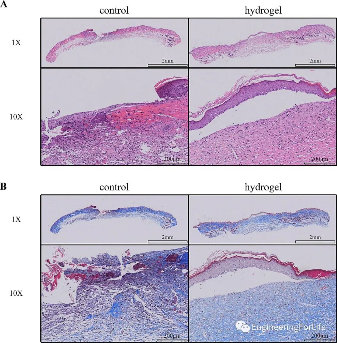
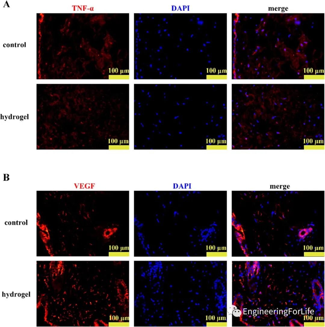
为了评估水凝胶作为糖尿病伤口愈合敷料的可行性,创建了糖尿病小鼠模型。图7显示了小鼠模型伤口愈合的实验图像和统计分析。从图7A可以看出,在手术后第21天,水凝胶组的伤口完全愈合,而对照组的小鼠没有完全愈合。结果表明,POSS-PEG/HACC水凝胶可显著缩短糖尿病小鼠的伤口愈合时间。HE染色和Masson染色结果表明,POSS-PEG/HACC水凝胶组的上皮化过程与对照组相比显著改善,上皮层完整且沉积的胶原较多(图8)。原因可能与HACC能有效抑制炎症和POSS纳米颗粒增强皮肤组织生成并协同加速体内伤口再生有关。免疫荧光染色结果表明,POSS-PEG/HACC水凝胶通过调节炎症和上调VEGF的表达,可有效加速伤口修复和再生(图9)。

壳聚糖治什么病《Carbohydr. Polym.》:可注射自愈合的壳聚糖杂化水凝胶敷料促进糖尿病伤口愈合_https://www.jmylbn.com_新闻资讯_第7张
图7 小鼠模型中伤口愈合实验图像和伤口区域统计分析

壳聚糖治什么病《Carbohydr. Polym.》:可注射自愈合的壳聚糖杂化水凝胶敷料促进糖尿病伤口愈合_https://www.jmylbn.com_新闻资讯_第8张
图8 HE染色和Masson染色图

壳聚糖治什么病《Carbohydr. Polym.》:可注射自愈合的壳聚糖杂化水凝胶敷料促进糖尿病伤口愈合_https://www.jmylbn.com_新闻资讯_第9张
图9 免疫荧光染色

综上,研究者开发了一种星状八臂交联剂POSS-PEG-CHO,通过希夫碱反应与HACC交联,得到基于壳聚糖的POSS-PEG杂化水凝胶。复合水凝胶具有均匀的内孔结构,表现出较强的机械强度、注射性、优异的自愈合效率和良好的细胞相容性。此外,复合水凝胶具有优异的抗菌能力,可促进细胞迁移和增殖。糖尿病小鼠的伤口愈合实验证明,复合水凝胶对糖尿病伤口愈合有显著的促进作用。组织学分析和免疫荧光染色表明,用复合水凝胶处理的伤口显示出更快的上皮组织再生,更少的炎症细胞和更多的胶原沉积,并且有可能通过上调VEGF的表达来促进血管生成。综上所述,可以认为壳聚糖基POSS-PEG杂交水凝胶作为促进糖尿病伤口愈合的敷料具有巨大的应用潜力。

文章来源:
https://doi.org/10.1016/j.carbpol.2022.120198

入群交流

围绕再生医学,EFL建有“学术交流群”、“产业交流群”,扫描下方二维码加小编微信即可入群交流~


壳聚糖治什么病《Carbohydr. Polym.》:可注射自愈合的壳聚糖杂化水凝胶敷料促进糖尿病伤口愈合_https://www.jmylbn.com_新闻资讯_第10张