国产胃镜都有什么品牌澳华内镜研究报告:国产软镜领域龙头,技术驱动高速成长

新闻资讯2026-04-24 01:23:12

(报告出品方/作者:华西证券,崔文亮、王睿)

1.厚积薄发的国产软镜龙头,业绩重回快速增长

1.1.厚积薄发的国产软镜龙头

澳华内镜成立于 1994 年,主要从事电子内窥镜设备及内窥镜诊疗手术耗材研发、 生产和销售。公司围绕内窥镜诊疗领域进行了系统性的产品布局,长期坚持底层技术 创新和跨领域人才培养,突破了内窥镜光学成像、图像处理、镜体设计、电气控制等 领域的多项关键技术,推出 AQ 系列、VME 系列、可视喉镜、纤维内镜等一系列软镜 设备产品,已经应用于消化科、呼吸科、耳鼻喉科、妇科、急诊科等临床科室,打破 国外厂商在软镜领域的垄断。同时产品也已进入德国、英国、韩国等发达国家市场。 此外,公司持续推进 4K 超高清软性内窥镜系统、内窥镜机器人、3D 软性内镜等领域 研发。

公司主要产品包括内窥镜设备和内窥镜诊疗耗材,其中内窥镜设备包括内窥镜主 机、软性内窥镜镜体和内窥镜周边设备。内窥镜主机和镜体包括 AQ 和 VEM 系列产品, 均为澳华自主品牌;内窥镜周边设备包括 CO2 送气装置、内镜送水泵、智能测漏仪、 气腹机、内凝器等,包括澳华和子公司 WISAP 品牌;内窥镜手术耗材包括支架类 (消化道支架、气道支架)和基础耗材(胆道引流管、消化道导丝、细胞刷、活检钳、 高频活检钳、异物钳、圈套器、清洗刷等),其中支架类耗材主要为常州佳森品牌, 基础耗材主要为杭州精锐。

股权结构清晰。目前顾康直接持有 12.71%股份,顾小舟直接持有 16.3%股份, 同时顾康、顾小舟通过小洲光电间接持有 2.35%股份,顾康、顾小舟父子合计控制 31.36%的股权,为公司控股股东及实际控制人。目前顾小舟任公司总经理,顾康任公 司董事长。 其中小洲光电是公司设立的核心员工持股的持股平台,2017 年在该平台对员工 进行股权激励,绑定公司和核心技术人员、管理层的利益关系。小洲光电共有 22 名 股东,多数为公司部门总监及以上职级管理人员。目前该平台持有公司 2.35%的股权。

国产胃镜都有什么品牌澳华内镜研究报告:国产软镜领域龙头,技术驱动高速成长_https://www.jmylbn.com_新闻资讯_第1张

股权激励目标较高,体现长期业绩信心。2022 年 1 月 19 日,公司发布 2022 年 限制性股票激励计划(草案),拟向 66 位核心骨干人员授予权益总计 250 万股,激励 对象主要为公司董事、高级管理人员、核心技术人员等。此次激励绩考核目标 A 为 2022/2023/2024 年收入分别不低于 4.4/6.6/9.9 亿元,对应同比增长 26.8%/50%/50%, 净利润端 2023/2024 年分别不低于 8000 万元/12000 万元。业绩考核目标 B 为 2023/2024 年收入分别不低于 6/9 亿元,且净利润不低于 7000/11000 万元。激励目 标较高,有望充分调动员工积极性,也体现长期业绩高增速信心。

1.2.业绩有望重回快速增长轨道

由于新一代产品 AQ-200 的放量及并购内窥镜耗材及周边设备公司的贡献,公司 收入从 2017 年的 1.3 亿元快速增长到 2019 年的 2.98 亿元。2020 年受到疫情影响, 营收下滑 11.58%,但 2021 年已恢复增长,全年营收增长 31.82%。2022H1 由于部分 地区疫情反复对于产品推广及物流运输等产生影响,收入增速放缓至13.92%,预计 随着疫情逐步得到控制,公司业绩有望重回快速增长轨道。

公司产品主要产品分为内窥镜设备、内窥镜耗材和内窥镜维修服务,其中内窥镜 设备占比从 2017 年的 82%提升到 2021 年的 87.53%。内窥镜设备又可分为主机、镜体 和周边设备,镜体和主机占主要贡献,其中镜体占比稳中有升,从 2017 年的 47.3% 上升到 2020 年的 52%;主机占比从 2017 年的 28.22%下降到 2020 年的 16.88%;周边 设备主要是公司 2018 年收购欧洲子公司 WISAP 生产,占比从 2017 年 6.49%提升到 2020 年 18.8%。

公司毛利率逐步上升,从 2017 年的 61.50%上升到 2021 年的 69.29%,主要因为 规模效应和高端产品占比不断提升,产品结构持续优化,公司 2018 年推出的高端产 品 AQ-200 毛利率 80%以上;内窥镜耗材毛利率上升主要是因为毛利率较高的常州佳 森支架产品占比提升。

公司销售费用率呈下降趋势,主要由于销售规模增加所致,随着新产品 AQ-300 上市在即,需要销售渠道搭建,产品前期推广布局,预计销售费用投入仍将持续增加。 管理费用率持续上升,主要因为公司人员扩张,股权激励费用、新厂房折旧摊销和上 市中介费用所致。研发费用率持续提升,2021 年达到 14.22%,也是公司新产品 AQ300 上市在即需要更多研发投入所致。

国产胃镜都有什么品牌澳华内镜研究报告:国产软镜领域龙头,技术驱动高速成长_https://www.jmylbn.com_新闻资讯_第2张

2.软镜市场高景气度,进口替代空间巨大

2.1.软镜用于消化道领域,技术壁垒较高

内窥镜是临床中常用的医疗器械,医务人员可使用内窥镜器械在直视下或辅助设 备支持下,通过人体自然腔道或人工建立的通道,对局部病灶进行观察、组织取材、 止血、切除、引流、修补或重建通道等,具有较广的应用场景。相较于传统医学,微 创和无创的医学提高了诊治效率,减轻了患者痛苦,是医学技术发展的革命性进步,也预示着未来医学的发展方向。内窥镜设备常搭配内镜诊疗手术耗材使用,在内窥镜 检查或手术中起到活检、止血、扩张、切除等作用。 按照镜体是否可以弯曲分为硬管式内窥镜和软性内窥镜两大类,硬管内窥镜不可 弯曲,主要经外科切口进入人体;软性内窥镜常经由人体天然腔道深入体内,镜体较 长且需具备一定柔性,光电信号传输距离较远,镜体插入部直径较小且功能集成丰富, 对设计工艺及制造技术的要求更高,具有较高的技术壁垒。按照应用领域划分,可以 分为消化内镜、呼吸内镜、普通外科内镜、关节镜、脊柱内镜、泌尿外科内镜、胸外 科内镜、妇科内镜、鼻咽喉科内镜等。

电子软性内窥镜设备主要包括三个部分:1、内镜主机:图像处理器和光源; 2、 镜体:胃镜、肠镜等;3、其他:CO2 送气装置、内镜送水泵、监视器等。内镜设备 通常搭配内镜诊疗耗材同时使用,可以实现取组织活检、微创手术治疗等目的。内镜 设备可以重复使用,内镜诊疗耗材通常为一次性使用。 电子内镜的工作原理:主机装备的冷光源所发出的光经镜体内的导光纤维导入受 检体腔内,镜身前端装备的微型图像传感器接受到体腔内黏膜面反射来的光,将这些 反射光转换成电信号,图像处理器通过图像信号处理后,在监视器上显示出受检脏器 的内镜图像。

国产胃镜都有什么品牌澳华内镜研究报告:国产软镜领域龙头,技术驱动高速成长_https://www.jmylbn.com_新闻资讯_第3张

2.2.软镜行业景气度高,多因素促进市场扩容

根据 Evaluate MedTech 数据,2017 年全球内窥镜市场销售规模为 206 亿美元, 预计到 2021 年,内窥镜市场规模将达到 260 亿美元,2017 至 2021 年年均复合增长 率为 5.99%,高于同期全球医疗器械行业的复合增速。据 GBI Research,2018 年全 球软镜市场,日系三大企业凭借先发优势和成熟技术优势占据全球超过 90%市场份额, 其中奥林巴斯占 65%,宾得和富士分别占 14%。

2019 年中国软性内窥镜市场销售额规模约 53.4 亿元,随着消化道早癌筛查的普 及和内窥镜新术式的开展,未来国内软性内镜市场将继续保持较快增长,预计到 2025 年销售额将达到 81.2 亿元。我国软镜企业起步较晚,且在技术上与国外龙头公 司存在一定差异,因此国内软镜市场被国外厂商主导,其中奥林巴斯市占率超过 80%, 三家海外企业市占率合计约为 95%,国内企业中,澳华内镜和开立医疗受认可度较高, 其中澳华内镜市占率预计约为 2.5%。

2.2.1.胃肠镜开展率较低,提升空间较大

我国消化系统肿瘤高发。受到饮食习惯等原因影响,我国消化系统肿瘤高发, 显著高于全球水平。根据国家癌症中心公布的最新全国癌症统计数据,2016 年我国 新发癌症病例约 406.4 万例,其中消化道肿瘤中直肠癌、胃癌和食管癌的居我国新发 癌症的第二位(占比 10%)、第三位(占比 9.8%)、第六位(占比 6.2%)。根据国际癌 症研究机构统计,2021 年全球新发癌症病例中,直肠癌、胃癌和食管癌发病人数占 比分别为 10%、5.6%、3.1%。

我国胃癌五年生存率低,早癌筛查诊治是提高生存率重要方式。以胃癌为例: 胃癌由癌前病变,早期癌和进展癌逐渐演变而来,中间需要经过多个过程。全球癌症 生存趋势检测显示,2010-2014 年中国的胃癌 5 年生存率稳步提升,但仅有韩国日本 一半。日韩的胃癌生存率主要得益于开展广泛的胃癌早筛,早期胃癌五年生存率大于 90%,我国 90%胃癌患者确诊时处于进展期,进展期五年生存率 30%。日本和韩国的早 期胃癌诊治率分别为 70%和 50%,但我国仅有 10%。

国产胃镜都有什么品牌澳华内镜研究报告:国产软镜领域龙头,技术驱动高速成长_https://www.jmylbn.com_新闻资讯_第4张

我国胃肠镜开展率较低,提升空间较大。消化系恶行肿瘤发展进程缓慢,早筛 窗口期长,通过软镜进行胃肠道肿瘤筛查,对于实现早发现、早诊疗、提高疾病存活 率的目标至关重要。根据《消化内镜技术发展报告》统计,中国的胃镜、结直肠镜开 展率与国际发达国家相比均存在不小的差距。从胃镜开展率看,我国 2012 年的开展 量与德国 2006 年开展量相当,与美国相比差距较大。从肠镜开展率看,美国 2009 年 每十万人有 3724.70 人开展,而中国每 10 万仅 435.98 人开展,存在较大差距。根据 最新《2020 中国消化内镜技术普查》,2019 年我国的胃镜开展率(每 10 万人)已超 过英国、接近美国,但与日本相比还差距较大,而下消化道内镜还远落后于上述三国。

国家陆续出台相关政策促进消化道肿瘤的早期筛查。2018 年 4 月 13 日“国家消 化道肿瘤筛查及早诊早治计划”正式启动,争取每年筛查 1000 万至 2000 万人,并计 划依托筛查在 2030 年实现我国胃肠道早癌诊断率提高到 20%,胃肠道癌 5 年生存率 提高至 50%。2019 年 6 月,国家卫健委印发《上消化道癌人群筛查及早诊早治等技术 方案》,核心内容是评估个体患上消化道癌的风险,对筛选出的高危人群进行上消化 道内镜检查,在一次内镜检查中可发现上消化道不同部位的病变,对发现的可疑病变 进行活体组织病理学检查。

内镜诊疗术式不断拓展,内窥镜使用必不可少。以内窥镜诊疗为代表的微创诊 疗技术的出现,有效缓解了外科领域出血、疼痛和感染问题,现已成为我国医疗机构 众多临床专业日常诊疗工作中不可或缺的重要技术手段。运用内镜诊疗技术,医生可 以在内镜下进行组织活检、息肉切除、狭窄扩张、止血、静脉曲张套扎、胆汁引流、 胆道取石等检查的和治疗。

2.2.2.内镜医师培养持续加快,基层内镜配置率和渗透率有望提升

消化内镜硬件资源和人力资源配置水平显著提高。根据《2020 中国消化内镜技 术普查》,2012 年至 2019 年,我国开展消化内镜诊疗的医疗机构从 6128 家增长至 7470 家,增长率 21.9%;从业医师人数由 26203 人增长至 39639 人,增长率 51.3%; 2019 年全国共开展消化内镜诊疗 3873 万例,较 2012 年增长 34.6%。 内镜医师数量仍短缺,培养持续加快。消化内镜医师培训周期长、培训机构少、 培养难度大。根据 2020 年普查数据,2019 年我国共有 39639 名消化内镜医师,每百 万人口平均拥有消化内镜医师约 28 名,消化内镜普及率高的日本和韩国每百万人口 拥有的内镜医师数量分别达到 250 人和 120 人,远高于我国。2017 年 5 月,中国医 师协会成立了内镜医师培训学院以全面开展内镜医师规范化培养,尽快培训更多合格 的内镜医师,解决我国内镜医师数量不足的问题。随着内镜医师数量的增长,我国内 镜市场将进一步扩容。

国产胃镜都有什么品牌澳华内镜研究报告:国产软镜领域龙头,技术驱动高速成长_https://www.jmylbn.com_新闻资讯_第5张

县域医院内镜配置率和渗透率有望提升。2012 年消化内镜普查中,2012 年开展 消化内镜的 6128 家医院中,县级医院有 3663 家,占比 59.10%;根据最新《2021 中 国县域医院消化内镜基本情况调查》显示,参与调查的县域医院当中,开设消化内镜 的有 4730 家,占比 86.5%,县域医院胃肠镜室配置加快。2019 年卫健委对 2013 版 《内镜诊疗技术临床应用暂行规定》和消化内科等 10 个专业内镜诊疗技术管理规范 进行修订,取消了开展相关技术的准入管理,基层医疗机构可根据自身实际开展相关 内镜诊疗。2021 年 11 月,卫健委发布《“千县工程”县医院综合能力提升工作方案 (2021-2025 年)》,开展“千县工程”提升县医院综合能力,到 2025 年,全国至少 1000 家县医院达到三级医院医疗服务能力水平,发挥县域医疗中心作用。短期来看, 县域医疗机构将获得更多消化内镜诊疗资源,仍是消化内镜行业增量市场的重要支撑, 内镜的渗透率和配置率将加速提升。

民营医院、体检机构有望成为新的增长点。根据艾媒咨询数据,自 2014 年起, 我国体检诊疗人数不断增加。2020 年我国体检诊疗人次已到达 6.4 亿,预计 2021 年 我国体检人数将到达 6.8 亿。根据 2012 年消化内镜普检数据,在开展消化内镜的医 院中,民营医院数量占比仅 7.4%。长期来看,随着体检需求的增长,民营医院、体 检机构会成为新的增长点。

2.3.技术持续突破,国产产品与进口产品性能差异逐步缩小

软镜设备主要由三大系统组成,分别为窥镜系统、图像显示系统、照明系统。与 之相对应的核心技术为图像采集、图像后处理和照明方式三大技术。日系品牌凭借着 在光学领域的成熟技术优势,占据 90%以上市场份额。近年来随着国产品牌在图像传 感器、成像技术和镜体制造等领域的突破,国产品牌努力突破日系品牌的垄断。

图像传感器:CMOS 替代 CCD 打破日系垄断。内窥镜镜体的图像传感器技术主要 分为 CCD 和 CMOS 两大类,两者主要区别是数字电荷传送的方式不同。CCD 具有灵敏 度高、噪点少、图像质量好等优势,过去内窥镜镜体图像传感器以 CCD 类为主, CCD 领域最尖端的技术被日企垄断,帮助奥林巴斯为代表的的日系厂商构筑垄断壁垒。近 年来,CMOS 成像水平已接近 CCD,因具备体积和性能优势以及较好的性价比,打破了 CCD 在图像传感器领域的绝对垄断。从竞争格局看,2020 年全球 CMOS 图像传感器的 前三厂商分别是日本索尼(39.1%)、韩国三星(23.8%)和我国豪威科技(11.3%), 国内豪威科技、格科微等持续发力,中高端 CMOS 货源相对充足,国内企业可以摆脱 CCD 的限制,逐步缩小与进口品牌的差距。

国产胃镜都有什么品牌澳华内镜研究报告:国产软镜领域龙头,技术驱动高速成长_https://www.jmylbn.com_新闻资讯_第6张

图像后处理打破 NBI 技术垄断。内窥镜生成的是缓慢移动对象的视频,运动产 生的模糊会给对象组织的对比度造成不良影响,需要通过降噪算法和滤波技术获得干 净清晰的图像。此外边缘增强技术可以生成对比度较强烈的血管视图,改进组织纹理 图像以及粘膜表面图像的视图质量。为了检测病灶特征,有些不明显的或早期病变则 需要借助假彩色成像、数字滤波等技术,目前奥林巴斯的 NBI 窄带成像技术仍是主流 染色技术,并具有强大的专利护城河。NBI 窄带成像是利用滤光器过滤掉内镜光源所 发出的红蓝绿光波中的宽带光谱,仅留下窄带光谱用于诊断消化道各种疾病。其他公 司为了绕开奥林巴斯的专利,自主研发了不同的染色技术。澳华内镜的 CBI-Plus 染 色技术通过 440nm 和 540nm 波长的复合光实现对而管和浅表纤维结构的光学染色;开 立的 VIST 技术将光学域滤波与数字域滤波结合,加入了血红蛋白吸收高峰与次高峰 的蓝紫光和绿光光谱,有助于微细结构变化及病灶边界的观察。

国产镜体与进口品牌差异较小,性价比优势突出。软镜镜体细长且需具备一定 柔性,内部并列多个管道结构复杂,光电信号传输距离较远,镜体插入部直径较小且 功能集成丰富,镜体粗细、软硬、灵活、视场角度等均会影响医生操作和患者舒适程 度。目前各个内镜品牌的镜体差异主要体现在操控性、观察范围、器械道内径参数等 方面。对比来看,国内参数与进口品牌差距不大,价格优势明显。

光学放大等高端功能仍存在差距。目前相较于进口顶尖产品,国产技术在光学 变焦等高端功能仍在持续突破,各厂家也在积极布局,进一步缩短和国际巨头差距。

2.4.政策支持器械自主发展创新,进口替代大有可为

国家大力支持器械自主发展创新。我国在高端医疗设备创新发展方面推出一系 列政策,支持高端医疗设备发展。2019 年 10 月,发改委调整《产业结构调整指导目 录(2019 年本)》,将新型医用诊断设备和试剂、数字化医学影像设备,人工智能辅 助医疗设备,高端放射治疗设备,电子内窥镜、手术机器人等高端外科设备列为鼓励 项目,优先发展。2021 年 3 月,国务院发布《国国民经济和社会发展第十四个五年 规划和 2035 年远景目标纲要》提出完善培育医疗设备创新发展。2021 年 12 月,工 信部《医疗装备产业发展规划(2021-2025 年)》也指出要重点突破医用内窥镜等影像 诊断设备,攻关光学镜头、图像传感器/CMOS、高导光率内窥镜光纤、高分辨率柔性 光纤传像束等关键零部件的战略目标。

创新设备注册审批流程优化,内窥镜注册门槛降低。国家财政部及工信部发布 的《政府采购进口产品审核指导标准》(2021 年版)中要求优化创新医疗装备注册评 审流程,支持拥有发明专利、技术属于国内首创、具有显著临床应用价值的医疗装备 优先审批。2020 年 12 月,药监局发布的调整《医疗器械分类目录》,光学内窥镜、 电子内窥镜产品管理类别由Ⅲ类降为Ⅱ类,注册审批由国家局审评中心转到各省级审 评中心,厂商申报常规内窥镜产品注册证时不再需要进行临床试验,国产内镜的注册 流程缩短,原先 3 年左右的注册周期有望缩减至 1-2 年,镜体获批加速明显。

3.产品线布局丰富,技术储备深厚

3.1.产品线布局丰富,高端产品占比不断提升

公司产品线布局齐全,可覆盖各级医院需求。公司产品包括内窥镜设备和内窥 镜诊疗耗材,内窥镜设备包括主机镜体和周边设备。公司内窥镜设备布局齐全,包括 中低端的 AQ-100、VME-2300、VME-2800 和偏高端的 AQ-200,覆盖消化科、呼吸科、耳鼻喉科、妇科、急诊科等多个科室,可以覆盖各级医院需求。内窥镜诊疗耗材包括 子公司杭州精锐品牌及常州佳森品牌产品。 AQ-200 部分核心性能媲美外资主流产品。公司在国内推出新一代 AQ-200 全高清 光通内镜系统,创新性地采用激光传输技术和无线供电技术,实现了设备间的电气隔 离并显著提高了临床操作的安全性和便捷性,与国外厂商主流产品相比具备差异化的 竞争优势。AQ-200 系列搭配 1080P 成像模组和 CBI Plus 分光染色技术,成像更加锐 利清晰,进一步提升消化道早期病变的临床发现能力。AQ-200 在清晰度、弯曲角度、 信号传输稳定性等方面可以媲美外资主流产品。公司 22 年 5 月获批的 AQL-200L 是 AQ-200 的升级版,融合多 LED 光源及 CBI 多光谱染色模式。全新平台的 4K 超高清软 镜 AQ-300 有望于 23 年国内获批,有望全面进军三级医院高端市场。

公司产品性价比优势明显。相较于进口产品,公司 AQ-200 价格优势明显。公司 一套 AQ-200 软镜系统(一套主机+一条电子胃镜+电子肠镜+其他配套产品)比外资产 品终端价格低 20%-40%,性价比优势凸显,在二级医院、基层医疗机构以及民营医院 等客户中优势显著。

AC-1 产品轻便多场景,定位基层市场和移动医疗。AC-1 内镜系统于 2022 年 1 月正式发布,兼具更轻便、多场景、智能启动等优势,承接基础内镜诊疗职能。AC1 内镜系统产品采用 LED 灯照明,较传统硬件体积更小,使得图像处理器、光源实现 一体化设计,成本优势明显;产品采用全触摸屏设计,便于医生临床使用;镜体与主 机连接采用新型插头设计,镜体在清洗时无需加密封盖,更换和清洗镜体更快捷。 AC-1 产品主要定位二级及以下医院和移动医疗,在复杂的检查环境下拥有更强适应 性和可用性,为赋能基层医疗机构、主力分级诊疗推广贡献出力量 高端产品占比不断提升。AQ-200 作为公司首款高端产品,2018 年 9 月推出凭借 稳定的质量与创新性的功能设计迅速抢占中高端用户市场。2020 年受到疫情影响, AQ-200 收入占比略有下滑。2021 年疫情影响减弱,我们预计 AQ-200 占比 31%左右。 随着疫情影响趋于稳定及升级新品 AQL-200L 的推出,AQ-200 系列产品收入占比有望 持续提升。

国产胃镜都有什么品牌澳华内镜研究报告:国产软镜领域龙头,技术驱动高速成长_https://www.jmylbn.com_新闻资讯_第7张

主机镜体销量恢复高增,单价总体上升趋势不改。2019 年,公司软镜主机销量 同比增长 36%,镜体销量同比增长 50%;2020 年受到疫情影响,主机镜体销量均有所 下滑;2021 年疫情扰动稳定后,主机销量同比增长 23%,镜体销量同比增长 28%。高 端产品占比不断提升带动单价上行,2020 年受到疫情扰动影响,产品结构波动,单 价略有下降,2021 年 H1 主机单价重回增长,镜体单价保持稳定。长期看,公司软镜 产品呈现量价齐升态势。

3.2.核心技术储备深厚,重磅新品上市在即

3.2.1.重视研发投入,掌握多项核心技术

公司重视研发投入,研发费用节节攀升。公司研发费用率始终保持在 10%以上, 研发费用从 2018 年的 2116 万元增长到 2021 年的 4935.00 亿元,研发费用率从 2018 年的 13.6%增长到 2021 年的 14.22%;2022Q1 研发费用 1421 万元,研发费用率达 17.4%。公司目前在上海、北京、西安和无锡设立 4 大研发中心,分别专注内窥镜关 键零部件、系统集成和生产技术研发,电子电路、算法和前沿技术,软件和人机交互 技术,光源及内窥镜基础创新技术的研发创新。目前公司拥有研发人员 108 人,占员 工总人数的 20.8%。

公司掌握多项领域内核心技术。公司已自主掌握软性内窥镜的图像处理算法、 电子电路设计、软件开发应用、光学系统设计及制造、精密机械设计及组装等方面的 核心技术,并实现了关键零部件的自主设计及制造。公司已围绕内窥镜设备构建了图 像处理技术、内窥镜镜体设计与集成技术、安全隔离创新技术三大技术平台,掌握了 一系列具有自主知识产权的核心技术以及生产加工中的核心工艺,培养了一批医用内窥镜领域的高水平专业研发和技术创新人员,具备系列化产品的开发和生产能力。在 高清图像处理方面,公司在分光染色技术、实时调光技术、低延时高清图像处理技术 等领域具备较强的底层技术储备;在内窥镜镜体设计与集成方面,公司掌握了微型成 像模组技术、低损失图像信号传输技术、精密结构设计与加工技术等软性内镜制造方 面关键技术;在安全隔离方面,公司创新性将内镜无线供电技术和内镜激光传输技术 应用在内镜产品中,与国际品牌相比具备差异化的竞争优势。

3.2.2.在研管线丰厚,重磅新品 AQ-300 上市在即

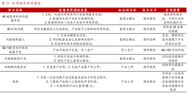
AQ-300 搭载 4K 超高清系统,性能优势明显。公司新一代 4K 超高清软性内窥镜 系统 AQ-300 目前处于送检阶段,有望 2023 年上市。AQ-300 搭载 4K 超高清系统,具 有双路 4K60p 和 4K3D 实时图像处理能力配备双焦点镜头,配备光学放大镜头;分光 染色种类从原有的 2 种提高到 4 种,可以帮助临床医生更早更精准的早癌判断;肠 镜镜体具有可变硬度功能,支持病变部位大小测量。 AQ-300 助力公司渗透三级医院。公司产品终端客户集中在二级及以下客户,AQ300 产品进一步追赶外资高端产品,有望成为公司渗透三级医院有利武器,预计 AQ300 上市后,公司三级医院客户占比将快速提升,打破进口厂商在国内的垄断,抢占 一部分外资产品在三级医院市场份额。 在研管线丰厚,新产品层出不穷。公司还有丰厚的在研管线储备,主要针对新 产品的开发和老产品的优化升级。目前公司前瞻布局 4K 超高清软镜系统、3D 软镜、 内窥镜机器人、动物镜内镜、内窥镜耗材等多个方向新产品,不断拓展产品线覆盖广 度,强化技术实力。其中 3D 软性内镜配置了双摄微型成像模组,将 3D 成像技术引 入软性内窥镜领域,还原真实手术视野,能够有效提高临床判断病变大小的准确性、 提升操作准确度及手术成功率;内窥镜机器人能够利用智能手柄电动操控内窥镜镜体 并实现远程操控,从而在降低医生操作疲劳度的同时有效降低临床医生的职业暴露风 险并可降低 ESD、ERCP 等复杂手术的难度,提高手术安全性和效率。

国产胃镜都有什么品牌澳华内镜研究报告:国产软镜领域龙头,技术驱动高速成长_https://www.jmylbn.com_新闻资讯_第8张

3.3.多层次销售渠道,逐步向三级医院渗透

公司采用多层次销售策略,以经销为主,多种销售模式并进。第一公司在基层 医疗领域借助性价比优势,广泛渗透基层医疗机构,扩大客户群体。第二公司针对三 级医院建立合作,逐步依靠高端产品渗透开拓。第三对中西部市场进行错位竞争,积 极开拓外资产品销售相对薄弱市场。公司经销模式占比 70%以上;在中西部部分地区, 公司采用代销模式,代销占比逐渐下降;针对一些医疗机构客户和 ODM 客户,公司 采用直销模式,当前占比较小。公司销售团队具备多年软镜销售经验,同时配合公司 新产品推出,积极扩张销售团队,截止 2021 年底,公司销售人员已经达到 205 人, 同比增长 38.5%。

产品主要集中在二级及以下医院,逐步进军三级医院。公司客户主要集中在二 级及以下医院,客户数量从 2018 年的 274 家 2020 年的 505 家,占比保持在 80%以上。在 AQ-200 上市后,由于具有性价比优势,打入了部分三级医院市场,三级医院占比 由 2018 年的 14%提升到 2020 年的 18%。预计未来随着 AQ-300 高端产品的上市,在三 级医院的收入占比将持续提升。公司与国内消化内窥镜诊疗实力较强的三级医院积极 合作,先后与南京鼓楼医院、北京友谊医院、杭州第一人民医院等多家三级甲等医院 建立临床合作中心,积极推进现有产品使用,部署 4K 超高清软镜系统、3D 柔性内镜、 内镜机器人等项目的临床合作。此外,公司以分公司为支点,在重庆、杭州、郑州、 广州等地与三甲医院开展合作,建立省级培训合作基地,进行区域的学术和市场推广。

以欧洲为中心,继续拓展海外市场。为了拓展海外市场,公司 2018 年收购德国 公司 WISAP,在补全内镜周边设备的同时,也作为澳华内镜在产品在欧洲地区的营销 中心。目前 WISAP 主要产品有 CO2 送气装置、内镜送水泵、智能测漏仪、气腹机、宫 颈内凝器等。目前公司已在海外建立了约 40 人的销售团队,未来将以 WISAP 为营销 中心,打造海外本土服务团队,持续导入新产品,提升销售水平。目前公司在欧洲销 售产品还以比较基础的设备为主,我们预计后续会陆续导入新的产品。从海外收入看, 受到疫情扰动影响,疫情后海外销售收入稳中略降,预计随着海外疫情常态化,海外 收入将出现恢复性增长。

国产胃镜都有什么品牌澳华内镜研究报告:国产软镜领域龙头,技术驱动高速成长_https://www.jmylbn.com_新闻资讯_第9张

4.盈利预测

对公司盈利预测的核心假设如下:

内镜主机:2022 年上半年受到疫情扰动,预计下半年受益于疫情后回暖及新基 建采购,公司内镜主机设备有望保持增长。高端新产品 AQ-300 预计 2023 年上市销售, 有望渗透三级医院市场,预计价格大幅高于 AQ-200,参考 2018 年下半年 AQ-200 上 市后公司收入大幅增长,预计 2023 年内镜主机销售收入将持续加速,保持 50%以上 增速水平。高端产品占比提升也进一步提升产品毛利率水平,预计 2023 年、2024 年 毛利率水平持续走高。 内镜镜体:公司新品类镜体也随主机不断推出,如具备可变硬度属性的肠镜、 支气管、鼻咽喉新规格镜体、胃镜等。预计新产品上市后,在高等级医院取得突破, 单主机搭配销售镜体数量增加,镜体也将实现量价齐升,销售进一步加速。 周边设备:内镜周边设备主要是 WISAP 公司贡献,2021 年受到海外疫情影响, 随着海外疫情常态化,增速将逐步回暖。 内镜耗材:耗材业务目前是公司设备业务的补充,目前体量规模较小,预计该 业务增长略高于行业增长水平。毛利率方面,2022 年受疫情扰动预计有所下降, 2023 到 2024 年考虑控费情况,预计毛利率略有下降。 维修服务:和设备保有量相关,预计随着公司设备产品增长而增长。

费用率:1)销售费用率:新产品 AQ-300 即将上市,预计公司会加大学术推广 和销售活动,销售费用率将有明显提升。2)管理费用率:2022 年股权激励方案影响, 预计管理费用会有一定提升,随着销售体量的增大带来的规模效应,管理费用率预计 保持稳定。3)研发费用率:公司重视研发投入,研发费用率逐年提升,随着 AQ300、 3D 软性内镜、内窥镜机器人等重磅在研产品进入研发关键阶段,预计研发费用率仍 将维持目前较高水平。

(本文仅供参考,不代表我们的任何投资建议。如需使用相关信息,请参阅报告原文。)

精选报告来源:【未来智库】。