呼吸机传感器是什么呼吸机保姆级入门教程 3:辅助通气与吸气触发

新闻资讯2026-04-24 01:05:26

呼吸机传感器是什么呼吸机保姆级入门教程 3:辅助通气与吸气触发_https://www.jmylbn.com_新闻资讯_第1张


呼吸机传感器是什么呼吸机保姆级入门教程 3:辅助通气与吸气触发_https://www.jmylbn.com_新闻资讯_第2张


上一期的内容,我给大家介绍了 SIMV 的基本通气原理以及在一个复杂模式的波形图上如何一眼看出哪一次呼吸是控制通气,哪一次是自主通气。上一期的内容中有一个知识点留了一个悬念,就是关于辅助通气


无论是上期中这个辅助通气的概念,还是后面 SIMV 的模式原理的解释中,都反反复复提到了一个概念,这个概念叫做:触发!!!

概念解释:呼气触发其实并非由患者触发,而是一个特定模式下的呼气指令,是呼吸机的机械行为,所以,为了方便大家区分,我这里所说的触发,专指狭义的吸气触发,而呼气触发在后面的本套材料中均被称为「切换」,即吸气切换为呼气的过程。

(上下滑动查看全部内容)


好啦,那么我们就要来重点谈一谈触发的概念了。


某种程度上说,所有的呼吸机参数都是呼吸机指令。但是触发的概念有一个特殊的地方,即患者的参与。


呼吸机传感器是什么呼吸机保姆级入门教程 3:辅助通气与吸气触发_https://www.jmylbn.com_新闻资讯_第3张

图 1 吸气触发(点开看大图)


辅助通气:一种患者触发的控制通气


根据上图,我们能够看到,所谓的吸气触发其实就是人机互动的一个最基本的情况,如果患者完全无自主的吸气努力,那么呼吸机根据呼吸频率设定(RRset)换算出的呼吸周期,每到一个时间点,就给一次控制通气,这就是我们所说的最最狭义的控制通气(C),也就是咱们说辅助/控制通气缩写 A/C 中的 C

而如果有患者的吸气努力,那么其原理是,只要呼吸机监测到患者的足够的吸气努力,则给予一次控制通气。这就是我们所说的狭义的辅助通气(A),也就是咱们说辅助/控制通气缩写 A/C 中的 A


拓展思考:为什么辅助通气被归类到广义的控制通气呢?


其实原因很简单,所谓辅助通气,在患者的吸气努力被呼吸机监测到后,呼吸机给的通气,还是按照控制通气的参数给予患者。

也就是说,如果你设置的模式是 A/C VC,那么这次通气的标准就是你设置的潮气量(VT 或者 TV),反之,如果你设置的模式是 A/C PC,那么这次通气的标准就是你设置的控制通气吸气压力(PC 或者 Pi)。


所以各位可以这样理解,未来各位在各种呼吸机的教材、讲义、文献中看到的辅助通气(A)这么一个名词就是一种患者触发为条件控制通气


患者触发的原理


好啦,那么我们接下来看看呼吸机是如何监测到患者的吸气努力的?

呼吸机传感器是什么呼吸机保姆级入门教程 3:辅助通气与吸气触发_https://www.jmylbn.com_新闻资讯_第4张

图 2 机械通气流程图(点开看大图)


图 2 展示给大家的就是咱们一台呼吸机整体给患者的机械通气的一个流程图,这个我觉得大家直接可以看懂,我就不具体解释了。


那么我们想象,如果患者做了一次吸气努力,会发生什么事情呢?


呼吸机传感器是什么呼吸机保姆级入门教程 3:辅助通气与吸气触发_https://www.jmylbn.com_新闻资讯_第5张

图 3 压力触发(点开看大图)


我们看到,当患者开始做吸气的努力,而这个努力被呼吸机监测到,那么呼吸机就由原本的时间触发变为了患者触发。

而患者的努力会造成 Y 型口处的气体被患者吸走一部分,于是大家发现 Y 型口处(整个通气管路中)体积未变,气体变少,于是压力便下降。而呼吸机吸气端和呼出端两端的压力传感器会监测到这种压力变化。于是,呼吸机就知道了患者努力了。


可是,事实是这样的,由于管路中的冷凝水、患者的某些不自主的动作等等很多不可知的原因,都会造成 Y 型口处的压力变化,那么我们需要患者达到足够大的努力,才认为患者努力足够了,这样,我们就有了触发灵敏度这样的参数,而以压力变化为目标的触发灵敏度,就叫做压力触发(或者压力触发灵敏度)。


打个比方,我们讲压力触发灵敏度设置为 -2 cmH2O,那么如果患者努力为 -1 cmH2O,那么呼吸机认为患者吸气努力不够,则不触发吸气,继续按照时间触发进行通气,而如果患者努力达到或者超过 -2 cmH2O,则认为患者努力足够,于是触发吸气,这是便是患者触发中的压力触发。注意:压力触发的负号(-)代表方向(即压力传感器监测到了压力变化,而这个变化的方向是下降),其绝对值代表患者努力的大小。


重点 1:所谓触发灵敏度,其实是监测到的压力或流量的变化的大小(流量后面会说)


我们来看一个波形图(用 Excel 画的图,不准确的地方大家见谅):


呼吸机传感器是什么呼吸机保姆级入门教程 3:辅助通气与吸气触发_https://www.jmylbn.com_新闻资讯_第6张

图 4 压力时间曲线


大家看到在压力时间曲线上,所谓的压力触发,大家是可以监测到吸气起始的一个瞬间的压力下降至基线以下的情况。这便是压力触发


但是,我相信很多人都看到过很多的教材、文献当中提到过的,压力触发当今临床应用其实是较少的,流量触发较压力触发更具有优势,那么我们来看看什么是流量触发?


呼吸机传感器是什么呼吸机保姆级入门教程 3:辅助通气与吸气触发_https://www.jmylbn.com_新闻资讯_第7张

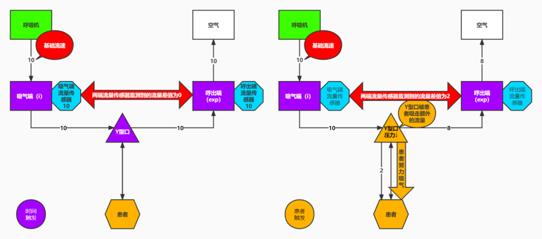
图 5 流量触发(点开看大图)


这里我们要引入一个概念:基础流速。

所谓基础流速(或称偏流)即呼吸机持续的额外的给出的一个固定流速的气体,该流速不受模式、参数的影响,固定不变,称为基础流速。(基础流速在绝大多数呼吸机品牌中固定为 10L/min 不可调节,某几个品牌这个参数可以在 1 ~ 9 L/min 之间调节,各有利弊。)


我们看到,当患者未做任何吸气努力时,呼吸机流出的基础流速 10 在经过 Y 型口处没有任何变化,在呼出端排入空气的流速也为 10,于是吸气端和呼出端两端流量传感器监测到的这个额外的流速均为 10,那么两端的差值则为 0,呼吸机认为患者无努力,继续时间触发。


而如果患者开始努力吸气,于是大家会发现,这个额外的基础流速 10 在经过 Y 型口处,会被患者额外吸走一个流速,我们设定这个被吸走的流速是 ΔF,而我们假设 ΔF = 2,那么这个基础流速在 Y 型口处会损失掉 2,于是呼出端排入空气的额外的流速就是 8。于是吸入端流量传感器监测到的额外流速是 10,呼出端监测到的是 8,于是我们可以算出,其差值为 2,即 ΔF 的大小。


那么和压力触发一样,大家的呼吸机上面会有一个参数叫做流量触发敏感度,当我们设置一个触发敏感度为 2 时,那么当患者吸走的流速 ΔF ≥ 2 时,呼吸机认为患者努力足够,则触发送气,开始流量触发。


于是,我们这里引出今天的第二个重点:


重点 2:无论患者吸气触发是流量触发还是压力触发,其敏感度均为绝对值越小触发越敏感,绝对值越大触发越迟钝,适当的触发敏感度才是合理的。


拓展思考:患者触发灵敏度是越灵敏越好吗?


当然不是,如果患者触发灵敏度过于灵敏,有可能会由于并非患者努力吸气的其他原因导致触发灵敏度条件达成,而出现误触发的情况。

反之,如果触发灵敏度过于迟钝,则会造成患者做了很强的努力,却无法被呼吸机察觉,而出现不触发的现象。


那么这里,我需要给大家讨论一下这个基础流速可调节的情况。


大家想一想,我们的流量触发敏感度这个参数考察的是什么?考察的是吸气端和呼出端两端流量传感器监测到的基础流速的差值,那么我们想一下,我们的基础流速是 10,那么这个差值最大是多少?也就是说当这个基础流速完全被患者吸走时,则是最大,那么此时吸入端监测到的为 10,呼出端监测到的为 0,于是,差值是 10,那么这就是我们可以设置的吸气触发灵敏度的最大值(呼出端的流量传感器不会监测到负值的基础流速,呼出端能监测到的最小基础流速为 0)。


那么大家想,如果这个基础流速可以在 1 ~ 9 之间调整,那么如果我设置基础流速是 3,而吸气触发设置为 4,大家看看会发生什么现象?


1. 如果患者吸气努力是 1,那么吸入端监测到 3,呼出端监测到 2,差值 1,小于 4,不触发;


2. 如果患者吸气努力是 2,那么吸入端监测到 3,呼出端监测到 1,差值 2,小于 4,不触发;

3. 如果患者吸气努力是 3,那么吸入端监测到 3,呼出端监测到 0,差值 3,小于 4,不触发;

4. 如果患者吸气努力是 4,那么吸入端监测到 3,呼出端监测到 0,差值 3,小于 4,不触发;


5. 如果患者吸气努力是 5,那么吸入端监测到 3,呼出端监测到 0,差值 3,小于 4,不触发;


……


大家会发现,由于我把基础流速设置为了 3,所以,无论患者如何努力,机器监测到的吸入端和呼出端的基础流速差值最大是 3,永远也无法达到我们设置的敏感度 4,于是呼吸机永远监测不到患者的努力,于是呼吸机永远给予患者时间触发。


那么,你们发现一个问题没有,如果吸气流量触发敏感度 > 基础流速,那么我们相当于关闭了患者触发吸气这件事情,即关闭了辅助通气,只剩下了纯粹的控制通气。


那么我们就知道了,在一些品牌的呼吸机上,这个吸气触发是可以关闭的,其关闭方法有两种:


1. 调整吸气流量触发敏感度 > 基础流速;


2. A/C 模式下点击关闭辅助通气按钮(原理同调整吸气流量触发敏感度 > 基础流速)。


可惜的是,所谓关闭吸气触发的这个功能由于临床实际应用较少,故很多呼吸机品牌并不提供这个功能,所以就发生了一些品牌呼吸机是无法关闭吸气触发的这件事情。

这个关闭吸气触发的功能有什么用处?


1. 一系列需要关闭吸气触发从而保证绝对的控制通气的操作:比如测平台压(Pplat)等等;


2. 胸外心脏按压时由于过多的吸气触发,大量由于按压产生的误触发导致呼气不足即开始了下一次吸气,造成大量内源性 PEEP。


第一种用途中测量的那些参数,没有好的办法,必须关闭触发以满足测量到的参数更加精确的这一目标。这里大家就不要纠结说什么已经给患者肌松镇静打掉自主呼吸了就绝不可能触发了什么的话了,总有你想不到的意外,只有通过肌松镇静保证禁止患者触发时不会出现人机对抗,并且通过禁止触发保证不会由于其他原因造成不该出现的假患者触发的发生,才能保证参数的精准。


第二种用途曾经有一个天津的做急诊的朋友跟我争论,他说他可以通过将模式改为 SIMV,这样做到除了首次触发是触发控制通气以外,其他的触发都是触发自主通气,于是他把自主通气时的 PS 设置为 0(如果是不能设置为 0 的设备尽可能设置的越小越好)。他的意思是觉得,如果没有 PS 了,那么触发的自主通气就会因为没有支持压力从而并没有产生真正的通气,从而解决大量误触发的情况。


思考题


大家觉得这位医生的观点是否正确呢?如果正确您的理由是什么?如果不正确您认为他不正确在哪里了?大家可以留言回答,我会在下一讲开篇给出我的观点。



总结一下本讲的重点:


1. 辅助通气是患者触发的控制通气;


2. 患者触发的分类及原理;


3. 所谓触发灵敏度,其实是监测到的压力或流量的变化的大小;


4. 无论患者吸气触发是流量触发还是压力触发,其敏感度均为绝对值越小触发越敏感,绝对值越大触发越迟钝,适当的触发敏感度才是合理的;


5. 关闭患者吸气触发的方法。


编辑:美超

投稿:wangmeichao@dxy.cn

呼吸机传感器是什么呼吸机保姆级入门教程 3:辅助通气与吸气触发_https://www.jmylbn.com_新闻资讯_第8张

↓↓点击阅读原文进入作者专栏,查看更多内容