压力波是什么波有创动脉血压监测方法及波形解析

新闻资讯2026-04-24 00:32:09
压力波是什么波有创动脉血压监测方法及波形解析_https://www.jmylbn.com_新闻资讯_第1张

中心静脉压(Central Venous Pressure, CVP)是指在上腔静脉或下腔静脉靠近右心房入口处的压力,或者说是右心房的压力。通过在中心静脉插入导管(Central venous catheter, CVC)来直接测量CVP,其正常范围为5 ~ 12cm H2O( 3.7~8.8mmHg )。
与此不同的是,有创动脉血压(Invasive Artery Blood Pressure)监测是一种将动脉导管置入动脉内直接测量血压的方法。使用这种方法,可以实现对动脉血压的连续监测,以便及时、准确地了解血压变化,并提供一个可供反复取样的路径。此外,血压波形的大小和幅度等参数在一定程度上反映了心排出量、外周血管阻力和血管容量等状况。桡动脉、肱动脉和足背动脉等部位通常是用于穿刺和导管置入的位置。

一、有创动脉血压监测方法
组成动脉压力监测系统的部件包括动脉内导管、延长管、三通开关、采血装置、压力传感器、持续冲洗装置,以及连接床边监护仪和示波器的电线(如图1所示)。
在对患者进行监测之前,需要进行传感器调零点的定标。定标的方法是打开传感器附近的开关,将其与空气相通,使压力传感器暴露于大气压下。接下来,按照监视器上的“校零”按钮,将压力参考值调整至零。通常情况下,零点会被设定在患者腋中线(即右心房)的水平位置。
手术中若传感器的水平与患者的水平相对变化,就会导致血压读数出现偏差。若传感器水平低于患者水平,则可能导致血压读数过高;而若传感器水平高于患者水平,则可能导致血压读数过低。此外,气泡也会对血压监测系统的读数产生影响。添加0.1毫升的小气泡会导致血压读数增加,而添加0.5毫升的大气泡则可能导致动脉低血压的误判。
压力波是什么波有创动脉血压监测方法及波形解析_https://www.jmylbn.com_新闻资讯_第2张
有创动脉血压监测系统示意图

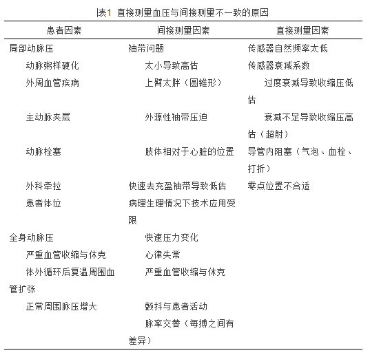
针对血压正常的患者,有研究表明无创间接测量的收缩压值比有创直接测量的收缩压值要低。但在低血压状态下,无创间接测量的收缩压值则通常高于直接测量值。平均动脉压方面,无创间接测量的值一般等于或略高于有创直接测量的值。相较于直接测量的舒张压值,无创间接测量的舒张压值稍高。
通常情况下,直接测量血压值和无创间接测量血压值之间的吻合度较高。如果两者之间的差异大于40mmHg,需要寻找不一致的原因,包括患者因素和测量技术因素(具体信息详见表1)。
压力波是什么波有创动脉血压监测方法及波形解析_https://www.jmylbn.com_新闻资讯_第3张

二、有创动脉血压波形解析

1、正常动脉压力(Artery Blood Pressure,ABP)波形
ABP波形(图2)是由于收缩期左心室血液排入主动脉,然后在舒张期周围动脉将搏出的血排除所致,可分为收缩期成分和舒张期成分。
ABP波形的收缩期成分在心电图的R波之后,包括陡峭的压力上升支、压力峰和下降支,并与左心室收缩期射血相应(图2 ①~③)。ABP波形的下降支受重搏波切迹(图2 ④)影响,反映了收缩期末主动脉瓣关闭。ABP波形的舒张期成分延迟出现在心电图的T波之后,其衰减在舒张期末达到最低点(图2 ⑤~⑥)。
以桡动脉为例,ABP波形的上升支直到心电图R波后160ms才开始,该延迟反映了通过心室心肌电除极传播、心室等容收缩、主动脉瓣开放、左心室射血和主动脉压力波传至桡动脉的总和,最终压力信号从动脉导管逆传至压力传感器。因此,将桡动脉压力波形用于确定心脏机械事件的时间,必须牢记这种延迟。

压力波是什么波有创动脉血压监测方法及波形解析_https://www.jmylbn.com_新闻资讯_第4张
正常动脉血压波形成分包括:①收缩压上升支 ②收缩峰值压 ③收缩压下降支 ④重搏波切迹 ⑤舒张期排空 ⑥舒张末压

动脉压波形的一个最重要特征是远端脉搏的放大现象,从不同的动脉部位同时记录压力波,其形态不同(图3)。
ABP波从中央主动脉传递到周围动脉,波形特征随之发生改变。动脉压力上升支变陡和延迟,收缩压力变高,重搏波切迹滞后和变浅,舒张压波形更明显,并且舒张末压降低(图4)。与中心主动脉相比,外周动脉波形收缩压较高,舒张压较低,因而脉压增宽。
血流从主动脉流向桡动脉,影响平均动脉压的主要因素是血流阻力。由于主动脉对血流产生的阻力较小,因此平均动脉压仅略有下降。但在小动脉处,阻力急剧增加,导致平均动脉压明显下降。这会减弱下游小动脉的压力脉动,并增加上游动脉的压力脉动,这是由于压力波反射的结果。
压力波是什么波有创动脉血压监测方法及波形解析_https://www.jmylbn.com_新闻资讯_第5张
3   外周动脉压力波形有所放大,与主动脉弓的压力比较,股动脉压力波形的脉压较宽(①和②相比)、上升支延迟③、重搏波切迹出现较晚并平缓(箭头所示),而且舒张期波形更明显。这些变化在更远端的桡动脉和足背动脉波形中更明显

压力波是什么波有创动脉血压监测方法及波形解析_https://www.jmylbn.com_新闻资讯_第6张
从主动脉近端至远端不同部位ABP波形的变化

2、异常动脉压力波形
通过分析连续的动脉压力波形,能得到更多有助于病情判断的信息(图5)。
压力波是什么波有创动脉血压监测方法及波形解析_https://www.jmylbn.com_新闻资讯_第7张
7  透壁性心肌缺血导致ST段抬高
(上图至下图逐渐加重)

5  异常压力波形
A、正常的ABPART)及肺动脉压力(PAP)波形,与心电图的R波存在时间上的相关性。
B、主动脉瓣狭窄:动脉压力波形上升缓慢(迟脉),收缩压峰值延迟,压力波形上升支出现回波切迹,重搏波切迹不明显,动脉压力振幅小(细脉)。
C、主动脉瓣关闭不全:动脉压力波形上升迅速,脉压增加,由于血液在心脏舒张期反流入左心室和流向外周,所以舒张压低;动脉压力波形收缩期双峰(二重脉),分别由左心室射血和外周动脉的反射波引起。
D、肥厚型心肌病患者的动脉压波形呈特异的“尖顶圆穹型”,经外科矫正后压力波形呈现较正常的形态。

交替脉是指强弱交替出现的脉搏,通常提示左心室收缩功能严重障碍,是主动脉严重狭窄患者的常见症状(如图6A所示)。需要注意的是,交替脉与二连脉是有区别的。二连脉来自心室的二联律,其也可以引起动脉血压的交替改变。但是,交替脉与二连脉不同的是,交替脉拥有正常的心脏节律。
安静呼吸时,吸气相会出现收缩压明显下降的现象,下降程度超过10-12mmHg,被称为奇脉(Pulsus Paradoxus)(见图6B)。奇脉是心脏压塞的特征性表现之一,也常见于患有气道阻塞、支气管痉挛、呼吸困难或胸内压变化较大的患者。
压力波是什么波有创动脉血压监测方法及波形解析_https://www.jmylbn.com_新闻资讯_第8张
6  动脉压波形随心脏搏动的变化,A交替脉,B奇脉

3、动脉压监测预测容量反应性
在机械通气时,收缩压会随着呼吸周期的变化而发生变化,这种现象被称为收缩压变异性(systolic pressure variation, SPV)。正常情况下,SPV的范围在7-10mmHg之间。如果收缩压变异超过10mmHg,通常意味着患者存在低血容量(如图7所示)。以呼气末呼吸暂停期的收缩压为基础值,根据收缩压的增加(ΔUp)和减少(ΔDown),可以将SPV分为吸气相和呼气相。这样做可以更好地观察和评估患者的收缩压变异性情况
血压的收缩压变异性(SPV)的变化幅度可以精准地预测患者对容量治疗的反应,以及每搏量和心排血量的增加。然而,SPV的数值受多种因素的影响,包括正压通气的参数(例如潮气量和吸气峰压),这些因素也会影响收缩压的变异性。此外,SPV并不适用于心律失常患者,以及胸壁或肺顺应性明显改变的患者。需要注意的是,SPV仅适用于机械通气的患者,而不适用于自主呼吸者。
压力波是什么波有创动脉血压监测方法及波形解析_https://www.jmylbn.com_新闻资讯_第9张
7  收缩压变异性(SPV),与1处的收缩压相比,正压通气吸气期收缩压略有增加(2ΔUp),之后则下降(3ΔDown
参考文献
临床麻醉监测指南(2017)
心血管监测图谱
米勒麻醉学(第7版)
来源:瑞金麻醉与围术期医学

版权声明

本微信转载文章出于非商业性的教育和科研目的,如转载稿、图片涉及版权等问题,请立即联系我们,我们会予以更改或删除相关文章,保证您的权益。 

压力波是什么波有创动脉血压监测方法及波形解析_https://www.jmylbn.com_新闻资讯_第10张

压力波是什么波有创动脉血压监测方法及波形解析_https://www.jmylbn.com_新闻资讯_第11张