来源:医疗器械经销商联盟
医用耗材、大型医疗设备采购、医务人员收受红包等行为,直接与院长、书记绩效挂钩;违规扣分,扣完为止,两年内绩效考核不及格,院长直接下台......
毫无疑问,这一版公立医院考核机制的出台,势必会影响公立医疗机构现有的内部运行机制,医械人见微知著,必须提前做好应对准备!

新版公立医院考核机制出炉,
所有耗材设备采购、回款有变!
作为全国医改排头兵,三明市的一举一动都牵动着全国医疗机构的神经。近日,三明市发布了《2022年公立医院党委书记和院长目标年薪考核方案》(以下简称方案),从新版方案中可以看出,未来公立医院所有“一把手”将不再是一副“事不关己高高挂起”的姿态,院内发生的一切事物,都将与院长的绩效、薪资直接挂钩。
80分为合格线,连续两年不合格的,院长直接免职,倒逼所有医院院长必须不断完善院内管理手段。
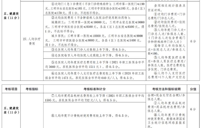
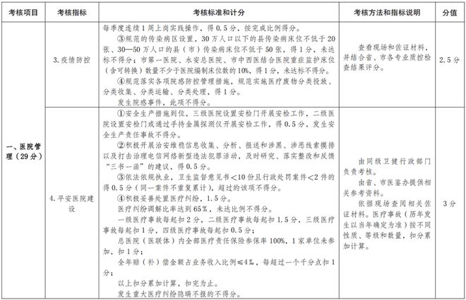
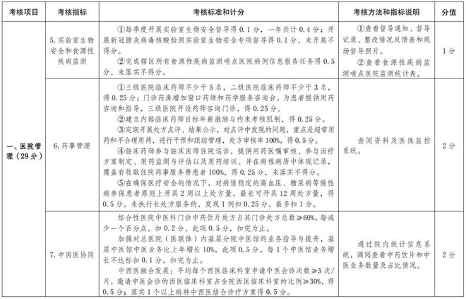
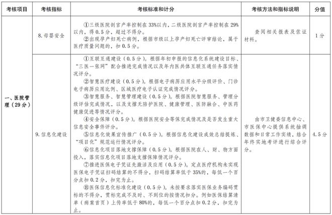
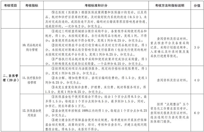
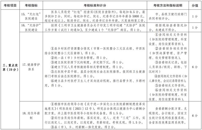
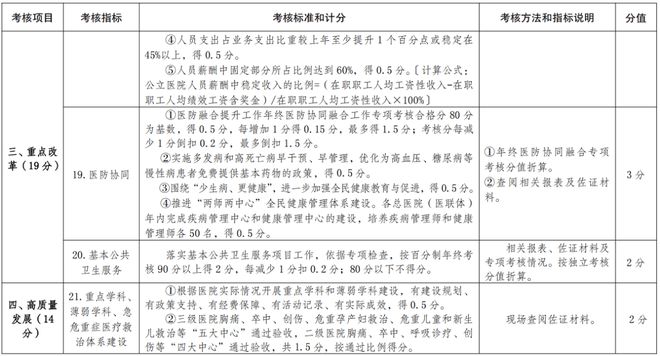
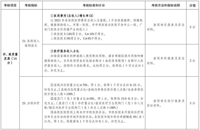
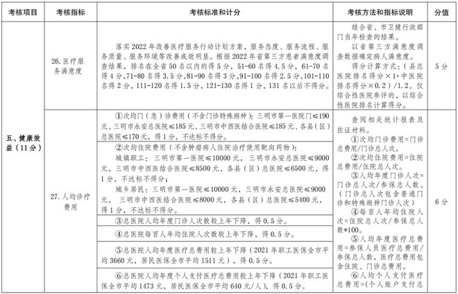
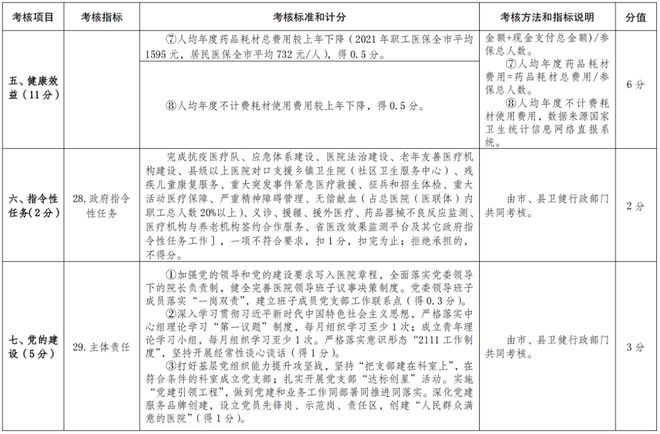
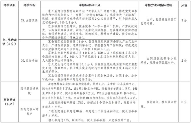
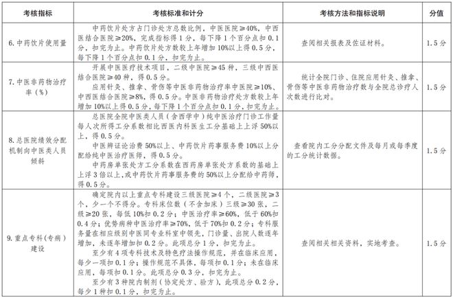
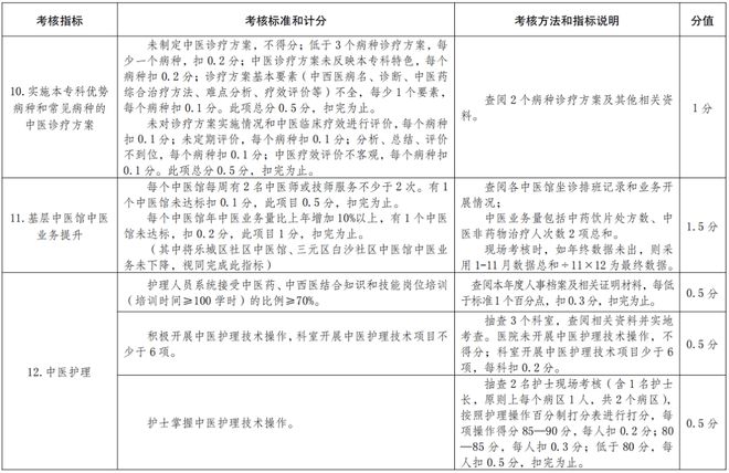
在《三明市2022年公立医院党委书记和院长目标年薪考核评分表》中,共设定了医院管理、医保管理、重点改革、高质量发展、健康绩效、指令性任务、党的建设等7类30项考核指标,分值100分;设置奖惩约束项,分值6分。每个项目都有对应的考核指标,考核标准和计分也都作出了明确的指示,清清楚楚一目了然(具体指标见文末)。
另外方案还提出,公立医院党委书记和院长目标年薪考核结果,也将直接影响各县(市、区)党委和政府深化提升医改工作绩效考核得分,占考核分值的80%,足以看出其重要程度。
由于考核内容较多,联盟菌整理了部分对医疗器械行业有直接影响内容,供大家参考!
一、按时支付耗材货款,超时扣分
据院长绩效考核评分表,医院必须通过三明联盟药械联合限价采购平台、备案程序采购使用药品和耗材,未按规定要求,自行采购药品与耗材,发现1例,不得分。
同时,未按规定时限确认收货影响货款支付结算的(包括先行使用的耗材未按规定时限完成平台补录),发现1例扣0.25分,扣完为止。按规定时限在平台进行收货确认并及时支付药品耗材贷款,得1分。

二、医务人员收受“红包”,扣院长工资
新版方案中,院长绩效考核中新增了“无红包”医院创建这一指标,一旦医务人员收受 “红包"经查实(医院自查除外),每起扣0.5分,*多倒扣2分。
同时,每起扣书记、院长、纪委书记当年年薪各5000元,超过6起以上,取消书记、院长、纪委书记当年年薪。只发放档案工资。

近年来,各地纪检委曝光了多起医疗领域腐败窝案,同一医院多位领导一同落马、一整个科室几乎所有医务人员参与受贿等案件,比比皆是。
如今,将医务人员收受红包行为列入院长绩效考核范围,倒逼院长、书记等“一把手”必须从内部加强管理,从某种意义上来说,或许这才是打击医药购销领域腐败行为*有效的行为之一。
三、规范大型医疗设备采购
在管控运营效率中,医院收支平衡、大型医疗设备采购是否合格,都将直接影响院长绩效考核*终得分。
考核要求,本方案下发后, 除基建投资外,单价200万以上的大型医疗设备采购及装修等支出经卫健主管部门审核把关后报当地政府审定,得0.5分,发现1例不符合规定要求扣0.1分,扣完为止。

四、药品、耗材价格不断走低
在“人均诊疗费用”指标中要求,医院人均年度药品耗材总费用、不计费耗材使用费用较上一年均要不断下降。
毫无疑问的是,使用费用不断下降的前提一定是药品耗材价格的不断走低,在全国药品耗材带量采购不断深入之下,常规产品显然“以价换量”这一条出路可选。

五、医药总收入超标,扣除院长当年年薪
另外,院长不仅要确保院内药品耗材价格不断降低,一旦医药总收入增长率超标,同样会被扣分处罚。
据考核指标,三级医院医药总收入增长率超过10%后。每超过1个百分点扣书记、院长当年年薪各4万元。二级医院医药总收入增长率超过8%后,每超过1个百分点扣书记、院长当年年薪各4万元。
增长率超过12%。取消书记、院长当年年薪,只发放档案工资。
这一版考核方案,可以说完美的诠释了什么叫作:“权力越大,责任越大”。
全国公立医院迎来巨变!
早在2019年,总书记在中央全面深化改革委员会第九次会议上就强调,要总结推广三明医改经验。
如今,国家卫健委也多次发文要全国学习、推广“三明经验”,并制定相关绩效考核方案切实抓好落实。
本次三明市根据既往经验结合*新政策变化,制定出台了“2022年公立医院党委书记和院长目标年薪考核方案”,显然这一考核方案对全国的医院和医生有非常重要的借鉴价值。
因为,一旦把书记、院长的责任夯实了、压实了,自然就会在院内绩效考核中把责任分解到每一位员工头上。从医疗机构内部的管理、薪酬分配制度等方面发生改变,*终推进公立医院高质量发展,这是医疗改革至关重要的一步,也是必须要迈出的一步。
而在这一过程中,也将彻底转变全国公立医疗机构数十年的运营模式,影响所有医械人,值得大家关注。
三明市2022年公立医院党委书记和院长目标年薪考核评分表(综合)














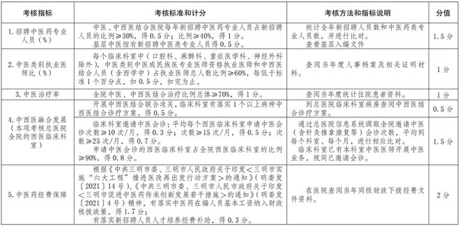
三明市2022年公立医院党委书记和院长目标年薪考核评分表(中医中药)



