医疗射频什么意思医疗器械新规落地,医美机构的“射频美容仪们”是否合规

新闻资讯2026-04-23 23:42:47

医疗射频什么意思医疗器械新规落地,医美机构的“射频美容仪们”是否合规_https://www.jmylbn.com_新闻资讯_第1张

近日(4月1日),国家药品监督管理局(以下简称“国家药监局”)关于将射频治疗仪、射频皮肤治疗仪类产品纳入第三类医疗器械监管的新规生效,意味着热玛吉、超声刀等射频美容仪监管升级。

根据国家药监局2022年3月发布的“关于调整《医疗器械分类目录》部分内容的公告(2022年第30号)”(以下简称“30号公告”),明确将射频治疗仪、射频皮肤治疗仪类产品按照第三类医疗器械管理,自2024年4月1日起,射频治疗仪、射频皮肤治疗仪类产品未依法取得医疗器械注册证不得生产、进口和销售。为保障公众需求和行业稳定发展,关于射频类美容仪的新规从发布到落地留出了了2年过渡期。

在过渡期内,为了推进相关产品尽快完成注册,国家药监局继续组织开展及委托开展了多次对射频治疗仪、射频皮肤治疗仪类产品的跟踪调研,广泛收集行业情况,听取意见建议。根据调研情况,国家药监局医疗器械标准管理中心发布了《射频治疗仪、射频皮肤治疗仪类产品分类界定解读》(以下简称“分类界定解读”),更好地指导产品属性和分类界定。

新规施行后,我国对射频类美容仪的监管进一步升级。为响应行业的关切,本文将对新规的监管要求及新规对医美机构的合规管理进行简单的介绍,以期供业界参考。

一、30号公告关于射频类美容仪的政策要求

30号公告中明确射频治疗仪、射频皮肤治疗仪类产品按照第三类医疗器械管理,自2024年4月1日起,射频治疗仪、射频皮肤治疗仪类产品未依法取得医疗器械注册证不得生产、进口和销售;自2024年4月1日起,未取得医疗器械生产、经营许可(备案)的企业,不得从事相关产品的生产和销售。同时,30号公告中要求射频治疗仪、射频皮肤治疗仪类产品相关注册人、生产企业应当切实履行产品质量安全主体责任,全面加强产品全生命周期质量管理,确保上市产品的安全有效,并主动向所在地(进口产品为代理人所在地)省级药品监督管理部门报告相关情况。

二、射频类美容仪的监管分类

30号公告的实施涉及美容用途射频类产品的管理属性和管理类别划分。为了更好地指导和规范射频治疗仪、射频皮肤治疗仪类产品的分类界定工作,在国家药监局的指导下,器械标管中心对该类产品的管理属性和类别划分进行了解读。

并非所有射频类产品都属于医疗器械,根据《分类界定解读》,国家药监局根据射频类美容仪的工作原理和预期用途对产品的管理进行分类,射频类美容仪的监管分类如下:

医疗射频什么意思医疗器械新规落地,医美机构的“射频美容仪们”是否合规_https://www.jmylbn.com_新闻资讯_第2张

此外,对于作为医疗器械管理的射频治疗仪、射频皮肤治疗仪类产品,如产品还具备其他功能(如微电流刺激、超声治疗、强脉冲光治疗、冷敷等)时,根据《医疗器械分类规则》第六条(一)“如果同一医疗器械适用两个或者两个以上的分类,应当采取其中风险程度最高的分类”,该产品应当作为第三类医疗器械管理。

三、违反监管规定的法律风险

30号公文中已明确规定,自2024年4月1日起,未依法取得医疗器械注册证的射频治疗仪、射频皮肤治疗仪类产品不得生产、进口和销售。根据《医疗器械管理条例》第八十一条的规定,生产、、经营未取得医疗器械注册证的第三类医疗器械的行政责任如下:

医疗射频什么意思医疗器械新规落地,医美机构的“射频美容仪们”是否合规_https://www.jmylbn.com_新闻资讯_第3张

此外,值得注意的是,根据新规和国家药监局相关负责人的答复,在新规生效前已注册的第二类医疗器械产品的注册证继续有效,相应射频美容仪产品可以在注册证有效期内继续生产、销售和使用。有效期届满后,相应产品需要按照第三类医疗器械申请延续注册。

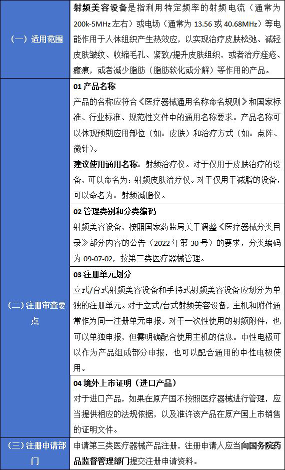
四、射频类美容仪的合规监管要求

新规落地施行后,属于医疗器械的射频类美容仪产品在适用范围、注册和生产经营等阶段都需要遵守医疗器械的监管要求。

医疗射频什么意思医疗器械新规落地,医美机构的“射频美容仪们”是否合规_https://www.jmylbn.com_新闻资讯_第4张

五、结语

在监管升级的环境下,我国射频美容仪行业正迎来一次深度的变革。为确保行业的健康有序发展,建议相关企业务必根据射频美容仪的监管分类,精准把握并严格执行可能涉及的医疗器械管理规范。此外,各企业还需结合自身的实际状况与发展战略规划,重新审视并优化产品的研发方向与经营策略,确保在最新的监管框架内,以合规的姿态积极开展各项业务活动。同时,我们鼓励企业加强行业自律,提升产品质量和服务水平,以赢得消费者的信任与支持,共同推动射频美容仪行业的可持续发展。


声明:转载此文是出于传递更多信息及广泛大众交流学习,了解之目的。素材 | 来源网络,有来源标注错误或侵犯了您的合法权益,请作者持权属证明与本网联系,我们将及时更正、删除,谢谢。(邮箱地址:3759526814@qq.com)

医疗射频什么意思医疗器械新规落地,医美机构的“射频美容仪们”是否合规_https://www.jmylbn.com_新闻资讯_第5张