医疗器械经销商是什么刚刚!医保局发文:创新医疗器械,豁免DRG!

新闻资讯2026-04-23 23:38:54
医疗器械经销商是什么刚刚!医保局发文:创新医疗器械,豁免DRG!_https://www.jmylbn.com_新闻资讯_第1张医疗器械经销商是什么刚刚!医保局发文:创新医疗器械,豁免DRG!_https://www.jmylbn.com_新闻资讯_第2张

来源:医疗器械经销商联盟

编辑:联盟菌

未经授权不得转载,且24小时后方可转载!


4月17日,北京市医疗保障局等九部门印发了《北京市支持创新医药高质量发展若干措施(2024年)》的通知(以下简称《措施》),并明确此前发布的有关规定与本文不一致的,要以此为准。


医疗器械经销商是什么刚刚!医保局发文:创新医疗器械,豁免DRG!_https://www.jmylbn.com_新闻资讯_第3张


据悉,本次《措施》围绕创新药械的研发、临床实验、审评审批、生产制造、流通贸易及临床应用等八个关键环节,精心制定了32条举措。通过多部门的政策联动,为创新药械企业提供从研发、生产、审评到应用的全方位政策支持。


如此细致的措施,足可以看到上层对创新药、创新医疗器械发展的重视程度。其中,针对大家最为关注的创新医疗器械入院、支付等问题,也作出了明确表态。


京作为将创新医疗器械“豁免”GRG支付管理的代表性城市,本次《措施》的下发,无疑也将对全国各地创新医疗器械发展产生不小的影响。


确认!大批创新医疗器械“豁免”DRG,

加速入院!


本次,在创新医疗器械DRG付费以及入院支持方面,北京市医保局强调:


医疗器械经销商是什么刚刚!医保局发文:创新医疗器械,豁免DRG!_https://www.jmylbn.com_新闻资讯_第4张
  • 不断完善CHS-DRG付费新药新技术除外支付机制,及时完成形式审查、数据验证及专家论证,对符合条件的新药新技术费用,不计入DRG病组支付标准,单独支付。


  • 《中关村创新医疗器械产品目录》按季度更新。推进《中关村创新医疗器械产品目录》首台(套)重大技术装备目录产品进医院,实施创新药械“随批随进”。


  • 国谈药和创新医疗器械涉及的诊疗项目不受医疗机构总额预算指标限制;对需要开展绩效考核和总额预算管理(BJ-GBI)质量评价的医疗机构,剔除国谈药、创新诊疗项目对人均药品费用、人均医疗费用等相关指标的影响。

医疗器械经销商是什么刚刚!医保局发文:创新医疗器械,豁免DRG!_https://www.jmylbn.com_新闻资讯_第5张


毫无疑问,不论是创新医疗器械DRG支付管理,还是创新器械入院速度,都将进一步提升,利好所有国产创新医疗器械厂家、经销商。


国家医保局多次表态,

创新医疗器械进院大放开!


众所周知,DRG付费改革作为医保控费的重要手段,主要是通过设定支付标准来控制医疗费用。然而,这一模式可能导致医院为控制成本而限制创新药品和器械的使用,这也就使得创新药品和器械的推广和应用受到制约。


为了让创新医疗器械得到更广泛应用,豁免其DRG限制成为解决这一问题的有效手段之一。


早在2022年7月,北京市医保局发文首次提出,部分符合条件的创新药、创新医疗器械、创新医疗服务项目可以不按DRG方式支付,单独据实支付。通知一经发布,就引起了业内的热烈讨论。


随后在整个2023年,国家医保局多次在对十四届全国人大一次会议建议的答复中表明,支持创新医疗器械发展。在 DRG/DIP 等医保支付方式改革中,充分考虑新技术、新药品、新器械的应用。


医疗器械经销商是什么刚刚!医保局发文:创新医疗器械,豁免DRG!_https://www.jmylbn.com_新闻资讯_第6张

医疗器械经销商是什么刚刚!医保局发文:创新医疗器械,豁免DRG!_https://www.jmylbn.com_新闻资讯_第7张

医疗器械经销商是什么刚刚!医保局发文:创新医疗器械,豁免DRG!_https://www.jmylbn.com_新闻资讯_第8张


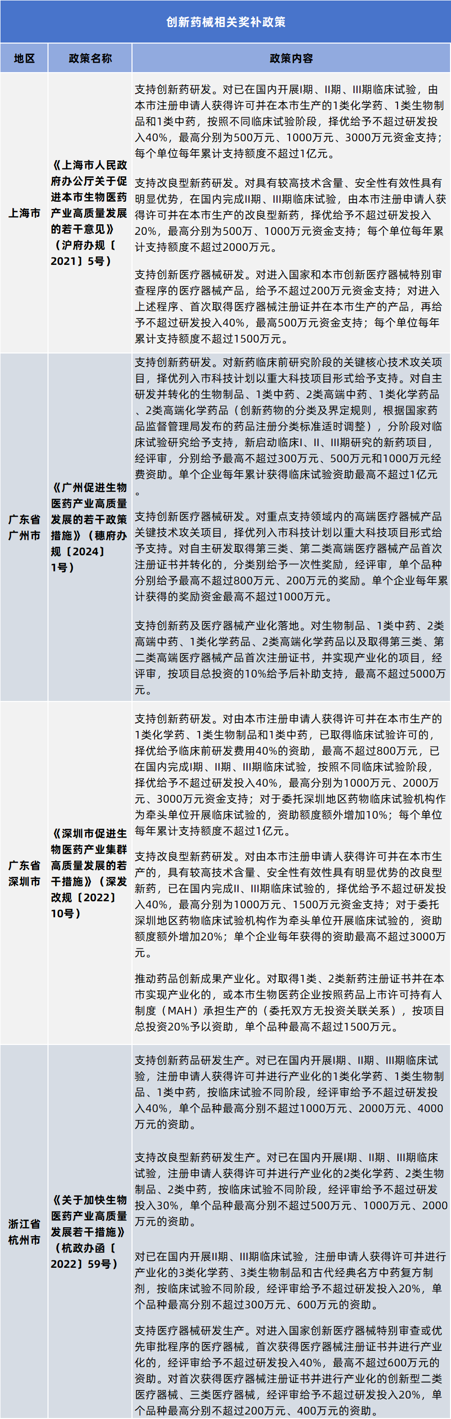
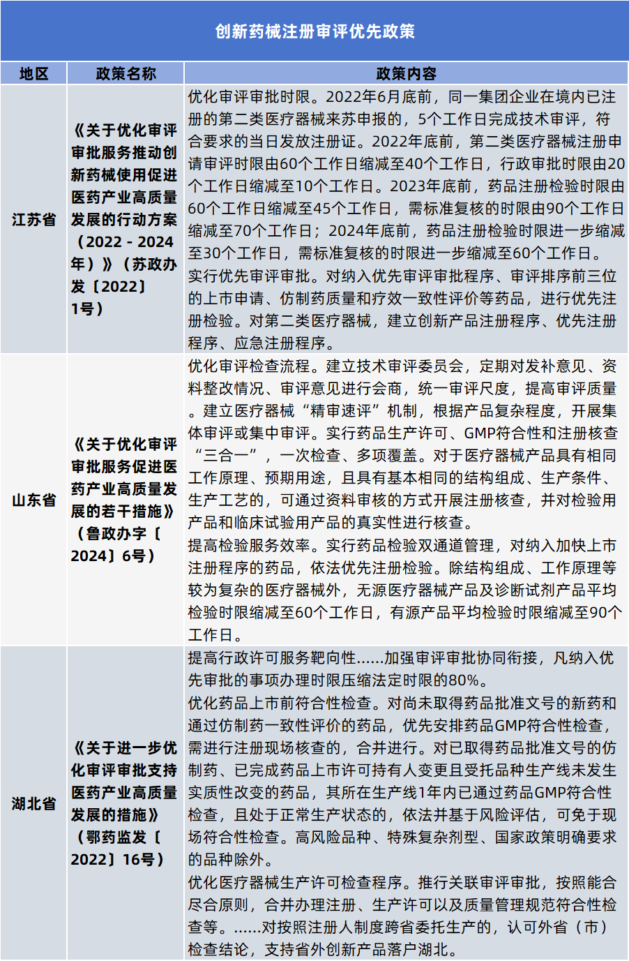
因此在地方层面,创新医疗器械的支持政策也在近年全面爆发。

医疗器械经销商是什么刚刚!医保局发文:创新医疗器械,豁免DRG!_https://www.jmylbn.com_新闻资讯_第9张

医疗器械经销商是什么刚刚!医保局发文:创新医疗器械,豁免DRG!_https://www.jmylbn.com_新闻资讯_第10张


对于创新医疗器械企业来说,政策放开后,有利于直接让创新医疗器械获得更合理的收益,并进一步提升行业竞争力和市场占有率。而对于医疗器械经销商而言,被政策豁免的创新医疗器械,也将成为翻身和发展的重要机会。


自2014年国家药监部门设立创新医疗器械快速审批通道以来,截止到今天(2024年4月18日) ,已有261个创新医疗器械成功获批上市。


其中,2024年获批上市的创新医疗器械已达到11款,主要来自直观医疗公司、杭州糖吉医疗科技有限公司、杭州深睿博联科技有限公司、江苏精策医疗科技有限公司等企业。


它们大都具备国内首创,且具有显著的临床应用价值的特点,获批完成后,在新政策加持,无疑预示着庞大的市场需求和市场空缺。


医疗器械经销商是什么刚刚!医保局发文:创新医疗器械,豁免DRG!_https://www.jmylbn.com_新闻资讯_第11张

医疗器械经销商是什么刚刚!医保局发文:创新医疗器械,豁免DRG!_https://www.jmylbn.com_新闻资讯_第12张

医疗器械经销商是什么刚刚!医保局发文:创新医疗器械,豁免DRG!_https://www.jmylbn.com_新闻资讯_第13张

医疗器械经销商是什么刚刚!医保局发文:创新医疗器械,豁免DRG!_https://www.jmylbn.com_新闻资讯_第14张

医疗器械经销商是什么刚刚!医保局发文:创新医疗器械,豁免DRG!_https://www.jmylbn.com_新闻资讯_第15张

注:以上内容仅供参考,不构成投资建议,本文中对官方政策的相关解读,仅代表本平台观点,内容以官方文件为准。如有平台转载本篇文章,须自行对该篇文章负责,医疗器械经销商联盟不对转载引起的二次传播影响负责

*广告

MRI、CT、影像、IVD、医院信息状况......

最新研究报告

#2023年中国MRI报告

#2023年中国CT报告

#中国卫生健康统计年鉴2022

#中国医院信息状况调查2021-2022

#医用超声#内窥镜#监护#心脏电生理#康复#生殖健康#口腔#医美#家用医疗设备领域报告......


点击关注“医疗器械经销商联盟”

后台回复关键词“8888,即可领取


医疗器械经销商是什么刚刚!医保局发文:创新医疗器械,豁免DRG!_https://www.jmylbn.com_新闻资讯_第16张
广告、业务合作:金经理13072506726
你的每个赞和在看,我都喜欢!
医疗器械经销商是什么刚刚!医保局发文:创新医疗器械,豁免DRG!_https://www.jmylbn.com_新闻资讯_第17张