医疗器械研发做什么IVD仪器/试剂研发那些事!

新闻资讯2026-04-23 23:37:46

医疗器械研发做什么IVD仪器/试剂研发那些事!_https://www.jmylbn.com_新闻资讯_第1张

来源:IVD仪器研究社


1、系统思考问题


每个IVD人,基本有2个目标,精神上和物质上的。物质上,或是挣更多钱。


精神上,或是打磨更多好产品;或是自研产品获得用户认可,解决临床需求,根本是为患者提供更快、更准的检测结果;或是技术上、管理上更加精进,等等。


那么,要实现这两方面的目的,各部门要通力合作才行。


核心的,研发中心里,仪器和试剂研发同事,要更紧密合作、密切沟通,共同解决研发难题,为用户交付物美价廉质优的产品。


产品卖的好,营收增加,净利润增加,公司发展地更好,我们每个人的收入,也会水涨船高。最终,也是自己受益的。


我们在做的每一件事,都是为了自己。这是一个闭环,也是一个正向循环。


最近,在看刘润写的《底层逻辑》,跟他去学习,一些规律性、系统性知识。


其中,有一页提到:规律,是给物体一个刺激,它产生相应行为,这是我们看到的事物表象。


隐藏在表象背后,是一个系统,名叫“黑盒子”。系统,由系列要素和连接关系组成。世界可大体分,自然系统和社会系统。


当我们遇到问题,处理不了时,上升一个维度或层级,去思考解决它。用系统性思维,去考虑问题本身,及其关联要素之间关系,非执拗于本级问题不放。


2、8个角度:分析仪器和试剂研发差异



这里,先把直播讨论的几个方向,给大家罗列一下。


这几个讨论方向,是我在直播前,大体思考了一下,方面大家拓展交流。


在研发团队上,仪器和试剂研发,最小的研发团队单元是多少人?

在底层学科上,仪器和试剂研发,各需要多少种来支撑?

在组成结构上,仪器和试剂研发,各有多少种组成成分?

在研发周期上,仪器和试剂研发,立项到上市需要多久?

在原材料上,仪器和试剂研发,分别需要多少种?谁需要更多?谁更依赖进口?

在试错成本上,仪器和试剂研发,谁的测试验证步骤繁杂?谁的出错率更多?

在人才招聘上,当下仪器和试剂研发,谁的人更难招?谁的行业人才池更多?

在发展阶段上,仪器和试剂研发,谁起步早?谁发展速度快?谁的技术,更接近国际巨头?


我们看到,一个问题,可以拆解成,如此多的思考方向。


由此,我们看到,一个问题解决,非某个部门的事,而是一个系统工程,我们要抓住当前阶段主要矛盾,集体去攻克。



2.1    最小研发单元

仪器研发,7-10人。包括:项目经理/主设计师,机械、电子、软件、光学、流体、测试等


医疗器械研发做什么IVD仪器/试剂研发那些事!_https://www.jmylbn.com_新闻资讯_第2张


试剂研发,3-6人。包括战略设计、方案设计、实验设计,即资深研发人员+实验室操作人员、注册临床等。


2.2    学科和底层技术支撑


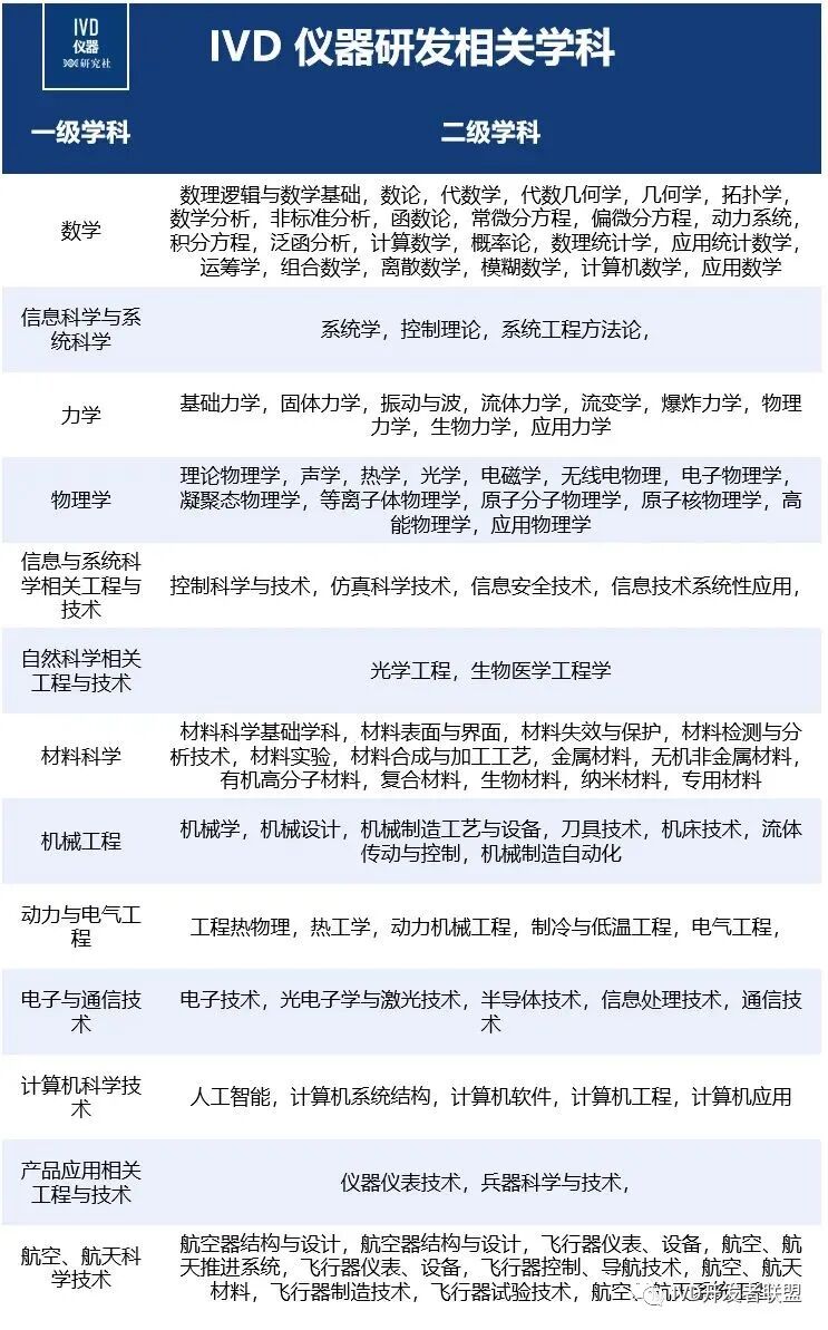
追本溯源,从国家对学科总体分类,来讨论。


根据《中华人民共和国学科分类与代码简表(国家标准GBT_13745-2009) 》,国家共设62个一级学科、676个二级学科或学科群、2382个三级学科。


仪器研发,总体需要工学人才,包括13个一级学科。见下表。


医疗器械研发做什么IVD仪器/试剂研发那些事!_https://www.jmylbn.com_新闻资讯_第3张


IVD仪器研发技术栈,总结整理如下:

医疗器械研发做什么IVD仪器/试剂研发那些事!_https://www.jmylbn.com_新闻资讯_第4张


试剂研发核心是生物学人才,包括6个一级学科。


医疗器械研发做什么IVD仪器/试剂研发那些事!_https://www.jmylbn.com_新闻资讯_第5张


IVD试剂研发技术栈,给大家分享一下。引用自:《体外诊断行业研究探讨(2021年8月8日)》,中信建投证券研报。



医疗器械研发做什么IVD仪器/试剂研发那些事!_https://www.jmylbn.com_新闻资讯_第6张



2.3    组成结构


仪器组成模块,包括但不限于以下4部分:


光学:光源、分光器、光电检测

运控:取样运动模块、样品传动模块、搅拌混匀模块

液路:移液模块、液路控制系统

温控:加热恒温模块、制冷恒温模块


医疗器械研发做什么IVD仪器/试剂研发那些事!_https://www.jmylbn.com_新闻资讯_第7张


试剂组成成分,主要有3大组分:


R1:固相端,磁珠等,起捕获功能

R2:标记物端,底物,起检测确认功能

R3:校准品,检测样本、缓冲液等



2.4    研发上市周期


一、二、三类,是根据产品风险等级划分,一类到省药监局备案,二、三类到国家药监局(NMPA),医疗器械技术审评中心(CMDE)注册,即审评六部。这是《医疗器械监督管理条例》(中华人民共和国国务院令第739号)规定的。


仪器,三类至少3年,二类1年半以上,一类至少半年。


仪器上市周期,因产品和项目复杂程度,差异较大。若是大公司,前期有成熟产品线、技术平台和研发团队,研发推进会快一些。消耗时间较多的,是注册阶段。型检、整改、发补等,会来回折腾。


医疗器械研发做什么IVD仪器/试剂研发那些事!_https://www.jmylbn.com_新闻资讯_第8张


试剂,三类3-5年,二类2-3年,一类1年左右。


而试剂上市周期,最消耗时间的,则是型检和临床。型检呢,一般由注册部门负责。IVD大厂,有自检资质的,可以自主进行。这是2021年10月发布的政策,这个资质由国家局、省局认可。


而三类试剂,有些送到北京检验所,依托第三方验证。需将仪器和试剂打包送检。那三类试剂临床试验,一般也需要8-10个月,至少需要入组上千个病例。像一些小众的疾病,若一家医院病例不够,还需要反复协调,和更多医院增加入组。


当然,也有捷径。国家药监局,制定了创新医疗器械特别审批程序,为一些技术创新性产品、急需上市产品,开通了绿色通道,极大缩短了上市周期。


比如,近几年的新冠检测仪器和试剂,属于三类,按常规上市周期,至少3年。另外,湖南的注册周期很短,是国内少有的几个省份之一。


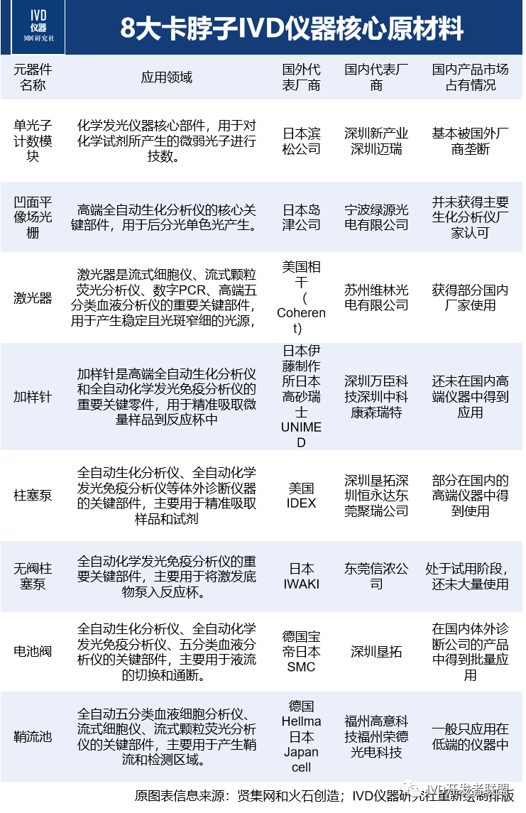
2.5    产品原材料


盘点8大卡脖子的IVD仪器核心原材料,急需突破


仪器研发,核心元器件,严重依赖进口,存在“卡脖子”。国内核心元器件生产能力缺乏的原因主要还是,加工工艺精度不高,原材料材质未能满足要求等。


医疗器械研发做什么IVD仪器/试剂研发那些事!_https://www.jmylbn.com_新闻资讯_第9张


而试剂研发,则要根据靶基因通道,有很大差异。


像免疫诊断试剂,大类原料至少包括,抗原、抗体、酶三种。


而分子诊断试剂,则包括主要原料(DNA聚合酶),辅助原料(逆转录酶、Taq Antibody、UDG、无机焦磷酸酶)。


相对而言,国内试剂原料厂商,有部分原料输送给药企,发展速度、融资金额、业绩表现,远远优于仪器元器件厂商。


特别是疫情这2年多里,资本追逐、海量国内外市场需求等,极大增加了试剂原料自研频次、工艺验证次数。


试剂原料厂商,有5-8家,已上市,或正在IPO。仪器元器件厂商则几乎没有。这是什么原因呢?


核心原料,若进口比例过高,则来料周期长、成本高、供应商质量审核难等,在集采当下,没有太大价格优势。在很大程度,滞后研发阶段,推迟产品上市,这也是,国家要强调供应链稳定、安全的主要原因之一。


2021年业内重磅收购新闻:国内医械一哥迈瑞,斥资5.32亿欧元(约合40亿元人民币),收购了荷兰原料公司,海肽生物(HyTest Invest Oy)。


2.6    试错成本


仪器和试剂研发,谁的测试验证步骤繁杂?谁的出错率更多?


仪器研发流程图,图来源网上,归原作者所有。


医疗器械研发做什么IVD仪器/试剂研发那些事!_https://www.jmylbn.com_新闻资讯_第10张


2.7    人才储备和招聘


试剂研发招聘,除了招IVD同行,也可以面向药企招人。试剂研发人才招聘,我了解不多,欢迎擅长此类人才招聘同行,在公众号留言补充,后期将挑选优质留言,分享发布。


仪器研发招聘:有3种来源/模式。


第一种,同行挖人。来了能用,带着技术或管理经验来,带着人脉、供应商等资源来,带着好的研发思路来。人才培养,需要试错,业务用人需求紧急,也等不起。


但是,这里会有竞业风险。若是核心技术人员,跳槽到竞争对手那里,会受到从业限制。当然,若是普通技术人员,未达到竞业资格的,公司也不会随意发动。有个核心依据:若竞业赔偿,一旦停止,则协议效力也停止,在2年的竞业期内。


第二种,跨行招聘。除了从IVD同行招,还可以跨行,到互联网、非标自动化、传统制造业等招聘。一般讲,底层技术逻辑,是基本相通的。


互联网行业,可以招:软件(C、C++、C#)、算法(图像、信号等);


非标自动化行业,可以招:机械、电气、软件、电子(硬件、FPGA等)、嵌入式(Linux、RTOS)、液压流体、光学(成像、激光);


传统制造业、电子、集成电路行业,可以招电子、流体仿真、软件、嵌入式、IC设计等。


年薪也是参差不齐。其中,以软件、算法、FPGA类较高,年薪约30-60w;嵌入式、一般硬件其次,为20-40w左右;机械、电气、光学、流体,相对较低,一般为15-40w左右。


IVD的仪器是多学科交叉的领域,整合了高速自动化、精密光学、非标结构、集成电路、流体力学和生物学等多种学科。


一台IVD仪器的详细原理和工艺实现到最终应用,涉及光学、机械、电子、软件和硬件控制、工艺等多个 学科交叉,各个模块综合应用,才能得到一台高性能、高精度、高效率的诊断仪器。


IVD仪器开发人员,在初始阶段,几乎都是从其他,电子仪器行业转行,对于IVD仪器这种,多学科交叉仪器开发,缺乏系统训练,缺乏相关生物医学知识,缺乏相关行业法规、标准的了解。


第三种,校园招聘。一些B轮以后,200人+的公司,会有意识的,进行人才梯队培养,老中青三个梯队。特别是IVD大厂,会有专门招聘团队,负责校招应届生,内部培养后备人才。


这里也考验人才体系,制度的合理性、组织架构的高效性、晋升通道的顺畅性、福利待遇的可及性,等等。


这里的源头,还是开设仪器相关专业的高校,能否吸引到足够多的,应届高中毕业生报考本专业。特别是,生物医学工程,这类人才是医工交叉的,非常对口IVD仪器研发。

目前,国内IVD仪器研发人才建设薄弱,人才供给远远不足。


对IVD仪器研究社内容,做了分类。大体分成3部分:


易筋经:纯内力修炼。意思是,要稳扎稳打,练好内功。

仪器博物馆:即将邀请收录,中国所有IVD仪器,自第一台国产仪器至今。

专利库:即将收录,中国的IVD仪器发明、实用新型专利。

标准库:即将收录,中国医疗器械,仪器研发相关行业标准,如软件。


九阴真经:上乘武学原理和招式。意思是,要学好用好,各类技术栈。

技术栈:即将收录,15个技术栈相关经典、精华文章。

技术论坛:即将收录,线上技术交流相关内容。
黄工直播:即将收录,黄工聊IVD直播,整理的精华内容。


葵花宝典:长线链接。意思是,与全国IVD仪器工程师,链接交流。葵花宝典,前后相传300多年。

知识星球:即将收录,IVD仪器研究社,所有精华内容。方便大家深度链接、交流、合作。

群友通讯录:方便大家,交换名片,扩大人脉圈层。

社群门派:根据地域、技术栈、职能,大体组建了30+微信群,方便同类人链接。


招人,还要通盘考虑企业经营各环节,包括公司战略、产品上市、品牌推广等。


有些初创公司,不开高薪,也想招牛人,似乎有些不合理。当然,薪资方面,现在人才紧缺,水涨船高,也导致部分人才自我期望过高。


其实在招人初期就得想想,该人才,值多少钱?可以从多个角度,去研究确定,该人才是否必要,是否当下必要、该支付多少人力成本、研发进度需求如何、产品要求核实上市、目前研发团队配合如何等等,综合决定。


2.8    技术发展阶段


国内,除了生化,能基本比肩国际,其他都还在追赶。不过,分子、血球等仪器,有越发领先的优势


医疗器械研发做什么IVD仪器/试剂研发那些事!_https://www.jmylbn.com_新闻资讯_第11张

医疗器械研发做什么IVD仪器/试剂研发那些事!_https://www.jmylbn.com_新闻资讯_第12张

体外诊断新媒体 & 服务平台

满足好奇丨解决问题


医疗器械研发做什么IVD仪器/试剂研发那些事!_https://www.jmylbn.com_新闻资讯_第13张

长按加入IVD通讯录

融入圈子扩充人脉

医疗器械研发做什么IVD仪器/试剂研发那些事!_https://www.jmylbn.com_新闻资讯_第14张

长按识别客服微信

添加好友邀您进群


热线:4008-0571-82

邮箱:service@iivd.net

本站转载文章观点仅代表原作者,如有侵权请联系删除!

点“在看”给我一朵小桔花

医疗器械研发做什么IVD仪器/试剂研发那些事!_https://www.jmylbn.com_新闻资讯_第15张