(原标题:【最全】2022年医疗器械产业上市公司全方位对比(附业务布局汇总、业绩对比、业务规划等))
行业主要上市公司:迈瑞医疗(300760)、理邦仪器(300206)、威高骨科(688161)、英科医疗(300677)、振德医疗(603301)、鱼跃医疗(002223)、乐普医疗(300003)、新华医疗(600587)、迪安诊断(300244)、华大基因(300676)、圣湘生物(688289)等。
本文核心数据:上市企业数量和财务数据等
1、中国医疗器械产业上市公司汇总
医疗器械产业是国民经济领域十分重要的万亿产业,其囊括的细分行业众多,目前医疗器械行业上市公司超百家相关企业中专业医疗器械研发制造企业占比较大,近40%,其次为体外诊断/检测企业,占比超30%。

注:上市公司中剔除了ST企业。






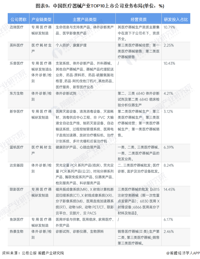
2、中国医疗器械代表性上市公司业务布局对比
剔除医疗器械产业链上下游上市企业和家用医疗器械研发制造上市企业,前瞻对营收规模TOP10企业进行深入细致的业务布局分析。详细情况如下:


3、中国医疗器械代表性上市公司业务业绩对比
总体来看,中国医疗器械行业代表性上市企业业务专注度较高,医疗器械业务占比普遍较高。与此同时,中国医疗器械行业代表性上市企业营收表现较为亮眼,产品毛利普遍较高。

4、中国医疗器械代表性上市公司业务规划对比
从中国医疗器械代表性上市公司业务规划来看,相关企业仍旧坚持在企业主营业务领域持续发力,进一步提高企业竞争优势。
