医用诱导骨基质是什么骨生物学进展:骨基质矿化抑制整合素介导的乳腺癌机械信号传导和转移进展

新闻资讯2026-04-23 22:44:32


点击上方蓝字关注我们



医用诱导骨基质是什么骨生物学进展:骨基质矿化抑制整合素介导的乳腺癌机械信号传导和转移进展_https://www.jmylbn.com_新闻资讯_第1张

Bone-matrix mineralization dampens integrin-mediated mechanosignalling
and metastatic progression in breast cancer‎

作者:Siyoung Choi,
Matthew A. Whitman, Adrian A. Shimpi, Nicole D. Sempertegui, Aaron E. Chiou,
Joseph E. Druso, Akanksha Verma, Stephanie C. Lux, Zhu Cheng, Matthew Paszek,
Olivier Elemento, Lara A. Estroff & Claudia Fischbach (Nancy E. and Peter C. Meinig School of Biomedical
Engineering, Cornell University, Ithaca, NY, USA. Kavli Institute at Cornell
for Nanoscale Science, Cornell University, Ithaca, NY, USA)

发表情况:Nat Biomed Eng. 2023 Aug 7. doi: 10.1038/s41551-023-01077-3. Epub
ahead of print. PMID: 37550
422.



科学问题



肿瘤细胞靶向骨骼内的成骨生态位,但I型胶原矿化(骨形成的标志)在调节乳腺癌表型中的作用尚未清楚。ECM可以调节乳腺癌的各个方面,它在骨转移中的作用不清楚。



重要发现



基质矿化抑制了整合素介导的机械信号传导,并在诱导更少的乳腺癌细胞的干细胞样增殖。



中文摘要



在乳腺癌患者中,较低的骨矿物质密度会增加骨转移的风险。虽然乳腺癌中骨基质矿化与肿瘤细胞表型之间的关系尚不清楚,但矿化诱导的刚性被认为通过增加细胞粘附力来驱动转移进展。在这里,通过使用具有可调节纤维内矿化的基于胶原蛋白的基质,我们表明,出乎意料的是,基质矿化抑制了整合素介导的机械信号传导,并诱导更少的乳腺癌细胞的干细胞样增殖。在接种有人乳腺肿瘤细胞的异种移植去细胞化生理骨基质的小鼠中,骨矿物质的存在减少了肿瘤生长并上调了基因表达特征,这与乳腺癌患者更长的无转移生存期有关。我们的研究结果表明,成骨生态位的骨基质变化调节乳腺癌的转移进展,骨转移的体外模型应整合有机和无机基质成分以模拟生理和病理矿化。



英文摘要



In patients with breast cancer, lower bone mineral
density increases the risk of bone metastasis. Although the relationship
between bone-matrix mineralization and tumour-cell phenotype in breast cancer
is not well understood, mineralization-induced rigidity is thought to drive
metastatic progression via increased cell-adhesion forces. Here, by using
collagen-based matrices with adjustable intrafibrillar mineralization, we show
that, unexpectedly, matrix mineralization dampens integrin-mediated mechanosignalling
and induces a less proliferative stem-cell-like phenotype in breast cancer
cells. In mice with xenografted decellularized physiological bone matrices
seeded with human breast tumour cells, the presence of bone mineral reduced
tumour growth and upregulated a gene-expression signature that is associated
with longer metastasis-free survival in patients with breast cancer. Our
findings suggest that bone-matrix changes in osteogenic niches regulate
metastatic progression in breast cancer and that in vitro models of bone
metastasis should integrate organic and inorganic matrix components to mimic
physiological and pathologic mineralization.



结果



医用诱导骨基质是什么骨生物学进展:骨基质矿化抑制整合素介导的乳腺癌机械信号传导和转移进展_https://www.jmylbn.com_新闻资讯_第2张

‎图1:用于研究肿瘤细胞与矿化胶原蛋白相互作用的工程骨基质模型。

A.成骨壁龛中骨ECM形成的示意图。成骨细胞首先沉积类骨质,其主要由I型胶原纤维(蓝框)组成,随着时间的推移,这些纤维通过原纤维内矿化而矿化(红框)。

B.用含有Cy231的二氧化硅纳米颗粒(洋红色)标记的心内注射MDA-MB5扩散到新骨基质变得矿化的区域,如钙黄绿素标记的透明小鼠胫骨(绿色)的光片成像所示。白色箭头和星号分别表示MDA-MB231细胞和骨髓自发荧光。比例尺,600μm和150μm(插图)。

C.通过PILP方法矿化原纤维I型胶原基质的实验装置,用于随后分析乳腺癌 - 细胞表型。

D.代表性的SEM和BSE图像可视化胶原蛋白和矿化胶原蛋白(MN-胶原蛋白)底物的原纤维性质和矿物质含量。伪彩色表示通过将灰度像素强度转换为线性 256 位色标从 BSE 图像确定的矿物质含量。比例尺,1 μm.

E.对照和矿化胶原基质的原纤维直径(Ø),从 SEM 图像中量化。

F.以不同胶原底物和高结晶HA颗粒的FT-IR光谱作为对照。箭头表示磷酸盐(450–750 cm1和 900–1,300 cm1)和酰胺峰面积(1,2001,700 cm1).

G.便携式XRD模式表明矿化胶原蛋白中存在HA,但不是对照胶原蛋白。

H.胶原蛋白和矿化胶原蛋白的应变变硬。应变扫描与归一化存储模量(Gˊ)(n = 3)。

胶原蛋白和矿化胶原蛋白的应力松弛。使用归一化松弛模量进行应力松弛的时间扫描(n = 3)。

医用诱导骨基质是什么骨生物学进展:骨基质矿化抑制整合素介导的乳腺癌机械信号传导和转移进展_https://www.jmylbn.com_新闻资讯_第3张

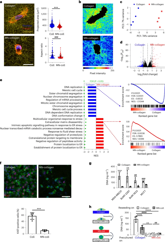
图2:胶原蛋白的矿化改变了乳腺癌细胞基因的表达和生长。

A.MDA-MB231形态和胶原网络结构接种后5小时,通过共聚焦反射显微镜(左)和投影细胞面积和纵横比分析(右)(至少检查221个细胞n = 4; ***P < 0.0001;P < 0.0001)。比例尺,20μm.

B.伪彩色反射强度图通过将灰度像素强度转换为线性 256 位色标来指示两种条件之间胶原蛋白重塑的差异。比例尺,20μm.

C-E.胶原蛋白矿化对 MDA-MB231 基因表达的影响,通过 PCA(c)、在不同底物上培养 4 天后收集的大量 RNA-seq 数据的差异基因表达分析(n = 7)(d)和 GSEA (e)测定。在d中,红色基因在矿化胶原蛋白培养的细胞中上调,而蓝色基因在胶原蛋白上上调。对于GSEA,在胶原蛋白和矿化胶原蛋白上培养的细胞中排名前10位的富集途径来自GO生物过程。绿点表示 FDR。归一化富集分数用 NES 表示。

F.代表性共聚焦显微照片(顶部)和Ki67 MDA-MB231细胞的相应定量(底部)(n = 4; ***P = 0.0002)。比例尺,50μm.

G.不同底物上培养7天的乳腺癌细胞系DNA含量的荧光定量(n = 4; **P = 0.0090; ***P = 0.0004;P = 0.0042;P
< 0.0001)。

H.分析在不同底物上预培养231 d后MDA-MB7生长(n = 4; **P = 0.0016;P = 0.0015;P < 0.0001;P <
0.0001;P < 0.0001)。

医用诱导骨基质是什么骨生物学进展:骨基质矿化抑制整合素介导的乳腺癌机械信号传导和转移进展_https://www.jmylbn.com_新闻资讯_第4张

3:胶原蛋白矿化诱导乳腺癌细胞中的茎样表型。

A.Nanog-MDA-MB231报告细胞系的示意图,其中GFP表达增加表明更像茎的表型。

B.在PS,胶原蛋白或矿化胶原蛋白上培养231天后对Nanog-MDA-MB7报告细胞进行流式细胞术分析。

C.代表性共聚焦显微照片(左)和在不同底物上培养7天后GFP阳性细胞的相应定量(n = 3; *P =
0.0122;P = 0.0170)。比例尺,100μm。

D.不同溶解时间点矿化胶原蛋白的代表性 SEM 和 BSE(假彩色)图像。伪彩色表示通过将灰度像素强度转换为线性 256 位色标从 BSE 图像确定的矿物质含量。比例尺,2μm。

E.GFP阳性细胞的共聚焦图像分析与胶原蛋白矿物质含量的函数(n = 3; *P = 0.0221;P = 0.0427;NS,不重要)。通过HA在几天内的溶解来控制底物的矿物质含量。

F.分析亲本MDA-MB231细胞中的ALDH活性。氨基乙醛(BAAA)被 ALDH 转化为 BODIPY-氨基乙酸盐(BAA),导致细胞内荧光增加。二乙氨基苯甲醛(DEAB)抑制ALDH,并被标记为阴性对照。

G.在不同底物上预培养亲本MDA-MB231后的克隆形成(左)。比例尺,400 μm。定量直径大于100μm细胞克隆的数量(中间)和大小分布(右)(n = 3; *P = 0.0104; **P = 0.0012)。

H.培养44天后CD24和CD7在MCF7中的共表达。CD44+/CD24-的百分比单元格显示在每个面板的左上角。

医用诱导骨基质是什么骨生物学进展:骨基质矿化抑制整合素介导的乳腺癌机械信号传导和转移进展_https://www.jmylbn.com_新闻资讯_第5张

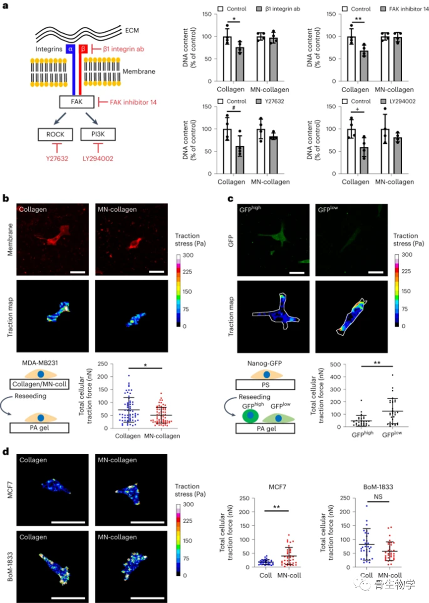
4:胶原蛋白矿化改变了乳腺癌细胞的机械转导。

A.整合素介导的机械信号传导示意图(左)和不同机械信号抑制剂(右)对在胶原蛋白和矿化胶原蛋白上培养的MDA-MB231细胞生长的影响(n = 4; *P = 0.0416; **P = 0.0075;P = 0.0438;P =
0.0498)。

B.在胶原蛋白和矿化胶原蛋白上预培养后MDA-MB231细胞的牵引力显微镜检查。MemGlow 590标记细胞的代表性图像(顶部),牵引图(中)和相应的牵引力定量(底部)(从61块凝胶中检查至少6个细胞;*P = 0.0123)。比例尺,50μm。

C.GFP的牵引力显微镜#+高和GFP低MDA-MB231细胞。Nanog-GFP细胞的代表性荧光图像(顶部),牵引图(中)和相应的牵引力定量(底部)(从27块凝胶中检查至少5个细胞;**P = 0.0017)。牵引图上的白线表示细胞的轮廓。比例尺,50 μm。

D.在胶原蛋白和矿化胶原蛋白上预培养后MCF7和BoM-1833细胞的牵引力显微镜检查。牵引图的代表性图像(左)和相应的牵引力定量(右)(从33块凝胶中检查至少7个MCF5细胞;**P = 0.0046;从33块凝胶中检查至少1833个BoM-3细胞)。比例尺,50 μm。b-d中的伪彩色图像表示计算出的牵引应力,如方法中所述,仅限于细胞边界,以及根据幅度确定的颜色。

医用诱导骨基质是什么骨生物学进展:骨基质矿化抑制整合素介导的乳腺癌机械信号传导和转移进展_https://www.jmylbn.com_新闻资讯_第6张

5:生理骨支架测试骨矿物质对MDA-MB231茎样表型的影响。

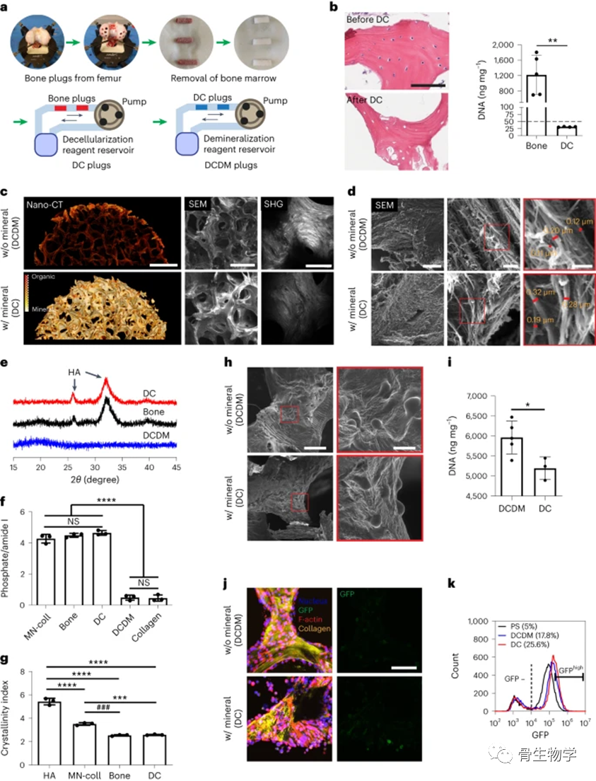
A.从 1-2 厘米长、6 毫米直径的新生儿牛股骨栓制备 DC 和 DCDM 骨支架的示意图。

B.DC过程后支架的H&E染色和DNA定量(骨:n = 5,DC:n = 3; **P = 0.0026)。比例尺,100 μm。虚线表示每干毫克支架 50 ng DNA 的细胞阈值。

C-D.代表性纳米CT,SEM和SHG图像(c)以及DCDM处理后支架的SEM和纤维直径分析(d)。比例尺:1毫米(纳米CT和SEM),150微米(SHG)(c);以及 10 μm(左)、2 μm(中)和 1 μm(右)(SEM)(d)。

E-G.便携式XRD分析仪分析矿物相(e)和傅立叶变换红外光谱分析矿物与基质比(f)(n = 3; ****P
< 0.0001)和结晶度指数(g)(n = 3; ***P = 0.0004; ****P < 0.0001;P = 0.0003),在直流和直流分机处理后。市售的HA作为对照。在不同支架上培养的MDA-MB231细胞的h,i,SEM图像(h)和DNA定量(i)(DCDM:n = 5,DC:n = 3; *P = 0.0302)。比例尺,50 μm(左)和 10 μm(右)。j,k,在不同支架上培养的Nanog-GFP细胞的共聚焦图像(j)和流式细胞术分析(k)。比例尺,100 μm。

医用诱导骨基质是什么骨生物学进展:骨基质矿化抑制整合素介导的乳腺癌机械信号传导和转移进展_https://www.jmylbn.com_新闻资讯_第7张

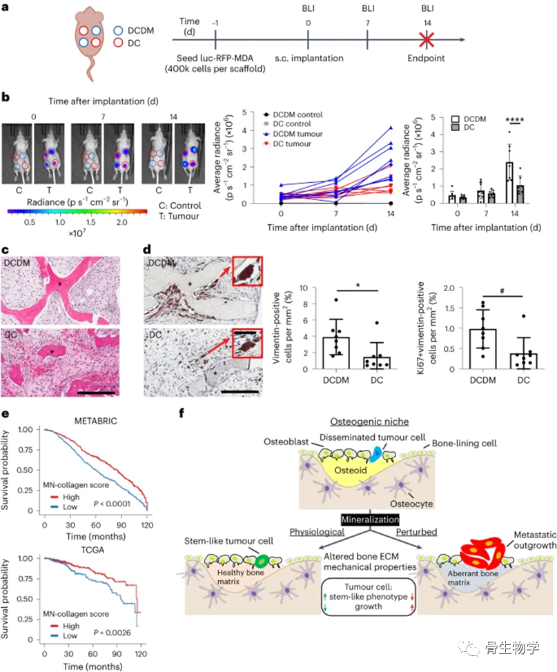
6矿化骨基质可减少体内肿瘤生长,矿物质诱导的基因表达特征与改善患者预后相关。

A.异种移植实验的时间过程,涉及将MDA-MB231种子的DCDM和DC支架植入雌性裸鼠。

B.不同骨支架上肿瘤生长的代表性BLI图像和BLI定量(DCDM:n = 8,DC:n = 7;****P < 0.0001)。伪彩色表示辐射像素强度介于 1.32 × 106和 2.72 × 107P S1cm2sr1.BLI图像的量化显示为折线图和条形图,以显示单个样品随时间的变化和统计差异。

C,D.代表性H&E图像(c)和IHC图像(左)以及vimentin(中)和vimentin/Ki67阳性细胞(右)(d)(n = 8; *P = 0.0265;P = 0.0144)在植入的骨支架中。比例尺,200μm和30μm(插图)。图像中的星号表示支架。

E.使用METABRIC和TCGA队列的乳腺癌患者在矿物质诱导基因特征表达方面得分高或低的总生存期(补充表2)。

F.骨ECM与乳腺癌细胞表型之间的关系。我们的研究结果表明,成骨生态位中富含I型胶原蛋白的类骨质矿化诱导乳腺癌细胞中的茎样,增殖性较小的表型。随着骨基质矿化的变化(例如由于衰老),肿瘤细胞生长被激活可能是由于肿瘤细胞机械信号传导的骨基质依赖性变化。



总结



生理性胶原蛋白矿化在乳腺癌细胞中诱导增殖性较小,而扰动的矿化会激活肿瘤细胞增殖并形成更大的肿瘤。骨矿物质密度降低与骨转移的风险和生长增加有关。

医用诱导骨基质是什么骨生物学进展:骨基质矿化抑制整合素介导的乳腺癌机械信号传导和转移进展_https://www.jmylbn.com_新闻资讯_第8张