医用诱导骨基质是什么中国科学技术大学俞书宏课题组:基于基质诱导快速矿化法制备耐水类珍珠母复合材料,可作为潜在的致密骨修复材料

新闻资讯2026-04-23 22:43:20
医用诱导骨基质是什么中国科学技术大学俞书宏课题组:基于基质诱导快速矿化法制备耐水类珍珠母复合材料,可作为潜在的致密骨修复材料_https://www.jmylbn.com_新闻资讯_第1张

背景介绍


近年来,骨缺损的修复一直备受关注,迫切需要合适的修复材料。其中,理想的致密骨修复材料应在潮湿条件下具有足够的强度,并在再生过程中保持其结构完整性,以提供足够的机械支撑,使再生的新骨能够正常工作。磷酸钙作为骨骼的主要无机成分,受到骨修复材料领域的广泛关注。为了改善矿物脆弱的缺点,一种有效的策略是通过基质诱导矿化的制备方法,引入受生物启发的多尺度结构,如受珍珠母启发的“砖泥结构”,设计具有高强度和断裂韧性的矿物基复合材料。然而,如何提高材料的尺寸和制备效率依然是一大挑战。

成果简介


近日,中国科学技术大学俞书宏院士团队报道了一种通过有机基质层诱导矿化和层压相结合的制造策略,更有效地制造大型矿物基复合材料(MBCs),扩大了材料尺寸的同时,大大缩短了制备时间,提高了制备效率。更重要的是,各矿物层之间不溶于水的聚乳酸层的存在,使类珍珠母矿物基复合材料(NIMBC)具有更好的耐水性。这种由磷酸钙、壳聚糖和聚乳酸组成的大型NIMBC具有较高的结构稳定性、适当的力学性能、适宜的耐水性、良好的生物相容性和一定的骨诱导能力,基本满足了理想的致密骨修复材料的要求。

图文导读


医用诱导骨基质是什么中国科学技术大学俞书宏课题组:基于基质诱导快速矿化法制备耐水类珍珠母复合材料,可作为潜在的致密骨修复材料_https://www.jmylbn.com_新闻资讯_第2张

图1:材料的制备流程图。

研究人员制备较薄的基质层,并通过喷涂引入聚乳酸层。干燥后的基质层以气凝胶的形式依次吸收磷酸根离子和钙离子,得到矿化的基质层,再通过层压的方法得到块体材料。

医用诱导骨基质是什么中国科学技术大学俞书宏课题组:基于基质诱导快速矿化法制备耐水类珍珠母复合材料,可作为潜在的致密骨修复材料_https://www.jmylbn.com_新闻资讯_第3张

图2:干、湿状态下MBCs的宏观力学性能。(a)干态MBCs三点弯曲数据。(b)湿态MBCs三点弯曲数据。(c)根据三点弯曲数据计算的模量。(d-e)在(d)干态和(e)湿态下进行三点弯曲试验后的DMBC的横截面。(f-g)在(f)干状态和(g)湿状态下进行三点弯曲试验后的NIMBC的横截面。

医用诱导骨基质是什么中国科学技术大学俞书宏课题组:基于基质诱导快速矿化法制备耐水类珍珠母复合材料,可作为潜在的致密骨修复材料_https://www.jmylbn.com_新闻资讯_第4张

图3:干、湿状态下MBCs的微观力学性能。(a-e) Berkovich金刚石尖端在(a)干态NIMBC、(b)干态DMBC、(c)湿态NIMBC、(d)湿态DMBC和(e)方解石中的残余压痕,表现出不同的裂纹起裂和扩展行为。(f-i) (f)干态NIMBC、(g)干态DMBC、(h)湿态NIMBC和(i)湿态DMBC截面的纳米压痕硬度和模量映射。

对比了类珍珠母矿物基材料(NIMBC)和无结构矿物基材料(DMBC)分别在干态和湿态下的宏观和微观力学性能(图2-3)。结果表明,NIMBC的类珍珠状结构比无序结构更能抑制裂纹,力学性能更优异;聚乳酸的引入改善了材料的耐水性能,使得湿态下的NIMBC依然具有较好的力学性能,与天然骨较匹配。
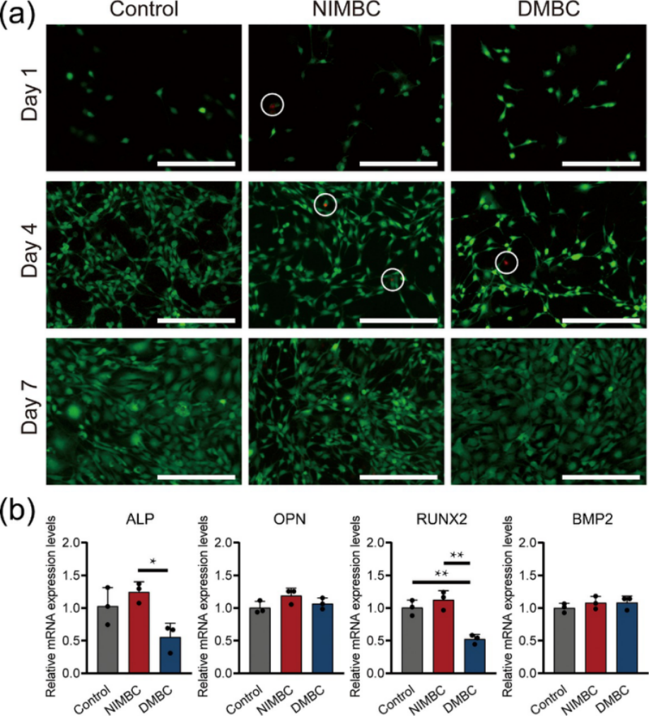
在共聚焦荧光显微镜下观察MC3T3-E1细胞与MBCs共培养后的活/死染色情况。经过1天、4天和7天的培养,MC3T3-E1细胞几乎全部存活,在图像中显示绿色荧光(图4),只有少数细胞死亡(用白色圆圈标记)。随着培养时间增加,两种MBC组的活细胞密度显著增加,也说明MBC对细胞活力没有负面影响。这些结果表明NIMBC和DMBC具有良好的生物相容性,这可能归因于它们的生物相容性成分。通过实时定量聚合酶链反应(RT-qPCR)进一步研究MBCs的成骨诱导能力(图4)。总体来看,NIMBC组4个标记基因的表达程度较高。NIMBC组与对照组之间缺乏显著性可能是由于实验中使用的成骨诱导培养基的影响。

医用诱导骨基质是什么中国科学技术大学俞书宏课题组:基于基质诱导快速矿化法制备耐水类珍珠母复合材料,可作为潜在的致密骨修复材料_https://www.jmylbn.com_新闻资讯_第5张

图4:骨髓干细胞的生物相容性及成骨诱导能力。(a) MC3T3-E1细胞与MBCs共培养1天、4天、7天的活/死染色。红色荧光点用白色圆圈标出。(b)共培养7天后四个代表性成骨基因(ALP、OPN、RUNX2和BMP2)的RT-qPCR检测。

综上,本文提出了一种新型的类珍珠母结构矿物基复合材料的制备方法,该方法可以高效地制备较大尺寸的NIMBC。聚乳酸层的引入提高了NIMBC的耐水性,使复合材料在潮湿的生理环境中仍能保持其强度、模量和硬度。NIMBC的生物活性成分保证了其良好的生物相容性和成骨诱导能力。由于该策略具有制造效率高、可调性强等优点,有希望成为理想骨修复材料之一。
该工作受到中国科学院战略重点项目、国家重点研发计划项目、国家自然科学基金项目、中央高校基本科研业务费专项资金、新基石研究者计划等项目资助。

作者简介


论文第一作者为博士研究生杨玉露,通讯作者为中科大俞书宏院士以及茅瓅波副研究员,上海交通大学邹多宏教授。


俞书宏,中国科学技术大学化学系教授、博士生导师,中国科学院院士。长期从事无机材料的仿生合成与功能化的研究。在聚合物和有机小分子模板对纳米结构单元的尺寸和维度及取向生长的调控规律、仿生多尺度复杂结构材料的合成及构效关系研究方面取得多项创新成果。近年来,在面向应用的重要纳米结构单元的宏量制备、宏观尺度纳米组装体的制备与功能化、新型纳米材料的合成设计及能源转换材料等方面的研究取得了重要进展。

E-mail:shyu@ustc.edu.cn

课题组主页:http://staff.ustc.edu.cn/~yulab/。

文章信息


Yang Y-L, Yang Z-Y, Zeng Q-S, et al. Water-bearable nacre-inspired composite via matrix-induced rapid mineralization as potential compact bone repair material. Nano Research, 2024, 

https://doi.org/10.26599/NR.2025.94907143. 

医用诱导骨基质是什么中国科学技术大学俞书宏课题组:基于基质诱导快速矿化法制备耐水类珍珠母复合材料,可作为潜在的致密骨修复材料_https://www.jmylbn.com_新闻资讯_第6张

识别二维码或点击左下角“阅读原文”可访问全文

关注B站、视频号、官网,获取更多精彩!
医用诱导骨基质是什么中国科学技术大学俞书宏课题组:基于基质诱导快速矿化法制备耐水类珍珠母复合材料,可作为潜在的致密骨修复材料_https://www.jmylbn.com_新闻资讯_第7张

B站

医用诱导骨基质是什么中国科学技术大学俞书宏课题组:基于基质诱导快速矿化法制备耐水类珍珠母复合材料,可作为潜在的致密骨修复材料_https://www.jmylbn.com_新闻资讯_第8张

视频号

医用诱导骨基质是什么中国科学技术大学俞书宏课题组:基于基质诱导快速矿化法制备耐水类珍珠母复合材料,可作为潜在的致密骨修复材料_https://www.jmylbn.com_新闻资讯_第9张

官网


医用诱导骨基质是什么中国科学技术大学俞书宏课题组:基于基质诱导快速矿化法制备耐水类珍珠母复合材料,可作为潜在的致密骨修复材料_https://www.jmylbn.com_新闻资讯_第10张

  


研理云服务器

医用诱导骨基质是什么中国科学技术大学俞书宏课题组:基于基质诱导快速矿化法制备耐水类珍珠母复合材料,可作为潜在的致密骨修复材料_https://www.jmylbn.com_新闻资讯_第11张

业务介绍

研理云,研之成理旗下专门针对科学计算领域的高性能计算解决方案提供者。我们提供服务器硬件销售与集群系统搭建与维护服务。

   ● 配置多样(单台塔式、两台塔式、多台机架式),按需定制,质量可靠,性价比高。

 ● 目前已经为全国 100 多个课题组提供过服务器软硬件服务(可提供相同高校或临近高校往期案例咨询)。
 ● 公司服务器应用工程师具有量子化学第一性原理分子动力学等相关学科研究背景。
 ● 公司与多位化学、材料领域理论计算方向专家长期合作,一起探索最优服务器软硬件配置和部署。
 ● 可参与招投标。
产品特色
  ● 定制化硬件配置:提供售前实例测试,为您提供最合适的硬件配置方案。
  ● 一体化软件服务:根据需求发货前,完成系统、环境、队列、计算软件等所有内容的安装与配置,让您实现开机即用
  ● 完善的售后服务:为每位客户建立专属服务群,遇到问题及时解决。大大降低使用学生使用门槛和缓解老师压力。三年硬件质保 + 三年免费软件技术支持。
  ● 已购买客户咨询:我们已有超过100位已购买客户,可以给您提供相同城市或者临近城市已购买客户的联系方式,以提供真实案例咨询  
 ● 赠送课程学习机会:可选课程包括量子化学(Gaussian),第一性原理,(Vasp),分子动力学模拟(Lammps、Grommacs),钙钛矿计算模拟(Vasp)等。具体赠送方案以沟通结果为准。



扫码添加客服微信

医用诱导骨基质是什么中国科学技术大学俞书宏课题组:基于基质诱导快速矿化法制备耐水类珍珠母复合材料,可作为潜在的致密骨修复材料_https://www.jmylbn.com_新闻资讯_第12张

1. 仪器表征基础知识汇总
2. SCI论文写作专题汇总
3. Origin/3D绘图等科学可视化汇总
4. 理论化学基础知识汇总
5. 催化板块汇总
6. 电化学-电池相关内容汇总贴
7. 研之成理名师志汇总
更多科研作图、软件使用、表征分析、SCI 写作、名师介绍等干货知识请进入后台自主查询。
医用诱导骨基质是什么中国科学技术大学俞书宏课题组:基于基质诱导快速矿化法制备耐水类珍珠母复合材料,可作为潜在的致密骨修复材料_https://www.jmylbn.com_新闻资讯_第13张
医用诱导骨基质是什么中国科学技术大学俞书宏课题组:基于基质诱导快速矿化法制备耐水类珍珠母复合材料,可作为潜在的致密骨修复材料_https://www.jmylbn.com_新闻资讯_第14张