什么是软式内镜镜电子内窥镜就是软镜?软镜就是电子镜?

新闻资讯2026-04-23 20:09:09

导读





上次我们提到了一次性电子内窥镜时代已经已经到来,接下来我们就好奇什么是电子内窥镜?一次性和重复使用的有什么区别和优势?这个产品是怎么顺应时代诞生的?这是不是意味着一次性电子内窥镜就可以取代传统的重复使用产品呢?目前,市面上的一次性电子内窥镜有哪些?不同品牌之间又有哪些区别,该如何选择呢?让我们一起逐一寻找答案。(PS:大家有想讨论的话题也可以评论区提出来,我们一起来探讨探讨,学习学习。)


    心急吃不了热豆腐,首先,我们从最基础的理解定义开始。到底什么样的内窥镜才叫电子内窥镜?是人们常说的软镜吗?软镜等同于电子镜吗?希望看完这篇文章能为您解惑。


01

定义

什么是软式内镜镜电子内窥镜就是软镜?软镜就是电子镜?_https://www.jmylbn.com_新闻资讯_第1张

定义

    讲到电子内窥镜我们要先了解整个医用内窥镜是怎么分类的。医用内窥镜是一个带有光源的管道,通过人体自然腔道或微创手术的小切口进入人体,帮助医生进行疾病诊断或协助手术的进行。医用内窥镜由三大系统组成。医用内窥镜系统包括内窥镜镜体、图像处理模块和光源模块,其中镜体又包含成像镜头、图像传感器、采集和处理电路。内窥镜成像镜头多采用非球面镜体,图像传感器包括微型图像(CCD)传感器和 CMOS 传感器两类,采集和处理电路核心技术包括现场可编程逻辑门阵列(FPGA)技术、数字信号处理(DSP)技术以及超小尺寸组件封装技术。

什么是软式内镜镜电子内窥镜就是软镜?软镜就是电子镜?_https://www.jmylbn.com_新闻资讯_第2张


02

分类

什么是软式内镜镜电子内窥镜就是软镜?软镜就是电子镜?_https://www.jmylbn.com_新闻资讯_第3张

分类方式

    内窥镜有多种分类方式:

※ 按产品结构可分为硬镜和软镜;

※ 按成像原理可分为光学镜、光纤镜和电子镜;

※ 按临床应用又可分为消化内镜、呼吸内镜、腹腔镜、关节镜等。

※ 按使用次数可分为复用式内镜和一次性内镜;


    随着行业的发展,内窥镜种类在不断创新和更迭。


什么是软式内镜镜电子内窥镜就是软镜?软镜就是电子镜?_https://www.jmylbn.com_新闻资讯_第4张

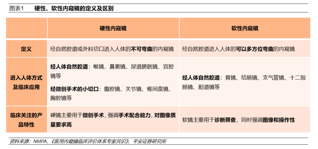
硬镜和软镜

    硬镜和软镜很好区分。

外观形态不同

软式内镜:镜身柔软,可弯曲的⼀类腔镜。

硬式内镜:镜⾝主体不可弯曲或扭转,硬式内镜进⼊机体的深度和距离都远远低于软式内镜。


内部结构不同

软式内镜:一般包括以下基本构造:前端部,弯曲部,插入管,操纵部,接目部以及成像接口部。其前端部是硬性部分,端面有多个腔道和窗面,分别为送水送⽓出口孔,活检钳出口孔,物镜以及导光窗。送水送⽓为共同出口,注气时,气体由此孔进入人体腔内使腔体扩张;注水时,水从此孔出来冲洗物镜镜面及手术视野,使视野保持清晰。负压吸引及活检钳出口孔为同一管口,当腔内有过多液体妨碍观察时,按压吸引按钮,液体可由此孔吸入吸引瓶内;活检钳和其他治疗器械也从此孔进入体腔内。弯曲部位于前端和插入管之间,由许多环状零件组成蛇管,每对相邻的环状零件之间均可作各个⽅向的活动。插入管又叫镜⾝或软管部,内部为各类管道和钢丝。操纵部包括⾓度控制旋钮,吸引阀按钮,送水送⽓按钮以及活检管开口,术者可以在此操作各种按钮已完成内镜检查和治疗。

硬式内镜:按照结构形式可分为直杆不可分离硬管内镜、直杆可分离硬管内镜、弯管不可分离硬管内镜和弯管可分离硬管内镜四⼤类。各类硬管内镜结构⼀般包括外镜管(或鞘套)、镜体、光导束接口、目端接管以及成像接口部分。与软式内镜均有操作孔道不同,部分硬式内镜镜身无器械及水气孔道,如腹腔镜、胸腔镜、纵膈镜、关节镜等;各类操作器械需通过另辟切口来进入体腔内,在硬式内镜的监视和配合下完成⼿术操作。

什么是软式内镜镜电子内窥镜就是软镜?软镜就是电子镜?_https://www.jmylbn.com_新闻资讯_第5张


什么是软式内镜镜电子内窥镜就是软镜?软镜就是电子镜?_https://www.jmylbn.com_新闻资讯_第6张

光学镜、光纤镜和电子镜

    成像原理是指通过光学或电子学的原理,将物体的信息转化为可视化的图像或反映出的信息的过程。

    根据成像原理,医用内窥镜可分为光学镜、光纤镜和电子镜。

光学镜

    光学内窥镜使用透镜和光学系统来传输和观察图像。它基于光学原理,通过可调焦距的透镜来调整观察目标的清晰度和放大倍率。光学内窥镜的优点是图像传输质量高,不受电子干扰影响,可用于高分辨率观察。然而,由于内窥镜的结构限制,光学内窥镜的灵活性和可达性较差,无法和电子内窥镜一样可以360°全方位转向,常见的则是作为硬杆内窥镜。

什么是软式内镜镜电子内窥镜就是软镜?软镜就是电子镜?_https://www.jmylbn.com_新闻资讯_第7张


光纤镜

    光纤内窥镜使用光纤束传输图像。光纤内窥镜通过光纤束将图像从观察端传输到视觉端,使得观察端可以在灵活的条件下观察到内部空间。光纤内窥镜的优点是灵活性较高,可以在狭小空间和弯曲通道中进行观察。然而,光纤内窥镜的图像传输可能受到光纤本身质量和使用寿命的限制,也无法和电子内窥镜一样超长距离传输,价格也更贵。

什么是软式内镜镜电子内窥镜就是软镜?软镜就是电子镜?_https://www.jmylbn.com_新闻资讯_第8张


电子镜

    电子内窥镜使用电子传感器、图像处理器和显示器来获取和展示图像。它将观察到的图像转换为电子信号,并通过图像处理技术来增强、调整和显示图像。电子内窥镜的优点是图像处理能力强,可以提供高对比度和增强的图像。电子内窥镜可用于实时显示、记录和分享图像,具有较高的灵活性和可达性。然而,电子内窥镜可能受到电子干扰的影响。电子镜是最贵的。

什么是软式内镜镜电子内窥镜就是软镜?软镜就是电子镜?_https://www.jmylbn.com_新闻资讯_第9张

    总的来说,在选择内窥镜类型时,应根据具体应用需求和环境要求来确定最适合的类型。

什么是软式内镜镜电子内窥镜就是软镜?软镜就是电子镜?_https://www.jmylbn.com_新闻资讯_第10张



输尿管镜、支气管镜、腹腔镜等

    消化科、肝胆外科、心胸外科、泌尿外科、妇科、神经外科、耳鼻喉科、骨科、呼吸科、口腔科、眼科等科室,均存在需要使用医用内窥镜进行诊断或治疗的情况。

    不同的科室会用到不同种类的医用内窥镜,具备不同的结构和工作原理。包括消化道内镜、胸腹腔镜、气管镜、鼻咽喉镜、宫腔镜、关节镜、输尿管镜、脊柱内镜、神经内镜、 膀胱镜、腔镜、电切镜、阴道镜、肾镜、前列腺镜、乳腺镜、耳镜等。

什么是软式内镜镜电子内窥镜就是软镜?软镜就是电子镜?_https://www.jmylbn.com_新闻资讯_第11张


复用式内镜和一次性内镜

什么是软式内镜镜电子内窥镜就是软镜?软镜就是电子镜?_https://www.jmylbn.com_新闻资讯_第12张

    即字面上的意思,一种是可以通过灭菌达到重复使用的产品,而另一种只能使用一次就抛弃。

    此前FDA曾发布警告信息,奥林巴斯复用性内窥镜已致多人感染、死亡。复用性内窥镜购置成本高、使用寿命短、周转频率低、消毒难以及维修成本高。但一次性内窥镜正好解决了这一系列难题,同时还可降低医院的采购费用,提高手术安全性,惠及更多的患者。与复用性内窥镜相比,成本低、耗材化的一次性内窥镜,具有更高的商业价值,这也是引得众多资本竞相角逐的因素之一。

    我们一直提到的一次性内窥镜几乎都是电子镜,为什么呢?不是说电子镜最贵吗?做成一次性的成本不是更高?大家可以在评论区各抒己见,我们下期共同寻找答案。

什么是软式内镜镜电子内窥镜就是软镜?软镜就是电子镜?_https://www.jmylbn.com_新闻资讯_第13张


03

考试

    又回到我们一开始就有的疑问,什么才算是电子镜?大家常说的软镜是不是就是电子镜?这里就不公布答案了,各位评论区见。


       电子内窥镜价格高昂,为什么还要做成一次性的?为什么能够做成一次性的?我们下期见!



什么是软式内镜镜电子内窥镜就是软镜?软镜就是电子镜?_https://www.jmylbn.com_新闻资讯_第14张