什么是生化分析动物生化分析仪可以检测哪些项目?

新闻资讯2026-04-23 19:25:26

就像我们人一样,宠物也需要定期做体检,动物因为不会说话,也非常能忍痛,定期去宠物医院体检,及时对疾病进行筛查有助于疾病的预防和监控。宠物医院最常见的血液检查就是生化检查和血常规检查。

宠物生化仪简单来说,就是给动物做生化检查的仪器,常规体检、绝育手术术前检查前,宠物医师都会建议做生化检查。

血常规可以检查由细菌感染、病毒性感染、寄生虫、过敏、贫血、脱水等引起的疾病,主要观察的是红细胞、白细胞、血小板等3组数据。

生化及电解质检查可看出宠物肝脏、肾脏及胰腺功能是否正常

生化检查可细分为不同的项:比如生化十项、生化十二项、生化十六项、生化全套等项目。一般可以检测宠物肝功能、肾功能、血气电解质等。

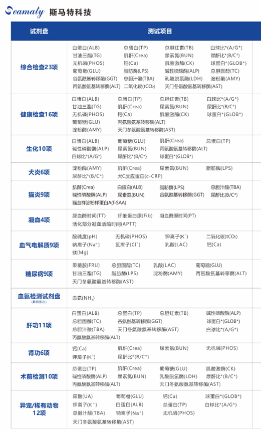
斯马特兽用生化分析仪检测项目:

什么是生化分析动物生化分析仪可以检测哪些项目?_https://www.jmylbn.com_新闻资讯_第1张

生化检验群组

临床生化检验中按照动物的身体器官系统的生理学或者功能去分成不同的群组。

什么是生化分析动物生化分析仪可以检测哪些项目?_https://www.jmylbn.com_新闻资讯_第2张

1.肝脏:肝脏这一群组主要包括3个部分:肝细胞的酶外漏、胆汁滞留的酶、以及胆红素。

什么是生化分析动物生化分析仪可以检测哪些项目?_https://www.jmylbn.com_新闻资讯_第3张

2.肾脏:肾脏的这一个群组主要就是去验血中尿素氮以及肌酐。

什么是生化分析动物生化分析仪可以检测哪些项目?_https://www.jmylbn.com_新闻资讯_第4张

3.胰腺:胰腺也是要看是否有胰酶外漏出来,当胰酶外漏出来就会造成腹膜炎、造成脂肪的坏死,脂肪的皂化作用,临床上可以去检验淀粉酶、脂肪酶等。

什么是生化分析动物生化分析仪可以检测哪些项目?_https://www.jmylbn.com_新闻资讯_第5张

4.蛋白质:蛋白质可以测总蛋白及白蛋白,总蛋白减去白蛋白就是球蛋白。

什么是生化分析动物生化分析仪可以检测哪些项目?_https://www.jmylbn.com_新闻资讯_第6张

5.矿物质:矿物质包含着钙、磷或者镁,因为镁离子有时也会用电极去测,所以也可放在矿物质或者电解质这一群组。

什么是生化分析动物生化分析仪可以检测哪些项目?_https://www.jmylbn.com_新闻资讯_第7张

6.酸碱:最主要的是去测血液里面的碳酸氢根。

7.电解质:电解质有钠、钾、氯加上镁

什么是生化分析动物生化分析仪可以检测哪些项目?_https://www.jmylbn.com_新闻资讯_第8张

8.铁:临床上可以去测血清里的铁。

9.肌肉:肌肉的这一部分的群组最主要的就是去检测肌酸激酶(CK)天门冬氨酸氨基转移酶(AST)丙氨酸氨基转移酶(ALT)、乳酸脱氢酶(LDH)

什么是生化分析动物生化分析仪可以检测哪些项目?_https://www.jmylbn.com_新闻资讯_第9张

10.脂肪:脂肪代谢最主要就是去检测胆固醇和甘油三酯。

什么是生化分析动物生化分析仪可以检测哪些项目?_https://www.jmylbn.com_新闻资讯_第10张

11.碳水化合物:碳水化合物代谢的部分最主要就是去让我们了解动物是不是有糖尿病。

什么是生化分析动物生化分析仪可以检测哪些项目?_https://www.jmylbn.com_新闻资讯_第11张