什么是有创呼吸机图片呼吸机 ——ICU救命神器介绍

新闻资讯2026-04-23 19:13:18

什么是有创呼吸机图片呼吸机 ——ICU救命神器介绍_https://www.jmylbn.com_新闻资讯_第1张

——没有成功不代表失败,只是您还不够努力!——
有些人利用闲暇时间吃喝玩乐,有些人利用闲暇时间不断学习成长!关注器械的日常微信公众号,把别人玩乐的时间用在学习上,每天进步一点点,随着时间的推移您将与众不同!请长按文章底部二维码关注。


此次新冠疫情中,各种医疗器械派上了大用场,关于这些医疗器械,你又了解多少呢?快来看看吧!

呼吸机

在现代临床医学中,呼吸机作为一项能人工替代自主通气功能的有效手段,已普遍用于各种原因所致的呼吸衰竭、大手术期间的麻醉呼吸管理、呼吸支持治疗和急救复苏中,在现代医学领域内占有十分重要的位置。呼吸机是一种能够起到预防和治疗呼吸衰竭,减少并发症,挽救及延长病人生命的至关重要的医疗设备。呼吸机能改变人的正常生理呼吸,增加肺通气量,改善呼吸功能,减轻呼吸功消耗,节约心脏储备能力。


什么是有创呼吸机图片呼吸机 ——ICU救命神器介绍_https://www.jmylbn.com_新闻资讯_第2张


全球新冠肺炎疫情持续蔓延,确诊人数不断增长。口罩、护目镜、防护服等各类医疗防疫物资都出现供应吃紧的状况,“续命神器”呼吸机全球抢购。那么这个病人的“续命神器”,我们对它的了解有多少呢?


呼吸机是一类机械通气设备,用以辅助或控制患者的自主呼吸运动,以达到肺内气体交换的功能,降低人体的消耗,以利于呼吸功能的恢复。


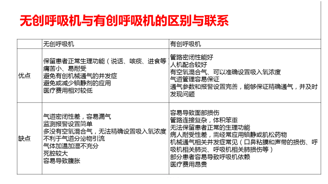
根据使用方式的不同,我们现在使用的呼吸机分为有创呼吸机无创呼吸机两种。

什么是有创呼吸机图片呼吸机 ——ICU救命神器介绍_https://www.jmylbn.com_新闻资讯_第3张


无创呼吸机是通过鼻面罩、口鼻面罩或全面罩等方式为患者提供呼吸支持的设备,大家在各种电视剧里经常可以看到。


但是还有远比把头放进柜子里更难受的,那就是有创呼吸机通气。


无创呼吸机虽好,但在患者呼吸道分泌物过多,无法自主清除时,就需要有创呼吸机来帮忙。

什么是有创呼吸机图片呼吸机 ——ICU救命神器介绍_https://www.jmylbn.com_新闻资讯_第4张

气管插管示意图


有创呼吸机需经口鼻插管或气管切开插管,整个过程可能会造成患者面部损伤和交叉感染,尤其是通过切开气管进行插管的方式,非常残忍和痛苦,患者若不是在昏迷状态下,必须打镇定剂才能撑得住。


不过一般来说,只有危重症病人才需要有创呼吸机插管通气,而对于其他意识还清醒的重症病人等,还是使用无创呼吸机辅助通气居多。

什么是有创呼吸机图片呼吸机 ——ICU救命神器介绍_https://www.jmylbn.com_新闻资讯_第5张


为什么呼吸机在疫情中如此的重要呢?


答:新冠肺炎的重症患者会出现呼吸加快,呼吸衰竭、多脏器衰竭等,随着病情的加重,呼吸机能够起到预防和治疗呼吸衰竭,减少并发症,挽救及延长病人生命,以便实施进一步的医治。


那么呼吸机属于几类医疗器械呢?

医用呼吸机为三类医疗器械,常规家用呼吸机为二类医疗器械。根据 2017 年版《医疗器械分类目录》来 看,家用呼吸支持设备(非生命支持)、睡眠呼吸暂停治疗设备属于二类医疗器械,一般用于家庭;治疗 呼吸机(生命支持)、急救和转运用呼吸机、高频呼吸机、家用呼吸机(生命支持)属于三类医疗器械, 兼具无创与有创的连接方式,多在医疗机构使用。


面对突如其来的新冠疫情,医疗器械在战“疫”过程中发挥了重要作用。目前疫情仍然在全世界范围内蔓延,医疗巨头们纷纷发布以疫情防控和移动应用场景的相关产品和解决方案。作为全球顶级医疗器械厂商的长期合作伙伴,中际恒创在抗“疫”的无声战场上,用自己的产业、技术、服务默默支持着医疗器械厂商的创新。
自公司成立以来,业务已开始面向国内及国外,中际恒创医疗将以专业快捷的服务、负责任的态度,为国内广大医疗行业客户提供全面解决方案,为客户自研产品或转化产品,尽快实现产品转产的商业价值。

什么是有创呼吸机图片呼吸机 ——ICU救命神器介绍_https://www.jmylbn.com_新闻资讯_第6张来源:中际恒创CDMO

免责声明:本文部分内容根据网络信息整理,文章版权归原作者所有。向原作者致敬!推送旨在积善利他,如涉及作品内容、版权和其它问题,请跟我们联系删除并致歉!

什么是有创呼吸机图片呼吸机 ——ICU救命神器介绍_https://www.jmylbn.com_新闻资讯_第7张

什么是有创呼吸机图片呼吸机 ——ICU救命神器介绍_https://www.jmylbn.com_新闻资讯_第8张