什么是可吸收夹四川大学何斌、成都大学高文霞AM:新型可降解共聚物为高性能组织结扎夹带来革新

新闻资讯2026-04-23 18:20:19

在腹腔镜手术中,组织结扎夹是替代传统缝线的关键器械,能显著简化手术流程。然而,现有材料面临严峻挑战:传统的钛金属夹不可降解,会永久存留体内,可能引发长期不良反应或需要二次手术取出,并在CT或MRI成像中产生伪影。目前使用的可吸收聚合物夹,如聚乙交酯/聚碳酸三甲酯或聚对二氧环己酮制品,又常因结构设计问题导致对血管的夹闭力不足。因此,开发兼具高强度、足够韧性及可靠结构完整性的新型可吸收组织结扎夹至关重要。

为解决上述难题,四川大学何斌研究员成都大学高文霞教授合作团队成功研制出一种具有随机-嵌段分子结构的新型共聚物——聚(L-丙交酯-共-ε-己内酯)-嵌段-聚(L-丙交酯)(PLCL-b-PLLA)。该材料巧妙融合了PLCL无规共聚物的柔韧性与PLLA均聚物的高强度其中,LLA/CL摩尔比为75:25的共聚物(PLC75-RB)表现出最均衡的综合性能。将其注塑成Hem-o-lok形状的夹子(CLIP75-RB)后,夹子展现出足够的闭合力与良好的回弹能力。降解评估表明,CLIP75-RB能维持有效闭合力达4周,随后开始逐渐降解。在兔单侧肾切除模型中的进一步验证证实了其有效的结扎功能及后续的可控降解过程,组织学分析也显示了良好的生物相容性。这项研究为下一代高性能可吸收组织结扎夹的开发开辟了新路径。相关论文以“Tailored Biodegradable Copolymers With Random-Block Architecture for High-Performance Absorbable Tissue Ligation Clips”为题,发表在Advanced Materials上。

什么是可吸收夹四川大学何斌、成都大学高文霞AM:新型可降解共聚物为高性能组织结扎夹带来革新_https://www.jmylbn.com_新闻资讯_第1张

研究团队首先设计并合成了三种不同链结构的共聚物:无规共聚物PLCL、嵌段共聚物PCL-b-PLLA以及创新的随机-嵌段共聚物PLCL-b-PLLA(合成路线见示意图2)。通过核磁共振氢谱(图1a,b)和傅里叶变换红外光谱(图1c)分析,成功确认了共聚物的化学结构及随机-嵌段架构。凝胶渗透色谱(图1d)和特性粘度测定进一步证实了聚合物的成功合成,其分子量与投料比吻合(表1)。

什么是可吸收夹四川大学何斌、成都大学高文霞AM:新型可降解共聚物为高性能组织结扎夹带来革新_https://www.jmylbn.com_新闻资讯_第2张

示意图1 | 新型可吸收组织结扎夹的材料设计与应用示意图。(a)可吸收夹的材料设计;(b)应用步骤;(c)术中结扎与术后降解。 

什么是可吸收夹四川大学何斌、成都大学高文霞AM:新型可降解共聚物为高性能组织结扎夹带来革新_https://www.jmylbn.com_新闻资讯_第3张

示意图2 | PLCL、PCL-b-PLLA及PLCL-b-PLLA共聚物的合成路线。 

什么是可吸收夹四川大学何斌、成都大学高文霞AM:新型可降解共聚物为高性能组织结扎夹带来革新_https://www.jmylbn.com_新闻资讯_第4张

图1 | PLCL、PCL-b-PLLA及PLCL-b-PLLA共聚物的表征。(a)三类共聚物的核磁共振氢谱;(b)不同LLA/CL摩尔比的PLCL-b-PLLA共聚物的核磁共振氢谱;(c)三类共聚物的傅里叶变换红外光谱;(d)共聚物的凝胶渗透色谱曲线。 

什么是可吸收夹四川大学何斌、成都大学高文霞AM:新型可降解共聚物为高性能组织结扎夹带来革新_https://www.jmylbn.com_新闻资讯_第5张

对共聚物的热性能和结晶性质研究表明(图2),PLCL-b-PLLA共聚物的玻璃化转变温度和熔点均低于PCL-b-PLLA,且随CL含量增加而降低。热量分析显示其具有合适的分解温度(图2d,e)。X射线衍射图谱(图2f)表明,PLC75-RB的结晶度介于无规结构(PLC75-R)和明确嵌段结构(PLC75-B)之间,这种可调的结晶能力有助于平衡力学性能。

什么是可吸收夹四川大学何斌、成都大学高文霞AM:新型可降解共聚物为高性能组织结扎夹带来革新_https://www.jmylbn.com_新闻资讯_第6张

图2 | 共聚物的热性能与结晶性质表征。(a)DSC第一次加热曲线;(b)DSC冷却曲线;(c)DSC第二次加热曲线;(d)TGA曲线;(e)DTG曲线;(f)XRD图谱。

力学性能测试结果(图3)显示,在相同单体比例下,PLC75-RB比PLC75-R具有更高的拉伸模量和屈服强度,同时其屈服伸长率和断裂伸长率优于PLC75-B。扫描电镜图像显示PLCL-b-PLLA呈现韧性断裂特征(图3g)。这表明随机-嵌段结构通过PLLA嵌段形成的物理交联点提升强度,同时PLCL无规链段促进分子间相互作用均匀分布,从而实现了强度与柔韧性的有效平衡。

什么是可吸收夹四川大学何斌、成都大学高文霞AM:新型可降解共聚物为高性能组织结扎夹带来革新_https://www.jmylbn.com_新闻资讯_第7张

图3 | 共聚物的拉伸性能与断裂表面形貌。(a)应力-应变曲线;(b-f)屈服强度、屈服伸长率、拉伸模量、断裂强度及断裂伸长率的比较(n=5);(g)拉伸断裂表面的SEM图像。

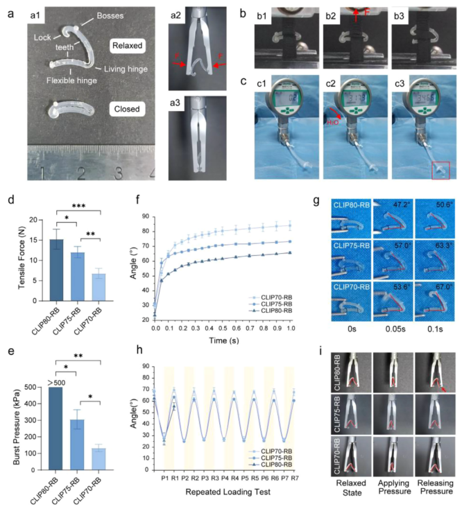
研究人员将三种PLCL-b-PLLA共聚物注塑成组织结扎夹,并对其性能进行评估(图4)。闭合力测试(图4b,d)和爆破压力测试(图4c,e)表明,所有夹子均远超正常生理血压的安全阈值,其中CLIP75-RB和CLIP80-RB提供了更宽的安全裕度。回弹性能测试(图4f-i)则显示,CLIP75-RB和CLIP70-RB在0.1秒内即可恢复至60度以上,且能承受多次按压-释放循环而不从施夹器上脱落,表现出优异的弹性恢复和操作稳定性,更适合腹腔镜手术中的精细操作。

什么是可吸收夹四川大学何斌、成都大学高文霞AM:新型可降解共聚物为高性能组织结扎夹带来革新_https://www.jmylbn.com_新闻资讯_第8张

图4 | Hem-o-lok形状组织结扎夹的力学性能与回弹行为。(a)结扎夹的结构配置及与施夹器的相互作用;(a1)夹子在松弛和闭合状态下的结构示意图;(a2)夹子松弛状态下安装在施夹器上;(a3)夹子闭合状态下安装在施夹器上;(b)夹子的闭合力测试装置及失效模式;(b1)拉伸载荷前的初始状态;(b2)承受拉伸载荷的夹子;(b3)拉伸失效下夹子锁扣脱开;(c)夹子的爆破压力测试装置及失效模式;(c1)加压前的初始状态;(c2)闭合夹子承受内部压力;(c3)因爆破失效导致的夹子泄漏;(d)三种夹子配方的闭合力比较(n=5);(e)三种夹子配方的爆破压力比较(n=3);(f)自主回弹角度的定量测量(n=3);(g)释放后夹子回弹行为的时间分辨图像(0.1秒);(h)多次按压循环后夹子的疲劳回弹性能(n=3);(i)多次按压循环后夹子在施夹器上的回弹疲劳性能视觉评估。 

基于综合性能评估,PLC75-RB被选为最优材料。体外降解实验(图5)表明,CLIP75-RB在4周内能保持形态稳定和有效闭合力。随着时间延长,夹子表面出现微裂纹并逐渐变白,重量损失增加,特性粘度下降。核磁共振谱图显示CL单元优先发生断链降解,这种特性使得PLCL-b-PLLA共聚物的整体降解时间得以缩短,体现了其可控降解的结构优势。

什么是可吸收夹四川大学何斌、成都大学高文霞AM:新型可降解共聚物为高性能组织结扎夹带来革新_https://www.jmylbn.com_新闻资讯_第9张

图5 | PLC75-RB和CLIP75-RB的体外降解行为。(a)CLIP75-RB在4周降解期间的外观变化;(b)CLIP75-RB的闭合力随时间变化(n=3);(c)CLIP75-RB的爆破压力随时间变化(n=3);(d)PLC75-RB和CLIP75-RB在15周降解期间的外观变化;(e)PLC75-RB和CLIP75-RB表面的SEM图像;(f)PLC75-RB和CLIP75-RB的重量损失曲线(n=5);(g)PLC75-RB的核磁共振氢谱演变;(h)CLIP75-RB的核磁共振氢谱演变。 

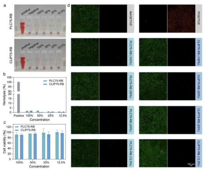
生物相容性评估结果良好(图6)。溶血率低于5%,细胞毒性试验显示细胞活性超过80%,活/死细胞染色也证实了材料提取物对L929成纤维细胞无显著毒性。在大鼠皮下植入实验(图7)中,材料在16周内逐渐降解,周围组织未出现急性炎症或坏死迹象,组织学分析证实了其良好的生物相容性和低免疫原性。

什么是可吸收夹四川大学何斌、成都大学高文霞AM:新型可降解共聚物为高性能组织结扎夹带来革新_https://www.jmylbn.com_新闻资讯_第10张

图6 | PLC75-RB和CLIP75-RB不同浓度提取物的溶血性和细胞毒性评价。(a)溶血试验照片;(b)溶血率(n=3);(c)通过MTT法评估L929成纤维细胞共培养48小时后的细胞活性(n=5);(d)倒置荧光显微镜拍摄的L929细胞共培养48小时后的活/死染色图像。活细胞和死细胞分别由绿色和红色荧光指示。 

什么是可吸收夹四川大学何斌、成都大学高文霞AM:新型可降解共聚物为高性能组织结扎夹带来革新_https://www.jmylbn.com_新闻资讯_第11张

图7 | PLC75-RB和CLIP75-RB的体内降解和生物相容性。(a)大鼠皮下植入示意图(使用BioRender创建);(b)随时间变化的重量损失(n=3);(c)16周内外观变化;(d)降解过程中的SEM图像;(e)PLC75-RB的核磁共振氢谱演变;(f)CLIP75-RB的核磁共振氢谱演变;(g)周围组织的H&E染色。

最后,在兔单侧肾切除模型中的体内功能评价(图8)证实,CLIP75-RB能顺利操作并有效闭合肾动脉、静脉和输尿管。术后血液生化指标及肾脏代偿性肥大情况表明材料无肝肾毒性。夹子在术后2周内保持结构完整,在4周后开始出现局部断裂,8周时明显崩解,其降解时间线与血管愈合周期(关键期为2-4周)匹配良好,确保了术后既有效又安全。

什么是可吸收夹四川大学何斌、成都大学高文霞AM:新型可降解共聚物为高性能组织结扎夹带来革新_https://www.jmylbn.com_新闻资讯_第12张

图8 | CLIP75-RB在兔单侧肾切除中的体内功能评价。(a)兔单侧肾切除手术示意图(使用BioRender创建);(b)在兔中使用CLIP75-RB进行结扎的手术过程:(b1)暴露肾动脉(A)、静脉(V)和输尿管(U);(b2)用CLIP75-RB夹闭血管;(b3)夹闭后状态;(b4)正在进行肾脏切除;(b5)肾切除后状态;(c)第2、4、8周时血管和输尿管上CLIP75-RB的宏观视图;(d)第2、4、8周时CLIP75-RB的外观;(e)第8周时血管和输尿管的H&E染色。

综上所述,这项研究成功开发了一种具有随机-嵌段结构的新型可生物降解共聚物PLCL-b-PLLA。其中PLC75-RB在强度、柔韧性、降解性能及生物相容性方面取得了优异平衡。以其制成的组织结扎夹CLIP75-RB,在体内外均表现出可靠的闭合功能、良好的回弹性能以及与组织愈合相匹配的可控降解特性。该材料体系为下一代可吸收组织结扎夹的研发提供了强有力的候选材料,并展现出在更广泛可吸收医疗器械中的应用潜力。