什么是加用治疗带状疱疹疼痛难忍,用什么药?如何用?一文说清

新闻资讯2026-04-23 17:49:31
什么是加用治疗带状疱疹疼痛难忍,用什么药?如何用?一文说清_https://www.jmylbn.com_新闻资讯_第1张

带状疱疹治疗的首要核心是抗病毒,之前在《阿昔洛韦、伐昔洛韦和泛昔洛韦有何区别?怎么用?一文说清》(点击链接可跳转阅读)中已有论述。本期我们将介绍带状疱疹治疗中的另一个核心问题——镇痛。


带状疱疹相关神经性疼痛(ZAP)常常被描述为烧灼痛或深在性痛;放射性、撕裂性疼痛;促发性疼痛,表现为异常性疼痛(即轻触引起疼痛)和痛觉敏感(轻度刺激导致剧烈性疼痛),可见其疼痛复杂而且剧烈。


新版中国共识[1]明确指出,疼痛常贯穿带状疱疹疾病的全过程,因此建议对不同程度的疼痛选用不同的镇痛药物。


其中轻中度疼痛可选用对乙酰氨基酚、非甾体类抗炎药或曲马多;中重度疼痛可使用治疗神经病理性疼痛的药物,如钙离子通道调节剂加巴喷丁、普瑞巴林,三环类抗抑郁药如阿米替林,或选择阿片类药物,如吗啡或羟考酮等。


带状疱疹期间重度急性疼痛是发生带状疱疹后神经痛(PHN)的危险因素,联合钙离子通道调节剂不仅能有效缓解疼痛,而且能减少 PHN 的发生。研究显示,早期使用普瑞巴林可显著降低 ZAP 评分,尤其在疱疹发生 7d 内使用还能显著降低 PHN 发生率。


老年带状疱疹患者的疼痛更常见且多为重度,严重影响生活质量,导致焦虑、睡眠障碍、无法正常工作或生活。研究显示,普瑞巴林联合羟考酮不仅能进一步降低 PHN 发生率,还可改善患者日常活动与睡眠,提高生活质量。



一、加巴喷丁的临床应用


加巴喷丁是第一代钙离子通道调节剂。作用机制可能是对 N-甲基-D-天冬氨酸(NMDA)受体有拮抗作用;对中枢神经系统(CNS)钙通道的拮抗作用和对外周神经的抑制作用;对 γ -氨基丁酸(GABA)介导的传入通路的抑制;可增加 GABA 的合成和减少 GABA 的降解[2]。国外资料已显示,加巴喷丁能明显降低 PHN ,并有较好的耐受性[3]


加巴喷丁 + 阿昔洛韦


临床治疗结果显示[2],阿昔洛韦辅以神经营养剂可治疗 ZAP ,但联合加巴喷丁治疗效果更好。阿昔洛韦联合加巴喷丁可较快缓解 ZAP ,并降低 PHN 的发生。另有临床研究表明[4],采取阿昔洛韦联合加巴喷丁治疗老年带状疱疹效果满意,显著改善患者机体免疫功能,减少复发。


加巴喷丁虽有头晕、嗜睡等不良反应,但从小剂量开始缓慢增加剂量,一般人均能耐受。


加巴喷丁 + 糖皮质激素


临床治疗结果显示[5],加巴喷丁胶囊联合醋酸泼尼松片连续用药 2 周,可有效改善 ZAP 临床症状,提高其免疫功能,消除机体炎症反应,阻断疾病进展,促进康复,显著优于不用加巴喷丁的对照组。


另有临床研究表明,加巴喷丁联合复方倍他米松治疗 6 周,可使 PHN 患者疼痛程度获得显著缓解,睡眠质量有效改善,临床疗效明显增强,显著抑制 P 物质(SP)的产生,促进 β⁃内啡肽(β-EP)释放,最终实现改善 PHN 预后的效果,显著优于单用复方倍他米松治疗的对照组[6-7];两组不良反应比较,无明显差异[7]



二、普瑞巴林的临床应用


普瑞巴林属第二代钙离子通道调节剂,是目前治疗 PHN 常用药物,可明显改善患者病情,提高患者睡眠质量,且用药安全性较高[8]。药理研究表明,普瑞巴林可与钙离子通道的 α2-δ 受体结合,减少神经递质释放,从而缓解疼痛。


普瑞巴林 + 伐昔洛韦


临床治疗结果显示[9-10],伐昔洛韦联合普瑞巴林治疗 2 周,对老年急性 PHN 疗效良好,总有效率显著高于对照组(P<0. 05);能显著改善患者的睡眠质量;与对照组相比不良反应比较无明显差异(P>0. 05),显著优于不用盐酸伐昔洛韦片的对照组,良好的疗效可能与调节患者神经递质和细胞因子水平有关。


另有临床研究显示[11],阿昔洛韦联合普瑞巴林治疗 PHN 效果较好,可持续减轻患者疼痛反应,缓解炎性。


普瑞巴林 + 泼尼松


临床治疗结果显示[12],普瑞巴林联合泼尼松治疗,能够改善 PHN 患者的睡眠质量及疼痛程度,并有助于提高患者免疫功能,促进患者康复。另有临床研究表明[13],用普瑞巴林联合小剂量泼尼松(10 mg/次,3 次/d)治疗 PHN 效果显著,能有效减轻患者的疼痛感,提高其睡眠质量和免疫功能,改善其血清炎性因子的水平。



三、阿米替林的临床应用


目前基于指南的 ZAP 一线治疗药物包括三环类抗抑郁药、钙通道调节剂(普瑞巴林、加巴喷丁)和利多卡因贴膏等[14]。三环类抗抑郁药最为常用的是阿米替林,可能通过增加突触传导间的 5-羟色胺和去甲肾上腺素,阻断神经元上的钠离子传导,激动内源性腺苷受体及激活 α2 受体等机制,产生抑制 ZAP 的作用,同时减轻焦虑症状并改善睡眠[15-17]


阿米替林 + 加巴喷丁


临床治疗结果显示[18-19],加巴喷丁与阿米替林联合治疗 PHN 镇痛效果确切,可有效改善患者疼痛,提高睡眠质量,从而提高治疗的依从性,且不增加不良反应,显著优于单用加巴喷丁治疗的对照组。


阿米替林 + 普瑞巴林 + 曲马多缓释片


临床治疗结果显示[20-21],老年 PHN 患者接受普瑞巴林联合阿米替林及曲马多缓释片治疗,临床效果更为理想且安全性更高,能够有效缓解疼痛感,提高生活质量、改善预后,显著优于不用普瑞巴林的对照组。



四、利多卡因凝胶贴膏的临床应用


利多卡因凝胶贴膏通过阻断细胞外钠离子内流,减轻外周敏化,其不良反应的发生率比一线口服药物要低得多[22-23],本药的应用可能是单独或补充全身药物和非药物治疗方法的一个很好的选择,用于优化疼痛管理和多模式镇痛[24]。本药少数不良反应为轻度至中度反应,包括如短暂瘙痒、红斑和皮炎[25]


利多卡因凝胶贴膏 + 加巴喷丁


临床治疗结果显示[25],利多卡因凝胶贴膏联合加巴喷丁治疗 ZAP 镇痛效果更好,不良反应发生率较少,并可减少系统用药量,改善患者的睡眠和生活质量,为治疗 ZAP 提供了一种安全有效的临床方案。


联合止痛效果的提升可能与两种药物分别作用于外周和中枢神经系统的离子通道,协同改善外周和中枢敏化的作用机制有关。


另有临床研究表明[26],利多卡因凝胶贴膏联合加巴喷丁对于中重度 PHN 镇痛效果较好,可显著降低病人加巴喷丁的使用量及不良反应的发生率、缩短病程、加速病人康复、提高病人生活质量、远期疗效好,显著优于单用加巴喷丁治疗的对照组。


利多卡因凝胶贴膏 + 普瑞巴林


临床治疗结果显示[27],5% 利多卡因凝胶贴膏联合普瑞巴林治疗 PHN 镇痛效果更好,不良反应少,未见明显严重不良反应,可以减少系统用药使用总量,增加病人治疗信心,改善病人的生活质量,是一种治疗 PHN 安全而有效的新方法,显著优于单用普瑞巴林治疗的对照组。


另有临床研究显示[28],氢吗啡酮静脉自控镇痛联合(普瑞巴林+利多卡因凝胶贴膏)治疗 PHN 可显著减轻病人疼痛,改善病人睡眠及生活质量,临床效果好且安全性较高。



五、普瑞巴林PK加巴喷丁


一项纳入 12 篇文献、1054 例患者的 Meta 分析,比较了两药治疗 PHN 的疗效及安全性[29]。从多组数据比较发现,在治疗效果方面,普瑞巴林要优于加巴喷丁;安全性方面,两药比较不良反应数据,结果差异无统计学意义。该结论还有待更多的研究加以验证。



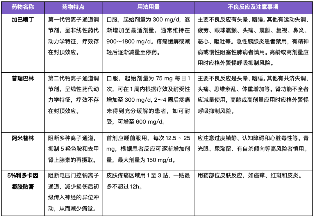
六、一线治疗药物小结[1,14,30]
















什么是加用治疗带状疱疹疼痛难忍,用什么药?如何用?一文说清_https://www.jmylbn.com_新闻资讯_第2张


图片可点击放大查看



✩ 文章内容仅用于学术探讨,供医疗专业人士阅读

作者:常怡勇

投稿:zhangxinyu2@dxy.cn

题图:图虫创意


参考文献(上下滑动查看)

[1] 中国医师协会皮肤科医师分会,国家皮肤与免疫疾病临床医学研究中心.中国带状疱疹诊疗专家共识(2022版)[J].中华皮肤科杂志,2022,55(12):1033-1040.

[2] 胡婕,陈伟.阿昔洛韦联合加巴喷丁治疗带状疱疹神经痛疗效观察[J].西南军医,2015,(5):495-497.

[3] Rice AS,Maton S.Gabapentin in postherpetic neuralgia:a randomised,double blind,placebo controlled study[J].Pain,2001,94(2):215-224.

[4] 梁朝,钟宇眉.阿昔洛韦联合加巴喷丁治疗对老年带状疱疹患者免疫功能的影响[J].世界最新医学信息文摘,2021,21(98):492-493.

[5] 马风双.加巴喷丁胶囊联合醋酸泼尼松片对带状疱疹神经痛的疗效及免疫功能的影响[J].世界最新医学信息文摘(连续型电子期刊),2020,20(84):145-146.

[6] 石占昆.加巴喷丁联合复方倍他米松治疗带状疱疹后遗神经痛的疗效研究[J].世界复合医学,2021,7(5):137-139.

[7] 李政敏.加巴喷丁联合复方倍他米松治疗带状疱疹后遗神经痛的疗效研究[J].中国烧伤创疡杂志,2020,32(4):286-289.

[8] 张辰,郭姗姗,谢川,等.梅花针联合普瑞巴林治疗带状疱疹后遗神经痛疗效研究[J].陕西中医,2021,42(3):376-8,382.

[9] 王媛,刘翔.伐昔洛韦联合普瑞巴林对老年急性带状疱疹神经痛的疗效及对患者神经递质和细胞因子的影响[J].中国老年学杂志,2022,42(9):2190-2193.

[10] 郭焱,裴冬.伐昔洛韦联合普瑞巴林对老年急性带状疱疹神经痛患者疼痛程度及睡眠质量的影响[J].大医生,2023,8(20):1-3.

[11] 张梅香,袁海晨.阿昔洛韦联合普瑞巴林对带状疱疹患者后遗神经痛与炎性指标的影响[J].临床医学工程,2023,30(8):1103-1104.

[12] 董晓龙.普瑞巴林联合泼尼松对带状疱疹后遗神经痛患者睡眠质量与免疫功能的影响[J].中外医疗,2022,41(2):99-102.

[13] 李波.普瑞巴林联合小剂量泼尼松治疗带状疱疹后遗神经痛的效果分析[J].当代医药论丛,2022,20(8):105-109.

[14] 于生元,万有,万琪,等.带状疱疹后神经痛诊疗中国专家共识[J].中国疼痛医学杂志,2016,22(3):161-167.

[15] 李小倩,李静.盐酸度洛西汀和阿米替林对带状疱疹性神经痛患者的临床疗效及安全性[J].中国医药导报,2023,20(34):124-128.

[16] Li J,Quw,HuC,et a1.Antidepressants amitriptyline,fluo-xetine,and traditional Chinese medicine Xiaoyaosan caused alterations in gut DNA virome composition and function in rats exposed chronic unpredictable mild stress[J].Front Mier-obiol,2023,14:1132403.

[17] Bardin MG,Giraldo PC,Lenzi J,et al.Does the addition of electrical stimulation or kinesiotherapy improve outcomes of amitriptyline treatment for wonlen with vulvodynia?A randomized clinical trial[J].Int Urogynecol,2023,34(6):1293-1304.

[18] 杜波,王金良.加巴喷丁联合阿米替林治疗带状疱疹后神经痛疗效观察[J].中国麻风皮肤病杂志,2016,32(5):308-309.

[19] 王涛,徐承箴.阿米替林联合加巴喷丁治疗带状疱疹后遗神经痛效果观察[J].中国乡村医药,2017,24(16):51-52.

[20] 陈潇,胡咏兵.普瑞巴林联合阿米替林治疗老年带状疱疹后遗神经痛的临床疗效[J].中国处方药,2019,17(7):119-120.

[21] 张思多,林楠.普瑞巴林联合阿米替林治疗老年人带状疱疹后遗神经痛观察[J].海峡预防医学杂志,2017,23(4):105-107.

[22] ÜberallMA,BöslI,HollandersE,et al. Localized peripheral neuropathic pain: topical treatment with lidocaine 700 mg medicated plaster in routine clinical practice[J].Pain Manag, 2022,12(4):521-533.

[23] GiaccariLG,AurilioC,CoppolinoF,et al. Lidocaine 700 mg medicated plaster for post-herpetic neuralgia:focus on Quality of Life,effectiveness and safety-a retrospective observational study[J]. Eur Rev Med Pharmacol Sci,2022,26(1):130-137.

[24] VouteM,MorelV,PickeringG. Topical lidocaine for chronic pain treatment[J]. Drug Des Devel Ther,2021,15:4091-4103.

[25] 李静,黄莹,林建.利多卡因凝胶贴膏联合加巴喷丁对带状疱疹神经痛的疗效分析[J].中华医学杂志,2022,102(40):3186-3191.

[26] 刘奎玲,李晓强.利多卡因凝胶贴膏联合加巴喷丁治疗带状疱疹后神经痛[J].中国疼痛医学杂志,2021,27(5):386-389.

[27] 姜媛,陈文琦.利多卡因凝胶贴膏联合普瑞巴林治疗带状疱疹后神经痛临床疗效[J].中国疼痛医学杂志,2021,27(12):943-947.

[28] 李静,黄莹.氢吗啡酮静脉自控镇痛联合普瑞巴林治疗带状疱疹后神经痛临床研究[J].中国疼痛医学杂志,2022,28(6):419-424.

[29] 丁艺,谢菡.对比普瑞巴林和加巴喷丁治疗带状疱疹后遗神经痛疗效和安全性的Meta分析[J].药学与临床研究,2019,27(1)57-60.

[30] 中华医学会皮肤性病学分会,中国康复医学会皮肤病康复专业委员会,中国中西医结合学会皮肤性病学分会,中国医药教育协会皮肤病专业委员会.老年带状疱疹诊疗专家共识(2023)[J].中华皮肤科杂志,2023,56(2) :97-104.




最近微信改版了,有读者说找不到我们的文章
大家记得把皮肤时间设为星标🌟哦~

什么是加用治疗带状疱疹疼痛难忍,用什么药?如何用?一文说清_https://www.jmylbn.com_新闻资讯_第3张