为什么要叫备皮刀“感术 ”行动 || 院感说备皮刀不符合要求,备皮怎么办?常见备皮、消毒范围

新闻资讯2026-04-23 16:19:04
查阅文献资料显示,38%的医院感染与手术有关,手术部位感染中有2/3是切口感染,其余1/3为器官/腔隙感染。手术部位感染与备皮质量又有着千丝万缕的联系,甚至直接与备皮存在因果关系。
说到实施外科手术,手术前备皮是绕不开的话题,它关系到术后切口感染和创口愈合的快慢,直接影响手术效果。术区备皮在皮肤清洁、去毛时间、去毛方式方法、去毛范围和术区消毒都有一些具体要求,绝不仅仅是简单的刮刮刮!
下面就聊聊手术前备皮的那些事。


为什么要叫备皮刀“感术 ”行动 || 院感说备皮刀不符合要求,备皮怎么办?常见备皮、消毒范围_https://www.jmylbn.com_新闻资讯_第1张

    备皮是指去除手术部位及附近的毛发,被视为手术前的常规准备。传统观念认为备皮能够减少毛发对手术部位、伤口处理的干扰,并去除手术野的污垢、细菌,从而减低手术部位感染。然而,随着研究的不断深入及循证护理实践的广泛开展,护理同仁对于备皮这一常规术前准备也有了新的认识。

 术前备皮是否降低外科手术部位感染(SSI)

一项meta分析纳入了9项RCT4502名患者比较术前剃毛备皮与不备皮SSI发生率,结果显示二者SSI无统计学差异(RR=0.81, 95% CI 0.57~1.14)。WHO推荐,术前备皮过程中,如果不涉及手术野,毛发可以不去除。因而不剃毛备皮不增加SSI逐渐被临床护理工作者接纳。

 选用何种备皮方法最合适?

我国卫办医政发(2010)187号文《外科手术部位感染预防与控制技术指南(试行)》第三条手术部位感染预防要点提出:应正确准备手术部位皮肤,彻底清除手术切口部位和周围皮肤的污染;确需去除手术部位毛发时,应当使用不损伤皮肤的方法,避免使用刀片刮除毛发。目前常见的备皮法有剃毛法、脱毛法和剪毛法

剃毛备皮法简单易行,但可能造成皮肤损伤,而成为细菌繁殖的基地和感染源;

脱毛剂备皮法方便、安全、有效,但成本较高,病人可能出现对脱毛剂过敏现象;

剪毛法在彻底清洁手术区域皮肤后只减去影响手术操作的毛发,在国外很多机构已经得到应用,但在国内尚未得到推广应用。

对3项包含了1343名患者的RCT进行meta分析显示剪毛法备皮SSI发生率低于剃毛法(RR=2.03,95%CI1.14~3.61)。WHO也推荐,如果毛发确实影响手术视野需要去除,推荐剪毛备皮法。

 备皮时机如何选择?

目前临床上备皮时间有术前一天、术日晨以及术前2小时,研究发现术前2小时备皮切口感染率低于术前一天,距离手术时间越长,毛发容易再生长,且皮肤汗腺皮脂腺分泌成为细菌良好的滋生环境。但也有研究发现术前一晚剪毛与术晨剪毛相比,术后15天和30天SSI发生率无显著差异。美国围手术期注册护士协会(AORN)建议备皮在手术当天进行。关于术前备皮时机尚未有统一结论,需要进一步研究。

不同手术部位备皮范围

为什么要叫备皮刀“感术 ”行动 || 院感说备皮刀不符合要求,备皮怎么办?常见备皮、消毒范围_https://www.jmylbn.com_新闻资讯_第2张


为什么要叫备皮刀“感术 ”行动 || 院感说备皮刀不符合要求,备皮怎么办?常见备皮、消毒范围_https://www.jmylbn.com_新闻资讯_第3张

 

附图:各部位手术备皮和消毒范围

 

颅脑手术:

为什么要叫备皮刀“感术 ”行动 || 院感说备皮刀不符合要求,备皮怎么办?常见备皮、消毒范围_https://www.jmylbn.com_新闻资讯_第4张


眼部手术:

为什么要叫备皮刀“感术 ”行动 || 院感说备皮刀不符合要求,备皮怎么办?常见备皮、消毒范围_https://www.jmylbn.com_新闻资讯_第5张


面部手术:

为什么要叫备皮刀“感术 ”行动 || 院感说备皮刀不符合要求,备皮怎么办?常见备皮、消毒范围_https://www.jmylbn.com_新闻资讯_第6张


耳部手术:

为什么要叫备皮刀“感术 ”行动 || 院感说备皮刀不符合要求,备皮怎么办?常见备皮、消毒范围_https://www.jmylbn.com_新闻资讯_第7张


颈部手术:

为什么要叫备皮刀“感术 ”行动 || 院感说备皮刀不符合要求,备皮怎么办?常见备皮、消毒范围_https://www.jmylbn.com_新闻资讯_第8张


躯干手术:

为什么要叫备皮刀“感术 ”行动 || 院感说备皮刀不符合要求,备皮怎么办?常见备皮、消毒范围_https://www.jmylbn.com_新闻资讯_第9张


胸部、乳房手术:

为什么要叫备皮刀“感术 ”行动 || 院感说备皮刀不符合要求,备皮怎么办?常见备皮、消毒范围_https://www.jmylbn.com_新闻资讯_第10张


腹部手术:

为什么要叫备皮刀“感术 ”行动 || 院感说备皮刀不符合要求,备皮怎么办?常见备皮、消毒范围_https://www.jmylbn.com_新闻资讯_第11张


背部手术:

为什么要叫备皮刀“感术 ”行动 || 院感说备皮刀不符合要求,备皮怎么办?常见备皮、消毒范围_https://www.jmylbn.com_新闻资讯_第12张


会阴手术:

为什么要叫备皮刀“感术 ”行动 || 院感说备皮刀不符合要求,备皮怎么办?常见备皮、消毒范围_https://www.jmylbn.com_新闻资讯_第13张


臀部手术:

为什么要叫备皮刀“感术 ”行动 || 院感说备皮刀不符合要求,备皮怎么办?常见备皮、消毒范围_https://www.jmylbn.com_新闻资讯_第14张


上臂手术:

为什么要叫备皮刀“感术 ”行动 || 院感说备皮刀不符合要求,备皮怎么办?常见备皮、消毒范围_https://www.jmylbn.com_新闻资讯_第15张


手部手术:

为什么要叫备皮刀“感术 ”行动 || 院感说备皮刀不符合要求,备皮怎么办?常见备皮、消毒范围_https://www.jmylbn.com_新闻资讯_第16张


腿部手术:

为什么要叫备皮刀“感术 ”行动 || 院感说备皮刀不符合要求,备皮怎么办?常见备皮、消毒范围_https://www.jmylbn.com_新闻资讯_第17张


脚的手术:

为什么要叫备皮刀“感术 ”行动 || 院感说备皮刀不符合要求,备皮怎么办?常见备皮、消毒范围_https://www.jmylbn.com_新闻资讯_第18张


 特殊手术部位的皮肤准备 

1. 颜面手术:尽量保留眉毛。

2. 口腔手术:入院后保持口腔清洁卫生,入手术室前遵医嘱使用漱口液

3、阴囊、阴茎:病人入院后每日用温水坐浴,用肥皂洗净,术前一日备皮。

4、小儿:一般不剃毛,只做清洁处理。

为什么要叫备皮刀“感术 ”行动 || 院感说备皮刀不符合要求,备皮怎么办?常见备皮、消毒范围_https://www.jmylbn.com_新闻资讯_第19张

# 注意事项 #

近年来,大多数研究证明正确有效的术前备皮操作有助于减少和降低手术部位感染的发病率。

一、手术前应对手术部位进行评估,毛发不影响手术野时不建议去除,尽量避免不必要的去除体毛,但必须进行局部清洁。清洁、清洁、皮肤的清洁是非常重要的环节,可有效的去除手术区域污垢和表面携带的细菌!

二、确需去除手术部位毛发时,应当根据手术范围使用不损伤皮肤的方法,尽量避免使用剃刀或刀片刮出毛发,建议使用医用备皮器或医用脱毛剂。

三、一次性使用备皮刀严禁重复使用,避免重复使用导致的交叉感染。

四、备皮应当在手术即刻或手术当日进行,尽量缩短术前备皮与手术间隔时间,减少细菌在皮肤毛囊损伤部位的表面形成菌落、定植、繁殖机会。要求病房护士在病人进入手术室前30分钟或2小时内,对手术室皮肤做最后一次清洁。


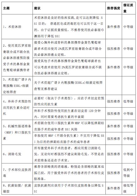
WHO《预防手术部位感染全球指南》为预防手术部位感染,对于术前备皮的建议和推荐,总结如下表:


WHO《预防手术部位感染全球指南》术前准备


为什么要叫备皮刀“感术 ”行动 || 院感说备皮刀不符合要求,备皮怎么办?常见备皮、消毒范围_https://www.jmylbn.com_新闻资讯_第20张


由此可看出,清除术区毛发,只不过是术前准备之一部分,且明确建议:所有接受外科手术的患者,都应用剪刀清除毛发,无论何时都强烈不建议剃除毛发,不管是在术前准备还是在手术室。

     院感说备皮刀不符合要求,备皮怎么办?

1、不建议剃除毛发,剃刀可以退休了。

2、可应用剪刀清除毛发,但应注意安全使用,以不损伤术区皮肤为宜。 

3、可尝试使用脱毛膏, 对妨碍手术进行的毛发部位可应用脱毛膏清除毛发。

脱毛膏相比剃刀或剪刀,虽然成本较高,但使用方便,效果很好。可以推荐尝试。


 如何安全使用脱毛膏?

1、过敏体质者慎用。

2、在术区皮肤完整性的基础上使用。

3、备皮局部有炎症者  局部皮肤有炎症、有破溃的患者,不宜使用。

4、过敏体质者    少数人对脱毛膏有过敏反应。如果使用后,可能会产生严重的过敏反应,会导致更严重的后果。

5、为了安全使用,脱毛膏还是要考虑到患者的体质问题,使用前认真阅读使用说明书,常规询问患者过敏史,如果过敏体质者非要使用,可在使用前作皮试。

皮试方法:

先找一个小的区域,选择隐蔽的部位,先小量的、小面积的使用,观察一下局部皮肤反应,没有异常反应者可继续使用。具体观察方法同青霉素皮试,无反应(阴性)者再大面积的使用。


需要强调和指出的是:备皮需在手术当天进行,而且备皮过程的执行应在手术室之外,只应对妨碍手术进行的毛发部位进行备皮。




参考资料

外科手术部位感染预防与控制技术指南(试行)》、

《外科手术部位感染预防指南》中华医学会外科学分会、

2016.WHO.预防手术部位感染全球指南. 护士笔记公众号

为什么要叫备皮刀“感术 ”行动 || 院感说备皮刀不符合要求,备皮怎么办?常见备皮、消毒范围_https://www.jmylbn.com_新闻资讯_第21张
     ▼
喜欢就关注我吧
为什么要叫备皮刀“感术 ”行动 || 院感说备皮刀不符合要求,备皮怎么办?常见备皮、消毒范围_https://www.jmylbn.com_新闻资讯_第22张
为什么要叫备皮刀“感术 ”行动 || 院感说备皮刀不符合要求,备皮怎么办?常见备皮、消毒范围_https://www.jmylbn.com_新闻资讯_第23张

宽仁感控

重庆医科大学附属第二医院

为什么要叫备皮刀“感术 ”行动 || 院感说备皮刀不符合要求,备皮怎么办?常见备皮、消毒范围_https://www.jmylbn.com_新闻资讯_第24张