炒股就看金麒麟分析师研报,权威,专业,及时,全面,助您挖掘潜力主题机会!
转自:中邮证券研究所
投资要点
刀具:直接影响制造业水平的“工业牙齿”。刀具行业是机械制造行业和重大技术领域的基础支撑性行业,约占整个机械加工工作量的90%,在汽车、航空航天、能源、军事、模具等现代机械制造领域发挥着重要作用。刀具一般可分为工具系统、刀体、切削耗材三部分:(1)工具系统:与机床主轴及刀体相连,将机床主轴的回转精度、转动扭矩传递给被加工工件;(2)刀体:与工具系统联接并承载切削耗材,用于实现不同切削工艺的装置;(3)切削耗材:直接与被加工工件发生相互作用的数控刀片、整体式合金刀具。虽然刀具成本仅占机械加工制造成本的1%-4%,但其作为耗材在执行过程中极为关键,直接影响到加工结果。
产业链:金属原材为主要上游,下游应用领域广泛且分散。上游配套企业为上游原材料,是影响刀具生产成本的重中之重,碳化钨粉是硬质合金数控刀片最主要的原材料,我国作为钨业大国具备先天优势;中游是指各类刀具的设计制造生产企业,其全球市场规模接近400亿美元,2022年我国刀具市场消费总规模464亿元;下游为制造业企业,目前全球市场和国内市场需求端还存在着结构化差异,随着汽车电动化浪潮以及航空航天领域的推进拉动加工需求,高端硬质合金刀具、超硬刀具有望持续增长。
分类:硬质合金数控刀具是主流,超硬刀具有望得到成长。材料是刀具的基础,对刀具的切削性能具有至关重要的作用。硬质合金刀具产品稳定占据主流,综合占比63.08%。未来我国刀具材料会向更高生产率和更高切削速度发展,改善现有刀具的切削性能,超硬刀具或将迎来发展空间。
“上游原材料+中游高研发壁垒+下游销售渠道”。上游原材料的稀缺性仍不可忽视,占据稀缺资源的企业存在竞争优势。国内、等公司,以其资源禀赋带动硬质合金切削刀具的发展。中游长期保持高研发投入,筑造行业准入技术壁垒。下游销售渠道需转变,提升直销比例与大客户共研共赢。直销渠道的开拓发展,也有利于树立品牌效应,增强客户粘性。
国内制造业回暖先于海外,迎来国产替代好时机。国内9月制造业PMI已升回扩张区间,先于欧洲等市场。海外经济复苏缓慢,我国刀具进口规模逐年下降,贸易顺差不断扩大。原本国内市场主要被海外知名品牌所主导,而如今进口不景气,国内需求方自然会面临难进货、进货贵的问题,国产替代成必然之势。主要原因一是刀具产品本身就是切削耗材,替代转换的周期及成本可控;二是国际贸易摩擦等情况导致自主可控需求不断提升;三是国内厂商在产品性价比方面极具优势。
1.1 刀具:直接影响制造业水平的“工业牙齿”
刀具行业是机械制造行业和重大技术领域的基础支撑性行业。切削加工属于机械加工中的精加工处理环节,一般指用手持刀具或机床刀具从金属零件上切削多余材料的过程,约占整个机械加工工作量的90%,刀具技术在汽车、航空航天、能源、军事、模具等现代机械制造领域发挥着重要作用。

刀具一般可分为工具系统、刀体、切削耗材三部分。从整个数控刀具的宏观维度来进行分类,大致可分为工具系统、刀体、切削耗材,每一类工具的具体功能如下:
(1)工具系统:一端与机床主轴联接,另一端与刀体或整体式刀具联接,将机床主轴的回转精度、转动扭矩传递给被加工工件的装置。工具系统设计制造的优劣直接决定了数控机床的加工性能能否有效、精准、稳定、持久地向被加工工件传递;
(2)刀体:刀体一端与工具系统联接,另一端承载切削耗材,用于实现不同切削工艺的装置。通过不同的刀体结构设计,才能实现车、铣、镗、钻、磨等不同种类的加工工艺。刀体的结构设计和制造水平,一是直接决定了能否将特定加工工艺通过切削耗材作用于被加工工件的某个位置,即该工件能否被顺利制造;二是直接决定了在某一工件上完成某种加工工艺所需的有效功率,即决定了加工效率;三是在较大程度上决定了加工精度和精度维持能力,即该工件的精密程度。由于不同的被加工工件,因其形状、结构、材质、复杂程度各不相同,在不同工件的不同加工位置上实现同一种类的加工工艺所需的刀体结构存在较大差异;同时,完成一个工件的加工,往往需要不同种类加工工艺的相互配合,进而需要设计不同结构的刀体,以满足加工需求;随着被加工工件种类的增加,所需要设计的刀体结构数量将呈现几何增长。刀体结构需要持续不断地优化迭代,从而在保证加工精度的同时,实现更高的加工效率;
(3)切削耗材:直接与被加工工件发生相互作用的部分,主要包括不同类型的数控刀片、整体式合金刀具。通常,数控刀片以不同的压紧方式安装在刀体上,而整体式刀具根据被加工工件所需要的加工工艺不同,既可以安装在刀体上,也可直接与工具系统联接。
虽然刀具成本仅占机械加工制造成本的1%-4%,但其作为耗材在执行过程中极为关键,直接影响到加工结果。根据《第五届切削刀具用户调查分析报告》(韩景春等。下文简称“第五届调查报告”)显示,31.60%的受调查制造企业刀具费用占生产成本的比例为2%-3%,20.60%的企业刀具费用占生产成本的比例为3%-4%,10.30%的企业刀具费用占生产成本的比例为4%-5%,占比1%-2%的调查对象为16.90%,占比1%以下的调查对象为5.10%。综合来看我国刀具成本占比低于发达制造业国家企业的平均刀具成本占比。在生产中,刀具属于消耗品,制造业企业每年都会花费不小的费用采购刀具,而高效先进刀具能够明显提高加工效率,使生产成本降低10%-15%。刀具的质量直接决定了机械制造行业的生产水平,更是制造业提高生产效率和产品质量的最重要因素。
1.2 产业链:金属原材为主要上游,下游应用领域广泛且分散

刀具上游配套企业是指与刀具设计制造相关的刀具材料供应及其他配套企业,主要进行材料的性能研究、现代刀具材料研制、刀具制造装备研制等。包括:①原材料生产行业(高速钢、高性能高速钢行业,碳化钨、钴粉等粉末冶金行业,以及金刚石、立方氮化硼等超硬材料行业);②涂层设备制造技术开发行业;③刀具制造专用设备和测量仪器制造行业。
上游原材料是影响刀具生产成本的重中之重。根据招股书数据,其硬质合金数控刀片产品的直接材料占主营业务成本的比例为45.40%,占比水平较高,而其中主要原材料为碳化钨粉、钴粉和钽铌固溶体,三者合计约占直接材料的93%左右。
碳化钨粉是硬质合金数控刀片最主要的原材料,我国作为钨业大国具备先天优势。根据美国地质局(USGS)发布的全球钨产/储量数据,2022年全球钨产量约8.4万吨,其中中国约7.1万吨,占全球总产量的84.52%,全球钨储量约380万吨,中国钨储量约180万吨,占全球总储量的47.37%。由此可见,中国是世界上最大的钨储量和生产的国家。观察近几年国内的碳化钨价格趋势,主要受到国内经济状况和工业活动的影响。

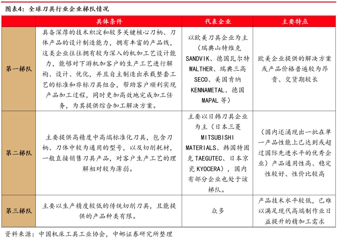
刀具设计制造企业是指各类刀具的设计制造生产企业,主要进行刀具专用数字化设计、刀具制造技术与装备、刀具辅助设备制造等,其全球市场规模接近400亿美元。我国数控刀具产业经过多年发展,已经逐步在刀片等切削耗材领域涌现出包括株洲钻石、厦门金鹭、、华锐精密等在内的一批优秀企业,其技术能力已开始逐渐接近国际水准,而在高端刀柄、刀体领域则明显落后,这在较大程度上制约了我国机械加工领域的整体技术水平。目前,我国设计制造水平发展不平衡、不充分问题较为突出,整体与西方发达国家还存在着较大差距。

2022年我国刀具市场消费总规模464亿元,同比下降2.7%。其中:国产刀具约338亿元,占比72.8%,同比下降0.3%,在国内市场的占有率同比增加1.8%;进口刀具(含国外品牌在华生产并销售)126亿元,占比27.2%,同比下降8.7%。一定程度上说明我国数控刀具的自给能力在逐步增强,进口替代速度加快。

刀具下游制造业企业是应用各类刀具(铣刀、车刀、孔加工刀具、齿轮加工刀具等)通过各种加工设备将原材料加工为零件或产品的企业。全球切削刀具按制造业板块的销售去向统计,通用机械占35%,汽车行业占34%,航空航天占12%,模具行业占4%,其它占15%。我国刀具市场的下游情况,根据第五届调查报告,来自传统汽摩、通用机械、机床工具、航空航天、工程机械和新能源汽车的需求较多,占比分别为20.83%、14.08%、12.39%、9.91%、9.35%、6.64%,此外还有来自模具、轨道交通、医疗器械、农业机械、发电设备及3C领域代表,共计占比96.17%。下游应用领域广泛且较为分散,使得刀具行业基本不会受到需求端行业周期波动的影响。目前全球市场和国内市场需求端还存在着结构化差异,随着汽车电动化浪潮以及航空航天领域的推进拉动加工需求,高端硬质合金刀具、超硬刀具有望持续增长。

1.3 分类:硬质合金数控刀具是主流,超硬刀具有望得到成长
材料是刀具的基础,对刀具的切削性能具有至关重要的作用。刀具材料的性能指标会对其加工性能、加工能力和加工质量产生直接作用。刀具材料种类很多,有高速钢、硬质合金、陶瓷、金刚石和立方氮化硼等。随着新的工程材料不断出现,加工中对刀具材料的要求也不断提高,在进行切削加工时,需要综合考虑材料硬度、韧性、耐热性、耐磨性、工艺加工性及经济性等方面,合理选择刀具材料。


硬质合金刀具产品稳定占据主流逾六成。目前硬质合金刀具产品占据大部分市场,综合占比63.08%。此类材料刀具在不同行业、不同规模企业之间的应用占比有较大差别,有些行业或者企业其占比可以达到90%以上,但是也存在一些企业,此类材料刀具的使用量非常低。排名第二的是高速钢,占比20%,虽然目前很多企业已经较少使用高速钢刀具,但在一些非数控机床上仍有较大用量。立方氮化硼占比7.15%,金刚石占比5.6%,此两者为超硬刀具的主要材料。陶瓷刀具占比4.17%。
从趋势角度分析,硬质合金材料刀具凭借其高硬度、高抗弯强度和韧性、高耐磨性以及高性价比等诸多优势,使用量逐年递增,而且随着机床行业的转型升级,数控机床使用量的提升,其需求还将继续增长;高速钢呈现明显的逐年下降趋势,主要系多年来制造业企业转型升级,数控机床不断替代普通机床;立方氮化硼刀具和金刚石刀具的市场占有率呈现上涨的趋势;陶瓷刀具的变化趋势不明显,而且其市场占有率最低。未来我国刀具材料会向更高生产率和更高切削速度发展,改善现有刀具的切削性能,超硬刀具或将迎来发展空间。

二
刀具行业企业未来发展机遇
2.1 “上游原材料+中游高研发壁垒+下游销售渠道”
上游原材料的稀缺性仍不可忽视,占据稀缺资源的企业存在竞争优势。以硬质合金刀具为例,其主要原材料钨是一种重要的战略金属,熔点高、密度高、硬度高、耐腐蚀性强、化学性质稳定。钨在实际应用中以各类合金及合金深加工产品为主,需求范围广,在汽车、新能源、电子、制造业等领域都发挥了关键作用。尽管我国是全球最大的钨生产国和消费国,但仍然无法忽视钨储量极少的事实,地壳中含量仅约0.001%。此前我国为了整治过度开采、钨资源消耗速度过快的问题,实行了配额制度,对开采量进行严格约束,同时还向朝鲜、缅甸等国家少量进口钨矿以调配。所以,我国是全球钨业大国与国内碳化钨原材料可能出现的短缺并不矛盾。
国内中钨高新、厦门钨业等公司,以其资源禀赋带动硬质合金切削刀具的发展。中钨高新主要经营业务为硬质合金、切削刀片及刀具、化合物及粉末等,其子公司株洲钻石硬质合金业务脱胎于原本的湖南冶炼厂,凭借自身竞争优势和长足的技术经验积累,已经成为国内规模最大的刀具整体服务解决方案供应商。2023H1中钨高新硬质合金产品占国内25%以上份额,硬质合金产量全球第一。厦门钨业也是通过经营完整的钨产业链,在钨矿开采、钨冶炼、钨粉末、钨丝材和硬质合金深加工领域拥有较为突出的竞争优势,其生产的硬质合金产品具有质量优、单价高的特点,产销规模为国内前列。同样的模式在的身上也能看到,其超硬刀具产品原材料为金刚石,同时其新兴业务为人工钻石培育。能够向上整合原材料产业链的企业,最关键是解决了原材端的成本限制并提供了良好的技术研发条件,打通了从源头开始的产业链协同。

中游长期保持高研发投入,筑造行业准入技术壁垒。回顾刀具行业的技术发展历程,参考前辈的成功路径。最早的刀具专利为1953年山高公司申请的螺纹刀具SE453267B。此后的近20年里,专利申请量增长缓慢,从20世纪60年代末出现了硬质合金材料技术,70年代兴起并不断发展的刀具涂层技术和可转位刀片技术等,全球的专利申请量开始大幅攀升,中途随着陆续出现的几次经济危机带给专利申请有一定时间的延迟,而后又进入快速增长期。行业的快速发展和技术进步与研发投入息息相关,瑞典一家全球性的高科技工程集团山特维克,长期保持着高水平的研发投入和专利获取速度,逐渐成长为行业领先公司。山特维克在全球范围内拥有约40000员工,有效专利数约7100个,并不断开展研究和开发活动,2022年用于研发工作的投资约42亿瑞典克朗。通过长期强大的技术积累,给后入者筑造起极高的壁垒门槛,引领了行业的发展。直至如今,刀具行业第一梯队参与者的技术路径也都与山特维克有着联系,并将高端定制化的市场份额牢牢把握着。

下游销售渠道需转变,提升直销比例与大客户共研共赢。由于国内刀具企业的规模、类别不同,购买刀具的方式也存在较大的差别,根据第五届调查报告数据发现,44.41%的受访企业通过经销商购买刀具,30.50%通过厂家直购,16.93%通过五金店购买,8.15%通过电商购买。目前看到的数据结果中,经销渠道始终占据最高的份额,其重要原因是产品的标准化程度。硬质合金数控刀片产品的标准化程度较高,使得经销成为可能,但过程中就缺乏了刀具企业与实际运用的企业之间的交集。技术工艺是刀具制造环节中的核心竞争力,国内大多数企业的技术人员对于实际操作中的Know-How不充足,需要与刀具厂商针对其实际工况进行培训,才能达到更好的加工结果。同时,刀具厂商的设计工艺也需要依靠纷繁复杂的下游环境做验证和调试,以提升自身技术能力。高端刀具产品往往是以非标准化的形式产生需求,需要厂家提供高附加值的定制化服务,甚至需要厂商能够提供整体的解决方案、“交钥匙工程”。停滞在标准化产品的领域里,后续势必会被替代,就像如今以低合金高速钢钻头为代表的中低端刀具有被东南亚、印度、土耳其等国家取代的现象。

不仅如此,直销渠道的开拓发展,也有利于树立品牌效应,增强客户粘性。山特维克公司构筑了强大的中高端刀具品牌版图,可以为客户提高多元化和差异化的刀具管理服务。山特维克可乐满的业务目前遍布150多个国家,在全球约有8,000名员工,其在全球拥有15家中心,为客户、分销商、员工、培训师和学员提供基于理论的培训、课程、专题研讨会和现场演示以及在线课程培训,这些高品质的附加服务能够很好地增加客户粘性。通过多年技术积淀和品牌积累,在“中国金属切削刀具用户满意服务品牌评选”中,山特维克可乐满凭借超高人气和口碑值在众多刀具制造商中脱颖而出,连续三届获得“服务品牌金奖”的殊荣。目前国内刀具企业仍采用经销为主、直销为辅的渠道策略,较少有机会直接对接服务高端客户。未来在政策大力支持补链强链的背景下,将会有更多军工、航空航天、汽车等高端制造企业直接对接国产刀具厂商,形成深度绑定,逐步实现国产替代。
2.2 国内制造业回暖先于海外,迎来国产替代好时机
国内9月制造业PMI已升回扩张区间,先于欧洲等市场。中国物流与采购联合会发布数据显示,2023年9月份全球制造业PMI为48.7%,较上月上升0.4个百分点,连续3个月环比上升。分区域看,亚洲制造业PMI为50.8%,较上月上升0.1个百分点,连续3个月小幅度上升,连续9个月在50%以上,显示亚洲制造业继续稳中趋升;美洲制造业PMI为48.9%,较上月上升1个百分点,连续3个月环比上升,但仍在50%以下,显示美洲制造业自三季度以来呈现持续恢复走势,但恢复力度相对偏弱。美国制造业PMI环比升幅较为明显,这也是美洲制造业PMI上升的主要动力;非洲制造业PMI在50%以下有所下降,创出自今年4月以来新低;欧洲制造业PMI结束连续7个月环比下降走势,较上月有所上升,但仍在45%左右的较低水平。

海外经济复苏缓慢,我国刀具进口规模逐年下降,贸易顺差不断扩大。原本国内市场主要被海外知名品牌所主导,而如今进口不景气,国内需求方自然会面临难进货、进货贵的问题,国产替代成必然之势。主要原因一是刀具产品本身就是切削耗材,替代转换的周期及成本可控。2022年国内刀具市场出口的主要品种是钻头(85.64亿元),圆锯片(45.84亿元),互换工具(26.68亿元)等,而进口端则主要是刀片(43.65亿元)和铣刀(12.14亿元),涂层硬质合金刀片进口来源地主要集中在日本(占比26.16%)、德国(占比18.45%)、瑞典(占比14.62%)等地,可以预见其供货缺口将快速扩大。而国内一些领先厂商已经能够在部分产品的性能参数上比肩,甚至超越国际技术标杆,这对它们来说是一个提升市占率的好机遇;二是国际贸易摩擦等情况导致自主可控需求不断提升,尤其原本多使用外资品牌产品的军工、航空航天等核心高端市场;三是国内厂商在产品性价比方面极具优势。比较相同商品编码产品,进口刀具价格远高于出口价格。如涂层刀片的进口平均价格约为出口平均价格的2.78倍,未涂层刀片为4.6倍,攻丝工具为7.08倍,铣刀为3.24倍,国产刀具产品性价比优势明显。

硬质合金刀具市场竞争加剧风险;
下游直销渠道拓展不达预期风险;
国内制造业复苏不及预期风险。
证券研究报告《中邮证券-机床行业系列专题(四):刀具——通用耗材的基础概念》
对外发布时间:2023年10月16日
报告发布机构:中邮证券有限责任公司
分析师:刘卓 SAC编号:S1340522110001
研究助理:傅昌鑫 SAC编号:S1340123050006
法律声明:
本订阅号所载内容所指的证券或金融工具的价格、价值及收入可涨可跌,以往的表现不应作为日后表现的显示及担保。本订阅号所载内容并非投资决策服务,仅供订阅人参考之用,不是也不应被视为出售、购买或认购证券或其它金融工具的要约或要约邀请。订阅人不应单纯依靠本订阅号所载内容而取代自身的独立判断,应根据自身能力自主审慎决策,并自行承担投资风险。本订阅号所载内容不表明其对产品或者服务的风险和收益做出实质性判断或者保证,中邮证券不对使用本订阅号所载内容产生的任何直接或间接损失或与此有关的其他损失承担任何责任。