sp管在医学上什么管湘雅医学院刘洪教授在CMI发文,发现SPHK1-MTA3-PD-L1信号轴促进肿瘤免疫逃逸
鞘氨醇激酶(SPHK)是一类能够将鞘氨醇磷酸化为鞘氨醇-1-磷酸(S1P)的限速酶,有SPHK1、SPHK2两种。已有的研究表明,SPHK1在多种肿瘤中表达上调,并与患者的不良预后相关;而在肿瘤免疫微环境形成过程中,由SPHK1催化形成的S1P可以被G蛋白偶联受体转运至细胞膜表表面。但是目前对SPHK1在肿瘤免疫逃逸中作用的了解还不够透彻。
近期,由湘雅医学院刘洪与陈翔领衔的研究团队在《Cellular & Molecular Immunology》发表最新研究成果,他们发现抑制肿瘤细胞中SPHK1的表达能够显著增强机体的抗肿瘤免疫力,抑制肿瘤生长。机制上,SPHK1通过MTA3上调肿瘤细胞上PD-L1的表达,抑制抗肿瘤免疫应答。

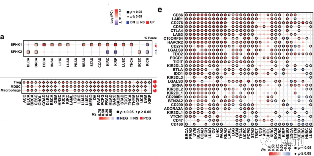
研究团队通过分析TCGA数据库中测序数据,探究SPHK1在多种肿瘤组织中的表达变化,发现SPHK1在多种肿瘤中表达上调;并且SPHK1的表达水平与多种免疫抑制细胞的比例以及免疫检查点分子的表达水平呈现正相关关系。这些数据表明SPHK1可能在TME的形成中发挥了一定的作用。
SPHK1在多种肿瘤中表达上调,并与免疫抑制细胞数量以及免疫检查点水平呈现正相关
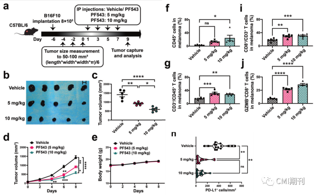
为了探究抑制SPHK1是否能够增强抗肿瘤免疫力,研究团队构建了B16皮下瘤模型,给予小鼠SPHK1抑制剂——PF543处理。结果显示,与对照组相比,接受PF543处理的小鼠肿瘤体积更小,并且肿瘤浸润CD8+T细胞数量显著增加,功能显著增强。免疫组化染色发现,PF543处理后小鼠肿瘤中DP-L1的表达显著下降。这些数据表明,抑制SPHK1能够显著增强抗肿瘤免疫应答,而这可能与PD-L1的表达降低有关。
为了进一步验证上述猜想,研究团队使用PF-543处理了B16细胞,发现处理后肿瘤细胞上由IFN-γ诱导的PD-L1表达水平显著降低;在体外杀伤实验中,使用PF-543处理过的肿瘤细胞对PBMC杀伤的抵抗能力减弱。这些数据表明,SPHK1可能具有促进PD-L1表达的作用。
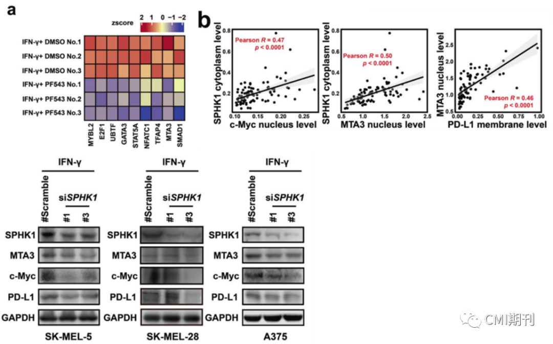
接下来,研究团队想知道SPHK1是如何影响PD-L1表达的。他们对经过PF-543或DMSO处理的IFN-γ刺激的黑色素瘤细胞进行RNA测序,比较差异表达基因,并从中筛选出转录因子。结合癌症药物敏感性基因组学数据库分析,他们发现SPHK1与MTA3的表达具有正相关性。
为了确定MTA3是否就是SPHK1调控PD-L1表达的下游因子,研究团队分析了90名黑色素瘤患者的免疫组化结果,发现SPHK1、MTA3、PD-L1的表达呈现正相关关系。使用siRNA敲低黑色素瘤细胞中MTA3的表达后,由IFN-γ刺激引起的PD-L1表达水平显著下降。这些数据表明,SPHK1通过MTA3调控PD-L1的表达。
PD-1抑制剂已经广泛地应用于临床,用来治疗一些恶性肿瘤,那么SPHK1介导的PD-L1上调引起的免疫逃逸,能否被PD-1抑制剂治疗所逆转呢?
研究团队为小鼠接种了过表达SPHK1、MTA3或WT B16细胞,并使用PD-1阻断性抗体进行治疗。结果显示,过表达SPHK1或MTA3的肿瘤生长更加迅速,但是在使用抗PD-1抗体治疗后,各组小鼠肿瘤生长速度没有显著区别。这些数据表明SPHK1引起的免疫逃逸能够被PD-1阻断性抗体治疗所逆转。
PD-1阻断性抗体治疗逆转SPHK1介导的免疫逃逸
寻找预测PD-1抑制剂治疗响应因素对于治疗临床上使用PD-1抑制剂具有重要意义,以上的实验结果表明SPHK1会通过上调肿瘤细胞上PD-L1的表达来促进免疫逃逸,并且这种免疫逃逸可以被PD-1抑制剂治疗所逆转,那么在患者中SPHK1的表达水平与患者对PD-1抑制剂治疗的响应率治疗有什么关系呢?
研究团队分析了接受PD-1抑制剂治疗的患者SPHK1表达水平与生存期治疗的关系,发现SPHK1表达较高的患者在接受PD-1抑制剂治疗后生存期更长。这些数据表明,SPHK1的表达或许可以作为预测PD-1抑制剂治疗效果的指标。
SPHK1表达较高的患者对PD-1抑制剂治疗响应更好
总的来说,这项研究表明,SPHK1在多种肿瘤中上调表达,而SPHK1可以以MTA3依赖的方式促进PD-1L的表达,进而抑制抗肿瘤免疫应答。但是这种免疫抑制可以被PD-1抑制剂治疗所逆转,因此SPHK1的表达水平或许可以作用预测PD-1抑制剂治疗响应率的指标。

期刊主页:https://www.nature.com/cmi
投稿网址:https://mts-cmi.nature.com