【引用本文】中华人民共和国国家卫生健康委员会医政医管局. 甲状腺癌诊疗指南(2022年版)[J]. 中国实用外科杂志,2022,42(12):1343-1357,1363.
甲状腺癌是一种起源于甲状腺滤泡上皮或滤泡旁上皮细胞的恶性肿瘤,也是头颈部最为常见的恶性肿瘤。近年来,全球范围内甲状腺癌的发病率增长迅速,据全国肿瘤登记中心的数据显示,我国城市地区女性甲状腺癌发病率位居女性所有恶性肿瘤的第4位。我国甲状腺癌将以每年20%的速度持续增长。
根据肿瘤起源及分化差异,甲状腺癌又分为:甲状腺乳头状癌、滤泡状甲状腺癌、甲状腺髓样癌、甲状腺低分化癌以及甲状腺未分化癌,其中PTC最为常见,约占全部甲状腺癌的90%,而PTC 和FTC 合称分化型甲状腺癌。
不同病理类型的甲状腺癌,在其发病机制、生物学行为、组织学形态、临床表现、治疗方法以及预后等方面均有明显的不同。一般来说,DTC预后较好。ATC的恶性程度极高,中位生存时间仅7~10个月,预后极差。MTC的预后居于两者之间。
1 诊疗技术和应用
对一般人群并不推荐行甲状腺肿瘤的筛查。但有如下病史,属于罹患甲状腺癌的高危人群,尽早进行筛查:
(1)童年期头颈部放射线照射史或放射性尘埃接触史;
(2)全身放射治疗史;
(3)DTC、MTC或多发性内分泌腺瘤病(multiple endocrine neoplasia,MEN)Ⅱ型、家族性多发性息肉病、某些甲状腺癌综合征(如多发性错构瘤综合征、卡尼综合征、维尔纳综合征和加德纳综合征等)的既往史或家族史。
症状:
大多数甲状腺结节病人没有临床症状。通常在体检时通过甲状腺触诊和颈部超声检查发现。甲状腺结节多为良性,恶性肿瘤占5%~10%。合并甲状腺功能亢进或减退时可出现相应的临床表现。甲状腺良性结节或恶性肿瘤体积增大均可出现压迫症状,常可压迫气管、食管,使气管、食管移位。恶性肿瘤局部侵犯周围器官结构,还可出现声音嘶哑、吞咽困难、咯血、呼吸困难等症状。颈淋巴结转移可表现为侧颈部肿块。MTC肿瘤细胞分泌降钙素和5-羟色胺等活性物质,可引起腹泻、心悸、面色潮红等症状。
体征:
甲状腺癌病人体征主要为甲状腺肿大或结节,结节形状不规则、与周围组织粘连固定,并逐渐增大,质地硬,边界不清,初起可随吞咽运动上下移动,后期多不能移动。若伴颈部淋巴结转移,可触诊颈部淋巴结肿大。压迫或侵犯交感神经可引起霍纳综合征。
侵犯和转移
局部侵犯
甲状腺癌局部可侵犯喉返神经、气管、食管、环状软骨及喉,甚至可向椎前组织侵犯,向外侧可侵犯至颈鞘内的颈内静脉、迷走神经或颈总动脉。
区域淋巴结转移
PTC易早期发生区域淋巴转移,大部分PTC病人在确诊时已存在颈淋巴结转移。PTC 淋巴结转移常见原发灶同侧、沿淋巴引流路径逐站转移,其淋巴引流一般首先至气管旁淋巴结,然后引流至颈内静脉淋巴结链(Ⅱ~Ⅳ区)和颈后区淋巴结(Ⅴ区),或沿气管旁向下至上纵隔。Ⅵ区为最常见转移部位,随后依次为颈Ⅲ、Ⅳ、Ⅱ、Ⅴ区。PTC发生颈侧区淋巴结转移时以多区转移为主,仅单区转移较少见。Ⅰ区淋巴结转移少见(<3%)。罕见的淋巴结转移部位有咽后/咽旁、腮腺内、腋窝等。
远处转移
肺部是甲状腺癌常见的远处转移器官,甲状腺癌也可出现骨、肝、颅内等部位转移。甲状腺滤泡癌、分化差的甲状腺癌、未分化癌出现远处转移的风险较大。
常见并发症
大部分甲状腺癌是DTC,生长相对较缓慢,严重并发症少见。可因侵犯喉返神经、气管等周围器官引起声音嘶哑、呼吸困难、咯血等。MTC病人顽固性腹泻,可致电解质紊乱。ATC进展迅速,可引起重度呼吸困难。
实验室常规检查
目的是了解病人的一般状况以及是否需要采取相应的治疗措施,包括血常规、肝肾功能、甲状腺功能等。如需进行有创检查或手术治疗的病人,还需要行凝血功能、病毒指标等检查。对需要将促甲状腺激素(thyroid stimulating hormone,TSH)抑制到低于正常参考范围下限的DTC病人(特别是绝经后妇女),根据医疗条件酌情评估治疗前基础骨矿化状态并定期监测;可选用血清钙/磷、24 h尿钙/磷、骨转换生化标记物测定。
1.3.2 甲状腺激素、甲状腺自身抗体及肿瘤标记物检查
1.3.2.1 甲状腺激素检测 包括血液中甲状腺素,三碘甲状腺原氨酸、游离T4和游离T3以及TSH的测定。TSH检测是明确甲状腺功能的重要初筛试验。在进行TSH抑制治疗的甲状腺癌病人中,也需要定期检测血甲状腺激素水平,并根据检测结果调整左甲状腺素。
1.3.2.2 甲状腺自身抗体检测 自身免疫性甲状腺疾病相关的自身抗体主要有抗甲状腺球蛋白抗体、甲状腺过氧化物酶抗体和TSH受体抗体。在DTC病人中,TgAb是甲状腺球蛋白的一个重要的辅助实验。血清Tg水平还受到TgAb水平的影响,当TgAb存在时,会降低血清Tg的化学发光免疫分析方法检测值,影响通过Tg监测病情的准确性。因此,建议测定血清Tg时同时检测TgAb。甲状腺过氧化物酶(thyroid peroxidase,TPO)是甲状腺激素合成过程中的关键酶,TPOAb的出现通常早于甲状腺功能紊乱,参与桥本甲状腺炎和萎缩性甲状腺炎发病中的组织破坏过程,引起临床上甲减症状。TRAb检测结果阳性提示病人存在针对TSH受体的自身抗体。
甲状腺癌肿瘤标记物检测
包括甲状腺球蛋白、降钙素和癌胚抗原。
Tg是甲状腺产生的特异性蛋白,但血清Tg测定对鉴别甲状腺结节良恶性缺乏特异性价值。因此,临床上一般不将血清Tg测定用于DTC的术前诊断。DTC病人治疗后的随访阶段,血清Tg 变化是判别病人是否出现肿瘤复发的重要手段,可将血清Tg用于监测DTC术后的复发和转移。对于已清除全部甲状腺组织的DTC病人,血清Tg升高提示有肿瘤复发可能,应进一步检查。对于未完全切除甲状腺的DTC病人,仍然建议术后定期(每6个月)测定血清Tg,术后血清Tg水平呈持续升高趋势者,应考虑甲状腺组织或肿瘤生长,需结合颈部超声等其他检查进一步评估。
DTC随访中的血清Tg测定包括基础Tg测定(TSH抑制状态下)和TSH刺激后(TSH>30 mU/L)的Tg测定。为更准确地反映病情,可通过停用L-T4或应用重组人促甲状腺素(recombinant human thyrotropin,rhTSH)的方法,使血清TSH水平升高至>30 mU/L,之后再行Tg检测,即TSH刺激后的Tg 测定。停用L-T4和使用rhTSH后测得的Tg水平具有高度的一致性。
复发风险分层为中、高危的DTC病人,必要时可检测TSH刺激后Tg。应注意,Tg应该与TgAb同时检测。如果TgAb升高,则无法通过 Tg判断DTC有无复发。如果DTC细胞的分化程度低,不能合成和分泌 Tg或产生的Tg有缺陷,也无法用Tg进行随访。对查体可触及的以及超声发现的可疑颈部淋巴结,淋巴结穿刺针洗脱液的Tg水平测定,可提高发现DTC淋巴结转移的敏感度。
MTC病人建议在治疗前同时检测血清降钙素和CEA,并在治疗后定期监测血清水平变化,如果超过正常范围并持续增高,特别是当降钙素 ≥150 ng/L时,应高度怀疑病情有进展或复发。血清降钙素和CEA检测有助于髓样癌病人的疗效评估和病情监测。
用于诊断的相关分子检测
经细针抽吸仍不能确定良恶性的甲状腺结节,可对穿刺标本进行分子标记物检测,如BRAF突变、RAS突变、RET/PTC重排等,有助于提高确诊率。检测术前穿刺标本的BRAF突变状况,还有助于甲状腺乳头状癌的诊断和临床预后预测,便于制订个体化的诊治方案。
超声检查
结节的良恶性鉴别
超声检查简便无创,用于甲状腺结节检查特异度和敏感度较高,能清晰地显示结节的边界、形态、大小及内部结构等信息,是甲状腺首选的影像学检查,推荐所有临床触诊或机会性筛查等方式发现甲状腺结节的病人均进行高分辨率颈部超声检查。颈部超声检查应确定甲状腺结节的大小、数量、位置、囊实性、形状、边界、钙化、血供及与周围组织的关系,同时评估颈部有无异常淋巴结及其部位、大小、形态、血流和结构特点等。
甲状腺结节恶性征象中特异度较高的为:微小钙化、边缘不规则、纵横比>1;其他恶性征象包括:实性低回声结节、晕圈缺如、甲状腺外侵犯、伴有颈部淋巴结异常超声征象等。颈部淋巴结异常征象主要包括:淋巴结内部出现微钙化、囊性变、高回声、周边血流,此外还包括淋巴结呈圆形、边界不规则或模糊、内部回声不均、淋巴门消失或皮髓质分界不清等。对甲状腺结节及淋巴结的鉴别能力与超声医师的临床经验相关。
甲状腺影像报告和数据系统对甲状腺结节恶性程度进行评估,有助于规范甲状腺超声报告,建议在有条件的情况下采用。但目前TI-RADS分类并未统一,可参考表1标准。超声造影技术及超声弹性成像可作为补充手段,但不建议常规应用。

超声引导下细针抽吸活检
细针抽吸活检(fine-needle aspiration biopsy,FNAB)利用细针对甲状腺结节进行穿刺,获取细胞成分,通过细胞学诊断病灶性质。超声引导可提高取材成功率和诊断准确率,同时有利于穿刺过程中对重要组织结构的保护及判断穿刺后有无血肿,推荐作为进一步确定甲状腺结节良恶性的诊断方法。
FNAB可分为加负压和无负压两种,临床工作中可酌情选择或联合使用。为提高FNAB的准确性,可采取下列方法:在同一结节的多个部位重复穿刺取材;在超声提示可疑征象的部分取材;在囊实性结节的实性部位取材,同时可进行囊液细胞学检查。
(1)甲状腺结节超声引导下FNAB(ultrasound-guided FNAB,US-FNAB)的适应证:直径>1 cm的甲状腺结节,超声评估有恶性征象者,推荐进行US-FNAB;直径≤1 cm的甲状腺结节,不推荐常规行穿刺活检,但若存在以下情况之一,可考虑US-FNAB:超声提示甲状腺结节有恶性征象;超声所见颈部淋巴结异常;童年期有颈部放射线照射史或辐射污染接触史;有甲状腺癌家族史或甲状腺癌综合征病史;氟-18-氟代脱氧葡萄糖(18F-fluorodeoxyglucose,18F-FDG)显像阳性;血清降钙素水平异常升高。
(2)US-FNAB的排除指征:经甲状腺核素显像证实为有自主摄取功能的热结节;超声检查提示为纯囊性的结节。
(3)甲状腺结节US-FNAB的禁忌证:具有出血倾向,出、凝血时间显著延长,凝血酶原活动度明显减低;穿刺针途径可能损伤邻近重要器官;长期服用抗凝药;频繁咳嗽、吞咽等难以配合者;拒绝有创检查者;穿刺部位感染,须治疗后方可穿刺。女性月经期为相对禁忌证。
随访中的超声检查
对于未行手术治疗的病人超声随访中应注意原结节体积是否增大或出现前述恶性征象。结节体积增大指结节体积增大50%以上或至少有2条径线增加>20%(且>2 mm),此时有FNAB的适应证;对于囊实性结节,应根据实性部分的生长情况决定是否进行FNAB。
对于甲状腺术后病人随访中应注意扫查术床区是否存在实性占位性病变及颈部淋巴结是否有恶性表现。超声对术床良性病变和复发病灶鉴别困难,对颈部淋巴结的评价同术前。术后可疑颈部淋巴结的穿刺指征:对于最小径>8 mm且超声提示异常的淋巴结可考虑细针穿刺物细胞学检查+洗脱液检测Tg水平;对于<8 mm的淋巴结在没有增长或威胁到周围重要结构时可随访观察。
CT 正常甲状腺含碘量高,与周围组织密度明显不同,CT平扫即可清楚显示甲状腺,注射对比剂后,对比度更加良好。CT扫描对评价甲状腺肿瘤的范围,与周围重要结构如气管、食管、颈动脉的关系及有无淋巴结转移有重要价值。由于甲状腺病变可伸入上纵隔或出现纵隔淋巴结肿大,故扫描范围应常规包括上纵隔。CT对中央组淋巴结、上纵隔组淋巴结和咽后组淋巴结观察具有优势,并可对胸骨后甲状腺病变、较大病变以及其与周围结构的关系进行观察,可清晰显示各种形态大小的钙化灶,但对于最大径≤5 mm结节及弥漫性病变合并结节的病人观察欠佳。对于复发甲状腺癌,CT可了解残留甲状腺情况,评估病灶的位置和与周围组织的关系,评估转移淋巴结的大小、位置、评估有无肺转移等。如无碘对比剂使用禁忌证,对于甲状腺病变应常规行增强扫描。薄层图像可以显示较小的病灶和清晰显示病变与周围组织、器官的关系。
MRI组织分辨率高,可以多方位、多参数成像,可评价病变范围及与周围重要结构的关系。通过动态增强扫描、弥散加权成像等功能成像可对结节良、恶性进行评估。其不足在于对钙化不敏感,检查时间长,易受呼吸和吞咽动作影响,故甲状腺MRI检查不如超声及增强CT检查普及,目前在甲状腺的影像检查方面应用不多。
正电子发射计算机体层成像,不推荐正电子发射计算机体层成像(positron emission tomography-computed tomography,PET-CT)作为甲状腺癌诊断的常规检查方法,对于下列情况,有条件者可考虑使用:(1)DTC病人随访中出现Tg升高(>10 μg/L),且131I诊断性全身扫描(diagnostic whole body scan,Dx-WBS)阴性者查找转移灶。(2)MTC疗前分期以及术后出现降钙素升高时查找转移灶。(3)甲状腺未分化癌疗前分期和术后随访。(4)侵袭性或转移性DTC病人进行131I治疗前评估(表现为PET-CT代谢增高的病灶摄取碘能力差,难以从131I治疗中获益)。
声带功能评估
术前评估
甲状腺癌病人术前应常规评估双侧声带活动情况。可行喉镜检查(间接喉镜或纤维喉镜),若出现声带活动减弱甚至固定的征象,应高度怀疑肿瘤压迫或侵犯喉返神经,有助于评估病情和手术风险。
此外,对于临床或影像学检查(如颈部CT)怀疑肿瘤紧邻或侵犯气管的病人,应进行术前纤维支气管镜检查,评估肿瘤是否侵透气管全层至气管腔内,以及侵犯范围大小,是否影响麻醉气管插管等,据此来制定相应的手术方案和麻醉方案。
术后评估
术中发现肿瘤侵犯喉返神经,或术中喉返神经监测提示喉返神经功能受影响,术后可通过喉镜评估声带运动恢复情况。因双侧喉返神经受侵犯而行气管造口或气管切开的病人,可进行喉镜评估声带活动情况,决定拔除气管套管或进行气管造口修补的时机。
病理学检查
甲状腺癌细胞病理诊断指南 甲状腺癌的细胞病理诊断指南由甲状腺FNA的取材、制片和诊断报告等部分组成。
FNA的取材
甲状腺FNA的取材方法有触诊引导的FNA和超声引导的FNA两种。触诊引导的FNA仅适用于可触及的实性结节;对于不可触及的结节,囊实性结节或先前有过不满意的FNA的结节均应行超声引导下FNA。甲状腺FNA常用穿刺针的外径为22~27 G,对于纤维化明显的病灶可选择较粗的穿刺针,而对于血供丰富者可选较细的穿刺针。FNA操作时可以给少量负压或无负压行针,行针应多角度、快速进行。每个结节的进针次数1~3次,视针吸物的量而定。对于囊实性结节应有针对性的取实性区。
FNA的制片
细胞标本的制片技术包括常规涂片、液基制片和细胞块切片。常规涂片是最常用的制片方法,将FNA获取的细胞直接涂在玻片上,潮干,乙醇固定。如果穿出物为囊性液体,液基制片的方法会使囊液中的细胞富集,从而获得一张较常规涂片细胞量更为丰富的涂片。对于临床怀疑是甲状腺少见类型的肿瘤,如髓样癌、未分化癌、转移性癌等最好加做细胞块,以便于行免疫细胞化学检测。常规涂片与液基制片联合应用可提高诊断的准确性,有条件的单位还可开展细胞标本的现场评估,以提高取材的满意率。
细胞病理学诊断报告
细胞病理学诊断报告采用甲状腺细胞病理学Bethesda报告系统(The Bethesda System for Reporting Thyroid Cytopathology,TBSRTC),在此报告系统中,细胞学诊断分为6级:Ⅰ级,不能诊断/不满意;Ⅱ级,良性;Ⅲ 级,意义不明的非典型细胞/意义不明的滤泡性病变;Ⅳ级,滤泡性肿瘤/可疑滤泡性肿瘤;Ⅴ级,可疑恶性;Ⅵ级,恶性(表2)。不同细胞学诊断分级的病人其恶性风险不同,临床处理措施也不同(表3)。


病理诊断规范化的重要意义
不同病理类型的甲状腺肿瘤,其生物学行为也有较大区别,从良性的甲状腺腺瘤、交界性甲状腺肿瘤到甲状腺癌,对病人的预后、治疗都会有很重要的影响。甲状腺癌的淋巴结转移情况同样对病人治疗策略具有重要意义。为了更好地协助临床医师制订精准诊疗方案,让不同级别的医院、不同的病理医生能够站在相同的平台进行病人诊治的交流,规范甲状腺组织病理诊断十分重要。
术前穿刺病理检查诊断
术前B超定位粗针穿刺,可以收集肿瘤组织送检组织病理学诊断,在标本充足,形态典型的情况下可以明确诊断。由于FNA在甲状腺癌诊断中具有明显优势,组织学穿刺一般不作为常规检查,在部分可疑少见类型的病例可作为补充应用。
术中冰冻病理检查诊断
目的是对术前未做穿刺病理诊断或病理诊断不明确的甲状腺结节定性,对淋巴结有无转移进行明确,以决定甲状腺切除的术式或淋巴结清扫的范围。
送检冰冻病理检查注意事项包括:
(1)甲状腺。①标本离体后不加任何固定液尽快送往病理科。②如果肿瘤结节<5 mm,可考虑在肿瘤处做标记(如切开或系缝线)。③甲状腺滤泡性肿瘤,包括交界性肿瘤、滤泡癌的诊断需术后对标本进行整体观察,充分取材后确诊。④冰冻病理可能与石蜡病理不符合,需在术前或冰冻病理前作为知情同意告知病人及家属,并签字。
(2)淋巴结。①单独送检,以增加送检分区的目的性和病理诊断的准确性,避免漏诊。②离体后尽快送检,保持标本新鲜,放至透明塑料小袋或标本盒中,做好密封,送至病理科。③过小标本不能在体外放置过久,避免干硬,造成无法冰冻制片或显微镜下无法准确观察。④如果病理显微镜下发现淋巴结内有砂粒体,应该进行连续切片,寻找有无转移的证据。⑤淋巴结术中冰冻病理学检查阴性,而术后石蜡深切出现转移癌的情况并不少见,需在术前或冰冻病理学检查前作为知情同意告知病人及家属,并签字。
术后石蜡病理诊断
(1)取材注意事项:①垂直于标本长轴每隔2~3 mm做平行切面。②仔细检查,注意微小癌或结节。③对于多发病灶,如怀疑恶性,每个病灶均应取材。④怀疑为包裹性血管浸润型或微小浸润型滤泡癌的病例,肿瘤结节包膜全部取材。⑤注意肿物与被膜的关系。⑥注意检查甲状腺周围组织(带状肌、淋巴结或甲状旁腺)。(2)诊断指南,即病理报告中应包含的内容:①肿瘤所在部位、病灶数目及大小。②病理类型、亚型、纤维化及钙化情况。③脉管及神经侵犯情况(近被膜处小神经侵犯还是喉返神经分支)。④甲状腺被膜受累情况。⑤带状肌侵犯情况。⑥周围甲状腺有无其他病变如慢性淋巴细胞性甲状腺炎、结节性甲状腺肿、腺瘤样改变等。⑦淋巴结转移情况+淋巴结被膜外受侵情况。⑧pTNM分期(AJCC第8版)。⑨必要的免疫组化。
鉴别诊断
甲状腺腺瘤
本病多见于20~30岁年轻人,多为单结节,边界清,表面光滑,生长缓慢,突然增大常为囊内出血,无颈淋巴结转移和远处转移。
结节性甲状腺肿
多见于中年以上妇女,病程可长达数10年。常见两侧腺叶多发结节,大小不一,可有囊性变。肿物巨大可出现压迫气管,使气管移位,病人可出现呼吸困难;肿物压迫食管,可出现吞咽困难。发生癌变发生率较低,但可见于老年、肿物较大、病程较长的病人,表现为肿物增大的速度明显加快。
亚急性甲状腺炎
可能由病毒感染引起,病期数周或数个月,发病前常有呼吸道感染的病史,可伴有轻度发热,局部有疼痛,以吞咽时明显,可放射到耳部,甲状腺弥漫性增大,也可出现不对称的结节样肿物,肿物有压痛。本病为自限性疾病,约经数周的病程可自愈。少数病人需手术以排除甲状腺癌。
慢性淋巴细胞性甲状腺炎(桥本甲状腺炎)
为慢性进行性双侧甲状腺肿大,有时与甲状腺癌难以区别,一般无自觉症状,自身抗体滴度升高。本病多保守治疗,对肾上腺皮质激素较敏感,有时需要手术治疗,或少量X线放疗。
纤维性甲状腺炎
甲状腺普遍增大,质硬如木,但常保持甲状腺原来的外形。常与周围组织固定并产生压迫症状,常与癌难以鉴别。出现气管压迫症状时可手术探查,并切除峡部。
甲状腺癌的组织学分类
根据WHO的定义,甲状腺肿瘤的组织学分类主要分为:原发性上皮肿瘤、原发性非上皮肿瘤与继发性肿瘤。具体分类见表4。

甲状腺具有两种不同的内分泌细胞,具有不同的功能。约95% 的甲状腺肿瘤来源于甲状腺滤泡上皮,其余的多来源于甲状腺滤泡旁细胞。滤泡上皮与滤泡旁细胞混合性肿瘤十分罕见,同时含有滤泡上皮与滤泡旁细胞来源的肿瘤细胞,在组织来源上是否作为一种独立的甲状腺肿瘤尚有争议。甲状腺淋巴瘤是最常见的甲状腺非上皮来源肿瘤,可独立发生于甲状腺,亦可为全身淋巴系统肿瘤的一部分。甲状腺肉瘤、继发性甲状腺恶性肿瘤等在临床中较少见。
PTC及其亚型
PTC是最常见的滤泡上皮起源的具有特征性PTC核特征的恶性上皮性肿瘤。经典型PTC具有两种基本形态特点:乳头和浸润/PTC 核特征,核分裂像罕见,沙粒样钙化较为常见,主要位于淋巴管或间质。文献报道20%~40%的病例会出现鳞状化生。常见淋巴管侵犯;血管侵犯不常见,但也可出现。免疫表型:TG、TTF1、PAX8及广谱 CK阳性;CK20、CT及神经内分泌标记通常阴性。滤泡亚型约占PTC 的40%,主要以滤泡性生长方式为主,具有经典型PTC的核型。
PTC分为14个亚型,包括微小PTC、包裹型、滤泡亚型、弥漫硬化型、筛状-桑葚样型、高细胞亚型、柱状细胞亚型、靴钉型、实性/梁状型、嗜酸细胞型、沃辛瘤样型、透明细胞型、梭形细胞型、乳头状癌伴纤维瘤病/筋膜炎样间质。一般认为高细胞型、靴钉型、柱状细胞亚型和实性型为侵袭性PTC,基因型相对复杂,预后较经典型差。
弥漫硬化型
多见于年轻女性病人,双侧或单侧甲状腺腺叶弥漫性增大受累,具有自身免疫性甲状腺炎的血清学特点。形态学特点常见显著硬化,大量砂砾体,慢性淋巴细胞性甲状腺炎背景,肿瘤细胞巢常呈实性,伴广泛鳞状化生,容易侵犯甲状腺内淋巴管及甲状腺外组织。分子检测RET重排常见,而BARF突变罕见。10%~15%的病例发生远处转移,最常见转移至肺。无病生存期较短,但病死率与普通型无明显差别。
高细胞亚型
≥30%癌细胞高度是宽度的2~3倍以上,有丰富的嗜酸性胞质及典型的PTC核型特征,常呈单行或平行排列。常见于年龄较大病人,侵袭性比经典型强,更容易发生甲状腺外侵犯及远处转移。大多数病例有BRAF突变(60%~95%)。
柱状细胞亚型
这种罕见亚型由假复层柱状细胞构成,常缺乏典型的PTC核特征,偶可显示核下空泡及透明胞质,类似于子宫内膜癌或肠型腺癌。部分病例免疫组化染色CDX2阳性。TTF1不同程度阳性。预后可能与肿瘤大小、腺外扩散相关,而与类型本身无关。
筛状-桑葚样型
这种亚型被认为是甲状腺癌的一种独特亚型,几乎只发生于女性,通常与家族性腺瘤性息肉病相关,具有APC基因胚系突变,也可出现散发性病例。散发性病例通常为单发病灶,预后很好,只需腺叶切除即可。而家族性常为多发病灶,并常可检查到结肠息肉病,需进行APC基因检测。肿瘤通常包裹性病变,具有筛状、滤泡、乳头、梁状、实性及桑葚样结构等混合的生长方式。包膜/血管侵犯常见。筛状结构的腔隙大而不圆,缺乏腔内胶质。核并非特别透明。免疫染色TTF1常斑驳阳性。TG局灶或弱阳性。β联蛋白显示特征性核阳性。桑葚样结构表达广谱CK,但不表达p63、TG、TTF1、ER、β联蛋白和CK19。
靴钉型
PTC的罕见亚型,具有侵袭性行为且预后相对较差。诊断要求至少30%的肿瘤细胞呈现靴钉样微乳头状特征。出现少量的靴钉样微乳头状结构也有重要意义,应在病理报告中注明。与经典型PTC相比,靴钉型PTC常出现腺外扩散、淋巴结转移或远处转移,对放射性碘治疗反应差,因此,病死率增加。分子检测BARF突变为主。
FTC及其亚型
FTC是甲状腺滤泡细胞来源的恶性肿瘤,缺乏乳头状癌核型特征,通常有包膜,呈浸润性生长方式。发病率6%~10%。
亚型包括:
(1)滤泡癌,微小浸润型(仅包膜侵犯)。
(2)滤泡癌,包膜内血管浸润型。
(3)滤泡癌,广泛浸润型。FTC淋巴结转移较PTC少见而易发生远处转移。FTC常见的基因突变包括RAS点突变,PAX8-PPARG融合、TERT启动子突变等,BRAF突变和RET融合不常见。
Hürthle细胞肿瘤是一类具有75%以上嗜酸细胞的滤泡性肿瘤。通常有包膜,也是滤泡细胞来源,可归入FTC或独立成为一种类型,较为少见。良恶性诊断标准与FTC相同。嗜酸细胞癌中BRAF突变、RET融合和RAS突变发生率较低。可分为Hürthle细胞腺瘤(嗜酸细胞腺瘤)和Hürthle细胞癌(嗜酸细胞癌)。
MTC及其亚型
MTC是甲状腺滤泡旁细胞(滤泡旁细胞)来源的恶性肿瘤。发病率2%~3%,分为散发性和家族性,散发性约占全部髓样癌的70%,好发于50~60岁年龄段,家族性发病年龄轻,约占30%,是常染色体显性遗传疾病。MENⅡ型,包括ⅡA、ⅡB型和家族性髓样癌,目前,家族性髓样癌被认为是MENⅡA型的疾病谱。
血清降钙素的水平与肿瘤负荷相关,但也有<1%的病例为非分泌性的。血清CEA的检查是髓样癌随诊过程中的重要指标,尤其是在降钙素低水平时,更有意义。
MTC镜下形态多样,可以与任何甲状腺恶性肿瘤相似,典型结构为实性、分叶、管状或岛状。肿瘤细胞体积变化较大,可以是圆形、多角形、浆细胞样或梭形。细胞核低-中度异型,核分裂活性相对较低。
亚型:根据细胞和结构特征分为不同类型,包括乳头型/假乳头型、滤泡型(管状/腺样)、梭形细胞型、巨细胞型、透明细胞型、嗜酸细胞型、黑色素型、鳞状亚型、副节瘤样型、血管肉瘤样型、小细胞型、包膜内甲状腺髓样癌等。
免疫组化指标:可以表达降钙素、神经内分泌标记物(CD56、突触素、嗜铬素A)、TTF-1、PAX8和CEA等;不表达TG。
2.1.4 PDTC和ATC PDTC是显示有限的滤泡细胞分化的恶性肿瘤,在形态和生物学行为上介于DTC和ATC之间。主要的组织学形态有岛状、梁状和实性,核分裂像易见,大片坏死可导致残留肿瘤细胞呈血管外皮瘤样聚集在血管周围。PDTC可以同时伴有不同比例的分化型癌成分,但有研究结果显示即使出现10%的PDTC成分也伴随着侵袭性行为和对预后的不良影响。PDTC的Ki-67指数通常在10%~30%,BCL2、CyclinD1通常阳性,p53、p21和p27灶状阳性。鉴别诊断主要包括MTC、甲状旁腺癌和转移到甲状腺的癌。
ATC是由未分化的甲状腺滤泡细胞构成的高度侵袭性恶性肿瘤。典型症状为迅速增大、质硬、固定的颈部包块伴广泛侵犯周围组织,30%~40%病人伴有远处转移如肺、骨和脑。主要的组织学形态有肉瘤样、瘤巨细胞样和上皮样,以上形态可单独或不同比例混合出现,也可以出现灶状的鳞状分化或异源性分化;通常伴有坏死、多量的核分裂像和血管侵犯。免疫组化:TTF1和TG通常阴性,PAX8约一半病例阳性,CK可以在上皮样分化区域阳性,LCA、肌源性标记和黑色素瘤标记等主要用于排除性诊断。鉴别诊断:其他类型高度恶性肿瘤如肌源性肉瘤、恶性黑色素瘤和大细胞淋巴瘤等。
非滤泡和滤泡旁细胞来源的高度恶性的甲状腺原发肿瘤一般也归为ATC范畴,例如鳞状细胞癌、肉瘤、黏液表皮样癌等。
2.2 甲状腺癌的分期
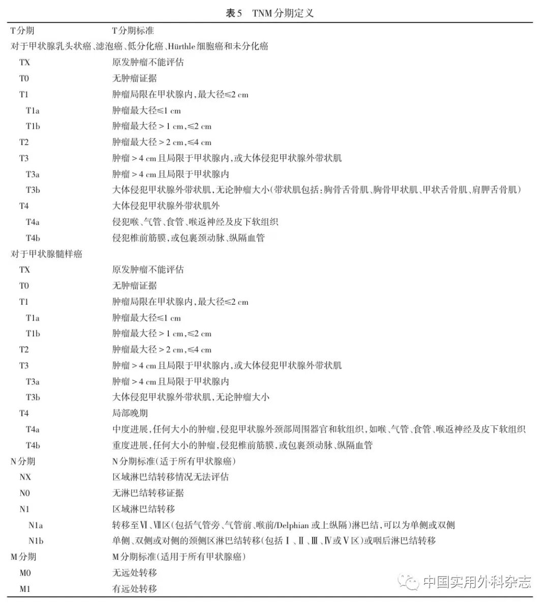
2.2.1 AJCC分期 根据术前评估(病史、查体、辅助检查)可确立临床分期(cTNM)。根据术后病理结果可获得病理分期(pTNM)。具体分期标准见表5和表6(AJCC 第8版)。


甲状腺癌的预后相关因素
肿瘤的一些特点将影响肿瘤预后。比较重要的因素包括组织类型、原发肿瘤大小、腺体外侵犯、血管浸润、BRAF突变、远处转移等。
2.2.2.1 组织类型 PTC病人的生存率总体较好,但肿瘤病死率在特定的亚类型之间有较大差别。其中,高细胞型、鞋钉型、柱状细胞型和实性型为侵袭性亚型。
FTC的典型特征是有包膜的孤立肿瘤,比PTC更有侵袭性。FTC 通常有微滤泡结构,由于滤泡细胞浸润至包膜或血管而诊断为癌,浸润至血管者预后比浸润包膜者更差。高侵袭性FTC不多见,术中常可见其侵袭周围组织及血管。约80%的高侵袭性FTC会发生远处转移,可导致约20%的病人在确诊后几年内死亡。预后不佳与诊断时病人年龄大、肿瘤分期高、肿瘤体积大密切相关。
PTC与FTC预后相似,如果肿瘤局限于甲状腺内、直径<1 cm或微转移,两者都有较好的预后。如果出现远处转移、高侵袭,则预后差。
2.2.2.2 原发肿瘤大小 乳头状癌直径<1 cm,称为微小癌,通常为体检发现,致死率几乎为0,复发风险也很低。但微小癌并非均为复发风险低的肿瘤。例如,约20%的多灶性微小癌出现颈淋巴结转移,也有远处转移的风险。
肿瘤原发灶大小与预后、病死率相关。有研究结果表明,原发肿瘤最大径<1.5 cm的DTC出现远处转移可能性较小,而较大肿瘤(>1.5 cm)30年内复发率约33%。最大径<1.5 cm的DTC 30年病死率为0.4%,而较大肿瘤(>1.5 cm)为7%。
2.2.2.3 局部侵犯 约10%的DTC侵犯周围器官/结构,局部复发率约为无侵袭性的肿瘤的2倍。侵袭性癌病人病死率也升高,约1/3的病人死亡。
淋巴结转移
区域淋巴结转移对预后的作用有争议。有证据支持区域淋巴结转移不影响复发和生存率。也有证据支持淋巴结转移是局部复发和癌相关病死率的高危因素之一。淋巴结转移与远处转移有一定相关性,尤其是那些双侧颈淋巴结转移,或淋巴结包膜外侵犯,或纵隔淋巴结转移。
远处转移
对于DTC,远处转移是导致死亡的主要原因。约10%的PTC、25%的FTC会出现远处转移。远处转移在嗜酸细胞腺癌和年龄>40岁的病人中发现率更高(35%)。远处转移最常见的位置是肺,其次为骨、肝、脑等。远处转移使预后变差。
DTC的复发风险分层
DTC总体预后较好,病死率比较低。但疾病复发率根据临床病理特点不同而有较大差异。根据术中病理特征如病灶残留、肿瘤大小与数目、病理亚型、包膜血管侵犯、淋巴结转移与外侵、术后 TSH刺激后Tg水平(sTg)、分子病理特征等因素将病人复发风险分为低、中、高危3层(表7)。对于高危组DTC强烈建议术后行辅助治疗;中危组可考虑行辅助治疗;低危组一般不行131I甲状腺清除治疗,但应考虑内分泌治疗。

甲状腺癌的外科治疗
治疗原则
DTC的治疗以外科治疗为主,辅以术后内分泌治疗、放射性核素治疗,某些情况下需辅以放射治疗、靶向治疗。MTC以外科治疗为主,某些情况下需辅以放射治疗、靶向治疗。对于未分化癌,少数病人有手术机会,部分病人行放疗、化疗可能有一定效果,但总体来说预后很差、生存时间短。同时需要注意,肿瘤治疗的个体化很重要,每例病人病情、诉求不同,临床诊治有一定灵活性。
分化型甲状腺癌的外科治疗
原发灶的处理
肿瘤T分期为T1、T2期的病变,多局限于一侧腺叶,建议行患侧腺叶及峡部切除。对于部分有高危因素的病人,也可行全甲状腺切除。这些高危因素包括:多灶癌、淋巴结转移、远处转移、家族史、幼年电离辐射接触史等。一些考虑术后有必要行核素治疗的病例,也可行全甲状腺切除。对于位于峡部的肿瘤,肿瘤较小者可行扩大峡部切除,肿瘤较大或伴有淋巴结转移者可考虑全甲状腺切除。
T1期病变中有一部分属于低风险的微小乳头状癌。由于其进展相对比较缓慢,致死率比较低,除外科治疗外,也可考虑保守疗法,即采取主动监测、密切随访的措施。可以采取密切观察措施的低风险微小乳头状癌一般具有以下特征:(1)原发肿瘤为单个病灶。(2)原发灶最大直径<1 cm。(3)原发灶的位置位于甲状腺腺体中央,而不是紧邻甲状腺被膜或气管。(4)经过评检查评估尚无区域淋巴结转移表现。除了以上条件之外,还应综合考虑病人有无幼年时期大剂量电离辐射接触史、甲状腺癌家族病史、是否合并甲状腺功能亢进等具体因素。如果采取密切观察措施,一般要求每6个月重新评估1次。如果评估发现原发肿瘤有进展(例如直径增大2~3 mm,新出现肿瘤病灶,或出现临床可疑的转移性区域淋巴结等),应考虑停止保守治疗措施,进行外科治疗。
T3期病变肿瘤较大或已侵犯甲状腺被膜外肌肉,建议行全甲状腺切除。但对于一些较靠近甲状腺被膜的病灶,其本身可能不大,但是已经侵犯被膜外肌肉,可以行患侧腺叶及峡部切除,同时切除受侵犯肌肉。具体手术方案建议权衡手术获益和风险。
T4期病变已经侵犯周围结构器官,一般建议全甲状腺切除。T4a期病变在切除甲状腺的同时需要切除受累的部分结构器官,如部分喉(甚至全喉)、部分气管、下咽和部分食管等,并需要准备一定的修复方案。T4b期病变一般认为属于不可手术切除,但需根据具体情况判断有无手术机会,可能需要血管外科、骨科、神经外科等多学科协作。但总体而言,T4b期病变很难完全切除,预后不佳,手术风险较大,术后并发症较多。是否手术治疗需要仔细评估病情,重点考虑病人能否从手术中获益。有时,姑息性的减状治疗是必须的,例如气管切开缓解呼吸困难等。
3.1.2.2 区域淋巴结的处理 中央区淋巴结(Ⅵ区):cN1a期应清扫患侧中央区。如果为一侧病变的话,中央区清扫范围建议包括患侧气管食管沟及气管前。喉前区也是中央区清扫的一部分,但喉前淋巴结转移的病例不多见,可个体化处理。对于cN0期的病人,如有高危因素(如T3~T4期病变、多灶癌、家族史、幼年电离辐射接触史等),可考虑行中央区清扫。对于cN0期的低危病人(不伴有高危因素),可个体化处理。中央区清扫的范围,下界为无名动脉上缘水平,上界为舌骨水平,外侧界为颈总动脉内侧缘,包括气管前。右侧气管食管沟需注意喉返神经所在水平深面的淋巴脂肪组织。中央区清扫需要注意保护喉返神经,同时尽可能保护甲状旁腺及其血供,如无法原位保留甲状旁腺则应行甲状旁腺自体移植。
侧颈部淋巴结处理(Ⅰ~Ⅴ区):DTC侧颈部淋巴结转移最多见于患侧Ⅲ、Ⅳ区,其次为Ⅱ区、Ⅴ区、Ⅰ区较少见。侧颈淋巴结清扫建议行治疗性清扫,即术前评估或术中冰冻病理学检查证实为N1b期时行侧颈淋巴结清扫。建议侧颈淋巴结清扫的范围包括Ⅱ、Ⅲ、Ⅳ、ⅤB区,最小范围是 ⅡA、Ⅲ、Ⅳ区。Ⅰ区不需要常规清扫。颈部分区示意图和各区的具体划分见图1和表8。


咽旁淋巴结、上纵隔淋巴结等特殊部位淋巴结在影像学考虑有转移时建议同期手术切除。
MTC的外科治疗
对于MTC,建议行全甲状腺切除。如为腺叶切除后确诊的MTC,建议补充甲状腺全切除。个别情况下,偶然发现的散发性微小病灶MTC腺叶切除后,也可考虑密切观察。
MTC较易出现颈部淋巴结转移,大部分病人就诊时已伴有淋巴结转移,切除原发灶同时还需行颈部淋巴结清扫术(中央区或颈侧区),清扫范围除临床评估外,还需参考血清降钙素水平。MTC的手术治疗宜比DTC手术略激进一些,追求彻底切除。
部分MTC属于遗传性髓样癌,可通过检测体细胞RET基因突变诊断。这部分病人宜行全甲状腺切除及颈淋巴结清扫。若为MENⅡ型病人,应注意评估全身情况。如合并嗜铬细胞瘤等,需要先处理后再考虑甲状腺手术。
未分化癌外科治疗
少数未分化癌病人就诊时肿瘤较小,可能有手术机会。多数未分化癌病人就诊时颈部肿物已较大,且病情进展迅速,无手术机会。肿瘤压迫气管引起呼吸困难时可考虑行气管切开术。
围手术期治疗
甲状腺癌术后除常规补液之外,为减轻神经水肿,可给予地塞米松、神经营养类药物辅助治疗。全甲状腺切除的病人术后注意复查甲状旁腺素、血钙,有低钙症状者注意补充钙剂,能进食后及时给予口服维生素D及钙制剂。一侧喉返神经损伤的病人急性期常有进食进水呛咳,对于一些高龄病人有必要时可予鼻饲,以减少吸入性肺炎的发生。必要时在床旁置气管切开器械包备用。双侧喉返神经损伤的病人一般术中即行气管切开,带气管套管,术后注意气管切开口的护理。行颈部淋巴结清扫的病人,术后注意颈肩部的功能锻炼。术后应根据病理分期及危险分层制定辅助治疗方案,并告知病人。
常见的术后并发症
手术并发症是外科治疗疾病过程中发生的与手术相关的其他病症,这些病症有一定的发生率,并不是可以完全避免的。
出血
甲状腺癌术后出血的发生率为1%~2%,多见于术后24 h以内。主要表现为引流量增多,呈血性,颈部肿胀,病人自觉呼吸困难。如果引流量>100 mL/h,考虑存在活动性出血,应及时行清创止血。病人出现呼吸窘迫时应首先控制气道,急诊情况下可床旁打开切口,首先缓解血肿对气管的压迫。甲状腺癌术后出血的危险因素包括合并高血压、病人服用抗凝药物或阿司匹林等。
喉返神经损伤、喉上神经损伤 甲状腺手术喉返神经损伤的发生率文献报道为0.3%~15.4%。喉返神经损伤的常见原因有肿瘤粘连或侵犯神经、手术操作的原因等。如果肿瘤侵犯喉返神经,可根据情况行肿瘤削除或一并切除神经。如果切除神经,建议有条件时行一期神经移植或修复。一侧喉返神经损伤,术后同侧声带麻痹,出现声音嘶哑、饮水呛咳。手术操作本身可能损伤喉返神经,这种情况并不能完全避免。双侧喉返神经损伤,术后可出现呼吸困难,危及生命,手术同期应行气管切开术,保证气道通畅。喉上神经损伤,病人术后声音变低沉。术中处理甲状腺上动静脉时应注意紧贴甲状腺腺体精细解剖,可减少喉上神经损伤的概率。
术中神经监测(intraoperative neuromonitoring,IONM)技术可帮助术中定位喉返神经,可在下标本后检测喉返神经的功能,如有神经损伤还可帮助定位损伤的节段。对二次手术、巨大甲状腺肿物等情况、术前已有一侧神经麻痹等情况,建议有条件时使用IONM。
沿被膜精细解剖、术中显露喉返神经、合理应用能量器械、规范使用IONM可以减少神经损伤的概率。
甲状旁腺功能减退
术后永久性的甲状旁腺功能减退发生率为2%~15%,多见于全甲状腺切除后。主要表现为术后低钙血症,病人出现手足发麻感、口周发麻感或手足搐搦,给予静脉滴注钙剂可缓解。对于暂时性甲状旁腺功能减退,可给予钙剂缓解症状,必要时加用骨化三醇。为减轻病人术后症状,可考虑预防性给药。永久性甲状旁腺功能减退者,需要终生补充钙剂及维生素D类药物。术中注意沿被膜的精细解剖,原位保留甲状旁腺时注意保护其血供,无法原位保留的甲状旁腺建议自体移植。一些染色技术可辅助术中辨别甲状旁腺,如纳米碳负显影等。
感染
甲状腺手术多为Ⅰ类切口,少部分涉及喉、气管、食管的为Ⅱ类切口。甲状腺术后切口感染的发生率为1%~2%。切口感染的危险因素包括癌症、糖尿病、免疫功能低下等。切口感染的表现包括发热、引流液浑浊、切口红肿渗液、皮温升高、局部疼痛伴压痛等。怀疑切口感染,应及时给予抗生素治疗,有脓肿积液的,应开放切口换药。浅表切口感染较易发现,深部切口感染常不易早期发现,可结合超声判断切口深部的积液。极少数病人可因感染引起颈部大血管破裂出血,危及生命。
淋巴漏
常见于颈部淋巴结清扫后,表现为引流量持续较多,每日可达500~1000 mL,甚至更多,多呈乳白色不透明液,也称为乳糜漏。长时间淋巴漏可致容量下降、电解质紊乱、低蛋白血症等。出现淋巴漏后,应保持引流通畅。首先可采取保守治疗,一般需禁食,给予肠外营养,数日后引流液可由乳白色逐渐变为淡黄色清亮液体,引流量也会逐渐减少。如果保守治疗1~2周无明显效果,则应考虑手术治疗。手术可选择颈部胸导管结扎、颈部转移组织瓣封堵漏口,或者选择胸腔镜下结扎胸导管。
局部积液(血清肿)
甲状腺术后局部积液的发生率为1%~6%。手术范围越大其发生率越高,主要与术后残留死腔相关。术区留置引流管有助于减少局部积液形成。治疗包括密切观察、多次针吸积液以及负压引流。
其他少见并发症
甲状腺手术还可引起一些其他的并发症,但是发生率低,如气胸(颈根部手术致胸膜破裂引起)、霍纳综合征(颈部交感神经链损伤)、舌下神经损伤引起伸舌偏斜、面神经下颌缘支损伤引起口角歪斜等。
DTC术后死亡危险分层及复发危险分层
2009年美国甲状腺学会(ATA)指南首次提出复发风险分层的概念,并于2015年版ATA指南进行了更新。该复发风险分层以术中病理特征如病灶残留程度、肿瘤大小、病理亚型、包膜侵犯、血管侵犯程度、淋巴结转移特征、分子病理特征及TSH刺激后(TSH>30 mU/L)Tg(sTg)水平和131I治疗后全身扫描(post-treatment whole body scan,Rx-WBS)等权重因素将病人的复发风险分为低、中、高危3层。利用这一分层系统指导是否对DTC病人进行131I治疗。
低复发风险 PTC,符合以下全部:无远处转移;所有肉眼所见肿瘤均被彻底切除;肿瘤未侵犯周围组织;肿瘤不是侵袭性的组织学亚型及未侵犯血管;若行131I治疗后全身显像,未见甲状腺床外摄碘转移灶显影;合并少量淋巴结转移(如cN0期,但是病理检査发现≤5枚微小转移淋巴结,即转移灶最大直径均<0.2 cm;腺体内的滤泡亚型甲状腺乳头状癌;腺体内的分化型甲状腺滤泡癌合并被膜侵犯及伴或不伴轻微血管侵犯(<4处);甲状腺内微小乳头状癌不论是否多灶、是否伴有BRAF V600E阳性,都属于低风险分层。
中风险分层 符合以下任1项:镜下见肿瘤侵犯甲状腺外软组织;侵袭性组织学表现(如高细胞、靴钉样、柱状细胞癌等);伴血管侵犯的甲状腺乳头状癌;若行131I治疗后全身显像,可见颈部摄碘转移灶显影;淋巴结转移(cN1,病理检査发现>5枚转移淋巴结,转移灶最大直径均<3 cm;BRAF V600E突变阳性的甲状腺腺内乳头状癌(直径1~4 cm);BRAF V600E突变阳性的多灶的甲状腺微小癌合并腺外浸润。
4.1.3 高风险分层 符合以下任1项:明显的腺外浸润;癌未完整切除;证实存在远处转移;术后高Tg水平提示远处转移者;合并较大淋巴结转移(任何淋巴结转移灶直径≥3 cm);甲状腺滤泡癌广泛侵犯血管(>4处血管侵犯)。
131I治疗指征
(1)2015年版ATA指南对高危复发危险分层病人强烈推荐131I治疗。(2)对中危分层病人可考虑131I治疗,但其中有镜下甲状腺外侵犯但癌灶较小或淋巴结转移个数少、受累直径小且不伴高侵袭性组织亚型或血管侵犯等危险因素的中危病人经131I治疗后未能改善总体预后,可不行131I治疗。
(3)对低危分层病人,不推荐行131I治疗。
(4)对低危人群中淋巴结受累≤ 5枚(无淋巴结包膜外侵犯、病灶<0.2 cm)者,不建议行131I治疗。为便于通过监测血清Tg水平及131I全身显像后续随访的角度来看,可行131I甲状腺清除治疗。
131I治疗禁忌证
(1)妊娠期或哺乳期妇女。
(2)计划6个月内妊娠者。
131I甲状腺清除治疗剂量
(1)推荐采用30 mCi进行中、低危病人的甲状腺清除治疗。
(2)对于伴有可疑或已证实的镜下残存病灶或高侵袭性组织学亚型(高细胞型、柱状细胞型等)但无远处转移的中、高危病人,推荐131I辅助治疗剂量为150 mCi。
(3)对于甲状腺未全切/近全切除术后,有较多残留甲状腺组织或需要清灶治疗的病人,考虑使用较高剂量的131I。
(4)颈部残留手术未切除的DTC组织、伴发颈部淋巴结或远处转移,但无法手术或病人拒绝手术的、全甲状腺切除术后不明原因血清Tg尤其是刺激性Tg水平升高者,甲状腺清除治疗同时应兼顾清灶治疗,131I剂量为100~200 mCi。对于青少年、育龄妇女、高龄病人和肾脏功能轻中度受损的病人可酌情减少131I剂量。
TSH抑制治疗的目标
(1)对于高危病人,初始TSH目标值建议<0.1 mU/L。
(2)对于中危病人,初始TSH目标建议0.1~0.5 mU/L。
(3)对于未检出血清Tg的低危病人,不论是否已行131I甲状腺清除治疗,TSH目标建议在0.5~2.0 mU/L。
(4)对于已行131I甲状腺清除治疗并且低水平Tg的低危病人,或未行131I甲状腺清除治疗,Tg水平稍高的低危病人,TSH目标建议0.1~0.5 mU/L。
(5)对于腺叶切除病人,TSH目标建议0.5~2.0 mU/L。
(6)对于影像学评估疗效不满意的病人,在没有特殊禁忌证的情况下,TSH目标建议<0.1 mU/L。
(7)对于血清学评估疗效不满意的病人,根据初始ATA危险分层、Tg水平、Tg变化趋势及TSH抑制治疗的不良反应,TSH目标建议0.1~0.5 mU/L。
(8)对于初始评为高危,但治疗反应为满意(临床或血清学无病状态)或疗效不明确的病人,TSH目标建议0.1~0.5 mU/L最多5年,并随后降低TSH抑制程度。
(9)对于治疗反应为满意(临床或血清学无病状态)或疗效不明确的病人,特别是复发危险为低危者,TSH目标建议0.5~2.0 mU/L。
(10)对于未行131I甲状腺清除治疗或辅助治疗并且为疗效满意或疗效不明确的病人,满足颈部超声阴性,抑制性Tg较低或未检出,并且Tg或TgAb未呈增高趋势,TSH目标建议0.5~2.0 mU/L。
局部或远处转移病人的应用
131I清灶治疗的原则:
(1)对于无法手术切除的摄碘病灶推荐131I治疗。最大耐受剂量上限为150 mCi。
(2)对于肺转移的治疗,病灶仍摄取碘并出现临床有效,每隔6~12个月再次施行治疗。经验性治疗剂量推荐为 100~200 mCi,对于70岁以上病人的剂量为100~150 mCi。
(3)对于骨转移灶,剂量为100~200 mCi。
(4)中枢神经系统转移建议首先考虑外科手术或立体定向外放疗。
Tg阳性 131I全身扫描阴性病人的治疗原则:
(1)对于停服 L-T4所致的sTg<10 μg/L或应用rhTSH所致的sTg<5 μg/L的病人,续行TSH抑制治疗,并密切随访,但若血清Tg逐渐升高或存在疾病进展(PD)的其他证据,可行131I经验性治疗。
(2)对于停服L-T4所致的sTg>10 μg/L或应用rhTSH所致的sTg>5 μg/L,Tg或TgAb水平持续升高,并且颈部、胸部影像学、18F-FDG PET-CT阴性的病人,可行131I经验性治疗,剂量100~200 mCi。但若Rx-WBS仍为阴性,则将其归为碘难治性DTC的范畴,须终止131I治疗。
甲状腺癌对放射治疗敏感性差,单纯放射治疗对甲状腺癌的治疗并无好处,外照射放疗(external beam radiation therapy,EBRT)仅在很小一部分病人中使用。放射治疗原则上应配合手术使用,主要为术后放射治疗。
具体实施应根据手术切除情况、病理类型、病变范围、年龄等因素而定:
(1)对恶性程度较低的癌如分化好的PTC或FTC仅在无法再次手术切除时才考虑介入。
(2)当肿瘤累及较重要的部位(如气管壁、椎前组织、喉、动脉壁或静脉瘤栓等)而手术又无法切净,且131I治疗无效或预计131I治疗效果不佳时,可考虑术后放射治疗。
(3)对年轻病人,病理类型一般分化较好,即使是出现复发转移也可带瘤长期存活,且131I治疗和再次手术都为有效的治疗手段,外照射的应用需慎重。
(4)对PDTC或ATC,如手术后有残留或广泛的淋巴结转移,应及时给予大范围的术后放射治疗,以尽可能地降低局部复发率,改善预后。
高分化的PTC和FTC 目前推荐的外放射治疗的指征见图2。

外放射的指征包括:
(1)肿瘤肉眼残存明显、而且不能手术切除,单纯依靠放射性核素治疗不能控制者。
(2)术后残存或复发病灶不吸碘者。
5.1.2 MTC 对于手术不能全切除或者复发的病人,可考虑外放射治疗。通常认为外放疗有助于这些病人的局部控制,见图3。

ATC 综合治疗是主要的治疗方式,而且要根据病人的具体情况,进行个体化的治疗。放疗可作为术前、术后综合治疗的一部分发挥作用。也可以采用单纯放疗,可行高剂量放疗(推荐剂量60 Gy)。
甲状腺癌远处转移病灶姑息放疗
甲状腺癌出现远处转移病灶如肺、肝、骨、脑且伴有临床症状,可以考虑手术或131I治疗联合EBRT或立体定向体部放射治疗,以减轻症状,减缓肿瘤进展。
放疗前评估
放疗前应详细检查以明确肿瘤的具体清况,为靶区的制定作准备:对出现声嘶、吞咽困难、喘鸣者表明肿瘤已侵出甲状腺体范围而达喉返神经、食管、气管等。颈部详细检查有无肿大淋巴结以确定有无区域性淋巴结转移。喉镜检查以明确有无声带麻痹、是否有喉返神经受侵。颈部超声、CT可用于明确肿瘤具体侵犯范围及颈部淋巴结肿大情况;肺部CT、腹部超声、骨扫描应常规检查以除外远处转移的可能。术后放疗前应详细了解手术情况、术后有无残留及术后病理学检查结果。
5.2.2 放疗技术 可选用适形放疗或常规放疗。
(1)调强适形放射治疗(intensity- modulated radiation therapy,IMRT)和三维适形放射治疗。
①模拟CT定位。体位的选择:最佳体位为仰卧位,头垫合适角度的头架(保证头尽量仰伸)和头枕,并采用头颈肩热塑膜固定。中国医学科学院肿瘤医院放疗科一般采用C枕,可以使颈部保持过伸位。
模拟CT扫描:采用螺旋CT进行扫描,所有病人均应使用碘对比剂进行增强扫描,层厚3 mm,上界应包括颅顶,下界应包括所有肺组织;上传至计划系统。
②靶区的制定(图略,原图见http://www.nhc.gov.cn/yzygj/s7659/202204/a0e67177df1f439898683e1333957c74/files/95b301aab5de437192f9fbda9baf522e.pdf)。对于靶区确定,有较大的争议。部分研究认为可以采用小野治疗,充分关注外科医师对术后高发区域,以及手术不易切除的区域进行外放射。部分研究者认为应予以大野放疗,选择治疗颈部淋巴结引流区。
靶区的设计应根据病理类型、病变范围、淋巴结有无受侵等具体情况而定。一般而言,对高分化癌用小野,低分化或未分化癌用大野。甲状腺癌照射野在包括全部甲状腺体及区域淋巴引流的原则上,具体应该根据肿瘤侵犯范围,以及淋巴结转移的范围决定上界下界。对未分化癌而言,上界应包括上颈部淋巴结,下界应至气管分叉水平以包括上纵隔淋巴结。
目前的治疗射野多采用大野治疗,需要包括颈部和上纵隔的淋巴结引流区。
瘤床(GTVtb):包括术前肿瘤侵犯的区域,以及转移淋巴结累及的范围,对于手术不规范者,应考虑将术床作为GTVtb进行勾画。
高危区(CTV1):包括甲状腺区域、周围的淋巴结引流区以及所有的有病理证实的淋巴结阳性区域。
选择治疗区(CTV2):包括无病理学检查证实但可能出现转移的Ⅱ~Ⅵ区淋巴结引流区和上纵隔淋巴结,咽后淋巴结和Ⅰ区淋巴结转移发生率较低,但如果Ⅱ区有淋巴结转移时,咽后淋巴结转移发生率显著增加,Ⅱa区有较大淋巴结转移时,Ⅰb区淋巴结转移发生率也有所上升,也应包括在治疗范围内。CTV2的上界一般为乳突尖水平,下界为主动脉弓水平(如果上纵隔有病理证实的淋巴结转移时,下界应适当向下移)。
③处方剂量(图略,原图见http://www.nhc.gov.cn/yzygj/s7659/202204/a0e67177df1f439898683e1333957c74/files/95b301aab5de437192f9fbda9baf522e.pdf)。选择性治疗区(或低危区):一般的给予50~54 Gy。高度可疑受累区:59.4~63.0 Gy。切缘病理阳性区:63~66 Gy。肉眼残存区域:66~70 Gy。正常组织限量:脊髓最高剂量≤4000 cGy,腮腺平均剂量≤2600 cGy,喉的最高剂量≤7000 cGy(在喉的区域不应有热点出现)。
(2)常规放疗技术。①定位:体位同IMRT的体位,推荐使用模拟CT进行定位,并在计划系统上勾画射野。没有模拟CT设备,也可以使用X线正交图像进行射野的勾画。②放射野设计:a.两前斜野交角楔形照射技术(图略,原图见http://www.nhc.gov.cn/yzygj/s7659/202204/a0e67177df1f439898683e1333957c74/files/95b301aab5de437192f9fbda9baf522e.pdf)。b.电子线单前野照射(图略,原图见http://www.nhc.gov.cn/yzygj/s7659/202204/a0e67177df1f4398986
83e1333957c74/files/95b301aab5de437192f9fbda9baf522e.pdf):根据TPS颈前选用合适厚度的蜡块、油纱等充填物可保证甲状腺及颈淋巴结得到满意的剂量分布,而脊髓则处于低剂量区,但应注意该方法的皮肤反应较大,所以一般不能单独给至根治剂量,可与高能X线配合使用以达到根治剂量。c.X线与电子线的混合照射技术(图略,原图见http://www.nhc.gov.cn/yzygj/s7659/202204/a0e67177df1f439
898683e1333957c74/files/95b301aab5de437192f9fbda9baf522e.pdf):先高能X线前后大野对穿照射或单前野X线照射,DT 36~40 Gy时颈前中央挡铅3 cm继续X线照射,而挡铅部分用合适能量的电子线照射,即保证了靶区足够的剂量,又使脊髓的受量处于安全剂量范围内。d.小斗蓬野照射技术。
DT40 Gy 时,脊髓受量仍在耐受剂量范围内,且甲状腺、颈部及上纵隔均可得到满意的剂量分布。最后加量时将下界上移至胸切迹水平,改为双侧水平野对穿或两前斜野楔形照射,使总量达到根治剂量。③放射源:钴-60或4~6 MV高能X线,8~15 MeV电子线。④照射剂量:根据放疗方案(大分割方案和常规分割放疗方案)略有不同。按常规剂量分割方式:分次剂量200 cGy,每日1次,每周5次,大野照射5000 cGy,然后缩野针对残留区加量至6000~7000 cGy,注意脊髓量勿超过耐受量。国外诊疗指南推荐:对于有肉眼残留的病灶通常给予70 Gy,对于镜下残留或者肿瘤经手术剔除的区域66 Gy,高危微小病灶残留区域(包括甲状腺床、气管食管沟、Ⅵ区淋巴结引流区)60 Gy,低危微小病灶区域(包括未受侵的Ⅲ~Ⅴ区、上纵隔淋巴结)54~56 Gy。
5.2.3 EBRT并发症 (1)急性并发症。1~2度反应较常见,约80%以上,包括咽炎、黏膜炎、口干、味觉改变、吞咽困难、吞咽疼痛、放射性皮炎等。3度以上反应少见,咽炎的发生率最高(<10%),其余的反应<5%。(2)远期并发症。包括皮肤肌肉纤维化、食管气管狭窄、咽部狭窄导致吞咽困难、颈内动脉硬化、第二原发癌等。
传统的内科治疗主要是化疗,而靶向治疗、免疫治疗为近年来新出现的全身治疗。对DTC和MCT,化疗疗效差,靶向治疗有一定疗效。对ATC主要的内科治疗是化疗,靶向治疗有一定疗效。
分子靶向治疗
分化型甲状腺癌存在血管内皮生长因子及其受体的高表达,以及BRAF V600E突变、RET重排、RAS点突变等基因改变。作用于这些靶点的多激酶抑制剂可延长中位无进展生存期,并使部分病人的肿瘤缩小。对于进展较迅速,有症状的晚期放射性碘难治性分化型甲状腺癌病人,可考虑使用多激酶抑制剂索拉非尼。索拉非尼在我国获批的适应证是:局部复发或转移的进展性的放射性碘难治性分化型甲状腺癌。 对于进展较迅速、无法手术的晚期MTC,国内已批准使用的靶向治疗药物为安罗替尼。
化疗
对于ⅣA期和ⅣB期ATC,可考虑在放疗基础上加用化疗。化疗可以与放疗同步使用,也可在放疗后辅助性给予。使用的药物包括紫杉类、蒽环类和铂类,具体方案见表9。同步化放疗时,化疗方案推荐采用每周方案。

对于ⅣC期甲状腺未分化癌,可考虑给予全身化疗。推荐用于 ⅣC期甲状腺未分化癌的方案包括紫杉醇联合铂类、多西紫杉醇联合多柔比星、紫杉醇单药、多柔比星单药。具体方案见表10。

免疫治疗
目前仍处于临床研究阶段。对于其他治疗无效、疾病仍在进展的甲状腺癌病人,建议参加免疫治疗相关临床研究。
靶向治疗适应证
根据目前的临床研究结果,靶向治疗可能延长病人的无进展生存,但多数不能改善总体生存。靶向治疗开始后,一旦疾病出现进展可能呈现加速进展状态。因此,建议严格把握靶向治疗适应证。尤其对于DTC,建议在外科治疗和131I治疗均无效、且疾病仍有显著进展的情况下考虑靶向治疗。
甲状腺癌在中医学中属“瘿瘤”范畴,现代研究结合古代医家对本病的认识,都认为情志因素是本病发病的主要原因,此外还与虚、痰、瘀、热、毒、饮食关系密切,临床常见虚实兼杂,多因素相杂共同致病。
7.1 辨证论治 目前中医在治疗甲状腺癌方面一是配合手术、化疗、放疗,减轻化疗、放疗以及术后的负荷,减轻副反应,提高体力,改善食欲,抑制肿瘤发展,控制病情等方面起到辅助治疗及终末期支持治疗作用。二是不接受手术、放化疗,选择纯中医治疗。
适用人群:围手术期、放化疗、靶向治疗期间、治疗后恢复期及晚期病人。
治疗方法:口服汤药,中成药,中成药制剂,其他中医疗法(外敷、针灸等)。
7.2 治疗方案 (1)正气亏虚。适应证:先天身体虚弱或手术、放化疗后损伤正气。代表方剂:八珍汤、当归补血汤、十全大补汤、补中益气汤加减。(2)阴虚火旺。适应证:常见于放疗后或素体不足。中药汤剂:知柏地黄丸加减。(3)肝肾不足。适应证:常见于放化疗后骨髓抑制或素体不足。代表汤剂:六味地黄丸加减。(4)肝郁气滞。适应证:情志抑郁或易怒、善太息,胸胁或少腹胀满窜痛。中药汤剂:海藻玉壶汤或半夏厚朴汤加减。(5)寒痰凝滞。适应证:痰涎清稀,小便清长,大便稀溏,口淡不渴,面色晦滞等。中药方剂:阳和汤合半夏消瘰丸加减。(6)毒瘀互结。适应证:赘生肿块,生长迅速,或出现转移。中药方剂:西黄丸或小金丹加减。
甲状腺癌的多学科综合治疗模式
甲状腺癌尤其是DTC预后良好,病死率较低,有较长的生存期。一般需要多学科规范化的综合诊治过程,包括外科、病理科、影像诊断科、核医学科、放疗科、内分泌科、肿瘤内科等,针对不同的病人或者同一病人的不同治疗阶段应实施个体化精准治疗。
甲状腺癌的治疗、随访过程中应以外科为主导。根据病人不同病情与核医学科、内分泌科、放疗科、肿瘤内科等共同协商制订个体化的综合治疗方案。
(1)对于低危分化型甲状腺癌病人,外科手术+术后的外源性甲状腺素的替代治疗或TSH抑制治疗即可。
(2)对于远处转移高危分化型甲状腺癌病人,外科手术+术后131I 治疗+术后TSH抑制治疗是主要的综合治疗模式。
(3)对于不可手术切除的局部病灶,可以考虑局部射频消融或外放疗。
(4)MTC的治疗应以外科治疗为主,不需要TSH抑制治疗,但需要甲状腺素替代治疗。
(5)对于ATC,如果无远处转移和气道梗阻,可首选外放疗+手术/手术+外放疗。外科的作用主要是解除气道梗阻(气管切开),在条件许可的情况下尽量切除肿瘤。
8.2 甲状腺癌的术后随访 对甲状腺癌病人进行长期随访的目的在于:(1)对临床治愈者进行监控,以便早期发现复发肿瘤和转移。(2)对DTC复发或带瘤生存者,动态观察病情的进展和治疗效果,调整治疗方案。(3)监控TSH 抑制治疗的效果。(4)对DTC病人的某些伴发疾病(如心脏疾病、其他恶性肿瘤等)病情进行动态观察。
(1)DTC术后需要给予外源性甲状腺素抑制治疗。根据术后复发危险度决定TSH抑制治疗的程度。每次调整口服外源性甲状腺素的剂量后,4~6周随访复查甲状腺功能,待达到理想的平衡点后可酌情延长随访间隔。
(2)对已清除全部甲状腺(手术+131I甲状腺清除治疗后)的DTC病人,应定期检测血清Tg水平(同时测TgAb),建议采用同种检测试剂。对血清Tg的长期随访从131I甲状腺清除治疗后6个月起开始,此时检测基础Tg或sTg。131I治疗后12个月,复查sTg。随后,每6~12个月复查基础Tg。复发危险度中、高危者可在甲状腺清除治疗后3年内复查sTg。
(3)DTC随访期间应定期进行颈部超声检查,评估甲状腺床和颈部中央区、侧颈部的淋巴结状态。术后首次超声检查建议为:高危病人术后3个月,中、低危病人术后6个月。如发现可疑病灶,检查间隔可酌情缩短。对可疑淋巴结可行超声引导下穿刺活检和(或)穿刺洗脱液Tg检测。
(4)DTC病人在手术和131I甲状腺清除治疗后,可根据复发危险度,在随访中选择性应用Dx-WBS。
①中低危复发风险度的DTC病人如Dx-WBS未提示甲状腺床以外的131I摄取,并且随访中颈部超声无异常、基础血清Tg水平(TSH抑制状态下)不高,无须进行Dx-WBS。
②中高危复发危险度的DTC病人,长期随访中应用Dx-WBS对发现肿瘤病灶可能有价值,建议检查间隔6~12个月。如果病人在随访中发现Tg水平逐渐升高,或者疑有DTC复发,可行Dx-WBS检查。
(5)CT和MRI不是DTC随访中的常规检查项目。在下述情况下应行颈胸部CT或MRI检查:①淋巴结复发广泛,彩超无法准确描述范围。②转移病灶可能侵及上呼吸消化道,需要进一步评估受侵范围。③高危病人中血清Tg水平增高(>10 μg/L)或者TgAb升高。而Dx -WBS阴性时如可能进行后续131I治疗,检查时应避免使用含碘对比剂。若行含碘对比剂的增强CT扫描,建议在检查后4~8周行131I治疗。
(6)目前不推荐在DTC随访中常规使用18F-FDG PET,但在下述情况下可考虑使用:①血清Tg水平增高(>10 μg/L)而Dx-WBS阴性时,协助寻找和定位病灶。②对病灶不摄碘者,评估和监测病情。③对侵袭性或转移性DTC者,评估和监测病情。
(7)DTC的长期随访还应纳入以下内容:①131I治疗的长期安全性。包括对继发性肿瘤、生殖系统的影响。但应避免过度筛查和检查;②TSH抑制治疗的效果。包括TSH抑制治疗是否达标、治疗的副反应等;③DTC病人的伴发疾病。由于某些伴发疾病(如心脏疾病、其他恶性肿瘤等)的临床紧要性可能高于DTC本身,所以长期随访中也要对上述伴发疾病的病情进行动态观察。
8.3 发现DTC复发或转移后的处理 局部区域复发或转移可发生于甲状腺残留组织、颈部软组织和淋巴结,远处转移可发生于肺、骨、脑和骨髓等。针对复发或转移病灶,可选择的治疗方案依次为:手术切除(可能通过手术治愈者首选手术治疗)、131I治疗(病灶可以摄碘者)、外放射治疗、TSH抑制治疗情况下观察(肿瘤无进展或进展较慢,并且无症状、无重要区域如中枢神经系统等受累者)、化疗和新型靶向药物治疗及获批的药物临床试验(疾病迅速进展的难治性DTC病人)。最终采取的治疗方案必须考虑病人的一般状态、合并疾病和既往对治疗的反应。甲状腺已完全清除的DTC病人,在随访中血清Tg水平持续增高(>10 μg/L),但影像学检查未发现病灶。对这类病人,可经验性给予3.7~7.4 GBq(100~200 mCi)131I治疗;如治疗后Dx-WBS 发现DTC病灶或血清Tg水平减低,可重复131I治疗,否则应停止131I治疗,以TSH抑制治疗为主。
8.4 MTC术后随访 术后甲状腺功能的随访与DTC与一致,但不需要TSH抑制治疗。血清降钙素和CEA是MTC较特异的生化指标,为随访复查时的必查项目。术后血清降钙素和CEA水平恢复正常的病人,其随访期可参考低危DTC的随访;血清降钙素和CEA未降至正常范围、但处于较低水平者,可参考高危DTC的随访;对于生化指标仍处于较高水平的病人,应密切随访,建议3~6个月复查超声,并根据血清降钙素和CEA上升的幅度,结合CT或MRI明确肿瘤范围,必要时行PET-CT检查。
