pl在医学中是什么意思四川大学华西医院生物治疗国家重点实验室门可研究员团队:ALPPL2 结合肽介导的mRNA靶向递送制剂用于肝癌的基因治疗

新闻资讯2026-04-23 15:15:58

pl在医学中是什么意思四川大学华西医院生物治疗国家重点实验室门可研究员团队:ALPPL2 结合肽介导的mRNA靶向递送制剂用于肝癌的基因治疗_https://www.jmylbn.com_新闻资讯_第1张


四川大学华西医院生物治疗国家重点实验室门可研究员团队于2022年10月在Advanced Functional Materials(影响因子19.924,JCR学科分类“CHEMISTRY, MULTIDISCIPLINARY ”179种期刊排名第10位,“MATERIALS SCIENCE, MULTIDISCIPLINARY” 345种期刊排名第17位,“PHYSICS, APPLIED” 161种期刊排名第8位)发表文章“ALPPL2-Binding Peptide Facilitates Targeted mRNA Delivery for Efficient Hepatocellular Carcinoma Gene Therapy”(长按下方二维码即可阅读全文)。


pl在医学中是什么意思四川大学华西医院生物治疗国家重点实验室门可研究员团队:ALPPL2 结合肽介导的mRNA靶向递送制剂用于肝癌的基因治疗_https://www.jmylbn.com_新闻资讯_第2张


肝癌(HCC)是目前我国第4位常见恶性肿瘤及第2位肿瘤致死病因。为了提供治疗HCC的新手段,基于mRNA形式的基因治疗已被用于相关研究中。而目前mRNA治疗载体的研究很少能够实现主动、精准地递送mRNA至目的细胞,这极大地阻碍了mRNA药物在肿瘤治疗方向的临床应用和发展。同时,能够驱动基因纳米载体体内靶向性的HCC特异性识别配体也相当缺乏。肿瘤特异性多肽(TSP)作为一种肿瘤特异性识别配体,具有相对分子质量小、易于修饰、特异性高等优势,在既往报道中被广泛用于化合物、质粒和各种小核酸药物的主动靶向递送,已被证明能够驱动纳米药物细胞表面受体特异性结合,从而实现纳米药物的主动靶向递送。然而,目前被报道的具有明确肿瘤靶向机制的TSP相当少,且其中大多数只在特定的肿瘤细胞系中被验证具有特异性结合能力。这造成当今TSP相关的研究与临床应用发生脱节,从而阻碍了基于TSP的靶向递送载体的药物发展。

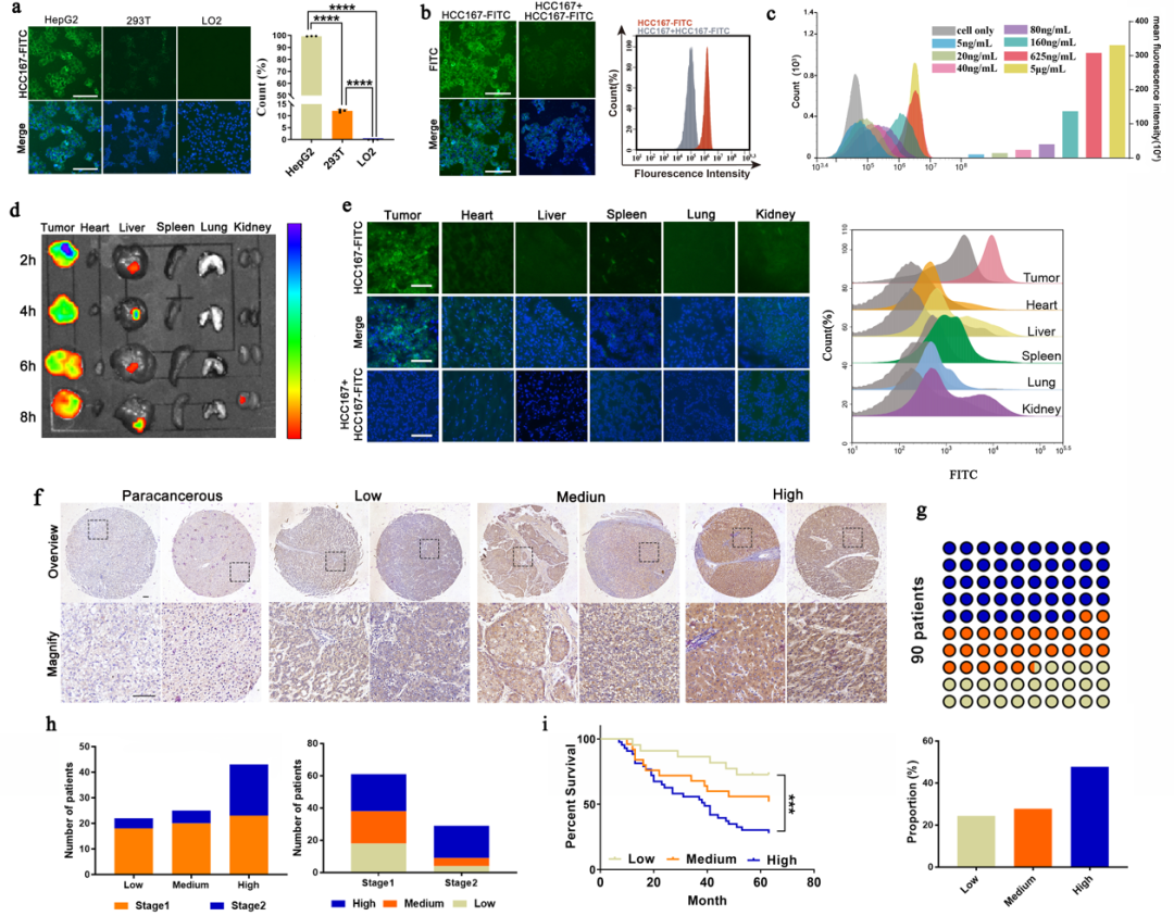
针对上述问题,本研究前期通过噬菌体展示技术在12肽随机肽库中筛选得到了新的HCC TSP,命名为HCC167。作者首先验证了HCC167多肽对HCC的特异性识别能力。结果如图1,HCC167-FITC能够选择性地结合于HepG2的细胞膜。同时,在HepG2皮下瘤荷瘤小鼠体内,HCC167-FITC信号明显蓄积于肿瘤组织。为了进一步确认HCC167多肽对患者HCC组织的识别能力,作者利用患者HCC样本组织芯片进行染色,结果显示HCC167多肽能够特异性识别患者HCC样本,且其染色信号深度与患者病情进展情况成正相关。为了实现mRNA的HCC靶向递送,作者将HCC167多肽偶联至DMP纳米粒表面并进行了基础表征(图2)。对DMP-HCC167纳米粒靶向性验证的结果显示(图3),与DMP相比,DMP-HCC167纳米粒明显蓄积于肿瘤部位,且其递送的EGFP mRNA在肿瘤部位表达量明显增高。


pl在医学中是什么意思四川大学华西医院生物治疗国家重点实验室门可研究员团队:ALPPL2 结合肽介导的mRNA靶向递送制剂用于肝癌的基因治疗_https://www.jmylbn.com_新闻资讯_第3张

图1 HCC167多肽对细胞、HepG2肿瘤及HCC患者组织样本的特异性亲和能力


pl在医学中是什么意思四川大学华西医院生物治疗国家重点实验室门可研究员团队:ALPPL2 结合肽介导的mRNA靶向递送制剂用于肝癌的基因治疗_https://www.jmylbn.com_新闻资讯_第4张

图2 DMP-HCC167纳米粒的合成及基础表征


pl在医学中是什么意思四川大学华西医院生物治疗国家重点实验室门可研究员团队:ALPPL2 结合肽介导的mRNA靶向递送制剂用于肝癌的基因治疗_https://www.jmylbn.com_新闻资讯_第5张

图3 DMP-HCC167的体内靶向性及其靶向递送mRNA能力


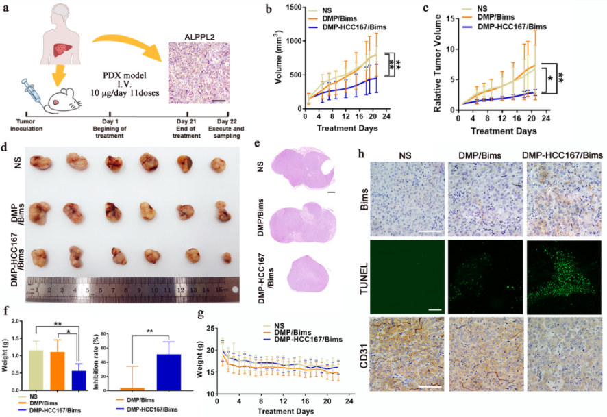
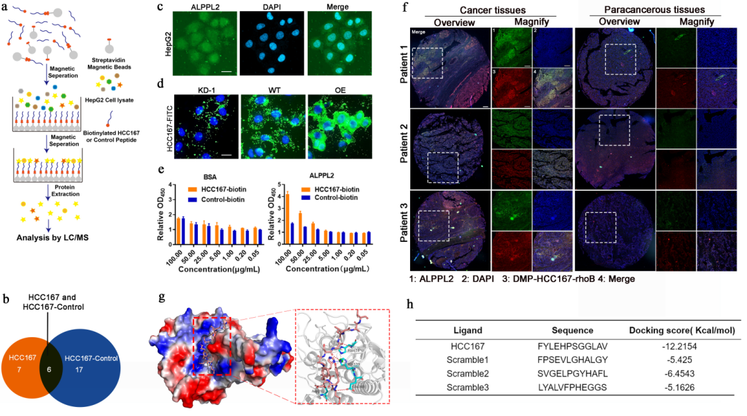
接下来,本研究探索了HCC167多肽在HCC细胞表面的特异性识别受体。如图4所示,碱性磷酸酶胎盘样(ALPPL2)受体被鉴定为HCC167多肽特异性识别的受体。且作者通过分子对接模拟了多肽与ALPPL2蛋白的结合方式和亲和能力。最后,作者验证了DMP-HCC167递送凋亡诱导基因Bims在多个动物模型,包括患者来源异种移植模型(PDX)中,对肿瘤生长具有显著的抑制效果 (图5)。


pl在医学中是什么意思四川大学华西医院生物治疗国家重点实验室门可研究员团队:ALPPL2 结合肽介导的mRNA靶向递送制剂用于肝癌的基因治疗_https://www.jmylbn.com_新闻资讯_第6张

图4 ALPPL2为HCC167特异性识别的受体蛋白


pl在医学中是什么意思四川大学华西医院生物治疗国家重点实验室门可研究员团队:ALPPL2 结合肽介导的mRNA靶向递送制剂用于肝癌的基因治疗_https://www.jmylbn.com_新闻资讯_第7张

图5 DMP-HCC167/Bims复合物对HCC PDX模型的靶向治疗效果


综上所述,本研究报道了一个创新的具有临床应用价值的HCC靶向多肽配体HCC167,利用该配体设计了新的mRNA药物靶向递送载体DMP-HCC167,并评估了其对HCC的靶向治疗能力。此外,作者还探索了该配体对HCC细胞的靶向识别机制,鉴定出ALPPL2受体为HCC的高表达受体。本研究为HCC的研究和治疗提供了新思路。


专家点评


李星熠教授:HCC是我国较为常见的恶性肿瘤,其临床致死率较高、预后较差,严重威胁我国人民的生命和健康。目前,临床上对HCC的治疗以手术切除为主,针对术后复发和晚期患者的治疗方案有限。对此,开发具有HCC主动靶向性的药物递送载体是解决上述问题的有效方案。然而,药物的HCC靶向递送需要亲和力高的HCC配体及特异性高表达的受体靶点,目前这两者的选择范围十分有限。这表明基于创新HCC靶点及配体的靶向药物递送载体研发具有巨大潜力。

本研究针对上述问题筛选了创新的HCC特异性多肽配体,且在临床样本上验证了此配体的HCC组织特异性亲和能力。通过探究该配体的靶向机制,该研究报道了新的HCC组织高表达受体ALPPL2,验证了其在临床患者组织的高表达情况。此外,本研究还通过将HCC靶向配体与基因治疗结合,提供了一种将mRNA药物用于肿瘤靶向治疗的手段。该手段能够实现mRNA治疗基因在HCC部位的长时间蓄积,在HCC原位模型和PDX模型均展示良好的系统性靶向治疗效果。为HCC的临床治疗提供了新的研究思路。


pl在医学中是什么意思四川大学华西医院生物治疗国家重点实验室门可研究员团队:ALPPL2 结合肽介导的mRNA靶向递送制剂用于肝癌的基因治疗_https://www.jmylbn.com_新闻资讯_第8张

李星熠,临床医学博士,研究员/博士生导师,国家优青、浙江省杰青项目获得者。主要研究方向为眼科创新药物递送系统的开发。在Adv Mater、Adv Drug Deliv Rev、Small、J Control Release等国际知名期刊发表SCI论文70余篇。主持国家级科研项目5项,省部级科研项目4项,作为主要参与人荣获2016年浙江省科技进步一等奖,2017年中华医学科技奖一等奖,2021年河南省科学技术进步奖二等奖。先后入选浙江省“万人计划”青年拔尖人才,浙江省高校领军人才培养计划等人才计划。 


作者投稿心得


Advanced Functional Materials是材料科学国际顶级期刊,以发表材料科学各个方面的突破性研究为主,包括纳米技术、化学、物理和生物学。其以快速公正的同行评审、优质的内容和高影响力而闻名,因此作为我们的首选期刊。

该文章投稿后初审大概耗时2个月,收到2位评审人的评价。初审意见为小修,主要涉及完善实验设计方案的细节和补充实验结果的问题;小修后二审,大概2周被接收。总体来说,该期刊审稿人对实验数据量及文章结果的逻辑严谨性要求较高,能提出具有指导性的审稿意见;且期刊投稿周期适中,修回后接收和发表速度较快。

该期刊对文章创新性有一定要求,需要研究选题热门且具有一定突破性发现。本研究选题基于mRNA的靶向递送材料研究这一热门领域,在发现新的HCC靶向配体及受体的同时,利用临床样本进行了多层次验证。该思路在材料医学领域比较新颖,对后续相关研究思路具有一定指导性,为该文章能被接收的重要原因。


通信作者


pl在医学中是什么意思四川大学华西医院生物治疗国家重点实验室门可研究员团队:ALPPL2 结合肽介导的mRNA靶向递送制剂用于肝癌的基因治疗_https://www.jmylbn.com_新闻资讯_第9张

门可,博士生导师,四川大学华西医院/生物治疗国家重点实验室研究员。四川省学术和技术带头人后备人选、四川省卫健委学术技术带头人后备人选。现任四川省医学交流促进会副秘书长、中国医药生物技术协会基因编辑分会学术委员及多个学术期刊编委。主要研究领域为肿瘤等重大疾病的靶向基因治疗及新型基因药物制剂开发。以第一作者/通信作者身份在Signal Transduct. Target Ther.、Adv. Funct. Mater.、ACS Nano、Biomaterials、J Control Release等期刊发表SCI论文30余篇。主持国家科技重大专项、国家自然科学基金等国家及省部级课题10余项,获授权国际和中国发明专利7项。主持研制的3项具有自主知识产权的肿瘤基因治疗候选药物品种已转让包括国药集团在内的国内制药企业。


第一作者


pl在医学中是什么意思四川大学华西医院生物治疗国家重点实验室门可研究员团队:ALPPL2 结合肽介导的mRNA靶向递送制剂用于肝癌的基因治疗_https://www.jmylbn.com_新闻资讯_第10张

雷思贝,四川大学生物治疗国家重点实验室在读博士研究生。研究方向为新型基因递送制剂的开发及肿瘤基因治疗。参与多项国家、省级课题项目,以第一作者或共同第一作者身份在Adv. Funct. Mater.、Signal Transduct. Target Ther.、J Control Release、Biomaterials等期刊发表SCI论文6篇。



版权声明:华西微家倡导尊重和保护知识产权。欢迎转载、引用,但需取得本平台授权。如您对文章内容版权存疑,请致电028-85422060,我们会与您及时沟通处理。本站内容及图片仅供参考、学习使用,不为盈利且不作为诊断、医疗根据。


编辑:王 雁

排版:张洪雪


pl在医学中是什么意思四川大学华西医院生物治疗国家重点实验室门可研究员团队:ALPPL2 结合肽介导的mRNA靶向递送制剂用于肝癌的基因治疗_https://www.jmylbn.com_新闻资讯_第11张

寄 语

四川大学华西临床医学院/华西医院院长 李为民

早在1980年,当时的四川医学院附属医院精神科刘协和教授在British Journal of Psychiatry上发表题为“Mental-health Work in Sichuan”的论文,开启四川大学华西医院SCI论文发表之先河。2001年5月,华西医科大学附属第一医院更名为四川大学华西医院。此后,我院SCI论文发表数量逐年增长,2018年我院师生以第一作者身份发表SCI论文达到1504篇。2018年3月,四川大学临床医学学科领域首次排名进入前1‰行列,根据被引频次排序,排名世界第411位,国内第8位。2014~2018年期间,我院师生以第一作者身份发表在顶级期刊(NatureScienceCellNEJMJAMALancet)和学科排名前5%期刊的论文达308篇。经过近20年的发展,四川大学华西医院通过建制度、搭平台、聚人才走出了一条具有自身特色的科研创新之路。


为了进一步提升学科影响力,医院科技部牵头启动“大刊论文解读”项目。一为促进研究成果传播、转化与应用,提升华西研究的影响力;二为介绍研究在选题、设计、实施、分析、报告、投稿中的体会,促进全院师生提升研究能力,更多发表高水平论文;三为介绍研究团队、学科,促进院内外广泛的交流与合作。


该项目首期精选了我院师生2016~2018年期间发表在学科排名前5%期刊的论文,邀请作者团队进行解读,同时邀请国内外同行专家进行点评,挖掘研究的背景和意义、方法的创新与特色、成果的应用和转化价值。通过医院门户网站、“华西微家”、期刊社门户网站和“华西医学时间”公众号发布,并在《华西医学》杂志开辟专栏刊载优秀论文的深度解读。后期,还将通过组织学术沙龙、论坛等形式搭建面对面交流的平台,促进学术交流与学科交叉融合。


希望通过以上举措提升我院临床创新能力,特别是临床研究水平和加快转化应用,推进世界一流学科的建设步伐,更好应对国家经济社会发展的新需求和人民群众对医疗健康服务的新需要。

pl在医学中是什么意思四川大学华西医院生物治疗国家重点实验室门可研究员团队:ALPPL2 结合肽介导的mRNA靶向递送制剂用于肝癌的基因治疗_https://www.jmylbn.com_新闻资讯_第12张






pl在医学中是什么意思四川大学华西医院生物治疗国家重点实验室门可研究员团队:ALPPL2 结合肽介导的mRNA靶向递送制剂用于肝癌的基因治疗_https://www.jmylbn.com_新闻资讯_第13张





pl在医学中是什么意思四川大学华西医院生物治疗国家重点实验室门可研究员团队:ALPPL2 结合肽介导的mRNA靶向递送制剂用于肝癌的基因治疗_https://www.jmylbn.com_新闻资讯_第14张


华西期刊社简介

pl在医学中是什么意思四川大学华西医院生物治疗国家重点实验室门可研究员团队:ALPPL2 结合肽介导的mRNA靶向递送制剂用于肝癌的基因治疗_https://www.jmylbn.com_新闻资讯_第15张

四川大学华西医院华西期刊社成立于2006年,出版有14种医学科技期刊(9种中文和5种英文),其中SCI收录期刊2种,ESCI收录期刊1种,EI收录期刊1种、MEDLINE收录期刊4种、CSCD收录期刊7种、北大中文核心期刊要目总览收录期刊6种。华西期刊屡获“中国出版政府奖期刊奖”、“中国百种杰出学术期刊”、“中国精品科技期刊”、“中国最具国际影响力学术期刊”等殊荣。1种期刊入选“中国科技期刊卓越行动计划——领军期刊”项目,2种期刊入选“中国科技期刊国际影响力提升计划——D类(现:中国科技期刊卓越行动计划——高起点新刊)”项目。在国家双一流建设背景下华西期刊社加快推进英文期刊建设,目前已与Nature、Wiley-Blackwell、Oxford University Press、BMC等国际一流出版集团建立了合作关系。