mmd在医学上什么意思张冰:成人出血型烟雾病磁共振成像的研究进展

新闻资讯2026-04-23 15:00:56

mmd在医学上什么意思张冰:成人出血型烟雾病磁共振成像的研究进展_https://www.jmylbn.com_新闻资讯_第1张


来源:磁共振成像传媒


李雪平, 张鑫, 周飞, 王健, 张冰. 成人出血型烟雾病磁共振成像的研究进展. 磁共振成像, 2019, 10(1): 57-63.


mmd在医学上什么意思张冰:成人出血型烟雾病磁共振成像的研究进展_https://www.jmylbn.com_新闻资讯_第2张

张冰,南京鼓楼医院医学影像科行政主任、科技处副处长,博士,主任医师、教授、博士生导师

教育背景:

1992年-1997年,南京铁道医学院,医学影像学专业,医学学士;

2000年-2003年,东南大学医学院,医学影像学专业,医学硕士;

2008年-2011年,南京大学医学院,神经影像学专业,医学博士;

2012年11月-2013年8月,美国MayoClinic,Department of Radiology, Aging and DementiaImaging Research Laboratory (ADIR),博士后

专业特长:痴呆影像学诊断和神经机制研究;高分辨成像在脑血管病中研究;胎儿脑发育的神经机制研究;脑肿瘤功能磁共振研究;磁共振序列开发、图像算法及人工智能影像组学研究

获得奖励:

1、 2017年9月。张冰,倪玲,赵锡海。静息态BOLD和HR-MRI技术在卒中的血管-脑灌注一体化评估中的创新应用。江苏省医学新技术引进奖,一等奖。

2、2016年9月。张冰,朱晓蕾,朱斌,张鑫,徐运,赵辉,钱来,陆加明,武文博,刘任远,李茗。高AD风险MCI早期诊断的分子和影像生物标志物临床转化研究。华夏医学科技奖。三等奖。

3、2016年8月。张冰,张鑫,朱斌。多模式基因影像生物学标志物在高AD风险MCI患者早期诊断中的应用。江苏省医学新技术引进奖,一等奖。

4、2016年4月。张冰 朱晓蕾 赵辉 徐运 朱斌 钱来 张鑫。多模式磁共振和分子标志物在MCI早期诊断和预测转化中的研究。江苏医学科技奖,二等奖。

5、2016年2月。徐运,王拥军,李敬伟,张梅娟,朱晓蕾,张冰,牛丰南,刘卓,罗云。脑疾病相关性脑损伤诊疗的转化医学研究。江苏省科学技术奖,二等奖。

荣誉称号: “六大人才高峰”高层次人才、“十二五”兴卫工程重点人才、 “十三五”强卫工程重点人才

研究方向:神经影像诊断学与功能磁共振研究

社会兼职:中华医学会放射学分会青年委员、中国医师协会放射医师分会神经专委会委员、中国医师协会神经内科医师分会神经放射专业委员会委员、中华医学会影像技术分会医学影像人工智能专业委员会副主任委员、江苏省医学会放射分会青年委员会常务副主任委员、江苏省卒中学会理事、《磁共振成像》杂志审稿专家


烟雾病(moyamoya disease,MMD)是一种以单侧或双侧颈内动脉末端及大脑前动脉、大脑中动脉近端慢性进行性狭窄或闭塞为特征,并继发引起颅底异常血管网形成的一种少见的脑血管疾病[1]。分为出血型及缺血型,大多数儿童表现为缺血症状,成人可表现为缺血、出血及两者均有,成人烟雾病中有一半的患者会发生颅内出血[2],与缺血型相比,出血型出血及再出血的发生率高,患者的结局及预后较差,有很高的致残率及死亡率[3]。数字减影血管造影(digital subtraction angiography,DSA)是烟雾病诊断的金标准,但因其有创,且只显示血管的形态特点,而随着无创的磁共振技术的发展,包括形态学及功能学磁共振成像,逐渐应用于烟雾病的诊断、术前评估及术后随访中。前者包括常规磁共振平扫、磁敏感成像、磁共振血管成像(magnetic resonance angiography,MRA) 及高分辨血管壁磁共振成像(high resolution magnetic resonance imaging,HRMRI),后者包括磁共振脑灌注成像(perfusion weighted imaging,PWI)及血氧水平依赖的功能磁共振成像技术(blood oxygen level dependent-functional magnetic resonance imaging,BOLD-fMRI)。笔者就出血型烟雾病磁共振成像的研究进展进行综述。


1
烟雾病患者颅内出血的位置及病因

在MMD中,出血位置类型包括脑实质、脑室内、脑实质出血破入脑室及蛛网膜下腔出血,其中前两者出血较常见。目前出血病因不清,大多数研究表明[4-6]出血病因主要包括以下两点:烟雾状血管及动脉瘤。烟雾状血管:穿支动脉及脉络膜动脉的扩张及其分支的延伸供应缺血的皮层区域,在长期的血流动力学压力负荷下破裂;脑室周围吻合血管:异常的豆纹动脉、丘脑穿支及脉络膜动脉在脑室周围与皮层动脉或岛叶动脉吻合,由于吻合位置的血管相对脆弱发生破裂;大脑后动脉病变的累及。动脉瘤:一种为动脉瘤位于烟雾状异常血管网或其外周部分,为假性动脉瘤,另一种动脉瘤位于Willis环上,为真性动脉瘤,在长期的血流动力学压力的应激下破裂。还有一种少见的原因,脑表面扩张的侧支动脉破裂[7]。


2
磁共振形态学成像技术在MMD中的诊断价值
2.1
常规MRI平扫

MMD继发的脑实质病变,如脑出血及脑出血后遗症等,MRI均可显示。另外,还可显示Willis环闭塞性病变及扩张的烟雾状血管,MRI中T2WI能显示颅底大血管流空影的纤细或消失,并可见基底池多发异常血管流空影,为烟雾病相对特征性表现[8]。T1WI能显示扩张的基底节及丘脑的烟雾状血管。T2FLAIR能辅助定位脑卒中病变。Mikami等[9]使用T2WI分析41例MMD 患者及43例正常人的基底节及外侧裂池的血管流空影数量对于诊断MMD的准确性,结果揭示与正常对照组相比,MMD患者基底节及外侧裂池的血管流空数量更多,外侧裂池与基底节区相比,外侧裂池的血管流空现象诊断烟雾病有更好的敏感性及特异性,对于烟雾病诊断价值更高。


2.2
磁敏感成像
2.2.1
常规磁敏感成像

包括T2*WI和磁敏感加权成像技术(susceptibility weightedimaging,SWI),两者对于微出血的检出很敏感,微出血是铁及含铁血黄素的沉积,在其上表现为2~10 mm的圆形均匀低信号影,其检出率与磁共振的场强大小、序列及回波时间相关。MMD患者微出血的发生具有以下特点:发生率较正常人高;成人微出血的发生率较儿童高;微出血发生的位置位于脑室周围室管膜下区域,微出血的患者出血风险更高,尤其是多发微出血的患者。因此,使用磁敏感成像技术对无症状微出血患者的筛选及长期随访,改善患者的预后是至关重要的。

Qin等[10]利用3.0 T的流动补偿相位敏感成像(phase sensitive imaging,PSI)对27例无症状MMD患者微出血的分析及利用T2*WI或SWI技术对245例烟雾病患者微出血的Meta分析揭示SWI和PSI技对无症状MMD患者微出血的检出率为46%,而T2*WI技术仅为29.6%,使用T2*WI或SWI技术,3.0 T对于微出血的显示比1.5 T 更好。Kuroda等[11]利用1.5 T的T2*WI对78例MMD患者微出血及出血的发生率进行分析,每6或12个月随访一次,平均随访时间43.1个月,结果表明微出血好发于成人MMD患者,58例成人患者中微出血发生率为29.3%,出血发生率为6.9%,而20例儿童患者中无微出血发生。Kazumata等[12]等通过1.5T的T2*WI分析191例MMD患者微出血及血肿的发生及分布规律,结果揭示成人MMD患者微出血发生率(14.4%)较儿童(4.1%)高, 好发位置为脑室周围后2/3的白质区域,其发生率为63.3%,其次为基底节或丘脑(20%),脑室周围血肿的发生与微出血相关。

目前磁敏感技术主要集中在对于MMD微出血的研究,而对于出血灶的研究报道很少。


2.2.2
定量磁敏感成像

近年来研究表明,基于MR相位检测体内的磁敏感物质并计算准确磁化率值,发展的定量磁敏感成像(quantitativesusceptibility mapping,QSM)技术,较常规SWI能够发现更多微出血灶,并在此基础上定量出血量[13-14];不论其回波时间长短,脑内微出血的体积无明显差异;可准确区别出血及钙化,钙化表现为逆磁性的低信号影而出血表现为顺磁性的高信号影。目前的QSM的研究主要应用于识别高血压、外伤及脑淀粉样血管病等疾病的微出血,尚无QSM应用于出血型MMD的研究报道,但该技术在实现出血灶准确定位及出血量的定量方面有很大的潜力,可应用于未来的进一步研究中。


2.3
MRA成像
2.3.1
常规三维时间飞跃法磁共振血管成像

常规三维时间飞跃法磁共振血管成像(threedimensional time-of-flight MRA,3D TOF-MRA)的分辨率一般为0.6 mm×0.6 mm以下,能显示MMD患者颈内动脉末端狭窄或闭塞病变,随着MRA技术的发展及普遍使用,可增加有MMD家族史的无症状MMD患者的检出,可作为MMD患者血运重建术前诊断、术后评估及复查的一种无创影像学方法。MRA由日本卫生福利部于1997年写入MMD诊断指南中[15],于2012年更新的MMD指南[16]中指出,若使用MRA诊断MMD,满足以下条件,可以不进行DSA的检查:(1) MRA上颈内动脉末端或大脑前动脉和大脑中动脉近端的狭窄或闭塞; (2)MRA上基底节区异常血管网形成;(3)(1)和(2)中累及双侧病变。若累及单侧病变,仍需要DSA确诊。MMD诊断建议使用1.5 T及以上场强的TOF-MRA。


2.3.2
高分辨3D TOF-MRA成像

对于无动脉瘤的出血型MMD患者,烟雾状侧支循环血管是出血的主要原因,常规3D TOF-MRA不能显示MMD中烟雾状血管吻合的细节,而高分辨3D TOF-MRA的分辨率可达0.6 mm×0.6 mm及以上,不仅避免了DSA上烟雾状血管的重叠的影响,还可显示烟雾状血管吻合的细节及与脑实质的空间位置关系。

Funaki等[17]首次通过使用高分辨的流动散相黑血MRA技术(flow sensitive black blood-MRA,FSBB-MRA)技术,其体素为0.5 mm×0.5 mm×0.8 mm,来显示6例MMD患者脑室周围吻合血管与脑室的空间位置关系,其中6例患者中,4例为脑实质内出血,1例为脑实质伴脑室内出血,结果显示通过FSBB-MRA 技术可以观察吻合血管均在脑室周围,并且脑室周围吻合血管的形态与DSA一致,患者吻合血管包括穿支动脉或脉络膜动脉与皮层动脉的吻合,这些吻合的形成可能与颈内动脉末端狭窄或闭塞后,皮层血流灌注减少有关,因此作为侧支循环向皮层代偿供血。另一结果显示微出血及出血发生于脑室周围血管吻合位置。但由于样本量少,不能对脑室周围吻合出血风险进行评估,因此需要大样本研究进一步证实。Funaki等[4]的另一项研究采用3DTOF-MRA,体素为0.57 mm×0.57 mm×0.7 mm,以5~10 mm的层厚重建出冠状位,来分析122例MMD患者的脑室周围动脉吻合特点及与出血的相关性,这些吻合包括豆纹动脉吻合、丘脑动脉吻合及脉络膜动脉吻合,结果揭示高分辨3D TOF-MRA显示脑室周围吻合的组间及组内一致性评分很好,并且脑室周围吻合评分越高,出血的风险越高。但该试验没有解释哪一种脑室周围吻合的出血及再出血风险更高,需要未来进一步研究证实。Dengler等[18]比较分析7.0T磁化准备快速采集梯度回波(magnetization prepared rapid acquisitiongradient echo, MPRAGE) MRA及3DTOF-MRA与3.0 T的3D TOF MRA 和DSA对于6例MMD患者血管病变的显示,3.0 T及7.0 T MRA的体素均为0.6mm×0.6 mm×0.6 mm,结果揭示7.0 T的MRA显示血管病变的效果更接近DSA,尤其在显示烟雾状迂曲小血管和对血管狭窄及侧支循环形成的评分准确性上优于3.0 T的3D TOF-MRA,7.0 T的MPRAGE由于更短扫描时间及更大扫描范围,要优于7.0 T的3D TOF-MRA。

另一出血主要原因是动脉瘤的存在,在成人MMD 患者中的发病率大约为14%[19],一般认为,在MMD 患者中,颅内出血事件往往与伴发动脉瘤的血流动力学压力、血管病理特点及发生位置有关。目前只有Yamashita等[20]经尸检取得了22例出血型MMD患者的穿支动脉动脉瘤的病理,组织病理结果显示已破裂的穿支动脉血管壁纤维蛋白沉积,弹性膜破碎及中膜减少,而未破裂的穿支动脉管壁为局灶性纤维蛋白沉积,管壁厚度明显减少,与微动脉瘤的形成有关。由于DSA对动脉瘤诊断的敏感性高,但对一些烟雾状血管外周亚毫米级别的微动脉瘤仍显示不清,而近年来发展的超高场强的高分辨3D TOF-MRA可显示微动脉瘤的形态。Matsushige等[21]分析7.0 T的高分辨3DTOF-MRA对10例MMD患者烟雾状血管外周微小动脉瘤的显示,其体素为0.22 mm×0.22 mm×0.41mm,结果揭示10例患者中有8例脑室内的侧支循环血管来自脉络膜后动脉,其中4例微动脉瘤位于脑室内的侧支血管上,起自这些血管的微动脉瘤的平均直径为0.8 mm。


2.3.3
加速选择动脉自旋标记

加速选择动脉自旋标记MRA(acceleration selective arterial spin labeling-MRA,AccASL-MRA) 不同于3D TOF MRA的成像方法,对于MMD中慢血流的远端血管及异常增生的软脑膜的侧支循环血管显示更清楚。Togao等[22]评价及比较3.0 T的AccASL-MRA及3D TOF-MRA对于22例MMD患者脑动脉血管及侧支循环血管的显示效果,以DSA作为参考标准,其中两种技术的体素均为0.30 mm×0.77 mm×1.0 mm,结果说明3.0T的AccASL-MRA与3D TOF-MRA相比,对于MMD中大脑中动脉远端分支,烟雾状血管及软脑膜吻合的显示质量评分更高,在未来可以用来分析软脑膜吻合与出血的相关性研究。

一些研究表明,MMD可能是一种全身性血管疾病,并不局限于颅内血管,虽然目前大多数研究集中在MMD颈内动脉(internal carotid artery,ICA)颅内段的远端部分,但血管的狭窄可随着疾病的进展延伸到ICA的颅外段[23-24],因此也需要关注上颅外段部分。Yasaka等[24]报道10例MMD患者及14例对照组的颈动脉超声的管径特点,结果揭示ICA近端管径迅速减小,表现为“香槟瓶颈征”的外观,即ICA的管径/ 颈总动脉(common carotid artery,CCA)的管径≤0.5, 是MMD重要的形态特征之一。Wang等[25]分析了76例出血型MMD患者的152侧大脑半球出血侧的发生与ICA香槟瓶颈征的关系,结果表明香槟瓶颈征与颅内出血相关,出血侧半球的ICA/CCA比值更小,香槟瓶颈征发生率更高。然而ICA颅外段不能通过MRA检查显示出来,因此缺少颅外段的MRA形态特点的研究报道。


2.4
HRMRI

与传统的动脉管腔成像相比,HRMRI不但可显示颅内动脉管腔狭窄,而且可显示管壁病变特点[26]。对于烟雾病的诊断价值体现在以下几点:(1)鉴别烟雾病与烟雾综合征(moyamoya syndrome,MMS)具有重要意义,尤其是与MMD造影表现相似伴有动脉粥样硬化危险因素的年轻患者。Mossa-Basha等[27]使用HRMRI观察21例MMD及MMS的患者增强前后的管壁特点,研究表明,MMD中大多数表现为管壁向心性增厚,负性重构及增强后管壁一般无强化,少数患者会出现管壁轻度强化,而动脉粥样硬化引起的MMS表现为管壁偏心性增厚、正性重构及增强后均匀/不均匀强化;血管炎引起的MMS表现为管壁均匀向心性增厚,增强后管壁中度强化。原因可能与MMD动脉壁组织病理学改变中的动脉壁弹性内膜增生、中膜纤维变性及无炎症细胞或脂质细胞浸润有关。(2)对于诊断比较困难的烟雾病早期患者,特别在异常侧支循环血管还不明显时, HRMRI能够提高诊断能力。Yuan等[28]通过HRMRI比较21例MMD患者及44例动脉粥样硬化引起MMS患者的大脑中动脉管壁特点,结果揭示MMD患者的大脑中动脉存在负性重构,与动脉粥样硬化引起的MMS相比, 大脑中动脉的管径更小,管壁更薄,管腔向心性狭窄及管壁信号均匀,大脑中动脉管径缩小是MMD早期形态学特点。(3) MMD中颅内管壁强化程度与颅内动脉狭窄进展有关,从而预测脑卒中发生风险。Muraoka等[29]使用注射对比剂的HRMRI分析24例MMD患者管壁的强化程度与动脉狭窄进展的关系,结果揭示颅内动脉管壁明显强化与颅内动脉狭窄进展有关,动脉管壁无强化的颅内动脉狭窄处于稳定状态。


3
磁共振功能学成像技术在烟雾病中的研究应用

MMD患者的血流动力学状态是不断变化的,尤其是不同临床表现的患者,因此,脑血流动力学和代谢改变对于MMD诊断及评估是必不可少的,尤其要进行血运重建手术的患者。

 

3.1
PWI

虽然PET和SPECT是反映脑灌注信息的金标准检查,但其成本高,限制其成为常规检查。磁共振形态学成像方法可评估血管狭窄或闭塞程度,但由于烟雾病中侧支循环代偿等因素存在,MMD临床表现及血流动力学与血管狭窄程度并不完全一致[30]。并且当患者脑灌注贮备尚正常、脑组织已发生不可逆损伤或是存在过度灌注时,外科手术不宜盲目进行,若此时进行血管重建手术,则手术意义不大甚至可能会加重脑组织的过度灌注损伤,增加脑出血概率[31]。目前研究大多表明PWI在对烟雾病脑血流量的定量方面与金标准相比有很好的一致性[32]。因此PWI对MMD患者血管重建术前及术后血流状态的评估,预测患者病情的转归,进一步指导临床医生的治疗计划有重要的意义。

PWI是应用内源性或外源性对比剂,采用快速成像技术获取组织信号的变化,从而反映组织血流灌注及渗透情况。根据其成像原理,分为外源性和内源性两种方法,其中外源性对比剂包括动态磁敏感对比增强成像(dynamic susceptibility contrast,DSC-MRI)及动态对比增强MRI (dynamic contrast enhanced MRI,DCE-MRI),内源性对比剂技术又称为动脉自旋标记技术(arterial spin labeling,ASL-MRI)。

 

3.1.1
DSC-MRI

DSC-MRI需注射外源性顺磁性轧对比剂,对比剂在首过组织微循环的过程中引起周围组织局部磁场的短暂变化,从而导致T2 (或T2*)信号强度的改变。通过测量信号强度的变化,可获得时间-信号强度曲线, 从而进一步分析、运算得到灌注参数,脑灌注常用的血流动力学参数,包括脑血流量(cerebral blood flow, CBF)、脑血容量(cerebra blood volume,CBV)、平均通过时间(mean transit time,MTT)及达峰时间(time to peak,TTP),其中TTP或MTT是评估MMD脑血流动力学变化的敏感指标,MTT在CBV处于正常值上界时就会发生变化。CBV增高,提示脑血管代偿性扩张; CBF轻度下降,提示脑循环储备失代偿,严重降低时则提示发生不可逆的脑梗死。MMD脑血流灌注TTP时间明显延长,是由于患者血流减慢和侧支代偿血管网的管径小而导致对比剂的TTP减慢。Dai等[33]对烟雾病患者分别于手术前后行CT灌注成像和DSC-MRI,发现反映烟雾病血管重建术前后脑血流灌注最有意义的参数为TTP。Hirai等[30]利用DSC-MRI技术分析122例不同临床表现的成人MMD患者大脑半球的灌注状态,按照无症状、出血、脑梗死及短暂性脑缺血发作的临床表现分为4组,结果揭示出血组的CBV只有额叶比无症状组高,出血组与短暂性脑缺血发作组相比,MTT在额叶及外侧裂的时间要短,三种有症状组之间的CBF无统计学差异。Ishii等[34]使用DSC-MRI对25例烟雾病患者间接搭桥手术前及手术后1周、2周、4周、2个月、3个月及6个月进行随访观察脑血流灌注的变化,结果揭示脑血流灌注逐渐增加,在术后3个月达到最大,推测原因可能与动脉血管的生成及增生有关。但该技术的局限在于需注射对比剂,可能导致患者产生过敏等不良反应,肾功能损害的患者慎用或者禁用此检查。DSC-MRI的参数值会由于动脉输入函数的部分容积效应,信号变化和对比度浓度之间的非线性关系等因素在实际使用过程中产生误差,降低其可靠性。


3.1.2
DCE-MRI

DCE-MRI成像的基本原理是静脉注射对比剂后,引起周围组织的T1值缩短,从而导致T1信号强度的改变,采用快速T1WI序列对病变部位反复进行动态扫描,进而测量T1信号强度随时间的变化情况。包括半定量分析方法及定量分析方法,其中以后者常用,常用的定量参数有容积转运常数(Ktrans)即对比剂从血管内到血管外的转运速率,速率常数(Kep)即渗透到血管外的对比剂重新流回血管内的速率常数,细胞外间隙分数(Ve)即血管外细胞外间隙内对比剂的容积分数,血浆分数(Vp)即血浆内对比剂的容积分数等。可以定量评估组织微血管生成及其功能,从而实现在细胞分子功能水平上反映组织血管分布、血流灌注等生理信息。但DCE-MRI目前主要用于脑肿瘤的术前评估及术后随访的评估,目前只有一篇中文文章报道过DCE-MRI可定量评价烟雾病脑血流侧支循环和血管通透性[35]。


3.1.3
ASL-MRI

ASL-MRI的成像原理为首先在标记层面对动脉血液内的水分子进行标记,在被标记的水分子进入脑实质前后进行2次图像采集,后处理计算后得到CBF分布图[36],其中标记后延迟时间(post labeling delay,PLD) 是影响CBF的主要可调节的参数,即从动脉血被标记到其流入感兴趣区开始采集的时间间隔。ASL-MRI无需外源性对比剂、安全,可应用于肾功能损害的烟雾病患者,不受血脑屏障的影响,且可评价吻合血管的通畅性。因此可作为手术前MMD患者脑灌注的评估及术后并发症的预测者,可以促进高灌注及低灌注的早期检测,降低手术病死率风险。Qiao等[37]研究结果揭示使用多次反转时间ASL-MRI对41例MMD患者术前及术后脑灌注的评估结果与DSC-MRI相当。Lee等[38]利用ASL-MRI技术分析了145例烟MMD患者,大脑中动脉区域搭桥术前、术后短期及术后长期的CBF状态及吻合位置的通畅情况,结果揭示大脑中动脉区域的CBF 术后较术前增加,在搭桥术后短期快速增加,长期随访保持稳定,检测吻合位置的通畅性敏感性44%,特异性100%,可作为术后评估的一种手段,从而减少DSA的使用。ASL-MRI除了以上的优势外,在测量脑血管反应性(cerebrovascular reactivity,CVR)上也具备一定的潜力,CVR指在给定一个血管舒张刺激时,脑血流量CBF的增加程度,反映了大脑微循环血管阻力下降时,脑内脉管系统反应性增加脑血流量的能力,可预测术后MMD患者的临床预后。Yun等[39]通过静脉滴注乙酰唑胺后扫描ASL-MRI序列,测量78例MMD患者术前及术后MMD患者的CVR值,以SPECT的CVR值为参考,结果揭示ASL-MRI测量的CVR值低于SPECT的测量值,术后6个月MMD患者的CVR值较术前增加,可作为一种无创性检测MMD患者术后CVR改变方面的影像方法。ASL-MRI在临床应用上仍存在一些局限性,比如CBF极易受PLD的影响,特别是对于血管重度狭窄或闭塞的患者,会低估患侧的CBF。另外,ASL 技术还存在信号噪声比低,脑白质量化差,易受运动影响等。


3.2
BOLD-fMRI

BOLD信号可提供正常生理状态下大脑实时的血氧分布情况,其原理是神经元活动引起的局部耗氧量和脑血流量反应性增加程度不匹配所导致的局部磁场性质的变化。神经元活动时,局部脑血流量的增加会使因代谢而生成的具有顺磁性效应的脱氧血红蛋白浓度相对减少,表现出相关脑区信号的增强。绝大多数BOLD-fMRI研究均是通过改变MMD患者二氧化碳分压来实现对其CVR的检测,常用的刺激方法为屏气动作和利用面罩改变呼气末二氧化碳浓度,这两种方法均可以在不改变局部脑组织氧代谢率的基础上改变PaCO2,进而引起CBF发生改变。因此广泛应用于脑血流灌注的研究。BOLD-fMRI在评估MMD微血管水平的血管储备及指导术前决定和监测术后的脑灌注状态有很大的潜力。

Heyn等[40]使用BOLD-fMRI回顾性分析11例不同铃木分期MMD患者的CVR,结果揭示在患侧大脑中动脉及大脑前动脉供血区,CVR与铃木分期存在一定的负相关性,但统计学差异不显著。还发现有软脑膜侧支血管生成的大脑半球在其病变血管供给的脑区具有更低的CVR。这可以用“盗血现象”解释:脑血管接受舒张刺激后,软脑膜侧支血管的扩张及其血管阻力的降低将更加明显,血液也就会更多地流入侧支循环当中,软脑膜的存在可能代表烟雾病的病情更严重,需要进一步的研究来证实。Sam等[41]对13例双侧MMD患者有症状半球进行血运重建术后,发现对侧大脑半球的CVR值较术前增加,说明单侧的血运重建术可改善整个大脑半球的血管储备能力。但单侧血运重建术改善对侧大脑半球的CVR机制仍不清楚,可能是由于未受干预的大脑半球以降低血管储备能力为代价为对侧症状性大脑半球供血,而术后,症状半球脑灌注得到改善,而使对侧半球的供血减少,CVR值增加。Qiao 等[42]使用BOLD-fMRI分析73例术前及术后的MMD患者脑灌注的状态,结果揭示使用BOLD-fMRI可以评估MMD患者的脑血流动力学障碍的严重性和血运重建后的血流动力学改善情况。MMD患者除会发生脑卒中外,可能也会出现认知障碍,如执行功能障碍,注意力缺陷等,这可能是慢性缺血性损伤的结果,近年来静息态功能磁共振成像(resting-state functional MRI,rs-fMRI),其通过低频BOLD信号测量自发大脑活动,逐渐应用于MMD患者认知状态的研究,研究表明rs-fMRI 可早期检测由缺血引起的脑功能改变,可改善此类患者的生活质量[43]。

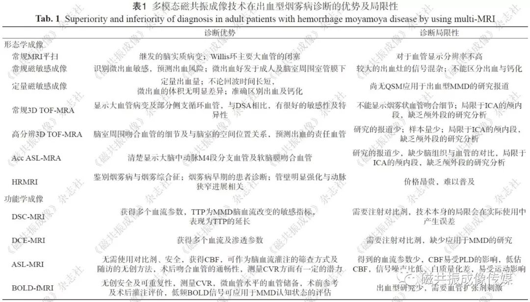
笔者总结的多模态磁共振成像技术在出血型烟雾病诊断的优势及局限性见表1。


mmd在医学上什么意思张冰:成人出血型烟雾病磁共振成像的研究进展_https://www.jmylbn.com_新闻资讯_第3张


4
总结及展望

由于烟雾病的病因及发病机制不清,出血型MMD 又是预后最差的一个亚型,对烟雾病的诊断仍以有创检查方法为主,然而,随着MRI技术的不断发展,形态学成像结合功能学成像能够更好的评估MMD术前状态及术后复查,在烟雾病的诊断及评估方面发挥越来越重要的作用。

 

利益冲突:无。

 

参考文献
[References]

[1]Suzuki J, Takaku A. Cerebrovascular "moyamoya" disease. Diseaseshowing abnormal net-like vessels in base of brain. Arch Neurol, 1969, 20(3):288-299.

[2]Baba T, Houkin K, Kuroda S. Novel epidemiological features of moyamoya disease.J Neurol Neurosurg Psychiatry, 2008, 79(8): 900-904.

[3]Liu X, Zhang D, Shuo W, et al. Long term outcome after conservative andsurgical treatment of haemorrhagic moyamoya disease. J Neurol NeurosurgPsychiatry, 2013, 84(3): 258-265.

[4]Funaki T, Takahashi JC, Yoshida K, et al. Periventricular anastomosis inmoyamoya disease: detecting fragile collateral vessels with MR angiography. JNeurosurg, 2016, 124(6): 1766-1772.

[5]Morioka M, Hamada J, Kawano T, et al. Angiographic dilatation and branchextension of the anterior choroidal and posterior communicating arteries arepredictors of hemorrhage in adult moyamoya patients. Stroke, 2003, 34(1):90-95.

[6]Liu P, Liu AH, Han C, et al. Difference in angiographic characteristics betweenhemorrhagic and nonhemorrhagic hemispheres associated with hemorrhage risk ofmoyamoya disease in adults: a self-controlled study. World Neurosurg, 2016, 95:348-356.

[7]Osanai T, Kuroda S, Nakayama N, et al. Moyamoya disease presenting withsubarachnoid hemorrhage localized over the frontal cortex: case report. SurgNeurol, 2008, 69(2): 197-200. 

[8]Kuroda S, Houkin K. Moyamoya disease: current concepts and future perspectives.Lancet Neurol, 2008, 7(11): 1056-1066.

[9]Mikami T, Sugino T, Ohtaki S, et al. Diagnosis of moyamoya disease on magneticresonance imaging: are flow voids in the basal ganglia an essential criterionfor definitive diagnosis? J Stroke Cerebrovasc Dis, 2013, 22(6): 862-868.

[10]Qin Y, Ogawa T, Fujii S, et al. High incidence of asymptomatic cerebralmicrobleeds in patients with hemorrhagic onset-type moyamoya disease: aphase-sensitive MRI study and meta-analysis. Acta Radiol, 2015, 56(3): 329-338.

[11]Kuroda S, Kashiwazaki D, Ishikawa T, et al. Incidence, locations, 

andlongitudinal course of silent microbleeds in moyamoya disease: a prospectiveT2*-weighted MRI study. Stroke, 2013, 44(2): 516-518.

[12]Kazumata K, Shinbo D, Ito M, et al. Spatial relationship between cerebralmicrobleeds, moyamoya vessels, and hematoma in moyamoya disease. J StrokeCerebrovasc Dis, 2014, 23(6): 1421-1428.

[13]Chen W, Zhu W, Kovanlikaya I, et al. Intracranial calcifications andhemorrhages: characterization with quantitative susceptibility mapping. Radiology,2014, 270(2): 496-505.

[14]Liu C, Li W, Tong KA, et al. Susceptibility-weighted imaging and quantitativesusceptibility mapping in the brain. J Magn Reson Imaging, 2015, 42(1): 23-41.

[15]Fukui M. Guidelines for the diagnosis and treatment of spontaneous occlusion ofthe circle of Willis ('moyamoya' disease). Research Committee on SpontaneousOcclusion of the Circle of Willis (Moyamoya Disease) of the Ministry of Healthand Welfare, Japan. Clin Neurol Neurosurg, 1997, 99(Suppl 2): S238-240.

[16]Research Committee on the Pathology and Treatment of Spontaneous Occlusion ofthe Circle of Willis; Health Labour Sciences Research Grant for Research onMeasures for Infractable Diseases.. Guidelines for diagnosis and treatment ofmoyamoya disease (spontaneous occlusion of the circle of Willis). Neurol MedChir (Tokyo), 2012, 52(5): 245-266.

[17]Funaki T, Fushimi Y, Takahashi JC, et al. Visualization of periventricularcollaterals in moyamoya disease with flow-sensitive black-blood magneticresonance angiography: preliminary experience. Neurol Med Chir (Tokyo), 2015,55(3): 204-209.

[18]Dengler NF, Madai VI, Wuerfel J, et al. Moyamoya Vessel Pathology Imaged byUltra-High-Field Magnetic Resonance Imaging at 7.0 T. J Stroke Cerebrovasc Dis,2016, 25(6): 1544-1551.

[19]He Y, Zhou Q, He M. An asymptomatic Moyamoya disease: autopsy case andliterature review. Am J Forensic Med Pathol, 2010, 31(1): 77-79.

[20]Yamashita M, Oka K, Tanaka K. Histopathology of the brain vascular network inmoyamoya disease. Stroke, 1983, 14(1): 50-58.

[21]Matsushige T, Kraemer M, Schlamann M, et al. Ventricular microaneurysms inmoyamoya angiopathy visualized with 7 T MR angiography. AJNR Am J Neuroradiol,2016, 37(9): 1669-1672. 

[22]Togao O, Hiwatashi A, Obara M, et al. Acceleration-selective arterialspin-labeling MR angiography used to visualize distal cerebral arteries andcollateral vessels in moyamoya disease. Radiology, 2018, 286(2): 611-621.

[23]Yang SH, Li B, Wang CC, et al. Angiographic study of moyamoya disease andhistological study in the external carotid artery system. Clin NeurolNeurosurg, 1997, 99(Suppl 2): S61-63.

[24]Yasaka M, Ogata T, Yasumori K, et al. Bottle neck sign of the proximal portionof the internal carotid artery in moyamoya disease. AJNR Am J Neuroradiol,2006, 25(12): 1547-1552, quiz 1553-1544.

[25]Wang J, Chen G, Yang Y, et al. Association between champagne bottle neck signof internal carotid artery and ipsilateral hemorrhagic stroke in patients withmoyamoya disease. World Neurosurg, 2018, 118: e18-e24.

[26]Mandell DM, Mossa-Basha M. Intracranial vessel wall MRI: principles and expertconsensus recommendations of the american society of neuroradiology. AJNR Am JNeuroradiol, 2017, 38(2): 218-229.

[27]Mossa-Basha M, De Havenon A, Becker KJ, et al. Added value of vessel wallmagnetic resonance imaging in the differentiation of moyamoya vasculopathies ina non-asian cohort. Stroke, 2016, 47(7): 1782-1788.

[28]Yuan M, Liu ZQ, Wang ZQ, et al. High-resolution MR imaging of the arterial wallin moyamoya disease. Neurosci Lett, 2015, 584: 77-82.

[29]Muraoka S, Araki Y, Taoka T, et al. Prediction of intracranial arterialstenosis progression in patients with moyamoya vasculopathy: contrast-enhancedhigh-resolution magnetic resonance vessel wall imaging. World Neurosurg, 2018,116: e1114-e1121.

[30]Hirai S, Inaji M, Tanaka Y, et al. Correlation between clinical presentationsand hemodynamic parameters measured by dynamic susceptibility contrast magneticresonance imaging in adult patients with moyamoya disease. J Stroke CerebrovascDis, 2017, 26(12): 2814-2820.

[31]Khan N, Schuknecht B, Boltshauser E, et al. Moyamoya disease and moyamoyasyndrome: experience in Europe, choice of revascularisation procedures. ActaNeurochir (Wien), 2003, 145(12): 1061-1071.

[32]Hara S, Tanaka Y. Noninvasive evaluation of CBF and perfusion delay of moyamoyadisease using arterial spin-labeling MRI with multiple postlabeling delays:comparison with (15) O-gas PET and DSC-MRI. AJNR Am J Neuroradiol, 2017, 38(4):696-702.

[33]Dai DW, Zhao WY, Zhang YW, et al. Role of CT perfusion imaging in evaluatingthe effects of multiple burr hole surgery on adult ischemic Moyamoya disease.Neuroradiology, 2013, 55(12): 1431-1438.

[34]Ishii Y, Tanaka Y, Momose T, et al. Chronologic evaluation of cerebralhemodynamics by dynamic susceptibility contrast magnetic resonance imagingafter indirect bypass surgery for moyamoya disease. World Neurosurg, 2017, 108:427-435.

[35]Ren Y, Yao ZW, Xu B, et al. Preliminary Applications of 3D-pCASL and DCE-MRI inevaluating collateral circulaton and cerebralvascular permeability in moyamoyadisease. J Clin Radiol, 2016, 1(35): 18-23.

任彦, 姚振威, 徐斌, 等. 3D-pCASL和DCE-MRI定量评价烟雾病侧支循环和血管通透性的初步应用. 临床放射学杂志, 2016, 1(35): 18-23.

[36]Wong EC. An introduction to ASL labeling techniques. J Magn Reson Imaging,2014, 40(1): 1-10.

[37]Qiao PG, Han C, Zuo ZW, et al. Clinical assessment of cerebral hemodynamics inmoyamoya disease via multiple inversion time arterial spin labeling and dynamicsusceptibility contrast-magnetic resonance imaging: a comparative study. JNeuroradiol, 2017, 44(4): 273-280.

[38]Lee S, Yun TJ. Monitoring cerebral perfusion changes after revascularization inpatients with moyamoya disease by using arterial spin-labeling MR imaging.Radiology, 2018, 288(2): 565-572.

[39]Yun TJ, Paeng JC, Sohn CH, et al. Monitoring cerebrovascular reactivity throughthe use of arterial spin labeling in patients with moyamoya disease. Radiology,2016, 278(1): 205-213.

[40]Heyn C, Poublanc J, Crawley A, et al. Quantification of cerebrovascularreactivity by blood oxygen level-dependent MR imaging and correlation withconventional angiography in patients with Moyamoya disease. AJNR Am JNeuroradiol, 2010, 31(5): 862-867.

[41]Sam K, Poublanc J, Sobczyk O, et al. Assessing the effect of unilateralcerebral revascularisation on the vascular reactivity of the non-intervenedhemisphere: a retrospective observational study. BMJ Open, 2015, 5(2): e006014.

[42]Qiao PG, Han C, Qian T, et al. BOLD-fMRI with median nerve electricalstimulation predict hemodynamic improvement after revascularization in patientswith moyamoya disease. 2017, 46(4): 1159-1166.

[43]Kazumata K, Tha KK, Uchino H, et al. Mapping altered brain connectivity and itsclinical associations in adult moyamoya disease: a resting-state functional MRIstudy. PLoS One, 2017, 12(8): e0182759.


扩展阅读:

成人烟雾病患者不同分期脑内缺血性病变MRI特点


关于谨防上当受骗的特别提醒

 

近日接到作者举报:有人冒充本刊编辑名义向作者发邮件、打电话,诈骗作者稿件和钱财。此违法行为已严重影响本刊声誉和作者利益!


《磁共振成像》杂志唯一投稿系统网站:

www.cjmri.cn

 

我刊有关审稿费和版面费收费必须经银行转账至我社唯一的银行账号:开户行:中国银行股份有限公司北京劲松支行;户名:《磁共振成像》杂志社有限公司;账号:344156659971如有要求向其他账户转账的,请勿转账并及时向我刊提供相关诈骗证据,以便追究违法者法律责任。

 

我刊稿件咨询联系方式如下:

电话:010-57155853,010-57155377,18310565110(微信同号)

监督电话:010-67113815


欢迎大家投稿!

mmd在医学上什么意思张冰:成人出血型烟雾病磁共振成像的研究进展_https://www.jmylbn.com_新闻资讯_第4张

识别二维码,进入杂志官网投稿


mmd在医学上什么意思张冰:成人出血型烟雾病磁共振成像的研究进展_https://www.jmylbn.com_新闻资讯_第5张
mmd在医学上什么意思张冰:成人出血型烟雾病磁共振成像的研究进展_https://www.jmylbn.com_新闻资讯_第6张

mmd在医学上什么意思张冰:成人出血型烟雾病磁共振成像的研究进展_https://www.jmylbn.com_新闻资讯_第7张
mmd在医学上什么意思张冰:成人出血型烟雾病磁共振成像的研究进展_https://www.jmylbn.com_新闻资讯_第8张