bm细胞是什么细胞【Blood】物理性诱导的造血干细胞中Tet2的下调有助于增强自我更新

新闻资讯2026-04-23 14:02:54

bm细胞是什么细胞【Blood】物理性诱导的造血干细胞中Tet2的下调有助于增强自我更新_https://www.jmylbn.com_新闻资讯_第1张

造血干细胞(HSC)表现出恢复和自我更新受损,当暴露于环境空气而不是物理时,分化随之增加。这种区别背后的机制知之甚少,但有可能改善干细胞移植。对生理时间下HSC的单细胞RNA测序揭示了HSC自我更新基因的上调和参与炎症途径和HSC分化的基因的下调。生理缺损下的HSCs也表现出表观遗传修饰因子Tet2的下调。Tet2是α-酮戊二酸,铁和氧依赖性双加氧酶,可将5-甲基胞嘧啶转化为5-羟甲基胞嘧啶,从而促进活性转录。

我们评估了Tet2的丢失是否影响物理性和环境空气中HSC和造血祖细胞(HPC)的数量和功能。与野生型HSC(WT HSC)相比,观察到Tet2−/−HSC和HPC对氧张力变化的完全无反应性。与WT HSC不同,Tet2−/−HSC和HPC在物理性或环境空气中表现出相似的数量和功能。Tet2−/−HSC中氧张力变化缺乏反应与WT HSC-物理性、Tet2−/−HSC-物理性氧和Tet2−/−HSC-空气中自我更新和静止基因的相似变化有关。我们定义了一种涉及Tet2在物理下调节HSC的新型分子程序。

bm细胞是什么细胞【Blood】物理性诱导的造血干细胞中Tet2的下调有助于增强自我更新_https://www.jmylbn.com_新闻资讯_第2张

研究方法
bm细胞是什么细胞【Blood】物理性诱导的造血干细胞中Tet2的下调有助于增强自我更新_https://www.jmylbn.com_新闻资讯_第3张bm细胞是什么细胞【Blood】物理性诱导的造血干细胞中Tet2的下调有助于增强自我更新_https://www.jmylbn.com_新闻资讯_第3张bm细胞是什么细胞【Blood】物理性诱导的造血干细胞中Tet2的下调有助于增强自我更新_https://www.jmylbn.com_新闻资讯_第3张

小鼠
采用C57BL/6J小鼠(CD45.2)、Tet2缺陷小鼠(Tet2−/−、CD45.2)、12只竞争性雄性/J(CD45.1)小鼠和受体B6xBoy/J F1(F1、双CD45.2/CD45.1)小鼠进行BM采集和移植研究。
BM细胞收集和处理
在缺氧室中进行BM细胞收集,保持在3%O2,5%CO2和N2平衡。所有试剂和供品在缺氧室中平衡至少18小时,然后收获细胞。通过用冰冷的磷酸盐缓冲盐水/ 2%胎牛血清冲洗股骨干并进行4BM收获,将细胞重悬到单细胞悬浮液中,并在40μm细胞过滤器中过滤细胞。在缺氧室中对3%O2生理氧(物理)组进行流式细胞术染色和固定,HPC集落测定和体内移植静脉注射。

对于环境空气对照组,在应用等效技术之前,立即从缺氧室中取出一半的细胞以适应环境空气(∼21%O 2)1至6小时。集落形成单元测定将细胞在5%O2和5%CO2下孵育,用于物理缺和环境空气收集组,因为这增强了对粒细胞巨噬细胞集落形成单元(CFU-GM),红细胞爆裂形成单元(BFU-E)和粒细胞,红细胞,巨噬细胞和巨核细胞集落形成单元(CFU-GEMM)集落的最佳生长的检测。

其他方法
其他方法包括通过测序(CITE-seq)对转录组和表位进行细胞索引,体RNA测序(体RNA-seq),流式细胞术免疫表型分析,集落形成单元HPC测定,移植测定,5-hmC水平和统计方法。
研究结果
bm细胞是什么细胞【Blood】物理性诱导的造血干细胞中Tet2的下调有助于增强自我更新_https://www.jmylbn.com_新闻资讯_第3张bm细胞是什么细胞【Blood】物理性诱导的造血干细胞中Tet2的下调有助于增强自我更新_https://www.jmylbn.com_新闻资讯_第3张bm细胞是什么细胞【Blood】物理性诱导的造血干细胞中Tet2的下调有助于增强自我更新_https://www.jmylbn.com_新闻资讯_第3张

(一)生理性硬化中的 HSC 显示HSC自我更新Tet2基因和表达减少
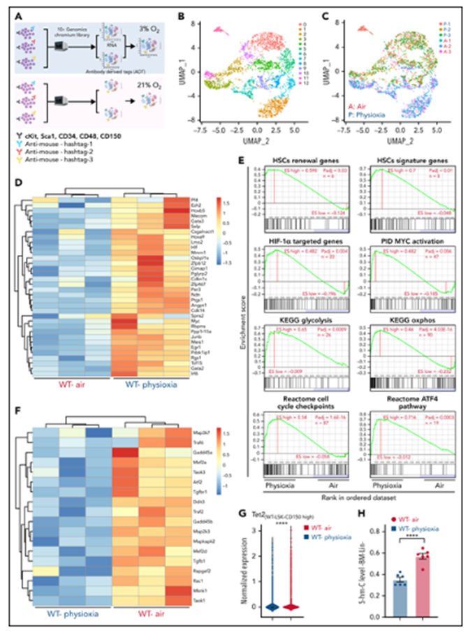
为了探索调节HSC对物理性反应的潜在分子途径,我们进行了CITE-seq实验。使用常规方法对物理性氧中的HSC分选和测序是不可行的,因为流式细胞术分选在环境空气中起作用。因此,我们使用CITE-seq作为替代方法,根据HSC和(多能祖细胞)MPP的定义表面蛋白对其进行回顾性分选(图1)。

bm细胞是什么细胞【Blood】物理性诱导的造血干细胞中Tet2的下调有助于增强自我更新_https://www.jmylbn.com_新闻资讯_第9张图1 通过CITE-seq分析评估的源自物理适应和环境空气暴露的HSC中的基因表达谱改变。

(二)Tet2−/−HSC 和 HPC 编号不受环境空气中的收集/处理的影响

根据在物理下观察到的HSC中Tet2表达的降低,我们在物理治疗和环境空气下孵育1小时后,评估了WT和Tet2−/−小鼠BM中的HSC和HPC含量。

bm细胞是什么细胞【Blood】物理性诱导的造血干细胞中Tet2的下调有助于增强自我更新_https://www.jmylbn.com_新闻资讯_第10张
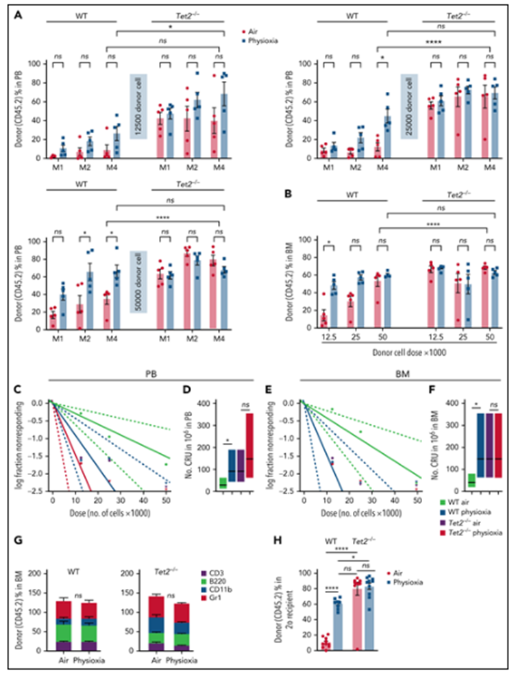
图2 物理缺氧不会影响 Tet2−/−HSC 和 HPC 的恢复。

(三)Tet2−/−HSC在环境空气和物理性条件下的功能表现相同

为了进一步探索Tet2−/−HSCs在物理作用下的功能行为,我们进行了2个独立的竞争性限制稀释实验,以评估供体WT和Tet2−/−HSC的接枝和再填充能力。

bm细胞是什么细胞【Blood】物理性诱导的造血干细胞中Tet2的下调有助于增强自我更新_https://www.jmylbn.com_新闻资讯_第11张图3 在3%O 2与环境空气(∼21%O 2)中收集和处理的WT和Tet2−/−细胞的植入,通过竞争性BM移植和限制稀释分析进行评估。

(四)体RNA-seq显示WT LSK细胞中物理性与环境空气之间的转录组学显着变化,但在Tet2−/−LSK细胞中反应为突变

虽然上述结果清楚地阐明了低氧张力在调节与高富集的HSC相关的基因和途径中的关键作用,但我们在物理和环境空气条件下富集了LSK细胞,并进行了大量RNA测序,以更好地了解调节WT和Tet2−/−反应的分子途径。HPC 到环境空气。我们的分析显示,与WT LSK空气细胞相比,WT LSK-物理性细胞中有513个基因上调,89个基因下调(图4A)。相比之下,Tet2−/−LSK细胞在2种条件下表现出最小的转录组变化,与Tet2−/−LSK-空气细胞相比,Tet2−/−LSK-生理性细胞中只有12个基因显示上调,5个基因下调(图4A)。

值得注意的是,在物理性和环境空气中,与WT LSK细胞谱相比,Tet2−/−LSK细胞转录组谱显着不同(图4B)。FGSEA用于确定在物理性环境和环境空气中WT和Tet2−/−LSK细胞之间差异表达的基因程序。与LSK-air细胞相比,WT LSK-物理性视交叉细胞上调了多个基因程序,包括参与抗氧化反应的基因和雷帕霉素靶基因(图4C)。

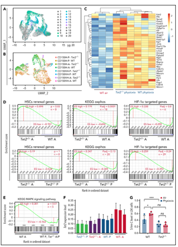
bm细胞是什么细胞【Blood】物理性诱导的造血干细胞中Tet2的下调有助于增强自我更新_https://www.jmylbn.com_新闻资讯_第12张图4 WT和Tet2−/−LSK细胞响应于环境空气暴露的转录组学变化。

(五)HSC中的物理性或Tet2功能丧失上调与增强HSC适应性相关的类似基因程序

我们进一步评估了物理缺和环境空气下的Tet2−/−LSK-CD150hi细胞,并将它们与两种氧气条件下的WT LSK-CD150hi细胞进行了比较(图5A-B)。两个细胞组都表达了长期植入HSC(如Slamf1(补充图3C)和Hoxb5)的标记水平升高,以及参与HSC静止的基因。沿着这些路线,ssGSEA分析显示,与WT LSK-CD150高空气细胞相比,Tet2−/−LSK-CD150hi空气细胞中参与HSC自我更新途径的基因显着上调。(图 5D)。

为了进一步了解与 WT HSC 物理性细胞、Tet2−/−HSC 空气细胞和 Tet2−/−HSC物理性细胞相比,WT HSC 空气细胞\的移植受损情况,我们询问了在 WT LSK-CD150hi空气细胞中与 WT LSK-CD150hi生理氧细胞、Tet2−/−LSK-CD150hi空气细胞和Tet2−/−LSK-CD150hi相比差异表达的基因。物理性细胞。我们的分析显示,WT LSK-CD150高空气细胞中p38 MAPK途径的表达增加,这与调节干细胞适应性有关(图5E)。

与先前发表的工作一致,12,13个Tet2−/−细胞在空气中BM细胞中表现出Tet2表达减少。然而,与在生理下T BM细胞(Tet2表达和5-hmC水平均显着降低)不同,Tet2−/−细胞在Tet2(图5F)和5-hmC水平(图5G)的基因和蛋白表达方面表现出相似的降低,无论在物理条件下还是在环境空气中。

bm细胞是什么细胞【Blood】物理性诱导的造血干细胞中Tet2的下调有助于增强自我更新_https://www.jmylbn.com_新闻资讯_第13张图5 WT和Tet2−/−LSK细胞的表面蛋白和转录组学变化响应于环境空气暴露。

(六)在物理下恢复WT BM细胞中的Tet2活性导致HSC数量减少

我们试图了解物理下WT LSK-CD150hi细胞中低Tet2表达/活性的分子基础。与WT LSK-CD150hi细胞中环境空气相比,Tet2在物理下表达的降低和低活性可归因于突然氧合过程中的潜在代谢变化(生理外氧休克/应激)。以前的研究报道了缺氧下显着的代谢变化。

我们采用代谢通量预测器(单细胞通量估计分析)来预测WT和Tet2−/−LSK-CD150hi细胞的CITE-seq数据中中枢代谢途径的变化,包括糖酵解,三羧酸(TCA)循环和谷氨酰胺代谢途径(图6)。

bm细胞是什么细胞【Blood】物理性诱导的造血干细胞中Tet2的下调有助于增强自我更新_https://www.jmylbn.com_新闻资讯_第14张图6 WT BM细胞在物理性硬化和环境空气中对α-KG处理的反应。

讨论
bm细胞是什么细胞【Blood】物理性诱导的造血干细胞中Tet2的下调有助于增强自我更新_https://www.jmylbn.com_新闻资讯_第3张bm细胞是什么细胞【Blood】物理性诱导的造血干细胞中Tet2的下调有助于增强自我更新_https://www.jmylbn.com_新闻资讯_第16张bm细胞是什么细胞【Blood】物理性诱导的造血干细胞中Tet2的下调有助于增强自我更新_https://www.jmylbn.com_新闻资讯_第3张

在生理氧下调节HSC的分子方案仍然知之甚少,主要是因为在生理氧下分离和测序HSC的技术困难。在这里,我们开发了一种研究物理下正常和白血病前期HSC转录组的策略,方法是利用CITE-seq作为对HSC进行分选和测序的替代方法。我们对WT和Tet2−/−HSC 和HPC 的分析揭示了暴露于环境空气时的对比反应。
尽管WT HSC和HPC在响应环境空气暴露时在数量和功能上表现出显着变化,但Tet2−/−HSC和HPC对这种影响具有抗性,物理性氧和环境空气组之间的相似数量和功能证明了这一点。值得注意的是,Tet2在WT BM物理性细胞中的表达降低。WT BM物理性细胞中Tet2表达和活性的降低,加上WT HSCs-物理性细胞和Tet2−/−HSCs-物理性/空气细胞的类似植入,表明Tet2的下调可能激活了一个共同的分子程序,促进了它们的存活和再生能力。

参考文献:
Arafat Aljoufi, Chi Zhang, James Ropa, et
al. Physioxia-induced downregulation of Tet2 in hematopoietic stem cells
contributes to enhanced self-
renewal.Blood (2022) 140 (11): 1263–1277. https://doi.org/10.1182/blood.2022015499

bm细胞是什么细胞【Blood】物理性诱导的造血干细胞中Tet2的下调有助于增强自我更新_https://www.jmylbn.com_新闻资讯_第18张
往期回顾:
套细胞淋巴瘤诊断与治疗中国指南(2022年版)
骨髓异常增生综合征如何分型?易感人群有哪些?一文教会你!
【病例分享】我院血液科一例复发难治性非霍奇金淋巴瘤的CAR-T治疗分享
淋巴细胞亚群检测报告如何看懂?两张图表教会你!
一文掌握|铁代谢与贫血诊断
专家共识| 创伤性出血患者血液管理专家共识(2022年版)
重磅!治疗急性髓系白血病的新兴药物和治疗方案!
bm细胞是什么细胞【Blood】物理性诱导的造血干细胞中Tet2的下调有助于增强自我更新_https://www.jmylbn.com_新闻资讯_第19张来源:梅斯医学
编辑:33

授权转载,投稿及爆料请及时联络梅斯医学管理员
33@梅斯医学(微信号:YYYsss133)
bm细胞是什么细胞【Blood】物理性诱导的造血干细胞中Tet2的下调有助于增强自我更新_https://www.jmylbn.com_新闻资讯_第20张