abp在医学是什么意思指南与共识︱2型炎症性呼吸系统疾病管理:中国专家共识[2024]

新闻资讯2026-04-23 13:54:15

abp在医学是什么意思指南与共识︱2型炎症性呼吸系统疾病管理:中国专家共识[2024]_https://www.jmylbn.com_新闻资讯_第1张





Journal of Thoracic Disease

——  重磅推荐,要点速览——


2型炎症性呼吸系统疾病

管理:中国专家共识

[2024]

2025年5月24日,《2型炎症性呼吸系统疾病管理:中国专家共识[2024]》在南山呼吸健康论坛暨广州国家实验室成立4周年系列学术活动——支气管哮喘高峰论坛暨广东省呼吸与健康学会过敏专委会年度学术会议上重磅发布。广州医科大学附属第一医院陈如冲教授在会上对共识进行了系统解读。共识全文近日发表于Journal of Thoracic Disease。

2型(T2)炎症性呼吸系统疾病,是一系列由2型炎症介导、累及气道和肺组织的炎症性疾病。这类疾病涵盖了哮喘、过敏性支气管肺曲霉病(allergic broncho-pulmonary aspergillosis,ABPA)、嗜酸性肉芽肿性多血管炎(eosinophilic granulomatosis with polyangiitis,EGPA)、部分慢性阻塞性肺疾病(chronic obstructive pulmonary disease,COPD,简称“慢阻肺病”)和非囊性纤维化支气管扩张以及其他相关疾病。全球有近10亿人受2型炎症性呼吸系统疾病的影响,造成了严重的医疗负担。

本次专家共识聚焦于2014年至2024年PubMed数据库中与2型炎症性呼吸系统疾病相关的问题,共收集并审查了370篇基础研究成果和临床循证医学资料,经过严谨和反复的讨论,最终形成了一份包含推荐意见的共识报告。共识全面概述了2型炎症的发病机制、2型炎症的评估方法、针对2型炎症的生物制剂治疗方案,以及2型炎症性呼吸系统疾病及其共病的管理策略。这一共识将为我国临床工作者提供极具价值的指导,助力他们更有效地诊断和管理此类疾病。


  扫描二维码

直达共识中英文全文


abp在医学是什么意思指南与共识︱2型炎症性呼吸系统疾病管理:中国专家共识[2024]_https://www.jmylbn.com_新闻资讯_第2张
abp在医学是什么意思指南与共识︱2型炎症性呼吸系统疾病管理:中国专家共识[2024]_https://www.jmylbn.com_新闻资讯_第3张


1

专家共识

呼吸系统的2型免疫应答

机制与生物标志物

abp在医学是什么意思指南与共识︱2型炎症性呼吸系统疾病管理:中国专家共识[2024]_https://www.jmylbn.com_新闻资讯_第4张

2型炎症是指一种特殊的免疫反应,涉及免疫系统中参与促进黏膜表面屏障免疫的固有免疫和适应性免疫部分。而过度的2型免疫应答可触发一系列炎症反应,即2型炎症。其典型特征是2型细胞因子的合成和释放增加、嗜酸性粒细胞(eosinophils,EOS)为主的组织浸润和免疫球蛋白E(immunoglobulin E,IgE)水平升高,最终导致一系列2型炎症性疾病。2型炎症性呼吸系统疾病的主要病理生理特征包括气道上皮屏障功能破坏、炎症细胞浸润、气道黏液高分泌、气道重塑及气道高反应性(airway hyperreactivity,AHR)。呼吸系统疾病临床评估常用的2型炎症生物标志物包括血清总IgE(tIgE)、过敏原特异性IgE(sIgE)、痰EOS、血EOS和呼出气一氧化氮(FeNO)等。


abp在医学是什么意思指南与共识︱2型炎症性呼吸系统疾病管理:中国专家共识[2024]_https://www.jmylbn.com_新闻资讯_第5张


abp在医学是什么意思指南与共识︱2型炎症性呼吸系统疾病管理:中国专家共识[2024]_https://www.jmylbn.com_新闻资讯_第4张



2

专家共识

 生物制剂治疗概述

abp在医学是什么意思指南与共识︱2型炎症性呼吸系统疾病管理:中国专家共识[2024]_https://www.jmylbn.com_新闻资讯_第4张

针对2型炎症的生物制剂治疗,是针对2型炎症性呼吸系统疾病及其共病开展的精准治疗手段。该疗法能够特异性阻断或抑制这些疾病炎症通路中的靶分子,进而抑制相应通路所介导的炎症反应,从而最大限度地提高治疗的安全性。


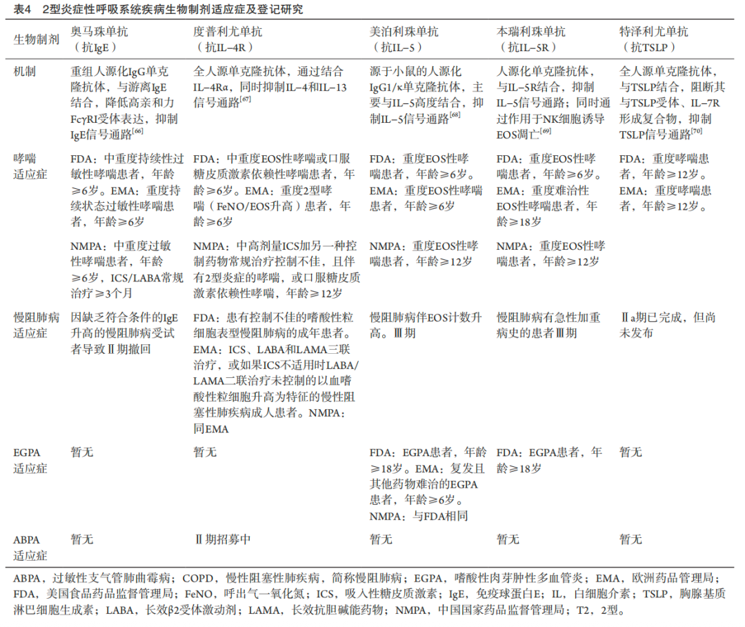
目前,国内外批准用于治疗哮喘和其他2型炎症性疾病的生物制剂治疗包括抗IgE抗体(奥马珠单抗)、抗IL-4受体α(抗-IL-4Rα)抗体(度普利尤单抗)、抗-IL-5抗体(美泊利珠单抗),抗-IL-5受体抗体(本瑞利珠单抗)和抗TSLP抗体(特泽利尤单抗)(国内尚未批准)。

abp在医学是什么意思指南与共识︱2型炎症性呼吸系统疾病管理:中国专家共识[2024]_https://www.jmylbn.com_新闻资讯_第8张


abp在医学是什么意思指南与共识︱2型炎症性呼吸系统疾病管理:中国专家共识[2024]_https://www.jmylbn.com_新闻资讯_第4张


3

专家共识

 2型炎症性呼吸系统疾病

3.1


哮喘


abp在医学是什么意思指南与共识︱2型炎症性呼吸系统疾病管理:中国专家共识[2024]_https://www.jmylbn.com_新闻资讯_第4张
abp在医学是什么意思指南与共识︱2型炎症性呼吸系统疾病管理:中国专家共识[2024]_https://www.jmylbn.com_新闻资讯_第11张

根据患者的免疫炎症特征,哮喘主要可分为两种类型:2型哮喘和非2型哮喘。根据炎症分类,2型哮喘包括过敏性哮喘、EOS性哮喘和其他混合性炎症内型/表型(表现为2型生物标志物升高,如FeNO)。2型哮喘由Th2细胞和ILC2共同驱动。根据最新GINA报告,符合以下任何一项标准即可判定为2型哮喘[46]:①血EOS计数≥150/μL;②FeNO≥20 ppb;③痰EOS计数≥2%;④哮喘在临床上是过敏原驱动的。正在使用口服糖皮质激素(oral corticosteroid,OCS)的个体,应在重新检测血EOS计数、血清tIgE或sIgE和FeNO以进行重新评估之前,停止使用或维持最低剂量1~2周,因为OCS对这些标志物水平具有潜在的抑制作用。


最近,GINA 2024建议将低剂量ICS-福莫特罗作为维持和缓解治疗,而非仅按需使用。此外,对于对中高剂量ICS/LABA治疗无反应的重度哮喘,LAMA和生物制剂是主要的额外治疗选择。目前用于治疗2型哮喘的生物制剂包括奥马珠单抗、度普利尤单抗、美泊利珠单抗、本瑞利珠单抗和特泽利尤单抗。多项Ⅲ期临床研究已证实,这些药物在2型哮喘患者中能够减少急性发作、改善肺功能和哮喘控制,提高患者的生活质量,且耐受性和安全性良好。


3.2


慢阻肺病


abp在医学是什么意思指南与共识︱2型炎症性呼吸系统疾病管理:中国专家共识[2024]_https://www.jmylbn.com_新闻资讯_第4张
abp在医学是什么意思指南与共识︱2型炎症性呼吸系统疾病管理:中国专家共识[2024]_https://www.jmylbn.com_新闻资讯_第11张

慢阻肺病的炎症反应存在多样性,其中约有高达40%的患者主要由2型炎症反应驱动。伴有2型炎症的慢阻肺病患者通常具有血EOS增多、FeNO升高、急性加重频率增加、吸入支气管舒张剂后可逆性更高以及哮喘样症状增加的特点。但目前对于伴有2型炎症的慢阻肺病尚未形成统一的诊断标准,多数研究以血和/或痰EOS升高为判断依据。持续性血EOS≥2%的慢阻肺病患者接近37%,持续性血EOS≥300/μL的患者约占15%~33%。


迄今为止,已有多种生物制剂在伴有2型炎症的慢阻肺病领域进行了探索,但仅抗IL-4Rα(度普利尤单抗)显示出了较为理想的治疗效果。两项Ⅲ期临床试验,即BOREAS研究和NOTUS研究,探索了度普利尤单抗在伴有2型炎症(血EOS≥300个细胞/μL)且有相关急性加重史的中重度慢阻肺病患者中的疗效和安全性。研究结果表明,与安慰剂组相比,度普利尤单抗治疗52周可使中度或重度急性加重的年发生率分别降低30%和34%。此外,度普利尤单抗还显著改善患者第一秒用力呼气容积(FEV1)、症状和健康相关生活质量,且这些获益可持续至52周。近期一项中国真实世界研究进一步证实,度普利尤单抗联合三联吸入疗法可增强伴有2型炎症的慢阻肺病患者的肺功能,缓解过敏症状,降低2型炎症生物标志物水平,改善患者的生活质量。

3.3


ABPA


abp在医学是什么意思指南与共识︱2型炎症性呼吸系统疾病管理:中国专家共识[2024]_https://www.jmylbn.com_新闻资讯_第4张
abp在医学是什么意思指南与共识︱2型炎症性呼吸系统疾病管理:中国专家共识[2024]_https://www.jmylbn.com_新闻资讯_第11张


ABPA是一种由烟曲霉孢子定植于易感患者气道而引发的变应性肺部疾病。目前认为人体吸入真菌分生孢子后触发或诱发的2型免疫应答是ABPA的主要发病机制。其主要病理生理特征包括2型炎症细胞因子IL-4、IL-5和IL-13的生成增加,血清总IgE水平和烟曲霉sIgE、IgG合成增加,气道内杯状细胞化生和黏液沉积,肺部Th2细胞和EOS聚集等。2型炎症生物标志物升高是ABPA的重要诊断标准。其临界值为:血清烟曲霉sIgE≥0.35 kU/L、总IgE≥1 000 U/mL、EOS≥0.5×109/L。近期一项中国研究发现,当烟曲霉sIgE的临界值为4.108 kU/L和EOS为0.815×109/L时,诊断效率最佳。


ABPA治疗的原则是控制炎症,最大限度地减少急性发作,降低真菌负荷和防止肺损伤的进展。目前,标准治疗为全身性糖皮质激素和抗真菌药物治疗。生物制剂已成为ABPA的辅助治疗手段。近期进行的一项全面系统综述和荟萃分析,评估了奥马珠单抗、度普利尤单抗、美泊利珠单抗和本瑞利珠单抗4种生物制剂治疗ABPA疗效的所有现有研究。其中奥马珠单抗相关研究最多。一项小规模随机对照研究(randomized controlled trial,RCT)显示,奥马珠单抗治疗ABPA可显著降低急性发作率和OCS剂量,并改善肺功能。其他三种生物制剂的研究多为病例系列研究或病例报告,均显示对ABPA患者具有一定临床益处。鉴于生物制剂用于ABPA患者的相关证据有限,其有效性及安全性仍有待进一步大规模RCT来验证。


3.4


EGPA


abp在医学是什么意思指南与共识︱2型炎症性呼吸系统疾病管理:中国专家共识[2024]_https://www.jmylbn.com_新闻资讯_第4张
abp在医学是什么意思指南与共识︱2型炎症性呼吸系统疾病管理:中国专家共识[2024]_https://www.jmylbn.com_新闻资讯_第11张

EGPA是一种少见的可累及全身多个系统的自身免疫性疾病。主要驱动因素是CD4+T细胞,尤其与Th2亚型有关。2型细胞因子(如IL-4、IL-5和IL-13)在EGPA引起的组织炎症反应中具有关键作用。


目前临床上常使用OCS和免疫抑制剂治疗EGPA。尽管OCS治疗可有效缓解症状,但在OCS减量或停药期间,EGPA容易复发。多个研究表明针对2型炎症途径的生物制剂治疗可能有效。Ⅲ期临床试验证明,美泊利珠单抗可提高EGPA疾病缓解率,降低复发率,并减少OCS的剂量,该药物已被FDA批准用于治疗EGPA。最近,一份循证指南建议在重度EGPA患者或无危及器官或危及生命症状的复发-难治性EGPA患者中,加用美泊利珠单抗联合糖皮质激素以维持疾病缓解。一项回顾性队列研究表明,在实际临床实践中,本瑞利珠单抗可能是EGPA的有效治疗方法。最近,一项头对头Ⅲ期试验(MANDARA)评估了本瑞利珠单抗与美泊利珠单抗相比的疗效和安全性,结果显示在复发性或难治性EGPA患者中,本瑞利珠单抗在诱导缓解方面疗效与美泊利珠单抗相当。


3.5


EB


abp在医学是什么意思指南与共识︱2型炎症性呼吸系统疾病管理:中国专家共识[2024]_https://www.jmylbn.com_新闻资讯_第4张
abp在医学是什么意思指南与共识︱2型炎症性呼吸系统疾病管理:中国专家共识[2024]_https://www.jmylbn.com_新闻资讯_第11张

EB是一种2型炎症驱动的疾病。除气道EOS增多外,对EB患者气道黏膜活检发现,T淋巴细胞、肥大细胞和ILC2水平同样增加,同时炎症介质和2型细胞因子水平升高。痰EOS计数≥2.5%是诊断EB的必要标准之一。此外,FeNO水平≥32.5 ppb有助于在临床上诊断EB。


EB的主要治疗方法是抗炎治疗,临床上常使用ICS,很少需要长期使用OCS治疗。目前,用于EB治疗的生物制剂仍处于临床试验阶段。美泊利珠单抗早期研究(NCT00292877)已证实,其在控制EB部分临床症状方面有一定疗效。但关于停药后EB的复发情况尚无数据结果,生物制剂的临床效果仍需更多长期研究做进一步评估。


3.6


EP


abp在医学是什么意思指南与共识︱2型炎症性呼吸系统疾病管理:中国专家共识[2024]_https://www.jmylbn.com_新闻资讯_第4张
abp在医学是什么意思指南与共识︱2型炎症性呼吸系统疾病管理:中国专家共识[2024]_https://www.jmylbn.com_新闻资讯_第11张

EP以肺实质或肺泡中大量EOS浸润为特征,分为急性EP(acute EP,AEP)和慢性EP(chronic EP,CEP)。现有证据倾向于认为AEP是一种2型炎症相关性疾病。当吸入或暴露于烟草等抗原后,肺泡或上皮损伤激活炎症信号。这一过程可上调IL-33、IL-25和TSLP的分泌,从而激活2型炎症反应,并导致肺内EOS的活化和募集。由于大多数AEP患者外周嗜酸性粒细胞无增多现象,因此详细的病史询问和计算机断层扫描图像有助于提示疑似AEP。


目前,OCS仍然是EP的主要治疗方法。考虑长期使用OCS可能导致严重不良反应,目前正在探索使用ICS和生物制剂治疗进行替代治疗。然而,这些替代治疗大多主要由病例报告作为支撑,缺乏确凿的证据。因此,需要进一步的RCT和真实世界研究来探索CEP生物制剂治疗的适应症、有效性和安全性。


3.7


非囊性纤维化支扩


abp在医学是什么意思指南与共识︱2型炎症性呼吸系统疾病管理:中国专家共识[2024]_https://www.jmylbn.com_新闻资讯_第4张
abp在医学是什么意思指南与共识︱2型炎症性呼吸系统疾病管理:中国专家共识[2024]_https://www.jmylbn.com_新闻资讯_第11张

非囊性纤维化支扩是由多种因素引起的反复发作的化脓性感染性疾病。通常认为支扩是一种以中性粒细胞为主的慢性气道炎症性疾病,近年来,由于嗜酸性粒细胞参与其发病机制的可能性而受到关注。将血EOS≥300/μL或FeNO≥25 ppb的嗜酸性粒细胞性支扩定义为2型炎症性支扩,大约31%的患者被归类为该亚型。此类患者通常呼吸困难更重,肺功能更差,生活质量更低。嗜酸性粒细胞性支扩患者通常表现出FeNO和痰IL-13水平升高,以及对支气管扩张剂的反应性增强。支扩患者的血EOS≥300/μL与链球菌和假单胞菌感染有关。以2型炎症增强为特征的多种疾病(如哮喘、ABPA、CRSwNP)常与支扩并存。然而,2型炎症性支扩的统一诊断标准仍然未达成共识。


生物制剂在支扩中的应用仍处于初步探索阶段。多项病例报告和回顾性研究显示,多种2型炎症性生物制剂(奥马珠单抗、度普利尤单抗、美泊利珠单抗、本瑞利珠单抗和瑞利珠单抗)治疗可减少哮喘合并支扩患者的哮喘急性发作次数,降低血和痰EOS计数,减少OCS用量或缩短OCS疗程。这些结果表明,生物制剂治疗在支扩中具有一定的治疗前景,但仍有待进一步大型研究的确证。


3.8


与2型炎症性呼吸系统疾病相关的共病


abp在医学是什么意思指南与共识︱2型炎症性呼吸系统疾病管理:中国专家共识[2024]_https://www.jmylbn.com_新闻资讯_第4张
abp在医学是什么意思指南与共识︱2型炎症性呼吸系统疾病管理:中国专家共识[2024]_https://www.jmylbn.com_新闻资讯_第11张

2型炎症性呼吸系统疾病常同时存在大量其他2型炎症性疾病,如哮喘、慢阻肺病、ABPA等下呼吸道疾病以及AR、CRSwNP等上呼吸道疾病、非甾体抗炎药加重性呼吸道疾病、阿司匹林加重性呼吸道疾病,以及非呼吸系统共病,如特应性皮炎(atopic dermatitis,AD)、嗜酸性食管炎、眼部疾病、其他胃肠道疾病、食物过敏等。对于2型炎症性呼吸系统疾病患者而言,存在共病的患者在症状表现、发作频率、住院时间和医疗费用等方面均明显高于无共病患者。共病患者疾病负担明显加重,生活质量显著降低。


目前针对2型炎症性呼吸系统疾病共病的大型临床研究较少。大多数研究主要关注哮喘共病,例如,哮喘合并AR、CRSwNP、AD和慢阻肺病等。阻断2型炎症介质的策略对多种2型炎症性疾病有良好疗效。特别是,奥马珠单抗已被证明对哮喘、CRSwNP和慢性自发性荨麻疹等疾病有效。另一方面,度普利尤单抗在哮喘、慢阻肺病、CRSwNP、AD和EOE中显示出治疗价值。美泊利珠单抗和本瑞利珠单抗对哮喘、CRSwNP和EGPA等疾病均有效。因此,在管理多系统2型炎症性呼吸系统疾病和非呼吸系统共病时,必须综合考虑不同系统的受累情况,以指导选择最合适的生物制剂。


管理2型炎症相关共病通常需要多学科方法。推荐实施多学科诊疗模式,以有效管理2型炎症性呼吸系统疾病共病,为患者制定个体化诊疗方案。多学科管理也有助于增加患者对疾病的理解、提高治疗的依从性和自我管理能力,并最终改善患者的生活质量。建立多学科护理团队能够确保以患者为中心,改善直接和间接治疗结果,降低医疗成本,并做出更合适的治疗决策。中国的多学科管理模式以及未来的发展方向仍有待进一步摸索和完善。

abp在医学是什么意思指南与共识︱2型炎症性呼吸系统疾病管理:中国专家共识[2024]_https://www.jmylbn.com_新闻资讯_第26张



推荐意见



意见1

2型炎症性呼吸系统疾病包括哮喘、部分的慢阻肺病、ABPA、EGPA、EB、EP和部分的非囊性纤维化支气管扩张症(1D)。



意见2

2型炎症反应主要由Th2细胞和ILC2及其分泌的IL-4、IL-5、IL-13等2型细胞因子介导。其引发的病理生理变化包括气道上皮屏障功能破坏、嗜酸性粒细胞浸润、气道黏液分泌过多、气道重塑和AHR(1D)。



意见3

血清tIgE、sIgE、血和痰EOS以及FeNO可用于评估2型炎症,并预测生物制剂的治疗反应。在开始和调整治疗策略之前,均应进行这些指标的检测(1D)。



意见4

血清tIgE和血液嗜酸性粒细胞计数水平升高应排除寄生虫感染和/或其他相关疾病的潜在影响(1C)。



意见5

对于未控制的中重度过敏性哮喘患者,推荐使用抗IgE(奥马珠单抗)作为附加治疗(1A)。



意见6

对于中重度2型/EOS性哮喘,或需要OCS维持治疗的患者,推荐使用抗IL-4Rα(度普利尤单抗)作为附加治疗(1A)。



意见7

对于重度EOS性哮喘患者,推荐使用抗IL-5/5Rα(美泊利珠单抗或本瑞利珠单抗)作为附加治疗(1A)。



意见8

对于未控制的重度哮喘患者,推荐使用抗TSLP(特泽利尤单抗)作为附加治疗(1A)。



意见9

对于接受ICS+LABA+LAMA治疗但仍有急性加重风险,且伴有2型炎症(如EOS≥300/μL)的未控制慢阻肺病患者,推荐加用抗IL-4Rα(度普利尤单抗)治疗(1A)。



意见10

鉴于药物的可用性和可负担性,可将抗IgE(奥马珠单抗)作为ABPA的可选治疗方案(1B)。



意见11

对于正在接受免疫抑制治疗或正在接受低剂量口服糖皮质激素治疗且出现非重症复发的非重度EGPA患者,推荐添加美泊利珠单抗或本瑞利珠单抗作为联合治疗方案(1B)。



意见12

鉴于缺乏RCT研究证据以及真实世界研究有限(1D),目前不推荐对EB患者进行生物制剂治疗。



意见13

鉴于缺乏RCT研究证据以及真实世界研究有限(1D),目前不推荐对EP患者进行生物制剂治疗。



意见14

鉴于缺乏RCT研究证据以及真实世界研究有限(1D),目前不推荐对非囊性纤维化支扩患者进行生物制剂治疗。



意见15

在治疗2型炎症性呼吸系统疾病时,建议根据患者的临床表现进行相关共病的多学科评估。评估内容包括评估共病、生物标志物、对生活质量的影响以及现有药物的使用情况(1D)。



意见16

在选择2型炎症靶向治疗时,初始生物制剂的首选应聚焦于对生活质量影响最严重的疾病并考虑获批适应症。应在治疗4~6个月后进行生物制剂的疗效评估(1A)。


Journal of Thoracic Disease


4

专家共识

展望

本共识是首个旨在指导中国临床医生治疗和管理2型炎症性呼吸系统疾病的中国专家共识。尽管取得了一定进展,但目前可用的生物标志物仍存在局限性,且尚无一种生物制剂能够有效治愈所有2型炎症性疾病。然而,随着病理生理机制及治疗方法探索的不断深入,有望逐步研究出更多新型的生物标志物。这些新型标志物旨在进一步提高2型炎症性呼吸系统疾病的诊断准确性和管理水平。


目前,针对其他靶向2型炎症的生物制剂的研究正在进行中。这些生物制剂可能包括抗IL-9、抗IL-25、抗IL-33、抗TSLP、双特异性抗IL-13/TSLP等抗体。鉴于2型炎症性呼吸系统疾病本质上属于系统性疾病,其主要驱动因素是持续异常的炎症细胞和炎症因子水平,因此2型炎症靶向制剂是否有可能替代目前基本的呼吸道治疗方案,成为主要的全身性治疗药物?此外,该类制剂是否能够应用于更广泛的轻中度患者人群,而非仅局限于重度患者?这些问题均有待进一步探索。但可以确定的是,个体化和精准化治疗必将成为该领域未来的发展方向。


5

专家共识

结论

2型炎症性呼吸系统疾病以2型炎症为特征,主要包括哮喘、部分慢阻肺病、ABPA、EGPA、EB、EP和部分非囊性纤维化支扩。2型炎症靶向疗法在治疗2型炎症性呼吸系统疾病及其共病方面显示出较高的有效性。但目前部分疾病尚缺乏高质量的研究对其临床效果进行全面、深入的评价。此外,需要研发更多能够有效治疗2型炎症性疾病的生物制剂。



abp在医学是什么意思指南与共识︱2型炎症性呼吸系统疾病管理:中国专家共识[2024]_https://www.jmylbn.com_新闻资讯_第27张



贾楠
广州医科大学
金美玲
复旦大学附属中山医院
刘昀
西安交通大学第二附属医院
苏楠
中日友好医院
孙英
首都医科大学
汤葳
上海交通大学医学院附属瑞金医院 
王刚
四川大学华西医院
谢华
北部战区总医院
谢佳星
广州医科大学附属第一医院
谢敏
华中科技大学同济医学院附属同济医院
姚欣
南京医科大学第一附属医院
张焕萍
山西白求恩医院
陈如冲
广州医科大学附属第一医院
刘春涛
四川大学华西医院
李靖
广州医科大学附属第一医院
中华医学会变态反应学分会呼吸变态反应疾病学组



abp在医学是什么意思指南与共识︱2型炎症性呼吸系统疾病管理:中国专家共识[2024]_https://www.jmylbn.com_新闻资讯_第28张


李靖通讯作者




  • 广州医科大学附属第一医院、国家呼吸中心、呼吸疾病全国重点实验室、广州呼吸疾病健康研究院、变态反应科主任、教授、博导

  • 美国Loma Linda大学特聘教授

  • 世界过敏学会(WAO)成人哮喘委员会委员

  • 中华医学会变态反应学分会委员、中国医师协会变态反应学分会委员会副会长

  • 广东省医学会变态反应学分会主任委员、呼吸病学分会哮喘学组副组长

  • 广东省医学领军人才、广州市高层次人才、广州市“岭南英杰工程”后备人才

  • 承担多项国家自然基金项目和科技部重大项目

  • 在Nature Biotechnology、Lancet Respiratory、ERJ、JACI、Allergy、Chest等发表SCI论著120余篇,总影响因子424.263

  • 获多项国家和广东省科技进步奖

  • 在过敏性与呼吸道疾病的研究、诊治和预防方面颇具造诣

abp在医学是什么意思指南与共识︱2型炎症性呼吸系统疾病管理:中国专家共识[2024]_https://www.jmylbn.com_新闻资讯_第29张


刘春涛通讯作者




  • 四川大学华西医院呼吸内科教授/主任医师,博士研究生导师/博士后合作导师,变态反应中心学科主任,四川大学华西天府医院大内科/非手术片区主任,呼吸内科主任

  • 四川省学术与技术带头人

  • 中华医学会变态反应分会常委

  • 中国医师协会变态反应分会副会长

  • 中华医学会呼吸分会慢阻肺学组委员

  • 中国健康科技促进会气道疾病专委会主任委员

  • 中国医药教育促进会慢性气道疾病专委会 秘书长

  • 中国老年病学会常委,哮喘专委会副组长

  • 四川省医学会变态反应专委会主任委员

  • 四川省医师协会呼吸医师分会会长

  • 四川省医学会呼吸病专委会副主任委员,哮喘学组组长

  • 四川省哮喘联盟、基层呼吸防治联盟主席

  • 《中国呼吸与危重监护杂志》主编及多部杂志编委

abp在医学是什么意思指南与共识︱2型炎症性呼吸系统疾病管理:中国专家共识[2024]_https://www.jmylbn.com_新闻资讯_第30张


陈如冲通讯作者




  • 广州医科大学附属第一医院、国家呼吸医学中心呼吸内科主任医师、教授,博导,变态反应(过敏)科副主任

  • 呼吸疾病全国重点实验室 哮喘与慢咳学组 组长

  • 广州国家实验室双聘PI

  • 教育部呼吸健康国际合作联合实验室副主任

  • 广东省科技厅呼吸健康国际合作基地负责人

  • 国家重大科技项目首席科学家

  • 斯坦福-爱思唯尔呼吸领域全球前2%科学家(2021-2024)

  • ERJ Open Research、Journal of Thoracic Disease等期刊编委


引用本文

Cite this article as: 

Jia N, Jin M, Liu Y, Su N, Sun Y, Tang W, Wang G, Xie H, Xie J, Xie M, Yao X, Zhang H, Chen R, Liu C, Li J; Respiratory Allergy Disease Group, the Chinese Allergy Society. The management of type 2 inflammatory respiratory diseases: a Chinese expert consensus [2024]. J Thorac Dis 2025;17(4):1807-1831. doi: 10.21037/jtd-2024-2092



关于JTD | About us

Journal of Thoracic Disease(JTD)创刊于2009年,是广州医科大学附属第一医院、广州呼吸健康研究院及呼吸疾病全国重点实验室的官方出版物,由AME出版社出版发行。杂志由钟南山院士担任主编,何建行教授担任执行主编。目前,JTD的影响因子为2.1分,CiteScore 4.6分,在国际学术领域具有一定的影响力。

JTD主要刊登胸部疾病预防、诊断与治疗等最新研究进展。作为华南地区首本被SCIE和PubMed收录的医学专科期刊,JTD凭借高质量的学术内容和国际化视野,赢得了广泛的关注与认可。JTD特别设立了多个特色专栏,以服务不同领域的专业读者,包括空气污染专栏、世界卫生组织全球防治慢性呼吸疾病联盟专栏、咳嗽专栏等。

JTD采用线上采编系统,确保稿件处理过程的专业与高效,让作者享受到优质、快捷的出版体验。JTD是国际出版伦理委员会(COPE)的正式成员,严格遵循该委员会制定的指导原则,并全面采纳国际医学期刊编辑委员会(ICMJE)关于医学期刊中学术工作的行为准则、报告规范、编辑流程及出版实践的详细建议。作为一本开放获取的期刊,JTD所有内容均遵循国际许可协议(CC BY-NC-ND 4.0),积极推动全球学术交流与共享。


期待您的关注

期刊主页:

https://jtd.amegroups.org


编辑部邮箱:

jthoracdis@gird.cn;

jtd@amepc.org


  编校:贾楠、陈如冲

  排版:裴楚、王瑞

点击下方

阅读原文

了解更多详情




来源:BreathBetterJTD





abp在医学是什么意思指南与共识︱2型炎症性呼吸系统疾病管理:中国专家共识[2024]_https://www.jmylbn.com_新闻资讯_第31张