罗氏602怎么关机刚刚!21省市肝功试剂集采企业申报产品公示:罗氏、雅培、迈瑞、新产业、九强...

新闻资讯2026-04-21 22:10:02

罗氏602怎么关机刚刚!21省市肝功试剂集采企业申报产品公示:罗氏、雅培、迈瑞、新产业、九强..._https://www.jmylbn.com_新闻资讯_第1张

整理:体外诊断网 来源江西省医药采购服务平台、体外诊断经销商联盟、体外诊断价值圈

21省市肝功生化试剂带量集采,江西开始第一个启动了!

实际上,肝功生化试剂带量集采今年7月就已经发出通知,当时就是由江西牵头

因此,小编推测,江西牵头、江西第一个启动,或许意味着未来其他省份就会直接借鉴、使用。这次没能进入公示、不积极参与的企业,以后加入,可能就会非常困难。

01
江西正式开始启动


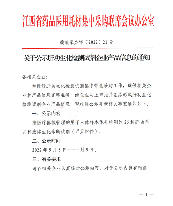
昨日(9月6日),江西省药品医用耗材集中采购联席会议办公室发布《关于公示肝功生化检测试剂企业产品信息的通知》。


此次参与申报的国内外企业共161家罗雅贝西四大家也不例外!


涉及的试剂产品累计共18710种


其中,参与申报的外企包括:贝克曼、罗氏诊断、雅培、西门子、奥瑞雅诊断、欧迪诊断、日本世诺临床诊断、德赛诊断、英国朗道实验诊断等


参与申报的国内企业包括:复星、乐普诊断、安图生物,九强生物、迈瑞、基蛋、透景、圣湘、中元汇吉、麦德科、新产业、英科新创、科华、北京豪迈、夸克等。

罗氏602怎么关机刚刚!21省市肝功试剂集采企业申报产品公示:罗氏、雅培、迈瑞、新产业、九强..._https://www.jmylbn.com_新闻资讯_第2张

罗氏602怎么关机刚刚!21省市肝功试剂集采企业申报产品公示:罗氏、雅培、迈瑞、新产业、九强..._https://www.jmylbn.com_新闻资讯_第3张

扫描下方二维码,获取完整企业、产品名单

罗氏602怎么关机刚刚!21省市肝功试剂集采企业申报产品公示:罗氏、雅培、迈瑞、新产业、九强..._https://www.jmylbn.com_新闻资讯_第4张



02
共计21省市参与


肝功生化试剂带量集采其实在今年7月就已经开始发出通知,当时就是由江西牵头,共计21省(自治区)市参与!此次也是江西先迈出了第一步。


罗氏602怎么关机刚刚!21省市肝功试剂集采企业申报产品公示:罗氏、雅培、迈瑞、新产业、九强..._https://www.jmylbn.com_新闻资讯_第5张

罗氏602怎么关机刚刚!21省市肝功试剂集采企业申报产品公示:罗氏、雅培、迈瑞、新产业、九强..._https://www.jmylbn.com_新闻资讯_第6张

罗氏602怎么关机刚刚!21省市肝功试剂集采企业申报产品公示:罗氏、雅培、迈瑞、新产业、九强..._https://www.jmylbn.com_新闻资讯_第7张

罗氏602怎么关机刚刚!21省市肝功试剂集采企业申报产品公示:罗氏、雅培、迈瑞、新产业、九强..._https://www.jmylbn.com_新闻资讯_第8张



小编说

继化学发光之后,肝功生化试剂带量集采也来了!


再次印证了我们之前的预判——集采是趋势,是不可阻挡的


除了安徽已经开了化学发光集采的先河,据悉辽宁在7月份也开始在网上要求各个企业申报,8月20号已经截止了。由此可见,IVD产品的集采和降价绝对会来,只是会逐步的、一点一点的来。


此外,小编推测,江西牵头,江西第一个启动,或许意味着未来其他省份可能就会直接借鉴、使用了,这次江西公布的名单,就相当于是率先将这21个省市参与肝功生化试剂带量集采的企业和产品进行了公示,也就是说不积极参与的企业,以后再想加入,可能就会非常费劲。


因此,小编建议,我们IVD企业现在最需要能做的,就是未雨绸缪,做好准备。积极参与带量采购,拥抱政策导向,这也是未来每一个IVD企业必须要学会和面对的!


热点视频推荐📹
👇

注意啦
罗氏602怎么关机刚刚!21省市肝功试剂集采企业申报产品公示:罗氏、雅培、迈瑞、新产业、九强..._https://www.jmylbn.com_新闻资讯_第9张

罗氏602怎么关机刚刚!21省市肝功试剂集采企业申报产品公示:罗氏、雅培、迈瑞、新产业、九强..._https://www.jmylbn.com_新闻资讯_第10张

这里是中国最大IVD从业者联盟,人数近20000人,扫码加入你可以得到:
1、最多的行业人脉。2、随便发个帖子就有过千的浏览量。3、最快速的业绩增长。4、最高效的行业资源对接。5、你想要的都有!
罗氏602怎么关机刚刚!21省市肝功试剂集采企业申报产品公示:罗氏、雅培、迈瑞、新产业、九强..._https://www.jmylbn.com_新闻资讯_第11张
罗氏602怎么关机刚刚!21省市肝功试剂集采企业申报产品公示:罗氏、雅培、迈瑞、新产业、九强..._https://www.jmylbn.com_新闻资讯_第12张

罗氏602怎么关机刚刚!21省市肝功试剂集采企业申报产品公示:罗氏、雅培、迈瑞、新产业、九强..._https://www.jmylbn.com_新闻资讯_第13张


罗氏602怎么关机刚刚!21省市肝功试剂集采企业申报产品公示:罗氏、雅培、迈瑞、新产业、九强..._https://www.jmylbn.com_新闻资讯_第14张