缝合针怎么选规格外科手术“3大缝合工具+7种缝合方式”,超级实用!

新闻资讯2026-04-21 22:05:04
本文未经授权禁止转载

▎缝合的基本原则:


01.保证缝合创面或伤口的良好对合:缝合应分层进行,按组织的解剖层次进行缝合,使组织层次严密,不要卷入或缝入其他组织,不要留残腔,防止积液、积血及感染。缝合的创缘距及针间距必须均匀一致。


02.注意缝合处的张力:结扎缝合线的松紧度应以切口边缘紧密相接为准,不宜过紧。


03.缝合线和缝合针的选择要适宜。


1

缝合线

手术缝合线是指在外科手术当中,用于伤口结扎、缝合止血以及组织缝合的一种特殊用线。根据其生物降解性能可分为:不可吸收线和可吸收线。在骨科手术切口除了肌腱、韧带的修复应选择惰性很强的不可吸收材料外,基本推荐选择含抗菌剂的可吸收缝线,以减少植入物(缝线)造成的感染和丝线造成的异物反应。


01 缝线的规格


缝线的规格以数字表示,规格表示缝线的直径,0 号线以上,数码越大,缝线越粗。如 4 号线比1号线粗,且抗张强度亦越大。一般有 1~10 号线。0 号线以下,0 数越多,直径越小,抗张强度越低。

缝线结的抗张强度是指其在断裂前所能承受的力度(以磅表示)。有关组织的抗张强度是外科医师选择缝线型号和抗张强度的先决条件。一般公认,缝线的抗张强度不需要超过组织的抗张强度,但至少应与其所缝合的正常组织等强。


02 缝线的材质


目前国内外科缝合主要采用以下材料:

(1)丝线:应用广泛,价格便宜且结实,使用方便,还占领着大部分手术缝线市场,但吸收周期超过 1 年,属于不可吸收范围。

(2)羊肠线:羊肠线为传统的可吸收手术缝线,由于羊肠线本身具有不可克服的缺陷,已逐渐被取代。

(3)聚乙交酯(PGA)和聚乙交酯丙交酯( PGLA)类可吸收缝线:由于具有良好的生物相容性及牢靠的固定作用,在临床上的使用越来越广泛。

(4)单纤维与多纤维缝线:单纤维缝线在穿过组织时所遇阻力较小,且可避免细菌在上附着,适用于血管外科或污染伤口的缝合。单纤维缝线易于打结,但强度较低,如果在结扎过程中发生缝线折叠或卷曲都会导致缝线断裂。

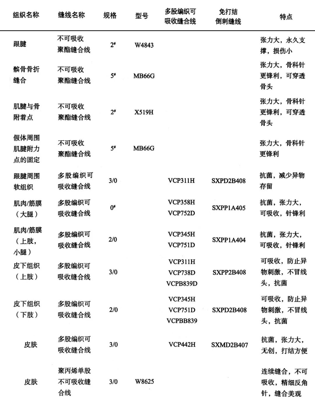
 骨科缝线选择(点击查看大图)

缝合针怎么选规格外科手术“3大缝合工具+7种缝合方式”,超级实用!_https://www.jmylbn.com_新闻资讯_第1张


选择可吸收缝线必须了解最关键的两个要素:张力支撑时间和吸收时间。


张力支撑时间是指可吸收缝线能维持将切口对合良好所需张力的时间;吸收时间是指可吸收缝线在体内人体组织完全降解吸收的时间。


选择缝合材料的原则:


(1)肌腱、韧带等愈合较慢的组织应选择组织反应小,惰性强的不可吸收线,如聚丙烯和聚酯材质的缝线,张力强且可长久;


(2)对于愈合时间在2~6周内的切口组织应尽量选择可吸收缝线,减少异物残留引起感染的风险;


(3)了解不同部位伤口组织愈合时间,可吸收线的张力支撑时间必须大于组织完全愈合的时间,如果考虑患者全身及局部有高风险因素,则要选择张力支撑时间更长和含带抗菌剂的可吸收线;


(4)为了减少皮肤瘢痕形成,尽量选择不穿透表皮的方式和材料缝合切口,情况允许时行皮内连续缝合;


(5)缝合材料现在大多都自带缝针,在不破坏强度锋利度的情况下尽可能选择细的针型也符合微创理念,在手术过程中,刚性足以抵抗弯曲,而韧性足以抵抗断裂。针型要考虑弦长和弧度,根据部位深浅和组织厚度选择不同针型。


2

缝线针

缝线针种类:


1.按针尖部的横截面外形分:圆针;角针(锋利,多用于缝皮);圆体角针;铲针(主要用于眼科手术);钝针。

2.按针的弧度分:12弧;318弧(多用于缝皮);5/8弧;直针;14弧(多用于眼科手术)

缝针的弧度分类及适用范围
缝合针怎么选规格外科手术“3大缝合工具+7种缝合方式”,超级实用!_https://www.jmylbn.com_新闻资讯_第2张

3.缝线体部的直径:体部的曲率一般有2/8圆、3/8圆、4/8圆、58圆或者对应针体直径:0.25、0.375、0.5、0.625英寸(注:1英寸=2.54厘米)直径。其中针体曲率为3/8圆(0.375英寸)的缝针最常用于皮肤的缝合,针体曲率为48圆(0.5英寸)是为狭小的空间中进行缝合而设计的,以适应术者更大的腕部操作动作。

3

持针器

01 选择合适的持针器


缝针所能承受的最大弯曲力矩应该大于持针器钳夹缝针和其后穿过被缝和组织时作用在缝线上的合力,否则容易导致缝针在缝合过程中出现弯曲变形。


与缝线针相比较:持针器过大,术中易发生缝针变形导致缝线针的弧度由弯曲变直。持针器过小,在缝合时会导致缝线针沿着持针器的长轴打转。

02 掌握正确的持针方式


(1)使用持针器方法


持针器咬齿应当与缝针尺寸相匹配,持针器与缝针的接触点应位于缝针体部宽厚的卵圆形处,相当于缝针长度1/3~1/2的位置,以便持针器和缝针的接触面积最大,有利于持针器稳定控制缝线针,避免组织缝合时缝针出现晃动和扭转。缝针应当和持针器相互垂直,缝合时持针器不应过度夹紧缝针,持针器夹仅需把持缝针至初步啮合固定。

(2)掌握正确的把持持针器方法

将拇指和环指套入持针器的指环,并将示指放在持针器上以便稳定地把持持针器,或者将整个持针器握在手掌中,以增加操作的灵活性。


缝合针怎么选规格外科手术“3大缝合工具+7种缝合方式”,超级实用!_https://www.jmylbn.com_新闻资讯_第3张
图示:正确的持针器握持方法


03 规范操作步骤


手术操作细节:缝针的进针角度应该与皮肤垂直,这可以减少进针口的大小和避免皮缘内翻。进针点位置和深度由待缝合皮肤厚度而定,进针点一般在距离伤口边缘1~3mm,双侧对称,缝针进针角度应该垂直于皮肤表面。

持针器应该一直钳夹住缝针直到缝针离开伤口才可以松开。这一操作中的细节十分重要,过早地松开持针器有可能发生小号缝针掉落在较深的伤口内。

4

骨科缝合方式的选择

骨科手术切口缝合方式遵循无菌、微创和恢复患者解剖结构以及保证血供良好的原则。切口缝合主要分为连续缝合和间断缝合两大类,在此基础上又演变出包埋缝合、荷包缝合、减张缝合和免打结缝合等缝合方式。


骨科手术最常使用单纯间断缝合、单纯连续缝合、连续水平褥式缝合(皮内缝合)和免打结缝合;有时也会用到“8”字缝合、垂直褥式缝合(外翻缝合)和减张缝合。 


01 单纯间断缝合


应用最多,每缝一针单独打结,多用在皮肤、皮下组织、肌肉、腱膜及腹膜的缝合,尤其适用于有感染创口的缝合。


注意要点:
(1)进针要垂直,即针与创面切口平面垂直,可以轻提起切口。
(2)针距1cm 边距0.5cm。
(3)收线时,两手用力均匀。
(4)一般要求全层穿透,特殊的时候可以选择非全层,如。浆肌层缝合。

优点:操作简单迅速;缝合时可根据不同创缘的情况调整缝线的张力,对创缘的血液循环影响较小;术后个别缝线断裂不影响其他缝线;在创口感染时可灵活拆线排液。

缺点:缝合时间较长,缝线耗费较多;可能组织对合不齐,美观性较差。

缝合针怎么选规格外科手术“3大缝合工具+7种缝合方式”,超级实用!_https://www.jmylbn.com_新闻资讯_第4张

02 单纯连续缝合


每一针均与单纯间断缝合相同,但从缝合开始至结束只用一条线来完成。多用于较长伤口的缝合,如腹膜和胃肠道后壁的内层吻合等。


注意要点:

(1)总是同一侧进针,同一侧出针,打结时,记得留回头线就行了。

(2)记得让助手收线。

(3)其他要点同单纯间断缝合。


优点:与单纯间断缝合相比,此方法打结数少、耗时短、更快速对齐伤口、不易留疤痕。


缺点:若缝合材料断裂会造成整个伤口裂开、较难沿缝合线进行微调、缝合线易起皱褶(尤其缝合较薄皮肤时)。


缝合针怎么选规格外科手术“3大缝合工具+7种缝合方式”,超级实用!_https://www.jmylbn.com_新闻资讯_第5张

03 连续水平褥式缝合(皮内缝合)

用于皮肤缝合,一般使用可吸收缝线,缝线在两侧皮肤切口内进行连续缝合,最后缝线埋没于切口内。在外科手术,特别是整形外科中应用广泛,皮内缝合常用于外露皮肤切口的缝合,如颈部甲状腺手术切口、会阴切口等。


优点:此方法对合好、愈合疤痕小、较为美观、拆线时间早或无需拆线。


缺点:缝合的好坏与皮下组织缝合的密度、层次对合密不可分,如切口张力大、皮下缝合对拢欠佳时,不应采用此方法。


缝合针怎么选规格外科手术“3大缝合工具+7种缝合方式”,超级实用!_https://www.jmylbn.com_新闻资讯_第6张


04 免打结缝合


免打结缝合是一种新兴缝合方式,张力支撑足够大,对组织的抓力强而均匀,可单人操作快速完成缝合,需要注意缝合时松紧合适不要太紧,且收尾时交叉回缝2~3针,贴着组织剪线,防止线尾损伤周围 局部组织。

05 “8”字缝合


又称双间断缝合,由两个间断缝合组成,缝合线在组织深面交叉,缝扎牢固省时,常用于张力大的组织、肌腱、韧带的缝合以及较大血管的缝扎止血等。


优点:缝扎牢固、不易滑脱。


缺点:操作较繁琐。


缝合针怎么选规格外科手术“3大缝合工具+7种缝合方式”,超级实用!_https://www.jmylbn.com_新闻资讯_第7张


06 垂直褥式缝合


此方法常用于有皱褶的解剖部位,如颈后部、腹股沟、腋窝、皮肤松弛部位(如老年或经产妇腹部、阴囊皮肤等),以及较深的撕裂伤等。

注意要点:
(1)注意1、4和2、3之间的距离,可以根据病人的状况进行调整1、2之间深度比3、4要厚。
(2)其他要点同单纯间断缝合。

缝合针怎么选规格外科手术“3大缝合工具+7种缝合方式”,超级实用!_https://www.jmylbn.com_新闻资讯_第8张


缝合针怎么选规格外科手术“3大缝合工具+7种缝合方式”,超级实用!_https://www.jmylbn.com_新闻资讯_第9张


07 减张缝合


减张缝合常用于缝合张力过高的皮肤切口,通常边距在1cm以上,可联合垂直褥式缝合方式进一 步增加缝线拉力。有条件时采用新型带网片的皮肤胶,在皮肤表面对切口提供额外的高抗张强度,同时保持皮肤美观效果,对于一些对手术瘢痕有较高要求的患者可以采用。 

参考资料:

[1]唐佩福,顾立强 . 骨科缝合教程[M].北京:清华大学出版社,2019:227-235.

[2]中国研究型医院学会关节外科学专业委员会伤口管理研究学组,中国医疗保健国际交流促进会关节疾病防治分会伤口管理学组,康焱, 周宗科,杨惠林,曹力,吴新宝,唐佩福,孙天胜,严世贵,付中国,高鹏,屠重棋,胡懿郃,廖威明,吴军,邱贵兴,裴福兴.中国骨科手术加速康复切口管理指南[J].中华骨与关节外科杂志,2018,11(1):3-10.



本文仅代表作者个人观点,不代表骨今中外官方立场。希望大家理性判断,有针对性地应用。

投稿邮箱:gujinzw@163.com

投稿电话:17717749517(微信同)
缝合针怎么选规格外科手术“3大缝合工具+7种缝合方式”,超级实用!_https://www.jmylbn.com_新闻资讯_第10张
缝合针怎么选规格外科手术“3大缝合工具+7种缝合方式”,超级实用!_https://www.jmylbn.com_新闻资讯_第11张
点分享
缝合针怎么选规格外科手术“3大缝合工具+7种缝合方式”,超级实用!_https://www.jmylbn.com_新闻资讯_第12张
点点赞
缝合针怎么选规格外科手术“3大缝合工具+7种缝合方式”,超级实用!_https://www.jmylbn.com_新闻资讯_第13张
点在看