医用抗菌水凝胶怎么用RB 速递 | 四川大学魏清荣副研究员团队:基于胶原蛋白的可注射自修复多功能水凝胶在感染性伤口再生修复中的应用

新闻资讯2026-04-21 03:21:47

RB 速递

Regenerative Biomaterials

Volume 10 2023

医用抗菌水凝胶怎么用RB 速递 | 四川大学魏清荣副研究员团队:基于胶原蛋白的可注射自修复多功能水凝胶在感染性伤口再生修复中的应用_https://www.jmylbn.com_新闻资讯_第1张

DOI:https://doi.org/10.1093/rb/rbad018


摘要

四川大学国家生物医学材料工程技术研究中心魏清荣副研究员团队:

目前,敷料材料的发展趋势是多功能化,以便于方便、长期地护理一些复杂伤口。基于伤口湿润愈合理论,设计了一种可注射且自我修复的水凝胶,由胶原蛋白(COL)、壳聚糖(CS)和氧化改性的魔芋葡甘露聚糖(OKGM)组成,OKGM作为一种大分子交联剂,用于构建动态Schiff碱键。将银纳米粒子(Ag NPs)引入COL-CS-OKGM水凝胶基质中,通过Ag+和Ag NPs温和的光热效果的协同作用,显著增强了抗菌活性,也改善了伤口区域的局部毛细血管血液循环,从而进一步促进伤口愈合过程。出色的注射性和自我修复行为使COL-CS-OKGM-Ag水凝胶能够自我适应不规则和大面积的伤口,需要频繁使用和更换而不会造成二次伤害。体外和体内评估验证了这种设计的COL-CS-OKGM-Ag水凝胶还具有止血性能,是一种治疗感染伤口的有希望的多功能敷料,不仅具有良好的生物相容性和使用方便性,而且得益于水凝胶湿润环境和物理治疗,具有期望的再生愈合预后。


研究内容简介

一、 简介

健康的皮肤不仅是物理屏障,也是一个重要的免疫器官,保护内脏不受病原体入侵和其他外部威胁。伤口感染通常是由皮肤组织损伤导致的严重微生物入侵引起的,这会产生一些炎症,显著增加与感染伤口相关的疾病并降低伤口愈合的质量。此外,伤口感染导致的愈合受损的并发症在某些情况下可能是危及生命的。传统的治疗材料如纱布容易使伤口脱水结痂,增加疼痛和感染率,而且不利于上皮细胞的迁移,从而导致愈合质量差。更糟糕的是,纱布与伤口的强烈附着在更换敷料时通常会造成不适的疼痛和进一步的损伤。


在过去的几十年里,研究发现,适度的湿润微环境更适合、理想于伤口组织的再生修复,最小化甚至避免疤痕修复。


由于具有生物仿生多孔性和良好的保水性能以创造局部湿润环境等卓越性能,水凝胶是促进伤口组织再生修复的优选材料。此外,水凝胶还广泛用作功能性纳米粒子和药物传递的高效载体,特别是在生物医学应用中作为新的手术敷料平台材料。


尽管水凝胶被用作治疗伤口感染的抗菌药物载体,但近年来抗生素的滥用和细菌的耐药性已大大削弱了感染伤口的治疗效果。基于纳米粒子的近红外(NIR)激光触发光热疗法(PTT)已成为最有效的抗菌策略之一,因其副作用少、系统毒性低、空间分辨率高和组织穿透深度。此外,NIR激光可以聚焦于伤口区域,以改善局部血液循环和缓解组织炎症。更重要的是,与传统的抗生素治疗相比,PTT的抗菌效果不受细菌耐药性的限制。然而,单独使用PTT容易对伤口周围的健康皮肤组织造成一定程度的损伤,因为杀死细菌所需的温度相对较高。克服这一缺陷的一个选择是开发基于PTT的协同疗法,整合单一疗法的优点,以增强抗菌效果并最小化正常细胞可能的损伤。这种协同不仅能产生更有效的抗菌行为,而且能将区域温度控制在40–45°C,为伤口愈合创造有利环境。这种温和的光热物理疗法还有助于促进伤口组织的局部血液循环和血管生成[14]。


水凝胶非常适合用于包括伤口愈合在内的协同治疗。特别是可注射自我修复水凝胶因其操作方便、应用灵活以及在受到外力损伤后能自我修复而受到关注。这种作为敷料的水凝胶基于显著的湿润伤口愈合理论[16],因此非常适合于临床使用,旨在治疗各种伤口,包括感染伤口[17],因为它们维持了方案再生伤口愈合所需的持续湿润环境的必要条件。胶原蛋白(COL)和壳聚糖(CS)都是天然生物大分子,被开发为具有卓越生物相容性的理想生物医学材料。作为哺乳动物组织细胞外基质(ECM)的主要成分,胶原蛋白对各种细胞具有良好的粘附性,并能促进皮肤组织和角膜的快速血管生成。壳聚糖具有抗菌活性和无毒性的特性。胶原蛋白和壳聚糖具有良好的协同兼容性,这两种大分子的复合物有望模仿ECM的组成,这已被证明具有新的或改进的性质。


然而,大多数传统的胶原蛋白-壳聚糖复合水凝胶依赖于胶原蛋白大分子自组装来实现凝胶化,这通常是由分子链间不可逆相互作用产生的永久网络。对于这些COL-CS水凝胶,存在一些缺点,如操作窗口期过短,制备敷料材料不便以及在开裂后缺乏自我修复性能,导致难以在伤口区域保持完整覆盖。魔芋葡甘露聚糖(KGM)是另一种天然多糖,作为天南星科植物魔芋的块茎和根的主要成分,因其保健益处而被美国食品药品监督管理局(FDA)规定为安全材料。氧化改性魔芋葡甘露聚糖(OKGM)通常用作大分子交联剂,用于构建可注射且自我修复的水凝胶,用于癌症[27]和不规则或慢性伤口的微创治疗。


因此,基于我们之前的工作,并受到银纳米粒子固有抗菌性能以及光热效应的启发,我们首先通过一步法合成了没食子酸修饰的银纳米粒子(GA–Ag NPs),然后将这些银纳米粒子分散到OKGM交联的胶原蛋白-壳聚糖复合水凝胶(COL–CS–OKGM–Ag)中,利用Schiff碱反应原理设计了一种典型的可注射且自我修复的水凝胶作为具有止血和抗菌活性的伤口敷料。当这种水凝胶在NIR光照射下,伤口区域的局部温度可以升高,导致细菌细胞膜和蛋白质变性的破坏。同时,温和的温度也有助于伤口区域毛细血管的再生。此外,NIR激光照射的刺激可以进一步促进Ag+的释放,从而增加与受损膜上蛋白质巯基组的相互作用并诱导细菌死亡。


二、 合成与表征GA–Ag纳米粒子

鉴于其良好的抗菌效力、抗氧化性质和生物相容性,没食子酸被选作还原剂,用于从银离子合成银纳米粒子。GA-Ag NPs呈球形,具有良好的稳定性和多分散性(图1a),这是因为没食子酸分子吸附在银纳米粒子的表面(图1b)。动态光散射分析显示,在水中的GA-Ag纳米粒子的平均直径为18纳米,具有狭窄的尺寸分布(图1c)。


医用抗菌水凝胶怎么用RB 速递 | 四川大学魏清荣副研究员团队:基于胶原蛋白的可注射自修复多功能水凝胶在感染性伤口再生修复中的应用_https://www.jmylbn.com_新闻资讯_第2张

图1 GA–Ag纳米粒子的低倍率(a)和高倍率(b)透射电镜图像;GA–Ag NPs的尺寸分布(c)GA–Ag NPs的热重分析(TGA);(d)紫外分光光度计(e)和XRD图谱(f);CS-OKGM水凝胶的扫描电镜图像(g)COL–CS–OKGM水凝胶(h)和COL–CS–OKGM–Ag水凝胶(i)。


根据热重分析(TGA)曲线(图 1d),估计 GA-Ag 纳米粒子中的 GA 比例为 37%。GA-Ag 纳米粒子在紫外分光光度计下有两个峰值(图 1e)。一个在 396 nm 处的峰是银纳米粒子的吸收峰,另一个在262 nm处的峰表明银纳米粒子表面存在 GA 分子,这与纯 GA 的吸收峰一致。XRD分析表明,GA-银纳米粒子的晶体结构为面心立方(图 1f)。在 2θ 处有四个典型的衍射峰,分别为 37.98°(111)、44.02°(200)、64.22°(220)和 77.22°(311),完全符合粉末衍射标准联合委员会(JCPDS,文件编号:01-1164)。


图 2a是没食子酸修饰银纳米粒子和纯没食子酸的傅立叶变换红外光谱。793cm-1处的峰是没食子酸分子在GA-Ag NPs上的苯环振动。1359和1562cm-1处的峰对应于苯环中的C=C伸展振动。羰基官能团在3184cm-1处产生的峰值属于羧基或酚羟基。这些证据表明用GA成功地修饰了Ag NPs。


医用抗菌水凝胶怎么用RB 速递 | 四川大学魏清荣副研究员团队:基于胶原蛋白的可注射自修复多功能水凝胶在感染性伤口再生修复中的应用_https://www.jmylbn.com_新闻资讯_第3张

图2 (a) GA–Ag NPs和(b)水凝胶的FTIR光谱;COL–CS–OKGM–Ag水凝胶的应变幅值扫描(c)和阶跃–应变测量(d);COL–CS–OKGM–Ag水凝胶的粘度和剪切稀化行为(e);通过26G注射针注射水凝胶的照片(f)和(g)两个分离水凝胶的融合,展示了COL–CS–OKGM–Ag水凝胶的简易自修复行为。


三、基于胶原蛋白和OKGM的可注射和自修复水凝胶的合成

在本研究中,设计了一种用于外科应用的具有可注射和自修复特性的水凝胶敷料,集成了优异的抗菌性能、生物相容性和凝血能力的各种优势。传统上,胶原蛋白和壳聚糖的复合物在生物医学应用中有许多优点,但形成不可逆水凝胶网络和在破坏后无法自修复限制了它们的进一步发展。在这项工作中,选择OKGM作为大分子交联剂,赋予基于胶原蛋白-壳聚糖的水凝胶可注射和自修复特性。OKGM中的醛基团和胶原蛋白及壳聚糖中的氨基团形成动态的Schiff碱化学键,导致形成动态和可逆而不是永久的水凝胶网络。此外,随着温度升至生理水平,胶原蛋白大分子被激活,发生局部自组装过程。因此,构建了一种新型的物理化学交联的双网络水凝胶,包含动态化学键和自组装纤维。


如图1g和h所示,加入胶原蛋白后,CS-OKGM水凝胶的孔形态几乎保持不变,但孔径显著减小,其中主要包含由部分胶原蛋白自组装行为产生的丝状纤维。对于含有200 μg/ml GA–Ag NPs的COL–CS–OKGM–Ag复合水凝胶,其微孔似乎变得更小且更均匀(图1i),其在PBS中冷冻干燥海绵形状的溶胀率在2分钟内达到了约1675%,这有助于吸收大量的伤口渗出液。水凝胶的抗脱水性能在补充图S2中进行了评估,证明这些水凝胶可以提供长达9小时相对湿润的环境,有利于伤口愈合。此外,通过早期吸收伤口渗出的血液或渗出物,抗脱水时间可以进一步延长。COL–CS–OKGM–Ag复合水凝胶的表面元素在能量色散光谱仪下进行了分析(补充图S3),其结果表明GA–Ag NPs在水凝胶基质中均匀分布。


通过FT-IR验证了OKGM和所制备的水凝胶(图2b)的化学结构和特征基团。与KGM的FTIR光谱相比,OKGM的光谱在1730和893cm-1处显示了两个特征带。1730cm-1处的峰代表醛基团的对称振动带,而893cm-1处的峰归因于醛基团与相邻羟基形成的半缩醛结构。同时,806cm-1处的峰对应于KGM大分子链中吡喃环的呼吸振动峰,这在OKGM光谱中几乎消失,进一步表明了KGM大分子的环开启氧化。通过凝胶渗透色谱测定的OKGM的Mw约为72.8 kDa,表明OKGM是一种典型的生物大分子交联剂。如图2b所示,1637cm-1处的峰对应于C=N的拉伸振动,这证实了基于Schiff碱键的动态水凝胶网络的成功构建。在3405cm-1处的宽带应归因于壳聚糖中的O–H和N–H的拉伸振动。在COL–CS–OKGM水凝胶的光谱中,1687、1545和1247cm-1处的特征峰分别对应于胶原蛋白大分子中的酰胺I(C=O拉伸)、酰胺II(N–H弯曲)和酰胺III(C–N拉伸)带。


四、水凝胶的可注射和自修复性能

通过不可逆交联形成永久网络的水凝胶在受到超过自身承受能力的外力分裂后,无法恢复到之前的完整状态。作为功能性伤口敷料,基于席夫碱的可修复自修复水凝胶因其使用方便和多样的临床服务性能而受到广泛关注。为了探索COL-CS-OKGM-Ag水凝胶的自修复行为,进行了流变恢复测试。


首先,进行了应变振幅扫描测试,以确定水凝胶液相和固相之间的转变点。如图2c所示,在1 Hz的频率下,首先在1-70%的应变范围内出现了一个平台区,其中储能模量(G')和损耗模量(G'')没有明显变化。随着应变的继续增加,G'值迅速下降,而G''值急剧上升。当应变超过屈服点(197%)时,G'值降至小于G'',表明水凝胶网络已经断裂。


然后通过步进应变测试(1 Hz)(图2d)评估了水凝胶的自修复能力。在低应变(1%)时,G′值高于G″,表明此时样品处于水凝胶状态。当施加高应变(500%)时,G′迅速下降到约7 Pa。在这种情况下,样品经历了溶胶-凝胶转变,并呈现出粘性液态,其G′值低于G″。在经历了多次损伤-修复周期后,水凝胶的储能模量和损耗模量基本不受影响,这是由于氨基和醛基之间的动态形成的Schiff碱所致。这些可逆和动态的键产生了自修复性和注射性。此外,通过在高剪切速率100 s-1下进行步进剪切测量来监测水凝胶的粘度变化(图2e)。随着剪切率的增加,水凝胶的粘度降低,当剪切率降低时,它表现出恢复周期,这表明了典型的剪切稀薄行为,以模拟在针头注射条件下水凝胶的状态。通过一些更直观的方法,水凝胶被注射到水中(图2f),以观察其在液体环境中的注射行为及其在切割后的自修复能力(图2g)。


五、COL–CS–OKGM–Ag水凝胶的光热效应

研究了含有200 μg/ml GA–Ag NPs的COL–CS–OKGM–Ag复合水凝胶在808 nm近红外激光照射下的光热性能。在照射10分钟后(图3a),含有银纳米粒子的水凝胶温度迅速升高,而未含有银纳米粒子的水凝胶几乎没有变化。对于含有200 μg/ml GA–Ag NPs的水凝胶,温度在10分钟内升高了21.5°C,而含有50 μg/ml GA–Ag NPs的水凝胶温度仅升高了7°C(图3b)。这表明GA–Ag Nps具有显著的光热效应,且通过控制水凝胶中GA–Ag Nps的浓度可以精确调节水凝胶的温度。经过多次照射周期后,含有200 μg/ml GA–Ag Nps的水凝胶的最大温度没有下降,表明其具有良好的光热稳定性(图3c)。计算得出,COL–CS–OKGM–Ag复合水凝胶的光热转换效率(η)为27.5%(补充图S5),高于一些其他光热剂,如PVP-Pt Nps(22.99%)、Cu9S5纳米晶体(25.7%)和普鲁士蓝纳米笼(26%)。水凝胶温度的升高有助于释放更多的Ag+,从而显著提高了COL–CS–OKGM–Ag复合水凝胶的抗菌能力。


医用抗菌水凝胶怎么用RB 速递 | 四川大学魏清荣副研究员团队:基于胶原蛋白的可注射自修复多功能水凝胶在感染性伤口再生修复中的应用_https://www.jmylbn.com_新闻资讯_第4张

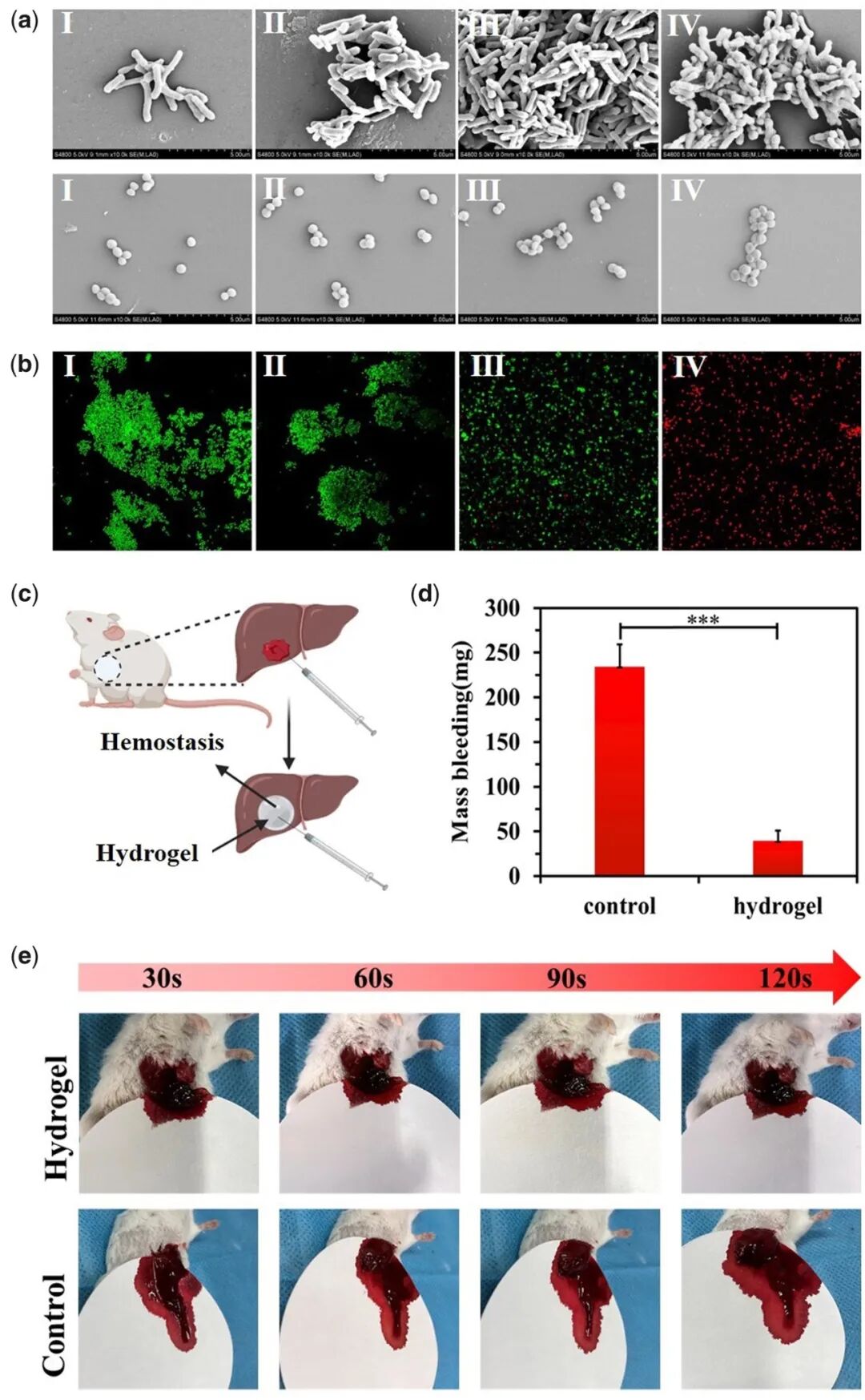
图3 (a)不同银纳米颗粒(Ag NPs)含量的水凝胶在808 nm近红外(NIR)照射下的热红外图像;(b)随着照射时间的延长,不同银浓度下的COL–CS–OKGM–Ag水凝胶的温度曲线;(c)含有200 μg/ml Ag NPs的COL–CS–OKGM–Ag水凝胶在三次开启/关闭激光照射循环(808 nm 2 W/cm²)下的温度变化;(d)大肠杆菌和(e)金黄色葡萄球菌抑制条带在37°C孵育12小时后的不同处理水凝胶的照片;(f)大肠杆菌和金黄色葡萄球菌经(I)PBS、(II)COL–CS–OKGM水凝胶、(III)含有200 μg/ml Ag的COL–CS–OKGM–Ag水凝胶、(IV)含有200 μg/ml Ag + NIR的COL–CS–OKGM–Ag水凝胶处理后的照片;(g)大肠杆菌和金黄色葡萄球菌的细菌数量的统计分析。


六、 COL–CS–OKGM–Ag水凝胶的抗菌性能

选择大肠杆菌和金黄色葡萄球菌来评估含有银纳米颗粒(Ag NPs)的水凝胶的抗菌活性,其中出色的光热性能增强了银离子本身的杀菌特性。这种协同作用不仅可以有效防止细菌感染,还能促进血管生成以加速伤口愈合。COL–CS–OKGM水凝胶组没有产生抑制区,而COL–CS–OKGM–Ag水凝胶组和COL–CS–OKGM–Ag水凝胶+NIR组产生了明显的抑制区(图3d和e)。对于大肠杆菌和金黄色葡萄球菌,在没有NIR照射的情况下,COL–CS–OKGM–Ag水凝胶的抑制区直径分别为2.5±0.52 cm和2.4±0.1cm。而COL–CS–OKGM–Ag水凝胶+NIR的抑制区直径分别为2.7±0.32cm和2.4±0.1cm,这表明含有Ag NPs的水凝胶具有至少12小时的相对长期的抗菌效果。从Ag NPs中释放的Ag+可以快速与细菌的带负电荷的细胞膜结合,破坏细菌的正常代谢导致细菌死亡。与没有NIR的实验组相比,应用NIR的光热治疗对抑制区直径的影响随时间推移是有限的。从相对长期来看,抑制区的直径主要取决于含有Ag NPs的相应复合水凝胶所赋予的银离子浓度。


然而,从短期效果来看,NIR照射对细菌悬浮液的辅助抗菌效果在短时间内十分显著。当大肠杆菌和金黄色葡萄球菌与水凝胶接触1小时后,用PBS和不含银的COL–CS–OKGM水凝胶处理的细菌菌落形成单位(CFU)数量几乎相同(图3f)。并未观察到某些特定的抗菌特性。含有GA–Ag NPs但未经光热处理的水凝胶表现出有限的抗菌效果。尽管在长期接触中表现出非常明显的抗菌活性,但在短期接触下Ag+的缓慢释放并不足以实现快速有效的灭菌。此外,含有GA–Ag NPs加上NIR照射的水凝胶组的CFU数量显著减少(图3g)。这种突出的短期抗菌效果主要归因于GA–Ag NPs的光热效果和释放的Ag+的固有抗菌特性的协同作用,这弥补了短时间内Ag+本身抗菌效果的不足,同时保持了长时间的抗菌活性。


通过扫描电子显微镜(SEM)揭示了不同处理下细菌的形态,以进一步证明水凝胶中GA–Ag NPs对细菌的影响(图4a)。未经处理的大肠杆菌表面光滑且形态完整。另一方面,用含有GA–Ag NPs但无NIR照射的水凝胶处理的大肠杆菌受到轻微损伤。在COL–CS–OKGM–Ag水凝胶+NIR组中,大多数大肠杆菌的细胞膜表现出收缩和损伤。金黄色葡萄球菌也经历了类似的变化,在NIR光照射下,用COL–CS–OKGM–Ag水凝胶处理的细胞膜出现凹陷和收缩。显然,COL–CS–OKGM–Ag水凝胶配合NIR照射辅助在初始处理的短时间内具有更好的抗菌活性。细菌中酶活性的最佳温度为30–40°C,而在更高温度下酶活性会受到强烈抑制。NIR激光的照射促进了局部温度的升高,导致细菌细胞膜破坏和蛋白质变性。同时,高温也加速了Ag+的释放,Ag+与细菌表面的巯基结合,这可以破坏细菌细胞膜,并与核酸相互作用,导致细菌死亡。


医用抗菌水凝胶怎么用RB 速递 | 四川大学魏清荣副研究员团队:基于胶原蛋白的可注射自修复多功能水凝胶在感染性伤口再生修复中的应用_https://www.jmylbn.com_新闻资讯_第5张

图4 (a) 大肠杆菌和金黄色葡萄球菌的扫描电镜图像;(b) 金黄色葡萄球菌经 (I) PBS、(II) COL-CS-OKGM 水凝胶、(III) 含200 μg/ml Ag NPs 的 COL-CS-OKGM-Ag 水凝胶、(IV) 含200 μg/ml Ag NPs 的 COL-CS-OKGM-Ag 水凝胶 + 近红外处理后的 CLSM 图像,PI 标记死细菌,SYTO-9 标记活细菌;(c) COL-CS-OKGM-Ag 水凝胶治疗小鼠肝脏出血模型示意图;(d) 不同处理方法下肝脏出血120秒内的累积失血量;(e) COL-CS-OKGM-Ag 水凝胶在120秒内对受损小鼠肝脏的止血效果作为阳性对照,未处理组作为阴性对照。


如图 4b 所示,用 PBS 或不含银的 COL-CS-OKGM 水凝胶处理的细菌组几乎没有 PI 荧光。含有 GA-Ag NPs 的水凝胶组出现了一些 PI 荧光点,表明 GA-Ag NPs 具有天然的抗菌能力。当近红外激光照射 10 分钟后,细菌发出大量 PI 荧光,表明大部分细菌已经死亡。共聚焦激光扫描显微镜(CLSM)图像进一步证实,在短期接触过程中,GA-Ag NPs 的光热特性与Ag+固有的杀菌活性之间的协同作用可破坏细胞膜的完整性,诱导细菌死亡。


七、 COL–CS–OKGM–Ag 水凝胶的体内止血效果评估

伤口出血引起的感染是导致组织并发症的主要原因之一,会导致炎症并延迟伤口愈合。及时止血是伤口修复的第一步。因此,我们采用了小鼠肝脏出血模型来评估 COL–CS–OKGM–Ag 水凝胶的止血能力(图 4c)。首先,从图 4e 可以明显看出,由于肝脏上的穿刺,血液从针孔渗出,如果没有采取有效治疗,血液将持续流出。相比之下,当出血发生后立即将水凝胶注射到伤口区域时,出血在 30 秒内得到了控制和停止。如图 4d 所示,水凝胶注射到肝脏伤口后 2 分钟,出血量为 39.33±11.4 mg,而未处理的肝脏伤口出血量高达 234.33±24.7 mg。COL-CS-OKGM-Ag 水凝胶的快速止血能力应归功于胶原蛋白和壳聚糖的优秀性能。带正电荷的胶原蛋白能够吸引血小板聚集并激活次级止血过程的内在途径。壳聚糖能够与带负电荷的红细胞结合,有效激活血小板,从而实现良好的止血效果。


八、 体外表征COL-CS-OKGM-Ag水凝胶的生物相容性

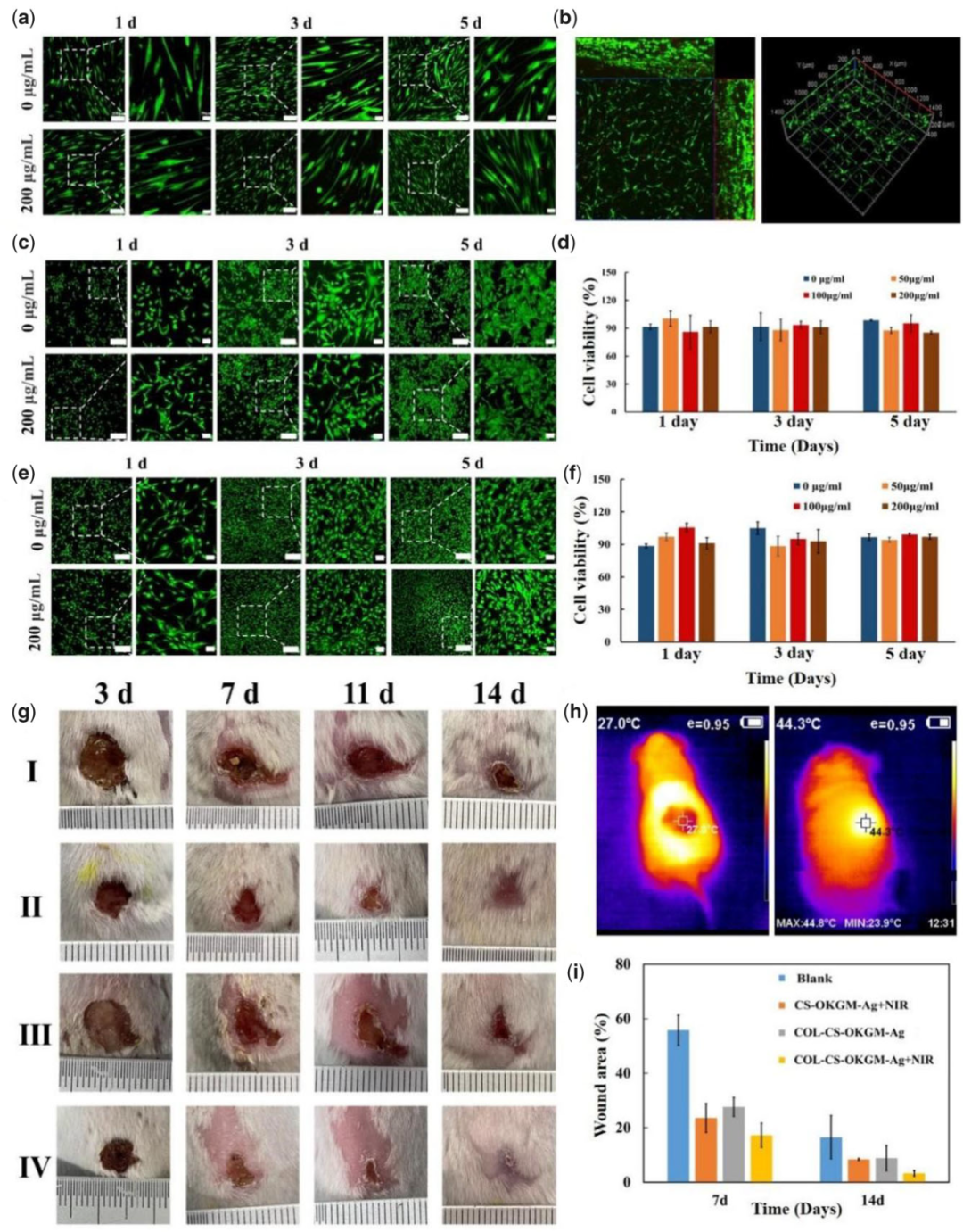
首先,将人真皮成纤维细胞(HDF)在COL-CS-OKGM-Ag水凝胶表面进行培养(图5a)。24小时后,无论是无银水凝胶还是含有200μg/ml银纳米粒子的COL-CS-OKGM-Ag水凝胶,这些梭形细胞都已附着在水凝胶表面并且扩散良好。早期细胞增殖的一个重要标志是膜突起的延伸,如丝状伪足或板状伪足。HDF细胞产生了可见的丝状伪足,并形成了细长的梭形,有效促进了细胞增殖。在培养3或5天后,细胞显示出明显的增殖。此外,HUVEC细胞和NIH3T3细胞也分别接种在水凝胶表面(图5c和e)。HUVEC和NIH3T3细胞都在1天内能够附着在水凝胶上,并在接下来的4天内增殖。与空白组相比,在不同银含量水凝胶上培养的细胞均显示出连续的细胞活性(图5d和f)。COL-CS-OKGM-Ag水凝胶组在培养1、3和5天后,细胞活性保持在85%以上。为了进一步验证所设计水凝胶材料的细胞相容性,将HDF细胞(图5b)和NIH3T3细胞在水凝胶凝胶化前分别与水凝胶前驱体溶液共混,从而在水凝胶内培养这些细胞。经过5天的培养,HDF和NIH3T3细胞在水凝胶内显著增殖和生长,几乎没有死细胞。然后对用该水凝胶材料处理14天的小鼠主要器官进行组织学分析。所有组织均显示出正常的结构状态,没有明显的器官损伤和炎症。这些结果证实了COL-CS-OKGM-Ag水凝胶的优秀生物相容性,该水凝胶能够为细胞的生存和生长提供适宜的微环境。根据ISO/TR 7406的规定,不同银浓度的COL-CS-OKGM水凝胶的溶血率(<5%)在生物材料的临界安全溶血范围内,表明其具有良好的血液相容性。


九、 体内伤口愈合评估

根据湿性伤口愈合理论,COL-CS-OKGM-Ag水凝胶作为一种富含生物活性大分子和银纳米颗粒的水分充足敷料,有助于包括感染伤口在内的复杂伤口的再生愈合。在实验中,构建了一个直径为1.0 cm的圆形全层伤口,位于小鼠背部,该伤口被金黄色葡萄球菌感染,作为感染伤口模型。通过相机在不同时间记录每组小鼠的伤口愈合程度(图5g)。在808 nm近红外光照射1分钟(图5h)下,覆盖COL-CS-OKGM-Ag水凝胶的伤口区域局部温度迅速从27°C升至44°C。通过控制近红外光源的功率,使伤口区域保持在45°C以下的温和温度,而不会烧伤皮肤。结果显示,这种COL-CS-OKGM-Ag水凝胶可作为人类伤口愈合的良好光热治疗(PTT)手段。治疗7天后,与未处理组相比,处理组的伤口面积显著减小。治疗14天后,新表皮逐渐扩展到中心并覆盖了原伤口区域。在恢复期间,COL-CS-OKGM-Ag + NIR水凝胶组与其他组相比展现了最快的愈合过程,新生长的皮肤与正常皮肤非常相似。在第14天,伤口面积仅减少到3.2%(图5i),而空白组的伤口仍有明显的痂皮。这种基于胶原蛋白和壳聚糖设计的水凝胶敷料已被证明具有促进伤口愈合的预期潜力。这种COL-CS-OKGM-Ag水凝胶结合了近红外激光照射,有效增加了对感染伤口的抗菌活性,并加速了伤口愈合过程,这归功于银纳米颗粒的热疗效果。


医用抗菌水凝胶怎么用RB 速递 | 四川大学魏清荣副研究员团队:基于胶原蛋白的可注射自修复多功能水凝胶在感染性伤口再生修复中的应用_https://www.jmylbn.com_新闻资讯_第6张

图5 在含有0至200 μg/ml Ag NPs 的 COL-CS-OKGM-Ag 水凝胶表面培养的(a) HDF 细胞、(c) HUVEC和 (e) NIH3T3 细胞的 CLSM 图像;(b)在水凝胶中嵌入并培养5天的 HDF细胞的CLSM图像的三维重建;细胞在不同含银量的水凝胶上培养1、3和5天后,用 CCK-8检测(d)HUVECs和(f)NIH3T3细胞的增殖情况;(g)不同处理组金黄色葡萄球菌感染伤口在预定时间点的照片;(h) 用红外激光照射小鼠的热红外图像显示的温度变化;(i) 7天和14天时体内伤口面积的百分比。


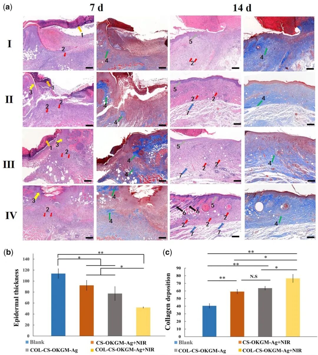
组织学分析进一步评估了水凝胶处理的感染伤口的再生皮肤组织。在第7天,伤口区域仍有炎症细胞浸润(图6a),而伤口边缘正在愈合,新表皮比周围正常皮肤更厚。伤口下层出现了细小的血管新生。在第14天,可以看到水凝胶处理组的伤口已基本愈合并形成完整的表皮层。上皮组织和结缔组织均显示出更大的规律性,伤口部位新生的毛囊明显,这暗示了皮肤组织的功能性再生修复。COL-CS-OKGM-Ag + NIR处理的伤口表皮厚度比其他三组更薄(图6b)。由于表皮增厚与增生性瘢痕形成有关,这进一步表明COL-CS-OKGM-Ag水凝胶加光热治疗减少了瘢痕的形成。此外,在伤口修复过程中,胶原蛋白是伤口愈合和皮肤重建的必要条件。在马松三色染色切片中,治疗组在第7天发生了少量胶原蛋白沉积,而在第14天,新胶原蛋白纤维的区域大幅增加。与其它组相比,COL-CS-OKGM-Ag + NIR水凝胶处理的伤口显示出更多的胶原蛋白沉积(图6c),这些胶原蛋白沉积密集且有序。这些结果证明了COL-CS-OKGM-Ag + NIR组比其他组展现出更好的愈合效果,因为胶原蛋白沉积和肉芽组织形成与伤口愈合状态呈正相关。


医用抗菌水凝胶怎么用RB 速递 | 四川大学魏清荣副研究员团队:基于胶原蛋白的可注射自修复多功能水凝胶在感染性伤口再生修复中的应用_https://www.jmylbn.com_新闻资讯_第7张

图6 (a) 第7天和第14天伤口部位的H&E染色和马松染色,箭头1:痂皮,箭头2:血管,箭头3:增厚的表皮,箭头4:胶原蛋白纤维,箭头5:表皮组织,箭头6:毛囊,箭头7:成纤维细胞(n=3)。(b) 第14天的表皮厚度和©胶原蛋白沉积量测量。


伤口愈合需要新的血管来运输营养和代谢物质,以实现组织的修复和重建。因此,血管生成也是伤口愈合评估的重要指标。如图7a所示的CD31免疫组化分析,第7天时,不同组的伤口区域已经出现了新血管,其中空白组新血管最少,而COL-CS-OKGM-Ag + NIR处理组血管最多。在第14天,VI组的新血管数量比对照组多(图7b)。这些现象表明,COL-CS-OKGM-Ag水凝胶加上温和的热刺激可以促进血管新生。值得注意的是,感染伤口的愈合过程和新血管的再生是缓慢而持久的,因此在动物实验中照射近红外光也是一个长期规律的过程,以确保有效杀灭细菌和刺激血管生成。COL-CS-OKGM-Ag水凝胶的可注射性和自愈合性能使得这种敷料能够完全贴合不规则的伤口表面,为愈合过程提供一个适宜的湿润环境。COL-CS-OKGM-Ag水凝胶的抗菌效果可以通过银纳米颗粒的光热功能协同增强,同时,这种光热刺激又能反过来加速伤口愈合。


医用抗菌水凝胶怎么用RB 速递 | 四川大学魏清荣副研究员团队:基于胶原蛋白的可注射自修复多功能水凝胶在感染性伤口再生修复中的应用_https://www.jmylbn.com_新闻资讯_第8张

图7 (a)在伤口处理的第7天和第14天的CD31免疫组织化学染色结果;(b)第14天免疫组织化学图像中新生血管的数量


十、结论

本研究巧妙地设计了一种集抗菌、止血和温和光热疗法(PTT)于一体的多功能水凝胶敷料,用于治疗复杂伤口。该敷料通过将水凝胶注射到伤口区域,维持一个有利于再生愈合而非瘢痕修复的湿润环境。这种基于胶原蛋白的水凝胶是通过将银纳米粒子(Ag-NPs)嵌入到COL-CS-OKGM-Ag水凝胶基质中而成功构建的,其优异的可注射性和自修复行为源自可逆的席夫碱键,这一特性已通过流变学表征得到证实。体内外评估均表明,COL-CS-OKGM-Ag水凝胶具有良好的生物相容性,并且由于Ag+和Ag NPs的温和光热效应的协同作用,显著增强了其抗菌作用,从而改善了伤口区域的局部毛细血管循环,进一步加速了伤口愈合过程。同时,COL-CS-OKGM-Ag水凝胶基质也被证明是一种优异的止血材料,能够有效抑制伤口出血。其可注射自修复的特性使得COL-CS-OKGM-Ag水凝胶成为一种便捷的敷料材料,特别适用于需要频繁更换且面积不规则的大伤口,避免了对伤口的二次伤害。这种设计的复合水凝胶是一个具有广阔前景的多功能伤口治疗平台,既安全又具备理想的再生预后效果。


本研究强调了这种多功能水凝胶在治疗由疾病或肿瘤切除引起的各种伤口方面的概念验证应用。然而,与许多相关报道的研究一样,我们的工作仅在感染性伤口模型上进行了测试。为了进一步确认这种多功能水凝胶敷料在再生愈合中的辅助治疗和管理策略,基于更复杂伤口模型的研究是必要的。这将有助于我们更全面地评估其在临床实践中的应用潜力和局限性。


课题组简介

通讯作者

魏清荣,1997年毕业于四川联合大学(四川大学,成都科技大学),获学士学位;2003年毕业于四川大学,获硕士学位;2009年毕业于四川大学,获博士学位。2013-2014年于英国伦敦大学玛丽女王学院科学工程与材料系作访学研究。主要从事生物医用高分子材料研究,尤其是以胶原及多糖为代表的天然生物质大分子作为生物医学材料的研究与开发。


原文信息

Haojie Gu, Han Li, Liren Wei, Jian Lu, Qingrong Wei*, Collagen-based injectable and self-healing hydrogel with multifunction for regenerative repairment of infected wounds, Regenerative Biomaterials, Volume 10, 2023, rbad018, https://doi.org/10.1093/rb/rbad018


ABOUT

REGENERATIVE BIOMATERIALS

医用抗菌水凝胶怎么用RB 速递 | 四川大学魏清荣副研究员团队:基于胶原蛋白的可注射自修复多功能水凝胶在感染性伤口再生修复中的应用_https://www.jmylbn.com_新闻资讯_第9张


Online ISSN 2056-3426

Print ISSN 2056-3418

CN51-1798/R


Regenerative Biomaterials 《再生生物材料(英文)》是中国生物材料学会和牛津大学出版社合作出版的国际英文学术期刊。已被Scopus、SCI-E、PubMed Central、DOAJ、Ei和CSCD等数据库收录。2023年影响因子为5.6。在Web of Science 生物材料学科中位于1区。2019年入选“中国科技期刊卓越行动计划高起点新刊”。2023年在中国科学院期刊分区中位于医学1区。已连续两年(2022/2023)入选“中国最具国际影响力学术期刊”。


主编

张兴栋院士(四川大学)

Nicholas Peppas院士(美国得克萨斯大学奥斯汀分校)


执行副主编

丁建东教授(复旦大学)


副主编

James Anderson院士(美国凯斯西储大学)

Cato Laurencin院士(美国康涅狄克大学)

顾臻教授(浙江大学)

Regenerative Biomaterials《再生生物材料(英文)》的主要征稿范围包括但不局限于以下内容:


•Design, synthesis, and evaluation of biomaterials for tissue engineering and regenerative medicine

•Nanotechnologies and novel processing for preparing biomimetic scaffolds

•Interaction of biomaterial with cells, especially with stem cells

•Regenerative mechanisms of tissue by using biomaterials and/or stem cells

•Drug/gene delivery materials and methods

•Clinical applications of regenerative biomaterials

•Scientific bases of evaluation and quality control of biomedical materials

•Surface modification of biomaterials

•Safety assessment of biomedical materials

•Stem cells fate controlled by materials signals

•Improvement of implanted medical devices

•Biomechanics of biomaterials and devices

•Regenerative engineering

推荐阅读

RB 合集 | Regenerative Biomaterials 2023年度文章合集(骨/牙材料篇①)

RB 合集 | Regenerative Biomaterials 2023年度文章合集(骨/牙材料篇②)

RB 合集 | Regenerative Biomaterials 2023年度文章合集(骨/牙材料篇③)

RB 合集 | Regenerative Biomaterials 2023年度文章合集(心血管材料篇)

RB 合集 | Regenerative Biomaterials 2023年度文章合集(纳米材料篇①)

RB 合集 | Regenerative Biomaterials 2023年度文章合集(纳米材料篇②)

RB 合集 | Regenerative Biomaterials 2023年度文章合集(创面修复篇)

RB 合集 | Regenerative Biomaterials 2023年度文章合集(其他组织工程篇)

RB 合集 | Regenerative Biomaterials 2023年度文章合集(递送载体篇)

RB 合集 | Regenerative Biomaterials 2023年度文章合集(成像篇)

RB 合集 | Regenerative Biomaterials 2023年度文章合集(肿瘤治疗篇)

RB 合集 | Regenerative Biomaterials 2023年度文章合集(3D打印篇)

RB 合集 | Regenerative Biomaterials 2023年度文章合集(水凝胶篇)

RB 合集 | Regenerative Biomaterials 2023年度文章合集(胶原篇)


欢迎广大读者登录会刊官网免费注册、订阅和投稿。

https://academic.oup.com/rb

征订启事

Regenerative Biomaterials 《再生生物材料(英文)》 国内印刷版(2024年)已开启征订,欢迎广大高校、科研院所、医院及企业的生物材料领域科技工作者及课题组订阅。


征订方式一:关注微信公众号“中国邮政微邮局”,点击“微商城”,输入期刊名称《再生生物材料(英文)》或邮发代号62-653,即可购买。


征订方式二:网页登录中国邮政报刊订阅网www.11185.cn,输入期刊名称《再生生物材料(英文)》或邮发代号62-653,即可购买。

医用抗菌水凝胶怎么用RB 速递 | 四川大学魏清荣副研究员团队:基于胶原蛋白的可注射自修复多功能水凝胶在感染性伤口再生修复中的应用_https://www.jmylbn.com_新闻资讯_第10张


若您喜欢我们的内容,请“分享”予以支持。